手术机器人行业发展现状及趋势分析
1、手术机器人行业概述
手术机器人行业自20世纪80年代起步,从初步研发到技术逐步成熟,行业有着飞速的发展。手术机器人涉及医学、机械工程、计算机科学、生物力学等多学科和多项高新技术,用于手术影像导航定位和辅助医生进行临床手术。随着技术进步和商业模式创新,手术机器人行业展现出广阔的发展前景。
手术机器人属于医疗机器人中的一种,拥有操作精度高和运行稳定的优点,可用于精度要求较高的手术,为患者带来了优秀的临床效果。按临床医学应用不同,手术机器人可分为腔镜手术机器人、骨科手术机器人、泛血管手术机器人、经自然腔道手术机器人、经皮穿刺手术机器人和其他手术机器人(如神经外科手术机器人)。按操控方式不同,手术机器人可分为被动支撑手术机器人、协同操作手术机器人、主动驱动手术机器人以及主从遥控操作手术机器人。
手术机器人分类

资料来源:普华有策
2、手术机器人发展历程
手术机器人的发展最早可以追溯到1985年,美国洛杉矶一名医生用PUMA560完成机器人辅助定位的神经外科活检手术,首次将机器人技术与医学相结合。1992年,第一台正式手术机器人ROBODOC问世并开始用于临床手术1999年,世界领先的手术机器人公司美国直觉外科推出了划时代的机器人产品达芬奇手术机器人用于腹腔镜手术,随后于2000年获得FDA批准并开始向世界推广。2010年前后,全球各国家和地区先后进入机器人手术时代,研发出了各个领域具有代表性的产品。2009年,MAKO旗下骨科手术机器人RIO首次获得FDA510(k)上市批准;2011年,脊柱外科手术机器人Renaissance问世2016年,全球首款血管介入手术机器人CorpathGRX获得FDA批准。
中国手术机器人的发展的三个阶段

资料来源:普华有策
3、手术机器人行业的发展趋势
手术机器人行业的发展趋势主要体现在技术创新、市场扩展和政策支持三个方面。
(1)技术创新是手术机器人行业发展的重要驱动力
技术创新对手术机器人行业发展至关重要。技术持续进步,促使手术机器人性能与功能大幅提升。单孔手术、纳米靶向、柔性机器人等新技术产物出现,为市场增添新活力,既增强操作精度和稳定性,又拓展应用领域,以满足医疗机构对高质量医疗服务的需求。
(2)手术机器人的应用范围正在不断扩大
手术机器人应用范围不断拓展。在传统外科领域基础上,向骨科、神经外科等更多领域渗透。因人口老龄化,对高精度、低侵入性手术需求增多,尤其在骨科手术方面,手术机器人应用前景十分可观。
(3)政策支持为手术机器人行业的发展提供了有力保障
国家和政府的政策为手术机器人行业发展筑牢根基。出台一系列高端医疗器械及相关规划政策,优化产业环境、助力研发创新、强化人才培养、推动应用产业化,有力推动行业健康发展,赋予其充足发展空间。
4、手术机器人行业相关政策
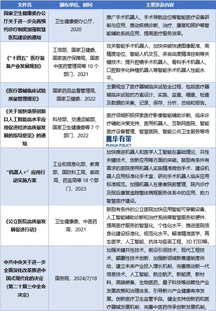
近年来国家和政府出台了一系列高端医疗器械相关的规划和政策,包括《党二十届三中全会决定》《公立医院高质量发展促进行动》《关于加快场景创新以人工智能高水平应用促进经济高质量发展的指导意见》《“机器人+”应用行动实施方案》等,旨在优化产业发展环境、促进技术研发和创新、加强人才培养、推动应用和产业化等方面给予支持,给行业带来了新的发展机遇,有效地推动数智手术器械行业健康、有序、快速发展;另一方面,近几年国务院及各部委出台的多项政策文件均明确表示出支持手术机器人、手术导航定位、人工智能医疗设备等智能医疗系统的研发以及推动其在临床医疗中的应用,提升性能水平,数智手术器械行业的发展得到了良好的政策环境支持,获得了充足的发展空间。
主要法律法规和政策

资料来源:普华有策
《2024-2030年手术机器人行业市场调研及发展趋势预测报告》涵盖行业全球及中国发展概况、供需数据、市场规模,产业政策/规划、相关技术/专利、竞争格局、上游原料情况、下游主要应用市场需求规模及前景、区域结构、市场集中度、重点企业/玩家,企业占有率、行业特征、驱动因素、市场前景预测,投资策略、主要壁垒构成、相关风险等内容。同时北京普华有策信息咨询有限公司还提供市场专项调研项目、产业研究报告、产业链咨询、项目可行性研究报告、专精特新小巨人认证、市场占有率报告、十五五规划、项目后评价报告、BP商业计划书、产业图谱、产业规划、蓝白皮书、国家级制造业单项冠军企业认证、IPO募投可研、IPO工作底稿咨询等服务。(PHPOLICY:GYF)