汽车用流体管路系统行业趋势、格局与市场空间分析
1、汽车用流体管路行业发展趋势
汽车流体管路指汽车流体输送系统中承载流体(气体、液体)流动、传输的载体或通道,一般由管体、连接件、紧固件等组装而成,主要用于连接汽车空调系统、底盘系统、传统燃油车发动机以及新能源车中电池系统、电机电控系统中的制冷、制热核心零部件等,根据细分用途可分为空调管路、冷却管路、燃油管路、制动管路等。连接件用于连接及控制上述各系统管路总成产品的关键零部件,紧固件用于汽车管路的紧固、连接与保护,是保证汽车正常运行、性能发挥、安全保障的重要零部件。整体而言,连接件和控制件等产品的要求高于管材,连接件和控制件认证时间更长,需要庞大的历史交付绩效去建立足够数量的产品失效模型,在此基础上不断吸收不同客户的特殊要求并持续改进问题。
汽车流体管路按材料分有橡胶、塑料、金属管路。塑料管路具轻量化(密度低、重量轻)、易加工成型(可一次成型、适合批量生产、易弯折、可热成型)、易安装(可用快速接头、安装难度低效率高,金属易装配困难、连接差、密封性不好且接头支架多)、耐化学性(比金属抗氧、耐水解、不生锈,比橡胶耐油和臭氧)、节能(内壁光滑、阻力小、能耗低)、综合成本低(金属机加工成本高且需特殊处理)、性能挖掘潜力大(可合金化、玻纤增强获得不同性能)等优势。

资料来源:普华有策
2、汽车用流体管路系统市场发展情况
(1)汽车产销量增长带动流体管路零部件需求增长
整车厂商对流体管路零部件需求取决于全球汽车产量水平。我国为全球最大汽车生产国,产量占比在25%-30%之间。全球汽车市场扩大将带动我国汽车产销量提升,进而促进流体管路零部件行业持续增长。同时,全球整车厂在新兴市场本土化生产,我国连接件细分行业迎来新机遇。
(2)乘新能源汽车发展东风,流体管路零部件行业迎来市场空间扩容
汽车管路用于连接汽车各系统核心零部件,可细分出空调管路、冷却管路等。相较于传统燃油车,新能源汽车管路单车价值量大幅提升,因新能源汽车新增部件后热管理系统包括多个部分。车身冷却系统设计变化和连接接口用量上升也使新能源汽车热管路单车价值量上升,传统燃油车冷却管路散热单元集中,用量约15米,纯电动车冷却管路分布更分散,设计走向不同更复杂且朝总成集成化、电子化发展,单车价值量提升,插电式混合动力汽车集合两车管路,用量约30米且集成更多电子元件,单车价值量更高。
(3)轻量化、耐高压趋势对流体管路零部件提出更高要求
2016年《节能与新能源汽车技术路线图》提出至2030年乘用车新车油耗目标,且《第六阶段轻型汽车和重型汽车国六排放标准》对汽车排放标准严格规定。随着国家对汽车节能减排要求提高及环保政策实施,汽车轻量化成必然趋势,连接件要求更高。在汽车发展趋势及管路总成发展需求下,塑料因具质量轻等优点,在汽车轻量化等方面发挥重要作用,塑料流体管路零部件市场规模将不断扩大。
(4)排放标准提升推动配套零件要求及数量提升
中国机动车排放标准从2001年国一到2021年国六历经6次升级。2023年7月1日起全国范围轻型汽车全面实施国六排放标准6b阶段。2023年12月国务院发布《空气质量持续改善行动计划》,将国七排放标准提上议程。趋严的排放标准推动配套零部件用量和单车价值量提升,每次升级对配套产品要求提高,如“国六”发动机使部分动力系统连接管路转变为多层管路,产品结构等方面也有提升。
(5)国产空间可期,行业格局持续演化
燃油车时代国际企业占据主要市场,国产供应商起步晚、份额落后。近年来我国汽车行业下行压力大,竞争加剧,成本压力使整车厂关注国产流体管路零部件企业。这些企业经发展缩小与国外企业差距,国产汽车管路连接件在确保质量前提下有价格低、物流便利等优势,在设计水平、制造工艺等方面有竞争优势,被整车厂使用。当前形势下,整车厂为避免海外断供风险将本土优质供应商纳入配套体系,加速了国产化进程。
3、汽车流体管路系统行业竞争格局
汽车流体管路是保证汽车性能发挥、安全运行的重要零部件,整车厂通常实行高标准、严要求的供应商管理,进入壁垒较高,管材和连接件作为关键子零件一般需要单独进行认证管理,其中管材的壁垒相对较低,除凌云股份、溯联股份、标榜股份等尼龙管路制造企业之外,鹏翎股份、川环科技等橡胶管路制造企业同样可以自制尼龙管体;连接件的壁垒相对较高,连接件的认证等级高于管体并且种类繁多,目前行业内的主流供应商为阿雷蒙、诺马集团、库博标准、德国福士等外资快插供应商,凌云股份、溯联股份、标榜股份等尼龙管路制造企业也可实现部分型号的自制。
行业内的主要企业阿雷蒙、诺马集团、库博标准、德国福士、溯联股份、廊坊舒畅、标榜股份、宏德众悦等。

资料来源:普华有策
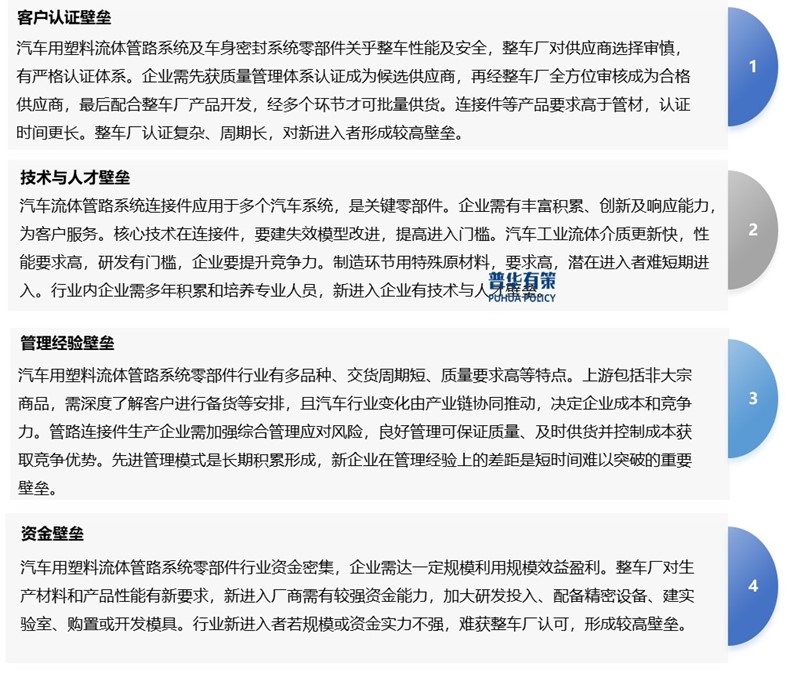
4、汽车用流体管路系统行业门槛及壁垒

资料来源:普华有策
5、汽车用流体管路系统零部件市场空间
汽车用流体管路行业为整个汽车零部件行业的细分市场之一。随着汽车产业的持续发展和汽车保有量的不断增加,对流体管路系统零部件的需求也在稳步上升。无论是新车生产还是汽车维修保养市场,都需要大量的流体管路系统零部件来确保汽车的正常运行。同时汽车技术的不断进步和创新,如新能源汽车的发展、汽车智能化程度的提高等,对流体管路系统零部件提出了更高的要求。
若考虑新能源汽车对传统燃油车的替代趋势,受成本、轻量化、耐受性等要求驱动,相较于传统燃油车,新能源汽车管路单车价值量大幅提升,特别是车身的冷却系统设计变化和连接接口用量上升是导致新能源汽车热管路单车价值量上升的主要原因。根据流体管路上市公司公开资料整理,新能源汽车单车管路价值有望达到目前燃油车水平的三倍以上。
从应用场景来看,得益于汽车产业“新四化”(电动化、互联化、节能化、智能化)转型升级,汽车电子领域传感器市场规模逐年增加。结合整车市场未来发展规模及新能源汽车的市场渗透趋势,未来4年,汽车管路流体管路零部件、温度传感器、压力传感器等汽车用流体管路系统零部件市场空间稳步增长。
《2024-2030年汽车用流体管路系统行业市场调研及发展趋势预测报告》涵盖行业全球及中国发展概况、供需数据、市场规模,产业政策/规划、相关技术/专利、竞争格局、上游原料情况、下游主要应用市场需求规模及前景、区域结构、市场集中度、重点企业/玩家,企业占有率、行业特征、驱动因素、市场前景预测,投资策略、主要壁垒构成、相关风险等内容。同时北京普华有策信息咨询有限公司还提供市场专项调研项目、产业研究报告、产业链咨询、项目可行性研究报告、专精特新小巨人认证、市场占有率报告、十五五规划、项目后评价报告、BP商业计划书、产业图谱、产业规划、蓝白皮书、国家级制造业单项冠军企业认证、IPO募投可研、IPO工作底稿咨询等服务。(PHPOLICY:GYF)