门窗五金行业发展历程、行业壁垒、发展趋势分析
1、门窗五金介绍
门窗五金是指应用在铝合金、塑料等门窗型材专用安装结构上的各种不同功能结构的金属配件的统称,包括执手、传动连接装置(传动器、转角器、各种连接杆件,用于连接并传递执手操作指令)、锁闭装置(锁点、锁座等,用于锁闭门窗、提高密封效果)、承重装置(合页、滑撑、铰链,窗户开启时用于支撑重量和移动)以及辅助装置(提升块、锁紧块、防坠绳等,用于提升五金使用效果和实现辅助功能),共同构成门窗五金系统。
门窗五金构成

资料来源:普华有策
门窗五金不同类别的主体材料、外观及表面覆盖层要求均有所不同,主体材料主要包括锌合金、铝合金、不锈钢、碳素钢、铜等金属材料,通过压铸、冲压、机加工、表面处理等工艺加工制造为各种五金件。
门窗五金系统通过融合玻璃、型材和密封胶条等功能结构,使门窗具有优异的安全性能、抗风压性能、防雨水渗漏性能、保温性能和降噪性能;通过钝化处理、电镀处理及喷涂处理,使其在保证使用性能的基础上,兼具坚固、耐用、灵活、经济、美观等特点。随着经济的发展以及人民生活水平的日益提高,现代建筑门窗除需要具备采光、通风、抵御风雨尘虫等基本使用功能外,在耐久性、抗震性、安全性、耐腐蚀性等方面应有良好的性能,同时在节能、环保、隔音、外观等方面提出了新的需求,而这些性能和需求的实现与门窗五金的设计与开发之间密切相关,二者相辅相成,门窗五金件系统直接影响着门窗的变形性、水密性、气密性、保温性、隔音性、垂直荷载等因素,是门窗构成的核心要件。
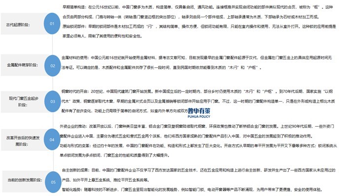
2、门窗五金行业发展历程
古代以木质门窗及简单五金配件为主。近现代,钢窗时代开启,金属配件逐渐应用。改革开放后,外资企业带来先进技术,推动门窗五金快速发展,从单一功能向多样化转变。当前,中国企业自主创新,且门窗五金呈现智能化趋势。
门窗五金行业发展历程示意图

资料来源:普华有策
3、门窗五金行业壁垒
(1)研发设计壁垒
随着社会发展和居民生活水平提高,门窗在多方面受关注,其性能需求与门窗五金设计开发密切相关,且门窗产品多元化、个性化明显,五金系统需配套开发。门窗五金企业需具备强大设计开发能力,满足用户多元定制需求。企业研发设计能力需长时间技术沉淀积累,掌握底层设计,新进入者难在短时间内提升研发设计能力,满足客户功能需求。
(2)高效定制及生产交付壁垒
在门窗五金行业,因多种因素综合影响,五金系统在设计、配置等方面有差异。门窗五金企业需精准挖掘客户需求,定制产品方案并提供样品。下游客户按工程进度下单有交货期,企业要快速响应交付优质产品。高效产品定制能力需多年经验积累,基于案例和大数据凝练各组件配置及标准化、模块化底层结构,有丰富技术方案储备库以便快速调取调整。高效生产交付能力需成熟工艺、智能化管理,整合生产参数和规程。新进入者经验不足、方案储备有限、智能制造水平不高,难以实现高效定制和交付。
(3)客户壁垒
在门窗五金工装市场上,门窗五金的销售以直销为主,门窗五金品牌主要由房地产开发企业、建筑工程企业推荐或指定,而该等企业尤其是规模较大、知名的房地产开发商、建筑工程企业通常会选择品牌影响力较强、产品质量水平较高且稳定、生产供货能力、销售服务等综合实力较强的门窗五金品牌。因此,行业新进入者往往规模较小、生产供货能力不足,且品牌、销售服务体系尚未完善,从而难以进入房地产开发企业、建筑工程企业的优选供应商名录。
(4)品牌壁垒
随着居民水平的提高以及消费理念的变化,在门窗五金产品的选择上,客户对价格、产品质量、产品性能、销售服务、外观设计等方面提出了更高的要求,而品牌的知名度和美誉度是门窗五金产品各方面高认可度的综合体现,知名品牌已逐渐成为高产品质量、高水平服务的象征。良好品牌形象的建立以及品牌知名度系通过长期持续的良好经营逐步形成,而新进入者往往难以短时间内迅速提升品牌形象、扩大品牌影响力,因此品牌的知名度和美誉度是进入本行业的重要壁垒。
4、门窗五金行业发展趋势
(1)中高端、定制化发展
随着社会经济发展和居民生活水平提高,门窗在多方面受关注,其性能实现与门窗五金设计开发密切相关,推动门窗五金向中高端市场发展。同时,居民个性化意识增强,门窗五金定制化可满足不同功能和建筑外观需求。此外,房地产行业新周期使门窗五金行业发展稳健,产品竞争转向质量和定制化优势,进一步推动门窗五金向中高端、定制化方向发展。
(2)绿色节能化转型
随着国家“2030碳达峰、2060碳中和”目标的提出,《城乡建设领域碳达峰实施方案》《“十四五”建筑节能与绿色建筑发展规划》等政策文件相继发布,倡导使用绿色建材,降低建筑能耗,并要求重点提高建筑门窗等关键部品节能性能要求。要提高门窗的节能最核心是要提高门窗的密封性能,提高密封性能主要系通过密封条、窗扇和窗框将密封胶条压紧来实现,而这个压力由门窗五金件来实现,门窗五金系统组件之间有效结合才能提高门窗的密封性能。
因此,在国家政策倡导和居民绿色环保意识增强的驱动下,门窗的节能需求不断提升,相应地推动了门窗五金系统向绿色节能化方向转型升级。
(3)行业智能化升级
1)生产智能化
智能制造已成为我国门窗五金生产企业的重要发展趋势。通过高度集成、自动化的生产系统以及应用数字化制造技术,并结合相应的智能生产控制、监测系统,精准把控生产,有效提高原材料利用率、生产效率和产品质量,降低生产成本,并实现大批量定制化产品的高效生产。在定制化需求日益增长等因素的推动下,产品订单呈现多规格、多批次、多样化设计等特征,生产复杂程度和难度持续提升。因此,为快速响应客户的定制化需求,门窗五金生产智能化趋势明显。
2)产品智能化
随着智能家居行业的发展,门窗系统逐渐成为智能家居场景构成的一部分,能够感知室内外环境的变化,如风、雨、空气、温度、时间等,实现智能开启或关闭的动作,通过智能化控制自动开关门窗、调整门窗采光与遮阳性能、调整门窗开启角度等,从而完成对门窗的智能控制,而前述门窗开关、调整开启角度等功能均由门窗五金实现,因此门窗五金的智能化对于门窗的智能化极为关键。
(4)行业集中度进一步提升
国内门窗五金行业“大行业、小企业”,分工装和家装市场。工装市场有综合实力强的企业合作,但也有零散低端供应商。家装市场企业更零散,质量差异大。标准出台提高质量准入门槛,淘汰落后企业,提高行业集中度。社会经济发展和房地产新周期使行业趋于稳健,产品转向中高端、定制化,有自主研发生产能力、提供优质产品的企业将扩大市场份额,推动行业集中度提升。
5、门窗五金行业内主要企业
20世纪90年代后期,部分外资门窗五金企业开始进入我国,以其较为先进的产品工艺技术和成熟的商业模式在我国门窗五金领域积累了较高的品牌知名度、占据了较高的市场份额。随着工业、技术的进步,在新建住宅精装修趋势的带动下,我国工装领域的门窗五金行业发展迅速,国内门窗五金企业凭借高性价比、本土化、销售服务等优势在工装市场上持续发力,逐步赶超国外品牌。然而家装市场上由于消费者分散、消费频次较低,国内门窗五金企业多数生产规模较小、品牌意识薄弱,故而国外品牌仍以其市场先发优势、品牌知名度、消费者历史认知等在家装领域占据了相当的市场份额。
门窗五金领域的主要企业有坚朗五金、诺托、合和五金、春光五金、立兴杨氏、国强五金以及丝吉利娅等。

资料来源:普华有策
《2024-2030年门窗五金行业细分市场分析投资前景专项报告》涵盖行业全球及中国发展概况、供需数据、市场规模,产业政策/规划、相关技术、竞争格局、上游原料情况、下游主要应用市场需求规模及前景、区域结构、市场集中度、重点企业/玩家,企业占有率、行业特征、驱动因素、市场前景预测,投资策略、主要壁垒构成、相关风险等内容。同时北京普华有策信息咨询有限公司还提供市场专项调研项目、产业研究报告、产业链咨询、项目可行性研究报告、专精特新小巨人认证、市场占有率报告、十五五规划、项目后评价报告、BP商业计划书、产业图谱、产业规划、蓝白皮书、国家级制造业单项冠军企业认证、IPO募投可研、IPO工作底稿咨询等服务。(PHPOLICY:GYF)