冷却塔行业发展趋势、上下游以及市场需求分析
1、冷却塔行业发展概况
冷却塔是近现代工商业重要的配套设备,其最初概念提出于十九世纪中期,二十世纪前五十年,是冷却塔诞生、初步应用时期,随着工业文明的飞速发展,先后经历了喷淋池、拔风筒、鼓风通风阶段,到二十世纪五六十年代,冷却塔技术获得重大突破,机力通风冷却塔成为标准化塔型,并得到快速发展。二十世纪的后五十年,冷却塔技术仍在不断进步,如六十年代横流点滴塔、七十年代薄膜逆流塔、八十年代吊装式逆流塔等均极大地提升了冷却塔的技术和应用。
我国从二十世纪七十年代开始对冷却塔进行了大量深入研究,在八十年代取得了大量的研究成果,并推动国内冷却塔行业的快速发展。经过几十年的发展和积累,现有技术水平和生产规模已基本能够跟上国内工商业发展的需求,但与境外传统优势企业相比,境内企业在品牌、研发投入、产业集中度等方面仍存在一定的差距。目前,我国冷却塔行业发展现状如下:

资料来源:普华有策
近年来,随着经济增速的放缓和下游客户对品质、效率的要求提高,大量规模小、技术实力不强的行业企业已经退出了竞争,但行业集中度低、企业规模普遍较小的现状仍未发生改变。
2、冷却塔行业未来趋势预测
全钢冷却塔未来有望占据更大市场份额;冷却塔对设计要求更高,需要融入建筑风格;火电和核电的需求提升推动了冷却塔市场的增长;数据中心、储能和半导体行业对冷却塔的需求前景广阔等。
冷却塔行业未来趋势预测

资料来源:普华有策
3、冷却塔行业市场需求分析
受益于政策支持,交通运输、数据中心、储能、半导体、医药及食品饮料、汽车等产业有望继续加快发展,进而带动冷却塔市场规模进一步增长。
(1)交通运输行业
交通运输行业的发展状况直接影响冷却塔需求。随着“中长期铁路网规划”“交通强国”“一带一路”及“新基建”“构建国内国际经济双循环”等国家战略和发展格局的深入,我国交通运输投资规模也随之快速发展,国内交通运输行业规模总体保持增长趋势。
(2)数据中心、储能、半导体行业
数据中心、储能和半导体行业对冷却塔的需求持续增长。数据中心因AI算力增加而对液冷方案需求上升,推动冷却塔市场扩展。储能行业在新能源转型中快速发展,液冷方案的普及将进一步提升冷却塔需求。半导体行业因工艺冷却需要大量用水,冷却塔是必不可少的设施,市场需求也因此强劲。
(3)医药与食品饮料行业
冷却塔在医药和食品饮料行业中,主要用于车间和工艺流程的温控及仓储冷藏,以确保药品和食品的安全。作为与民生密切相关的重要基础行业,医药和食品饮料市场随着经济的发展和生活水平的提高,呈现稳步增长趋势。这为冷却塔行业提供了稳定的市场基础。
(4)汽车行业
汽车工厂中,焊接车间的焊机、冲压车间的压床、空调系统的制冷机、空压机、注塑机和发动机试验设备等都需要循环冷却水。冷却塔是循环冷却水系统的核心部件。汽车工业作为一个资金和技术密集型的现代化产业,经过百余年的发展,已经形成了庞大的产业链,成为全球规模最大、产值最高的行业之一,并在国民经济和日常生活中扮演着越来越重要的角色。
4、冷却塔行业竞争格局
国内市场:由于外资企业进入我国市场较早,并且技术成熟,迅速在中国占领了市场,并且为了贴近市场,纷纷在大陆设立了分子公司和工厂,就近参与竞争。如美国斯必克集团(SPXCorporation)设立了斯必克(广州)冷却技术有限公司,美国益美高设立了益美高(上海)制冷设备有限公司,美国巴尔的摩(BAC)设立了BAC大连有限公司、日本斯频德公司设立了大连斯频德环境设备有限公司、台湾良机企业集团在大陆设立了上海良机冷却设备有限公司。在全球经济增速放缓、国际关系紧张的大背景下,市场正处于“国产化”战略窗口期,急需技术过硬,产能稳定的优质国内企业来打破行业垄断。在此期间以海鸥股份、元亨科技等为代表的国内企业抓住机遇迅速成长,与外资企业在激烈的市场竞争中脱颖而出,在冷却塔领域打破了国外企业垄断,并取得了较为明显的成绩,获得了同行和市场的广泛认可。在中低端市场领域,厂商众多,竞争格局较为混乱,但随着下游客户对产品质量和效率、售后服务质量等要求的日益提高,行业的集中度有望逐步提高。
国际市场:长期以来,冷却塔的国际市场由美国马利、巴尔的摩(BAC)、益美高等国际巨头所垄断。随着国内企业的迅速成长和“一带一路”国家战略的实施,国内优势企业越来越多地参与到国际竞争中去,并取得了良好的业绩。

资料来源:普华有策
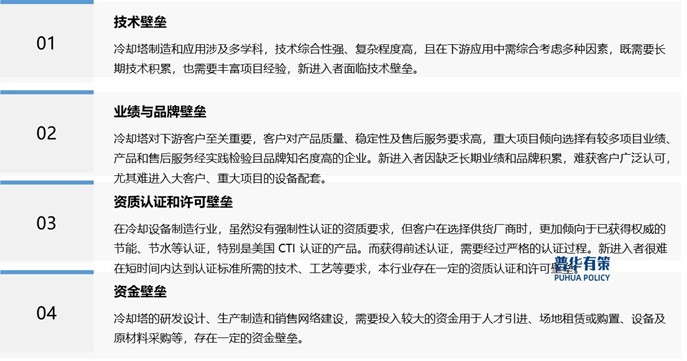
5、冷却塔行业的壁垒

资料来源:普华有策
《2024-2030年冷却塔行业市场调查研究及发展前景预测报告》涵盖行业全球及中国发展概况、供需数据、市场规模,产业政策/规划、相关技术、竞争格局、上游原料情况、下游主要应用市场需求规模及前景、区域结构、市场集中度、重点企业/玩家,企业占有率、行业特征、驱动因素、市场前景预测,投资策略、主要壁垒构成、相关风险等内容。同时北京普华有策信息咨询有限公司还提供市场专项调研项目、产业研究报告、产业链咨询、项目可行性研究报告、专精特新小巨人认证、市场占有率报告、十五五规划、项目后评价报告、BP商业计划书、产业图谱、产业规划、蓝白皮书、国家级制造业单项冠军企业认证、IPO募投可研、IPO工作底稿咨询等服务。(PHPOLICY:GYF)