下游需求旺盛及政策助力PET吸声材料行业将迎来繁荣的发展时期
1、PET吸声材料简介
吸声材料是指具有较强的吸收声能、降噪性能的材料。吸声材料的效用由吸声系数来衡量,平均吸声系数大于0.2的材料可称作吸声材料,平均吸声系数大于0.56的材料可称作高效吸声材料。吸声材料按吸声机理可以分为多孔吸声材料、共振吸声材料和特殊结构吸声材料。纤维类吸声材料的内部排列呈独特的三维立体网状结构,纤维与纤维之间存在大量相互连通的微孔,这些孔隙非常细小且在材料内部分布均匀,使得材料的结构蓬松、通透性好。纤维材料以其蓬松的纤网结构和多样化的加工方式,在声学领域获得了广泛的应用。
2、行业上下游关系
PET吸声材料行业的产业链上游主要为涤纶短纤生产商;产业链中游为吸声材料制造商,目前全球PET吸声材料制造商主要集中在我国;产业链下游为声学材料的应用领域,包括商业办公、文体场所、演播空间、高端酒店、高档住宅等。

资料来源:普华有策
3、PET吸声材料制造行业发展趋势
随着科技进步、工业发展以及交通工具的广泛使用,噪声污染的问题日趋严重,噪声污染的治理推动了声学材料制造业的快速发展。同时,由于人们对生活质量和工作环境的要求不断提高,歌剧院、电影院、体育馆、多功能厅、家庭影院、录音室、办公场所、会议厅等对声学要求较高的场所不断增加,持续推动纤维类吸声材料制造业的发展。PET吸声材料制造行业技术发展趋势如下:
(1)开发可完全吸收不同频段声波的PET吸声材料
在行业内企业和从业人员的努力下PET吸声材料的性能逐步提高,目前已应用于办公空间、会议厅、文体场馆、酒店、住宅、录音室等领域。由于当前的聚酯纤维类吸声材料对高频噪音的吸声系数较大,对低频噪音的吸声系数相对较低,未来的技术发展趋势之一是研发可吸收不同频段声波的聚酯纤维吸声材料,具体的主要技术手段包括:①通过在多孔吸声机理与共振吸声机理相结合的基础上进行复合工艺研究,实现纤维吸声材料在高频、低频等不同频段均具有高效吸声性能;②通过优化非织造生产工艺,充分利用聚酯纤维特有的三维结构来制备满足多样化性能要求的高效吸声材料,进一步降本增效。
(2)丰富PET吸声产品的应用场景
PET吸声材料制品除具有吸声、阻燃、保温等特性外,还具有便携、无醛、可回收等优势,可加工成屏风、座椅、宠物房、静音仓等家具或饰品,具有丰富的应用场景。
4、PET吸声材料制造行业竞争格局
我国为PET吸声材料的主要生产国。聚酯纤维吸声材料制造行业当前处于初创期向成长期跨越的阶段,竞争者小而分散,目前尚未形成大型垄断企业。行业内大部分企业以生产中低档产品为主,产品同质化程度较高,难以取得差异化的竞争优势,议价能力较弱。生产高端产品的企业相对较少,具有明显的差异化竞争优势。
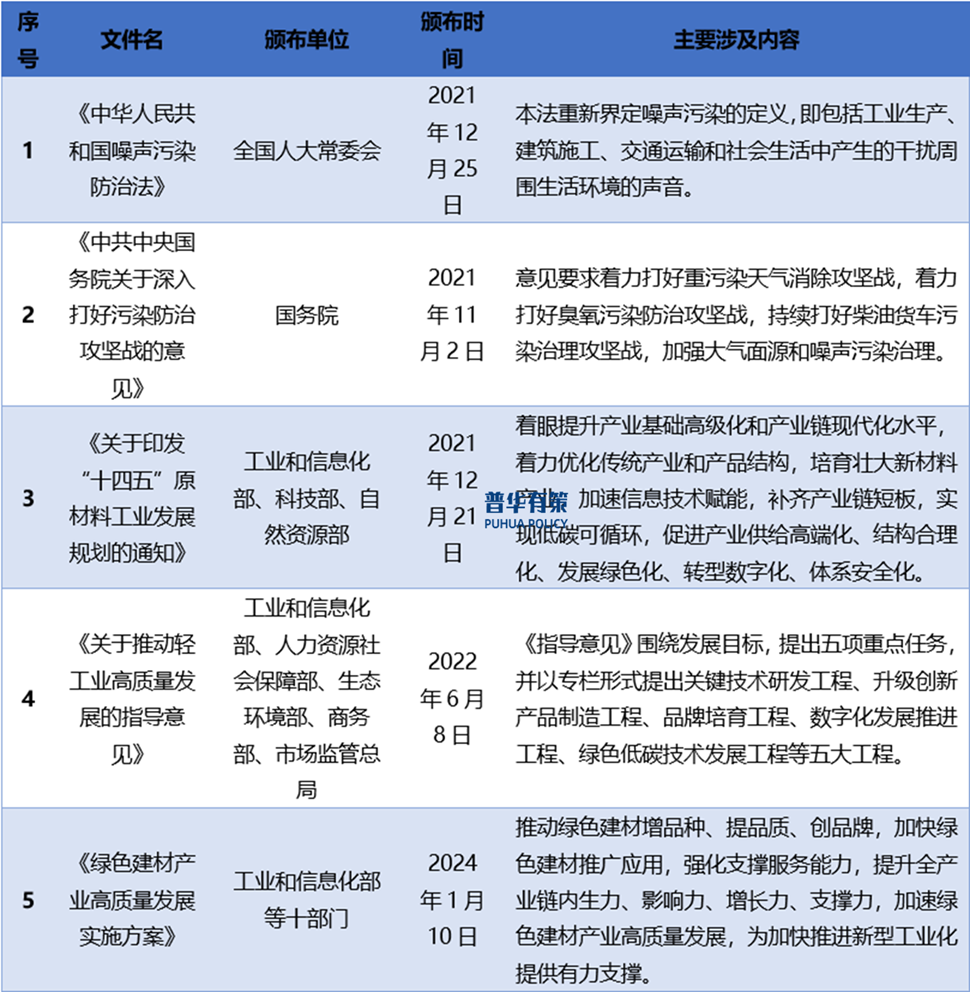
5、PET吸声材料制造行业主要法律法规政策及对行业发展的具体影响
(1)主要法律法规和政策

资料来源:普华有策
(2)国家政策对PET吸声材料制造行业发展的具体影响
1)多政策明确强化噪声污染治理力度,将推动吸声材料制造行业发展
近年来,我国对噪声污染的治理越发重视,2021年通过修订《中华人民共和国噪声污染防治法》,重新界定噪声污染内涵,将“未依法采取防控措施”产生噪声干扰他人正常生活、工作和学习的现象界定为噪声污染。《中华人民共和国国民经济和社会发展第十四个五年规划和2035年远景目标纲要》明确提出“加强环境噪声污染治理”,是新世纪后的五年规划中首次将噪声污染防治内容纳入国家顶层设计。《中共中央国务院关于深入打好污染防治攻坚战的意见》指出要实施噪声污染防治行动,加快解决群众关心的噪声问题,并指出到2025年,地级及以上城市需全面实现功能区声环境质量自动监测,全国声环境功能区夜间达标率达到85%。国家对噪声污染治理力度的提高将推动声学材料制造业的发展和技术创新,吸声产品市场将迎来繁荣的发展时期。
2)多政策推动低碳新材料制造业持续发展
纤维类吸声板作为绿色无醛制品,被《产业结构调整指导目录(2019年本)》(发改委令第29号)列入鼓励类目录。《“十四五”原材料工业发展规划》(工信部联规[2021]212号)指出“要培育壮大新材料产业,加速信息技术赋能,补齐产业链短板,实现低碳可循环”。在国家多项政策推动低碳新材料制造业发展的背景下,聚酯纤维吸声材料市场拥有广阔的市场空间。
《2024-2030年PET吸声材料行业产业链上下游细分产品调研及前景研究预测报告》,涵盖行业全球及中国发展概况、供需数据、市场规模,产业政策/规划、相关技术、竞争格局、上游原料情况、下游主要应用市场需求规模及前景、区域结构、市场集中度、重点企业/玩家,企业占有率、行业特征、驱动因素、市场前景预测,投资策略、主要壁垒构成、相关风险等内容。同时北京普华有策信息咨询有限公司还提供市场专项调研项目、产业研究报告、产业链咨询、项目可行性研究报告、专精特新小巨人认证、市场占有率报告、十五五规划、项目后评价报告、BP商业计划书、产业图谱、产业规划、蓝白皮书、国家级制造业单项冠军企业认证、IPO募投可研、IPO工作底稿咨询等服务。(PHPOLICY:GYF)