“十五五”时期商业终端形象展示市场未来发展空间广阔
1、行业整体发展概况
商业终端形象展示行业为零售企业提供了一个集信息交流与产品展示于一体的平台,帮助提升销售规模。这一行业结合了销售功能与创意设计,涵盖了品牌形象策划、方案设计、生产安装及项目管理等环节。
自十九世纪中叶以来,零售业经历了大零售、网上零售、电商薄利和新零售四个阶段。连锁品牌在这些阶段中发挥了重要作用,它们通过VI(视觉识别系统)和SI(空间识别系统)的设计与建设来保持形象统一,传递文化和吸引顾客。VI系统以标志、字体、色彩为核心,将企业理念转化为具体的视觉符号,而SI系统则是VI系统在商业空间中的三维延伸。
随着新零售模式的发展,品牌需要更精确地了解消费者心理和趋势,以实现精准营销。因此,通过线下终端收集用户数据以优化营销策略,已成为品牌的战略重点之一,这也对终端形象展示的创意设计和服务提出了更高的要求。
2、行业发展情况分析
零售业蓬勃发展及连锁经营,为商业终端形象展示行业创造广阔市场空间受益于我国经济的持续高速发展,城乡居民收入水平持续提升,我国连锁商业发展迅速,为我国商业终端形象展示行业的发展提供了良好基础和广阔空间。
(1)我国社会消费品零售总额和居民可支配收入的增长为商业终端形象展示行业发展奠定坚实基础
2012年至2023年我国社会消费品零售总额由205.52千亿元增长到471.50千亿元,复合增长率为7.84%,社会消费品零售规模巨大。2023年,我国社会消费品零售总额占GDP的比例已达到37.40%,在国民经济中贡献比例较高。
2017-2023年我国社会消费品零售总额(千亿元)

资料来源:普华有策整理
我国国民人均可支配收入从2012年的1.65万元增长到2023年3.92万元,复合增长率达8.18%,为人们满足物质和精神文化需求提供了经济基础。伴随着人均可支配收入的提高,人们消费能力不断增强,同时对消费品质的要求提升,消费者在购买商品时,开始注重消费品背后的品牌内涵以及自我认同感。未来,随着我国居民人均可支配收入的持续提升以及城市化进程的加快,连锁商业行业仍具有广阔的市场空间。
2017-2023年居民人均可支配收入(万元)

资料来源:普华有策整理
与此同时,随着我国宏观经济的持续发展、城市化进程的不断推进,中国经济进入新常态,增长模式逐渐由投资驱动向消费驱动切换。党的十九届五中全会通过的《中共中央关于制定国民经济和社会发展第十四个五年规划和二〇三五年远景目标的建议》,确定了“要加快构建以国内大循环为主体、国内国际双循环相互促进的新发展格局”。商业终端形象展示行业的发展与下游社会消费品零售市场的发展息息相关,将受益于消费零售行业的新发展格局,迎来快速发展的良机。
(2)连锁零售企业发展为商业终端形象展示行业发展提供了巨大需求
零售企业连锁门店总数和营业面积稳步增长,零售业蓬勃发展。2012年至2022年我国连锁零售企业门店总数由19.29万个增加到29.66万个,零售营业面积由14.77千万平方米增加到18.60千万平方米。在此背景下,品牌方对终端建设投入不断加大,以推广品牌产品、展示品牌形象、提升客户体验感和满意度,为商业终端形象展示行业带来了巨大的发展机会。
2)线下零售仍是零售业主流,为商业终端形象展示行业提供稳固市场基础
尽管电子商务在我国迅速发展并对线下零售业构成一定挑战,但线下零售因其提供直接的商品体验而仍具不可替代性。近年来,线上电商的增长速度已趋于平稳,线下零售依旧是零售业的主要组成部分。
下游客户主要来自汽车销售、餐饮、汽车后市场及金融服务等行业,这些行业的消费者更看重线下的实际体验,不太可能仅通过线上浏览就做出消费决策,或者有些服务无法单纯通过网络提供。因此,电子商务的发展对这些行业中的线下零售门店影响有限,相关行业的线下消费需求仍然强劲。
3)文化创意产业快速发展,为商业终端形象展示行业注入新活力
在经济全球化背景下,文化创意产业作为以创造力为核心的新兴产业,由于其具有高附加值、可持续性以及提供大量就业机会等特点,越来越受到各个国家的高度重视,并成为了当今世界经济最具活力的行业之一。
2009年,颁布了首部《文化产业振兴规划》,标志着文化产业已成为我国经济体系中重要的战略新兴产业之一;2019年,随着《文化产业促进法(草案送审稿)》的落地,国家对文化创意产业的支持将落实到法律层面,促进文化创意产业不断完善和创新;2021年,我国政府提出“十四五”期间以文化创意、科技创新、产业融合催生新发展动能,提升产业链现代化水平和创新链效能,不断健全现代文化产业体系和市场体系。
随着我国文化体制改革深入推进,国家相继出台多项利好政策,我国文化及相关产业繁荣发展,我国规模以上文化及相关产业企业营业收入整体呈现增长态势,由2017年的91.95千亿元增长到2023年的129.52千亿元,复合增长率达7.06%。
2017-2023年我国规模以上文化及相关产业企业营业收入(千亿元)

资料来源:普华有策整理
文化创意产业的繁荣为商业终端形象展示行业注入新活力。随着国家有关政策鼓励文化创意产业与实体经济、现代生产生活、消费需求对接,终端形象展示已不再仅仅是简单装饰空间、陈列商品。通过文化创意的融入,适当的设计创意能够展现品牌特色,提升顾客购物体验感和满意度。
3、行业技术水平及技术特点
1)设计水平及特点
商业终端形象展示产品不仅能够引导消费者并展示商品,还能通过有效组织空间和营造氛围来提升顾客的整体消费体验。这种展示方式有助于传达企业的文化和品牌形象。在体验经济的大环境下,门店展示设计不仅要展现商品的功能性和外观美,更要致力于创造沉浸式的场景,增强消费者的感官体验和心理认同感,从而带来情感上的愉悦,并促进购买行为。随着城市商业环境的发展及科技与设计艺术的进步,商业门店的空间设计正变得越来越多样化。2)制造水平及特点
不同品牌的终端形象展示产品需根据其独特的品牌形象进行定制化设计与制造。尽管如此,同一品牌的不同终端也可能因定位和条件的不同而有所差异。该行业的制造特点是高度定制化,使用多种材料和工艺以达到不同的展示效果。然而,在保持品牌形象统一的前提下,通过建立模块化和标准化的生产流程,可以实现成本降低和效率提升。面对激烈的市场竞争,为了满足客户更高的质量和服务需求,提供商需要增强生产和品质管理能力,结合定制化与规模化生产,以适应未来的市场需求。
3)服务水平及特点
商业终端形象展示产业链涵盖从研发设计到售后服务的多个环节。客户倾向于选择那些能深入理解品牌文化并提供全流程服务的供应商。此外,商品促销和新品上市的时效性要求供应商必须具备快速响应市场的能力。对于拥有全国性分布门店的连锁品牌而言,供应商还需要有广泛的服务网络来支持其需求。
(4)行业的周期性、区域性或季节性特征
商业终端形象展示行业依据下游客户需求定制生产,销售依赖于客户订单。下游零售消费受宏观经济影响,经济繁荣时消费者需求增加,经济衰退时需求减少,导致品牌客户调整终端布局和更新计划,进而影响上游商业终端形象展示行业。不过,由于基础消费需求持续存在,加上我国市场规模庞大,不同行业的周期波动相互抵消,降低了整体行业的波动性。
在地域上,经济发达且人口密集地区的市场需求更旺盛。虽然行业本身没有明显的季节性,但由于消费习惯、节假日和品牌方规划等因素,行业内公司通常在下半年会有较高的收入占比。
4、行业未来的发展趋势
1)商业终端形象展示市场未来发展空间广阔
随着中国经济的持续增长、城市化推进及人均收入上升,各类工商业迅速发展,其中连锁商业模式成为终端销售的重要方式。这为商业终端形象展示行业带来了长期且庞大的市场需求。在品牌快速成长期,终端建设投资增加,而在稳定期则持续更新形象展示,推动了市场的持续发展。
政府出台的支持政策和扩大内需、促进消费的措施进一步刺激了行业发展。据统计,2023年中国社会消费品零售总额达到了471.50千亿元,同比增长7.22%。预计随着经济的进一步发展和居民收入的增加,连锁商业将更加繁荣,为商业终端形象展示行业提供更大的市场空间。
2)一体化终端形象展示解决方案将受到品牌方更多青睐
商业终端形象展示产业链包括文化创意设计、营销策划、生产安装、店面装修及售后服务等环节。市场竞争加剧促使企业营销策略多元化,对终端形象展示的时效性要求提高,客户期望供应商能快速响应并提供优质服务。
当前行业内的企业数量多,规模较小,服务质量各异。如果服务商的设计方案未能准确反映品牌特色或缺乏大规模服务能力,则可能影响展示效果。相比之下,一体化服务提供商能够根据品牌推广需求设计符合品牌文化和产品定位的方案,并提供从设计到实施的全流程服务,确保质量和时效。因此,能够提供全面一体化服务的供应商更受实体零售品牌的欢迎。
3)品牌文化愈加成为终端形象展示突出的重点
随着经济和社会的发展,人们的消费观念已不仅仅关注商品的质量和外观,而更多地转向品牌文化和形象。企业间的竞争也从单纯的产品功能竞争升级为品牌文化理念的竞争。消费者的需求从基本的产品和服务功能驱动转向品牌文化的认同驱动。
品牌通过商业终端形象展示不仅推销产品,还传播品牌文化。品牌方在建设商业终端网络时,会选择优质位置开设新店以增加终端数量,并持续改造终端形象以更新品牌形象,适应消费趋势和消费者心理的变化。因此,品牌对商业终端形象展示的需求不断增加,并对服务提供商提出了更高的要求。
4)线上线下零售业整合升级,赋予商业终端形象展示行业发展更多可能
2015年,亚马逊在美国开设了其第一家实体店,标志着近20年来首次涉足线下零售。随后,国内电商平台如阿里和京东也开始投资传统零售企业,并探索线下渠道。这些电商巨头利用其在线流量优势,开设线下体验店,推动线上线下零售的融合,并进行全场景布局。
此外,终端形象展示产品还能帮助收集线下数据,丰富线上数据库,构建线上线下互通的数据平台。新零售时代的线上线下融合趋势为商业终端形象展示行业创造了更多机会。
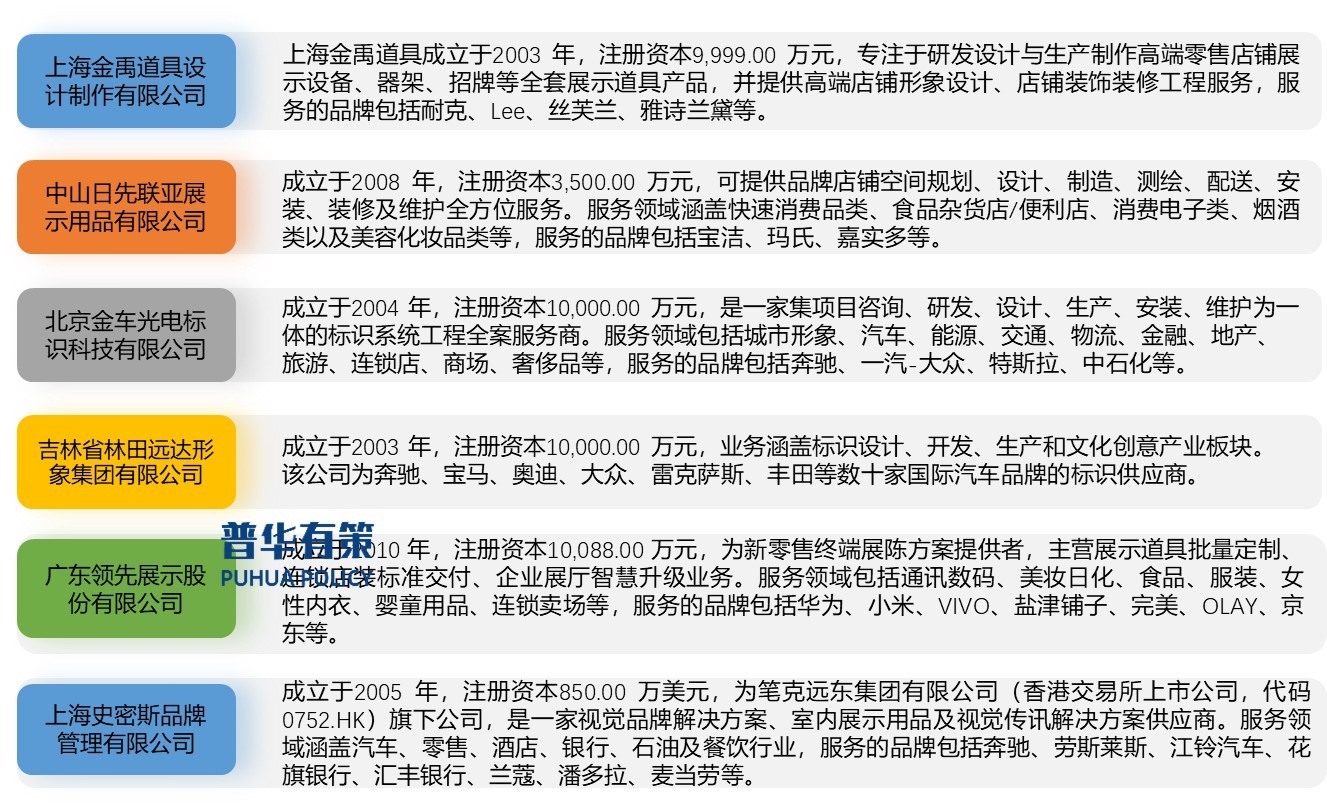
5、行业内主要企业情况

资料来源:普华有策整理
《2024-2030年商业终端形象展示行业产业链上下游细分产品调研及前景研究预测报告》,涵盖行业全球及中国发展概况、供需数据、市场规模,产业政策/规划、相关技术、竞争格局、上游原料情况、下游主要应用市场需求规模及前景、区域结构、市场集中度、重点企业/玩家,企业占有率、行业特征、驱动因素、市场前景预测,投资策略、主要壁垒构成、相关风险等内容。同时北京普华有策信息咨询有限公司还提供市场专项调研项目、产业研究报告、产业链咨询、项目可行性研究报告、专精特新小巨人认证、市场占有率报告、十五五规划、项目后评价报告、BP商业计划书、产业图谱、产业规划、蓝白皮书、国家级制造业单项冠军企业认证、IPO募投可研、IPO工作底稿咨询等服务。(PHPOLICY:MJ)