精密机械零部件正朝着智能化、绿色制造及国际化发展的方向迈进
1、精密机械零部件行业概况
精密机械零部件是机械零部件中常见的类型,是综合运用高精密机械成型工艺、精密检测、自动化等现代技术,将金属材料加工成预定设计形状或尺寸的精密零部件。精密机械零部件既具有加工精度高、尺寸公差小、表面光洁度高等精密特点,也具有尺寸稳定性高、抗疲劳与抗衰减性能好等金属零件的特点。精密机械零部件通常在仪器、设备及精密部件中承担一定的功能性,如电子元器件连接、零件铰链、信号传输、弹性接触、支撑、紧固、电磁屏蔽等,广泛应用于家用电器、交通运输、科学仪器、医疗器械等行业。随着家用电器、交通运输、科学仪器、医疗器械等行业发展,对产品的微型化、高精度、尺寸稳定性、抗疲劳等特性要求越来越高,以家用空调及汽车空调压缩机为例,压缩机工作时内部高压且高速旋转,对主要零部件的工作面精度要求极高(达μm级别)。下游市场对高端精密机械零部件需求急速增长,促进了精密机械零部件制造行业的快速发展。
精密机械零部件制造是各类精密仪器设备生产制造的基础,其发展程度和一个国家的科技水平和制造业发达程度紧密相关。早期精密机械零部件制造业被欧美、日本等工业发达国家垄断,中国制造企业多数处于非核心产品外包代加工和学习阶段。近年来,在全球经济一体化和国际产业转移进程加快的背景下,产业链终端的大型企业为提高市场反应速度、提升研发效率、降低生产采购成本,开始寻找与培育有精密加工能力、有严格的质量控制能力、有自主研发能力以及响应速度快的零部件供应商。我国零部件制造企业通过吸收引进与自主创新,涌现出一批以精密制造技术与精细质量管理为核心能力,可以协同产业链配套企业进行共同研发的优秀企业,精密机械零部件行业得到了长足的发展。
2、精密机械零部件行业发展趋势
精密机械零部件具有广泛的下游行业用途。除空调零部件、汽车零部件等领域外,精密机械零部件还广泛应用于食品机械、工程机械、农用机械等细分领域。机械零部件的质量关系我国机械的发展水平。随着我国机械水平的持续提升,未来我国各类机械行业对精密机械零部件的需求还将持续增长。
(1)高精度、高可靠性
随着下游行业对产品性能和质量要求的不断提高,精密机械零部件将朝着高精度、高可靠性的方向发展。例如,在航空航天领域,对零部件的精度和可靠性要求极高,以确保飞行器的安全运行;在电子设备领域,高精度的零部件能够提高设备的性能和稳定性。
(2)轻量化
为了满足节能环保的要求,以及提高产品的性能和效率,轻量化成为精密机械零部件的发展趋势之一。通过采用轻质材料(如铝合金、钛合金、碳纤维等)和优化零部件的结构设计,可以实现零部件的轻量化,降低产品的整体重量。
(3)智能化
随着人工智能、物联网等技术的发展,精密机械零部件将逐渐实现智能化。例如,通过在零部件上集成传感器、控制器等电子元件,使其具备感知、通信和控制功能,从而实现对产品运行状态的实时监测和控制,提高产品的智能化水平和可靠性。此外,智能化还体现在生产过程中,如自动化生产、智能仓储和物流等,可提高生产效率和质量控制水平。
(4)绿色制造
在环保意识日益增强的背景下,绿色制造将成为精密机械零部件行业的重要发展方向。企业将更加注重节能减排、资源回收利用和环境友好型材料的应用,以减少对环境的影响,实现可持续发展。例如,采用绿色加工工艺,减少废水、废气和废渣的排放;优化生产流程,降低能源消耗等。
(5)国际化发展
随着全球经济一体化的进程加快,精密机械零部件行业的国际化竞争将日益激烈。企业需要积极拓展国际市场,加强与国际知名企业的合作,提高自身的国际化水平和竞争力。同时,企业还需要关注国际标准和法规的变化,确保产品符合国际市场的要求。
3、行业特有的经营模式、区域性、周期性和季节性特征

资料来源:普华有策
4、精密机械零部件行业竞争格局
精密机械零部件制造业由于其具有定制化配套生产的特征,行业内各企业一般需经过客户的严格认证,发展成为下游厂商供应链中的重要一环。行业内企业需借助其对所服务客户行业的认识、经验及自身所具有的技术服务能力,为客户产品提供协同设计、样品试制、批量生产等系列服务,因此行业内各企业往往为一个或几个固定下游行业客户提供配套零部件制造服务。由于我国压缩机集中度较高,且大型压缩机企业的订单规模较大,为保证产品质量及一致性,一般会选用少数几家规模较大的供应商,导致压缩机零部件行业的集中度也相对较高。总体来看,压缩机零部件企业与压缩机企业已形成较为稳定的供应关系。
发达国家精密机械零部件制造行业发展起步较早,发展相对成熟,较国内企业设备更为先进,自动化水平及企业管理水平更高,早期在行业内占据统治地位。但近年来,相关行业企业在国家政策支持下不断发展,加工技术持续进步,生产经验不断积累,同时随着下游应用领域的快速发展与壮大,国内精密机械零部件制造企业的市场竞争力逐步提升,不少优秀企业开始在国际竞争中脱颖而出。
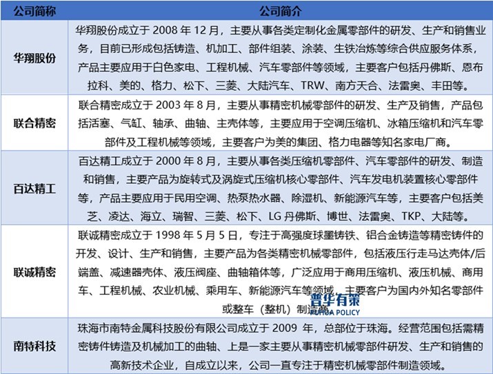
5、精密机械零部件行业内主要企业

资料来源:普华有策
6、行业主要壁垒
(1)客户壁垒
精密机械零部件行业的下游客户主要为家电、汽车等对产品质量、精度具有较高要求的客户,普遍对其供应商实施严格的审查和准入制度,需要精密机械零部件供应商具有较为完善的质量管理体系。通常情况下,供应商资格认证需要经过较为漫长和复杂的审核程序,包括供应商资质审核、送样检测、验厂、小批量试制等,对供应商的生产能力、技术工艺水平、研发实力、产品质量、服务能力、协同开发能力等进行全方位的考察。由于供应商审查的周期较长,成本较高,因此,下游客户一旦确认合格供应商,一般不会轻易更换供应商,行业下游客户严格的认证标准对精密机械零部件行业新进竞争者形成了较高的进入壁垒。
(2)技术壁垒
随着家电、汽车等精密机械零部件下游行业的不断发展,相关客户对精密机械零部件的技术含量、可靠性、精度和节能环保等要求越来越高,在选择供应商时生产能力、技术实力、产品质量、成本控制等都是其重要考量因素。精密机械零部件生产过程中的零件设计、模具制造、压铸、机加工、工艺优化等各环节均需要长期的技术积累,因此,行业内的企业一方面需要具备较强的模具设计能力、熔炼铸造能力、精密加工能力,一方面需要在此基础上延伸发展出材料的开发能力、产品设计能力,才能实现提高产品性能,提升生产效率并降低成本的要求。因此,精密机械零部件行业存在较高的技术壁垒。
(3)资金壁垒
精密机械零部件行业属于资本密集型的制造业,前期的土地、厂房、机器设备等资本投入强度较大,且由于上游的废钢等主要原材料价格波动较大,货值较高,公司需要投入相当规模的资金进行原材料采购并保持安全库存。此外,由于精密机械零部件下游客户普遍采用“零库存”的存货管理模式,间接增加了供应商的库存与周转时间,对供应商的资金实力提出一定的要求。最后,由于下游市场份额向行业头部公司集中,头部公司在产业链上的话语权较强,结算周期也相对较长,上述因素导致精密机械零部件行业具有较高的资金壁垒。
(4)规模壁垒
精密机械零部件行业具有典型的制造业特征,规模经济效应较为明显,且由于下游市场份额向行业头部公司集中,其对上游供应商的供货能力、供货数量、供货时效性等均具有较高的要求,因此公司需要持续投入产能建设,形成规模优势,才能有效控制成本,强化竞争地位。同时,由于精密机械零部件具有定制化、多批量、多批次的特征,公司需要拥有多条不同型号产品的柔性化生产线,才能较好满足客户对于产品创新及产品定制化的需求,保证与客户持续稳定的合作关系,因此,该行业具有较强的规模壁垒。
《2024-2030年精密机械零部件行业市场调查研究及发展前景预测报告》涵盖行业全球及中国发展概况、供需数据、市场规模,产业政策/规划、相关技术、竞争格局、上游原料情况、下游主要应用市场需求规模及前景、区域结构、市场集中度、重点企业/玩家,企业占有率、行业特征、驱动因素、市场前景预测,投资策略、主要壁垒构成、相关风险等内容。同时北京普华有策信息咨询有限公司还提供市场专项调研项目、产业研究报告、产业链咨询、项目可行性研究报告、专精特新小巨人认证、市场占有率报告、十五五规划、项目后评价报告、BP商业计划书、产业图谱、产业规划、蓝白皮书、国家级制造业单项冠军企业认证、IPO募投可研、IPO工作底稿咨询等服务。(PHPOLICY:GYF)