集成电路封测行业技术发展、竞争态势与未来机遇
1、封装测试市场
(1)全球封装测试市场
随着整个半导体产业的技术进步、市场发展、人力成本、政府政策扶持等因素的作用,全球集成电路封测产业聚集中心已从起源地美、欧、日等地区逐渐分散到中国台湾、中国大陆、新加坡和马来西亚等亚太地区。整个亚太地区占全球集成电路封测市场80%以上的份额。
受到2022年下半年消费电子疲软的冲击,2022年全球封测营收增速放缓,全球封装测试市场营收规模为815亿美元,同比增长4.9%,预计2026年市场规模有望达961亿美元,2022年至2026年年均复合增长率为4.2%。未来,全球半导体封装测试市场将在传统封装工艺保持较大比重的同时,继续向小型化、集成化、低功耗方向发展,先进封装在新兴市场的带动下,附加值更高的先进封装将得到越来越多的应用,封装测试行业整体市场持续向好。
(2)中国封装测试市场
我国集成电路封装测试是整个半导体产业中发展较为成熟,在规模和技术能力方面与世界先进水平较为接近。近年来,我国集成电路封装测试业销售额逐年增长,从2013年的1,098.85亿元增至2022年的2995.10亿元,年复合增长率11.79%。受宏观经济环境变化及芯片产能紧缺等多重因素的影响,我国封装测试行业仍然保持着较快速增长,随着居家办公场景的普遍,以及汽车自动化、网联化等领域的兴起,封装测试能力供不应求。
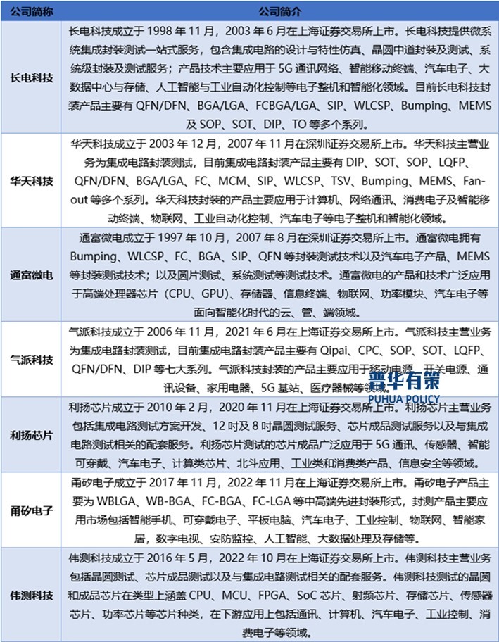
相对于芯片设计和晶圆制造产业来说,中国封装测试领域的技术水平和销售规模不落后国际知名企业的水平,以长电科技、通富微电和华天科技为典型代表,作为国内封装测试行业第一梯队的龙头企业,已稳居全球封装测试企业前十强。
2、集成电路封测行业竞争格局
全球半导体产业经历二次产业转移,目前处于第三次产业转移的进程之中,作为半导体领域壁垒相对较低的领域,封测产业目前主要转移至亚洲区域,主要包括中国大陆、中国台湾、东南亚等。我国集成电路封测行业属于市场化程度较高的行业,衡量行业竞争力的关键指标通常包括技术创新能力、生产效率、产品质量、市场占有率、客户服务能力和供应链整合能力等。
我国集成电路封测行业是中国大陆集成电路发展较为完善的板块,技术能力与国际先进水平比较接近,我国封测市场已形成内资企业为主的竞争格局。从企业综合实力来看,可以将国内封装测试厂商分为三个梯队,具体如下表所示:

资料来源:普华有策
在经过2021年市场行情高涨的一年后,2022年,受宏观经济环境变化、行业周期波动等因素影响,集成电路行业整体增速放缓。企业能否积极应对市场变化、有效扩充产品终端应用领域,是企业经营业绩能否持续增长的关键。近期,长电科技、华天科技、通富微电等领先企业均已将主要投资的重点放在汽车电子专业封测基地、Chiplet等先进封装、新一代功率器件封装产能规划等项目上,减少现有工厂常规产品的技术和产能更新的规模。短期来看,大量资金投入先进研发项目可能会对企业盈利造成一定负担。但长期来看,更丰富的产品结构、更广泛的终端应用领域是维持企业营收规模的关键要素。因此,未来集成电路封装测试企业重心将倾向于中高端产品的研发投入,形成产品结构偏向中高端、大力拓宽产品应用领域的竞争格局。
国内封装测试企业具体情况如下:

资料来源:普华有策
3、集成电路封测行业技术水平和技术特点
集成电路封装技术发展大致分为五个阶段,目前处于第三阶段成熟期,正向第四阶段演进。全球封装技术的主流处于第三代的成熟期,封测行业正在经历从传统封装向先进封装的转型。目前国内市场主流封装产品仍处于第二、三阶段,在先进封装方面,大陆封装行业整体发展水平与境外仍存在一定的差距。

资料来源:普华有策
测试技术现阶段需要能充分满足客户对芯片功能、性能和品质等多方面要求,提供个性化的专业服务,保证产品质量的同时还需在测试时间和测试能效上作出进一步突破。此外,随着集成电路行业垂直分工趋势的日益明显和众多新兴下游领域的涌现,独立第三方测试企业需要向专业化、规模化的方向努力,达到能够迅速反应市场需求、满足客户对于不同产品的个性化测试要求的经营水平。我国专业测试企业规模普遍偏小,产能相对有限,在高端产品测试能力、产品交期、产品质量、服务个性化和多样化等环节仍处于追赶国际领先企业的状态。
4、集成电路封测行业的主要壁垒
(1)技术壁垒
集成电路封测行业属于技术密集型行业,技术门槛较高。近年来,随着云计算、物联网、大数据等新业态快速发展,集成电路的下游产品逐渐向小型化、智能化的趋势发展,我国集成电路封测的技术水平、产品结构等也需要紧跟下游产品的趋势,这对集成电路的封装测试提出了非常高的技术要求。另外,集成电路的下游应用领域逐渐扩大,下游广泛的应用领域对集成电路产品的性能和成本提出了差异化的要求。
因此,行业内企业需要拥有丰富的技术、工艺经验储备,才能根据市场的实时需求及时创新,自主研发出高质量且满足市场需求的产品。而新进入企业很难在短时间内掌握先进技术,亦难以持续保持技术的先进性,构成了较高的技术壁垒。
(2)人才壁垒
集成电路封测行业同时也是人才密集型企业,管理团队和技术团队是保持公司技术创新能力的核心资源,公司需要能够将理论研究与实际生产相结合的专业性人才,才能更好地提升公司的技术水平、研发能力和生产管理能力,保证生产效率、产品成本与质量、交货期的稳定性,构成了较高的人才壁垒。
(3)资金壁垒
集成电路封测行业属于资本密集型行业,前期投入大、回报周期长、投资风险大,这就要求企业保持较高的营运资金水平。另外,行业技术更新换代快,产品竞争激烈,对企业的研发投入和人才投入等也有较高的要求。这对行业新进入者形成较高的资金壁垒。
(4)客户认证壁垒
下游产品的质量、性能很大程度上受到集成电路封装测试的影响,下游客户通常对供应商有较严格的认证条件并进行认证测试,要求供应商具备行业内较领先的技术、高性价比的产品、优质的服务以及稳定的量产能力。新进入者通过下游客户的认证需要一定的周期以及较高的条件,这对新进入者形成了较高的客户认证壁垒。
5、集成电路封测行业发展态势
(1)先进封装将成为未来封测市场的主流
先进封装是当前最前沿的封装形式和技术,包括倒装芯片(FC)结构的封装、圆片级封装(WLP)、2.5D封装和3D封装等。随着摩尔定律发展接近极限,先进封装可以通过小型化、薄型化、高效率、多集成等特点优化芯片性能和继续降低成本,成为“后摩尔时代”封测市场的主流。与此同时,随着物联网、汽车电子、人工智能、5G通信技术和自动驾驶等新兴应用领域的兴起,应用市场对封装工艺、产品性能、功能多样的需求越来越高,为先进封装测试产业提供了巨大的市场空间和规模。
未来,全球半导体封装市场将在传统工艺保持较大比重的同时,继续向着小型化方向发展,先进封装在新兴市场带动和半导体技术的发展,附加值更高的先进封装将得到越来越多的应用。
(2)系统级封装(SIP)将推动先进封装的进一步快速发展
在性能和成本的驱动下,封装技术发展呈现两大趋势:微型化和集成化。微型化是指单个芯片封装向小型化、轻薄化、高I/O数发展;而集成化则是指多个芯片封装在一起。集成化并不是相互独立的,集成化可以根据不同的微型化组合形成多种解决方案。随着摩尔定律发展接近极限,集成电路的集成化越来越高,呈现出两种集成路径,一是在设计和制造端将多个功能的系统集成在一个芯片上,即SoC技术,同时封测端发展出的扇出晶圆级封装技术正好可以用来封装SoC芯片;二是在封测端将多个芯片封装成一个,即SIP技术。
人工智能被看作是又一项改变人类社会发展的重要技术,而人工智能芯片则是人工智能产业发展的基础,国际人工智能巨头企业都在着力发展基础的AI芯片。5G通信开始实质性进入商用阶段,从运营商到终端企业均已在积极布局相关技术和产品,基于5G技术的物联网应用,将在国内消费升级和工业转型的双重利好带动下,带来新一轮发展。手机等消费电子芯片产品和技术更新换代速度较快,其中除了通用的存储、处理、拍摄等芯片逐步提升技术节点外,而独立的射频、功率、模拟和传感器芯片开发已产生了重大改变。将独立芯片集成在模块上或采用SIP封装是未来的发展趋势。
6、集成电路封测行业面临机遇与风险
(1)行业面临的机遇
1)国家政策高度重视及大力支持
集成电路产业是现代信息产业的基础和核心产业之一。近年来,为加快推进我国集成电路及封装测试产业发展,国务院、财政部、税务总局、发改委、工信部等国家及各级政府部门推出了一系列法规和产业政策。另外,国家设立产业投资基金,主要吸引大型企业、金融机构以及社会资金,重点支持集成电路等产业发展,促进工业转型升级,支持设立地方性集成电路产业投资基金,鼓励社会各类风险投资和股权投资基金进入集成电路领域。财税政策优惠方面,国家各部门陆续推出《新时期促进集成电路产业和软件产业高质量发展的若干政策》、《关于促进集成电路产业和软件产业高质量发展企业所得税政策的公告》、《关于集成电路设计和软件产业企业所得税政策的公告》等重要政策。
行业内主要法律法规、发展规划、产业政策的发布和落实,为集成电路产业的发展提供了良好的制度和政策保障,同时在财政、税收、技术和人才等多方面提供了有力支持,对行业内企业的经营发展带来积极影响。
2)封装测试业向中国大陆转移
半导体行业因具有下游应用广泛、生产技术工序多、产品种类多、技术更新换代快、投资高、风险大等特点,叠加下游应用市场的不断兴起,半导体产业链从集成化到垂直化分工越来越明确,并经历了两次空间上的产业转移分别为垂直整合模式和IDM模式,目前正向第三次空间产业转移即专业分工模式,形成设计、制造、封测三大环节。加之国家对半导体行业的大力支持以及人才、技术、资本的产业环境不断成熟,全球半导体产业酝酿第三次产业转移,即向中国大陆转移趋势逐渐显现。由于人力成本的优势,集成电路封测业已经向中国大陆转移。
3)下游市场新需求不断涌现
集成电路行业的发展主要取决于下游的终端应用领域。近年来,随着物联网、智能家居、汽车电子、5G通信等新兴领域的快速扩张,芯片的需求量将大幅度提升,为半导体封装测试行业提供了更大的市场空间。2021年多项利好政策持续拉动车载传感器、存储器、计算芯片等汽车电子市场需求。
(2)行业面临的挑战
1)高端人才供应不足
集成电路封测行业属于人才密集型行业,高端人才是中国企业在全球市场能够持续保持足够竞争力的关键要素。由于中国集成电路行业起步较晚,对行业人才教育机制存在不完善之处,导致中国集成电路产业人才供应不足。加之企业自主创新能力较弱,导致中国集成电路封测行业在高端领域发展较慢。
2)国内技术水平与国际技术水平存在差距
目前,集成电路行业包括封装测试的技术水平和自给率还处于相对较低的水平。目前,在半导体封装测试行业,高端技术和高端产品的市场份额仍然主要由行业国际巨头占据,国际领先的集成电路封测企业以先进封装形式为主,而国内厂商则主要以传统封装形式为主,发达国家在技术水平上占有一定的优势,国内技术水平与国际技术水平仍存在一定差距。
《2024-2030年集成电路封测行业市场调研及发展趋势预测报告》涵盖行业全球及中国发展概况、供需数据、市场规模,产业政策/规划、相关技术/专利、竞争格局、上游原料情况、下游主要应用市场需求规模及前景、区域结构、市场集中度、重点企业/玩家,企业占有率、行业特征、驱动因素、市场前景预测,投资策略、主要壁垒构成、相关风险等内容。同时北京普华有策信息咨询有限公司还提供市场专项调研项目、产业研究报告、产业链咨询、项目可行性研究报告、专精特新小巨人认证、市场占有率报告、十五五规划、项目后评价报告、BP商业计划书、产业图谱、产业规划、蓝白皮书、国家级制造业单项冠军企业认证、IPO募投可研、IPO工作底稿咨询等服务。(PHPOLICY:GYF)