国家政策为医疗信息化行业指引方向,促进行业更快发展
1、医疗信息化行业概述
医疗信息化通常指将计算机技术、通信技术、自动化技术等信息技术运用到医疗机构与公共卫生的管理系统和各项业务系统中,对医疗机构、公共卫生系统进行流程化管理,实现特定的业务功能,提高医疗卫生机构工作效率和服务质量。
我国医疗信息化建设起步于上世纪90年代,经过数十年发展,建设重点历经医疗机构内部管理到关注患者诊疗,再到区域性信息互通等多个阶段,实现从个体到整体、从局部到广域发展,内涵与功能得到强化,服务范围不断衍生。
行业发展各阶段具体情况如下:

资料来源:普华有策
第一个阶段是医院管理信息化(HIS)阶段。该阶段医疗信息化建设内容主要是以财务、运营、流程管理为核心的HIS系统,主要使用部门为门诊、住院、药品和行政管理等,解决业务处理规范化和日常运营信息化的需求。代表性的系统应用有门急诊系统、住院系统、药事系统和财务系统等。
第二个阶段是临床信息化(CIS)建设阶段。随着大型三级医院信息化基础逐渐完善,信息化需求开始向细分领域延伸。该阶段医疗信息化建设内容主要是以患者为中心、以医嘱为驱动的CIS系统为核心,以提高医疗服务质量与患者安全为核心目标。代表性的系统应用有电子病历系统、检验系统、体检系统和合理用药系统等。
第三个阶段是区域公共医疗管理信息系统(GMIS)阶段。该阶段医疗信息化建设内容主要是区域公共医疗信息系统,以共享为核心,实现区域医疗资源的智能管理与信息共享。代表性的系统应用有双向转诊系统和居民电子健康档案系统等。
第四个阶段是临床诊疗数据智慧应用阶段。该阶段医疗信息化建设内容主要是以决策支持为核心,利用AI、大数据、物联网等先进技术,实现智能数据挖掘、分析和利用。代表性的系统应用有临床决策支持系统、临床合理用药监测系统、电子病历质控系统和DRG系统等。
2、医疗信息化行业架构体系
我国医疗信息化产业经过30余年发展,围绕医疗服务、卫生监管、医保管理多个医疗产业环节数字化需求,形成了以医院信息化、区域/公共卫生信息化、互联网医疗、医疗大数据和AI、医保信息化、药品信息化等为核心的信息化产品体系。其中,医院管理系统(HIS)和临床信息化系统(CIS)分别聚焦医院管理与临床诊疗环节信息化需求。
合理用药系统属于医疗信息化领域内的重要分支,是根据临床合理用药工作的基本特点和要求,运用信息技术对科学、权威和不断涌现的医药学及其相关学科知识进行结构化处理,以医疗机构的医生和药师为主要用户群体,解决临床合理用药各环节和流程管理需要的应用软件系统,以提升医疗工作者的工作效率,促进与监督合理用药目标的实现。
3、行业竞争格局
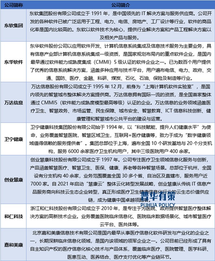
医疗信息化领域的主要企业通常为国内大型软件和系统集成厂商以及医疗信息化专业厂商,包括东软集团、东华软件、万达信息、卫宁健康和创业慧康等。此类企业通常具备较强的系统集成、软件开发和运维支持能力,并且进入医疗信息化领域较早,产品和方案比较全面,可以为医疗机构或公共卫生机构提供主要的核心系统。
同时,随着我国医疗卫生领域信息化建设不断完善,在新的医疗改革政策推动下,各类专注于医疗信息化细分领域的厂商,其市场份额也在不断扩张,除美康股份外,主要公司包括和仁科技、麦迪科技和嘉和美康等。该类企业长期深耕于特定的医疗信息化细分领域,通过提供专业化和精细化的综合解决方案建立自身的竞争优势。具体如下:

资料来源:普华有策
4、医疗信息化行业壁垒
(1)人才壁垒
医疗信息化行业是典型的人才密集型产业,尤其是合理用药系统开发,涉及医学、药学和计算机科学等多领域的学科交叉,需要拥有大量具有医药学知识和IT知识背景的复合型人才。而这类人才较为稀缺,行业新进入者由于受到自身品牌知名度不高、资金实力不强等因素的影响,难以吸引到优秀人才。
(2)客户粘性壁垒
医疗机构的日常工作依赖于信息化系统的正常运行,对医疗信息化服务商产品和服务的稳定性、连续性、安全性具有较高要求。若更换服务商,可能影响系统正常使用,甚至导致医疗业务中断,带来巨大风险。
在为医疗机构提供信息化服务过程中,医疗信息化服务商需要充分了解医疗机构的组织结构、业务流程、管理需求等多方面信息,这一过程需要医疗机构与服务商协同配合,耗费较高的人力、物力。更换服务商意味着要重新进行信息迁移和磨合,成本较高。因此,医疗机构为避免服务商更换带来的迁移成本,通常倾向于与现有医疗信息化服务商长期合作,从而对新进入企业形成较高的客户迁移壁垒。
(3)行业经验与专业知识壁垒
医疗卫生机构系统复杂,决定了医疗信息系统的复杂性。其类型、规模、业务流程、信息化应用水平的差异导致医疗信息化需求个性化程度很高,同时医疗业务本身专业化程度较高,在医疗信息化业务实施过程中,需要充分考虑卫生行政部门、医疗卫生机构、医生与患者的联动。因此,医疗信息化业务不仅要求服务厂商具备计算机、通信、网络等专业技能,更要求其对临床医学、医疗卫生机构建设规划、功能设置、业务流程有较为深刻的认识。只有具备丰富行业经验和复合知识结构的服务厂商方能完成全院级别的医疗信息系统建设,缺乏长期积累的新进入者很难在短期内具备相关能力。
(4)数据体系标准、规范程度壁垒
虽然我国医疗信息化建设快速推进,但由于市场竞争激烈,加之国内对数据信息的标准体系建设程度不高,不同医疗信息化服务服务商所开发的软件产生的数据格式和标准存在差异,不利于院内各类型数据实现互联互通,在一定程度上阻碍了医院运营效率的提升和本行业快速发展,进而影响业内企业业务规模的快速发展壮大。
5、医疗信息化行业主要法律法规和政策

资料来源:普华有策
节选于普华有策咨询《2024-2030年医疗信息化行业市场调研及发展趋势预测报告》,同时普华有策咨询还提供市场专项调研项目、产业研究报告、产业链咨询、项目可行性研究报告、专精特新小巨人认证、市场占有率报告、十五五规划、项目后评价报告、BP商业计划书、产业图谱、产业规划、蓝白皮书、国家级制造业单项冠军企业认证、IPO募投可研、IPO工作底稿咨询等服务。(PHPOLICY:GYF)