电子智能控制行业发展洞察:趋势、下游市场与竞争格局
1、电子智能控制行业发展概况
(1)变频驱动器
变频驱动器由微控制单元(MCU)、功率半导体、印制板等元器件组成,通过改变供电电源的频率以调节电动机转速,从而提高电动机系统的运行效率。与传统的恒速驱动相比,变频驱动具有高效节能、无级调速、启动平稳、噪音低等优势,已成为现代家电领域的主流驱动技术,广泛应用于变频空调、除湿机、热泵、烟机、冰箱、冰柜等高效节能产品。
以空调为例,变频空调的电气控制系统由内外控制板、内外风机、温度传感器、变频压缩机、变频模块等组成,通过采集室内外温度、室外机电流、电网电压数据,并与用户设定温度按软件程序进行综合处理后,控制空调的运行模式、内外风机及压缩机的转速及开停等工作。变频驱动器是变频空调的核心部件,通过调节压缩机的转速以控制压缩机的排气量,实现制冷/热量与空间热/冷负荷的自动匹配。
变频空调具有温控精度高、调温速度快、能耗比高、静音效果好、电压适应面宽等优势,定频空调和变频空调的差异对比如下:

资料来源:普华有策
在“碳中和、碳达峰”和节能减排政策背景下,变频产品渗透率有望进一步提升。2020年以来,我国开始实施《电动机能效限定值及能效等级》(GB18613-2020)、《房间空气调节器能效限定值及能效等级》(GB21445-2019)等能效标准新规,部分低能效、高耗能的定频空调逐步淘汰退出市场。2023年2月,国家发改委等9部门联合印发《关于统筹节能降碳和回收利用加快重点领域产品设备更新改造的指导意见》,提出到2025年,力求在空调、冰箱、洗衣机、电视机、热水器、吸烟机、燃气灶等主要家电中能效达到节能水平(能效2级)及以上的占比较2021年提高10个百分点。
(2)智能控制器
智能控制器作为电子设备、装置、仪器及系统中的控制单元,集成自动控制、温控、微电子、电力电子、传感、通讯等多种技术,在各类终端产品中起到“神经中枢”的关键作用,从而让被控对象具有期望的性能或状态。伴随物联网高速成长、终端产品日益智能化,智能控制器渗透率将进一步提高。一方面,智能控制器广泛应用暖通空调、汽车电子、电动工具、消费电子等众多领域,逐渐渗透到智能家居、新能源汽车、健康护理等新兴应用场景,下游空间被进一步打开;另一方面,下游终端产品趋向联网化、复杂化、个性化,对智能控制器的功能诉求越来越丰富,促进了智能控制器的技术含量和附加值的进一步提升。
对于中国市场,凭借着国内家用电器、新能源汽车等行业的产业集群发展,对智能控制器具备快速增长的需求。目前,智能控制器的应用领域主要集中在汽车电子、家用电器、电动工具及工业设备、智能建筑与家居、健康与护理等行业。
(3)电源控制器
电源控制器,俗称开关电源,是利用半导体功率器件、相关集成控制电路、电阻、电容、电感、变压器,对输入的一种形式电压经高频变换成另外一种或几种形式的电压输出的装置,广泛应用于工业、消费电子、通信等场景。电源本身并不产生能量,而是完成不同形态电能间的转换,将市电或电池等一次电能变换成适用于各种用电对象的二次电能。根据工作原理的不同可将电源可分为线性电源和开关电源,开关电源在体积、重量、转换效率、发热量、稳定性等多方面具备一定优势,目前是电源中的主流产品。开关电源产品凭借着良好的性能优点,已经成为电源产品中占比最高的大类产品,其市场规模伴随着中国电源行业的增长而取得快速成长。
2、电子智能控制行业发展趋势
(1)智能化解决方案全面渗透,技术含量和附加值不断提高
随着AI、IOT、AIGC等技术持续发展,人工智能的应用进一步丰富了电子智能控制产品的功能和应用场景,终端设备从传统的人工控制、机械控制向智能控制转变,从单一功能的自动控制向综合智能控制发展。智能控制系统已经成为家庭生活、汽车电子、工业生产等各个场景的重要组成部分。未来,随着深度学习、机器学习、神经网络等人工智能算法的持续优化与发展,智能控制将更加依赖AI技术进行复杂决策和优化控制,实现对不确定环境下的高精度、快速响应的智能决策与控制,并逐渐拓展到更多的行业和领域,电子智能控制产品的技术复杂性、价值量占比随之提升。
(2)专业化分工趋势进一步加强
电子智能控制行业最早脱离于电器行业。智能控制器早期由电器整机制造企业自行研发制造,随着智能控制技术逐渐成熟,加之社会精细化分工具有成本效率优势,国际知名品牌厂商开始将智能控制器等部件研发与生产外包,专注走品牌运作路线。随着下游越来越多细分品类、应用需求的涌现,控制器功能日趋复杂化、研发成本进一步上升,电子智能控制行业专业化分工趋势有望进一步加强。
(3)全球产业转移,国内厂商从中受益
海外电子智能控制行业发展较早,但随着国内厂商技术积累沉淀,我国正逐步发展成为全球电子智能控制产品的主要制造基地。我国作为各类终端产品的重要消费市场和生产基地,拥有广阔的下游市场空间和完备的电子产业配套体系。且相较于海外厂商,国内智能控制器厂商具有人工成本低、贴近终端消费市场、交付及时等优势。
3、电子智能控制下游行业发展概况
(1)HVAC&R系统
HVAC&R即供暖、通风、空气调节和制冷领域,指通过调节温度、湿度、空气洁净度与空气循环,从而控制和维护建筑物内环境质量的系统和设备。
受益于国家对节能减排和绿色建筑的政策支持、消费者对健康和舒适室内环境的不断追求、技术进步推动暖通空调设备性能提升等因素,暖通空调行业的市场需求将进一步扩大。伴随近年来我国家电以旧换新政策的持续推动,空调行业未来仍将保持增长态势。
(2)智能家居
随着物联网、AI、云计算、5G等技术发展和应用,家电产品开始向智能化方向发展,逐渐从单品智能化、场景化,发展为全屋智能。
国内市场方面,2022年7月《商务部等13部门关于促进绿色智能家电消费若干措施的通知》明确指出优化绿色智能家电供给;完善绿色智能家电标准,推行绿色家电、智能家电、物联网等高端品质认证;加快发展数字家庭,推广互联网智能家电全场景应用。政策和需求双轮驱动下,家电制造商持续投入开发绿色智能家电新产品,从而进一步推动消费者需求。
(3)汽车电子
汽车电子是汽车车体电子控制装置和车载电子控制装置的总称,按应用领域可以分为汽车电子控制系统和车载电子电器等。汽车电子对智能控制器的需求多元化、个性化,广泛覆盖发动机和底盘电子系统、自动驾驶系统、安全舒适系统、信息娱乐与网联系统及车身电子电器等。
随着信息技术的飞速发展,汽车行业与互联网行业的整合速度进一步加快,汽车从功能性向智能化发展过程中,已由单纯的机械产品转变成机电一体化产品,汽车电子在整车制造成本的占比不断提升。在互联网、娱乐、节能、安全四大趋势的驱动下,汽车电子化水平日益提高。根据相关数据显示,2022年中国中高端乘用车中汽车电子占成本的比重约为28%,未来在政策驱动、环保助推以及消费牵引等共同作用下,汽车电子占比将不断提升。
未来随着消费者对汽车安全性、舒适性和娱乐性的需求不断增加,将进一步引发整车装配电子设备的热潮,预计未来汽车电子在低端、中高端车上的价值比重都将有所提升,市场潜力巨大。随着汽车电子化水平的日益提高、单车汽车电子成本的提升,汽车电子市场规模迅速攀升。
此外,与传统燃油车相比,新能源汽车的电子化程度更高。2023年我国新能源汽车销量为949.5万辆,较2022年增长37.87%。新能源汽车销量达到汽车新车总销量的31.6%,连续9年产销规模居全球第一位。伴随着新能源的产销量大幅增加及渗透率的持续提升,我国汽车电子市场规模将持续扩大。

数据来源:中汽协、普华有策
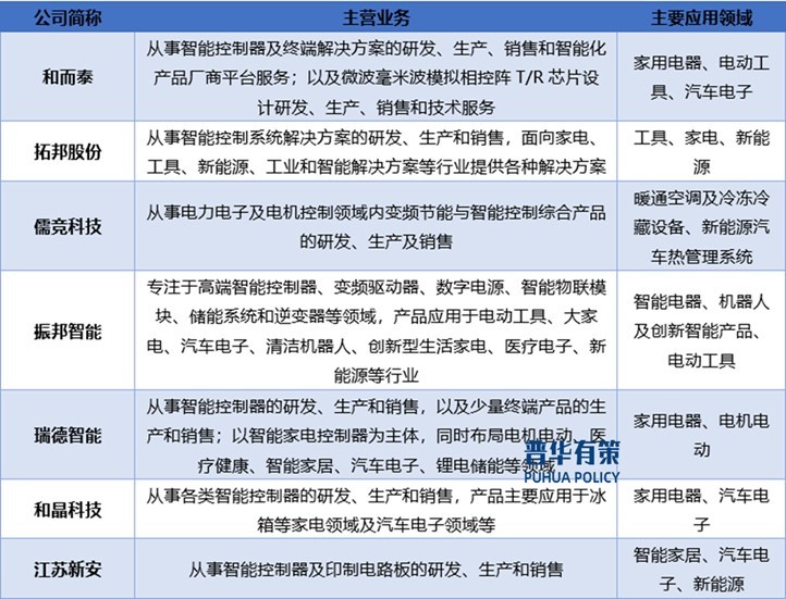
4、电子智能控制行业竞争格局
电子智能控制产品下游应用领域丰富,各个应用场景对控制器的性能、可靠性、稳定性等要求存在差异,不同应用场景下控制器的技术开发难度、价值也不尽相同。多数市场参与者选择聚焦一个或特定几个下游细分市场,并根据自身特点参与单个或多个产业链环节。行业内主要企业基本情况如下:

资料来源:普华有策
更多行业资料请参考普华有策咨询《2024-2030年电子智能控制行业产业链上下游细分产品调研及前景研究预测报告》,同时普华有策咨询还提供市场专项调研项目、产业研究报告、产业链咨询、项目可行性研究报告、专精特新小巨人认证、市场占有率报告、十五五规划、项目后评价报告、BP商业计划书、产业图谱、产业规划、蓝白皮书、国家级制造业单项冠军企业认证、IPO募投可研、IPO工作底稿咨询等服务。(PHPOLICY:GYF)