软件和信息服务业未来市场增长潜力大
1、软件和信息服务业概况
近几年,我国软件和信息技术服务业持续快速发展,产业规模迅速扩大,技术创新和应用水平大幅提升,对经济社会发展的支撑和引领作用显著增强。根据工信部数据显示,2023年我国软件和信息技术服务业实现业务收入12.33万亿元,同比增长13.4%,增速较上年同期提高2.2个百分点。其中,信息技术服务收入81226亿元,同比增长14.7%,高出全行业整体水平1.3个百分点,占全行业收入比重为65.9%。

资料来源:工信部、普华有策
2、软件和信息服务行业竞争格局
软件和信息技术服务行业总体规模较大,数字化转型产业参与企业众多,市场竞争格局分散,集中度不高。国内数字化转型产业的解决方案提供商主要分为三类,第一类是全国性企业,此类企业在国内多个省份均有业务部署,业务领域覆盖信息化和数字化建设多个细分领域,经营规模较大;第二类是区域性企业,此类企业在特定省份或区域具有相对竞争优势,业务领域也覆盖信息化和数字化建设多个细分领域,但经营规模低于全国性企业;第三类是行业性企业,此类企业专注于服务特定行业,业务领域仅为信息化和数字化建设某一细分领域。

资料来源:普华有策
行业内除少数全国性经营企业和区域龙头企业外,大多数小型系统集成商基本没有整体解决方案设计能力,大多只能进行单一子系统的施工服务和基本的安装调试服务,无法承担系统多、规模大的项目以及不同子系统间互通联动、根据客户需求提供应用软件开发等具备一定技术含量的业务。
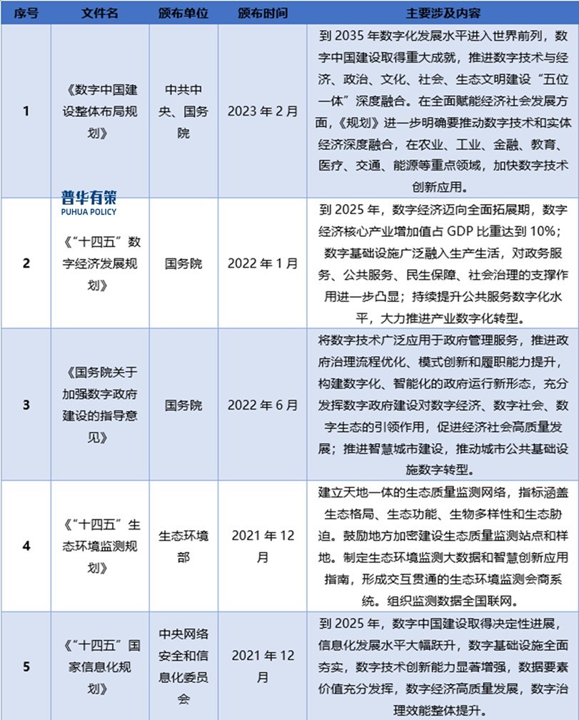
3、主要法律法规和政策

资料来源:普华有策
更多行业资料请参考普华有策咨询《2024-2030年软件和信息服务行业专项调研及投资前景预测分析报告》,同时普华有策咨询还提供产业研究报告、产业链咨询、项目可行性报告、专精特新小巨人认证、国家级制造业单项冠军企业认证、十四五规划、项目后评价报告、BP商业计划书、产业图谱、产业规划、蓝白皮书、IPO募投可研、IPO工作底稿咨询等服务。(PHPOLICY:GYF)