在国家政策的大力支持下新风系统将迎来新的发展机遇
1、新风行业发展概况
我国新风行业伴随着空气污染问题而逐渐兴起,同时,随着人们生活水平的提高,室内空气质量、居住环境舒适度也日益受到重视,新风系统以其健康、舒适、智能、高品质的特点,逐渐得到广泛的推广应用,新风市场近年来迎来快速发展。
新风系统的销售渠道主要分为工程和零售渠道,其中工程是核心渠道,占比约60%。在工程渠道中,住宅精装修市场是重要组成部分之一。近年来,在精装修指导政策的推动下,我国精装修市场快速发展,精装修渗透率持续提升。同时,随着消费者品质意识觉醒,倒逼房企在舒适、智能、一体化产品等领域持续发力,而新风系统作为舒适家居品类的重要品类之一,其在精装修市场的配套率持续提升。
2、新风系统的产品分类
新风系统是由风机、风管及净化、热交换等处理装置组成的一种通风排气设备,能够将室外新鲜空气送入室内,并将室内空气排出室外,实现室内外空气循环、改善空气质量。新风系统的分类如下:

资料来源:普华有策
此外,根据附加的除湿、净化、制冷/热等功能,新风系统产品进一步涵盖除湿新风机、除霾新风机、环控一体机等。其中除湿新风机适用于地下室等湿气较大的环境,可以有效解决潮气,使地下室内部保持干燥,防止霉菌生长。除霾新风机可以有效去除PM2.5等各类空气污染物,保持室内空气舒适、健康。环控一体机加装了冷热源装置,是具有供冷/热、新风热交换等一体化处理功能的机组,可实现室内温湿度、新风量、空气质量的有效控制,主要应用于超低能耗建筑。
3、新风行业发展的驱动因素
(1)居民更加注重品质生活
随着生活水平的提高,人们更加注重生活品质,健康、舒适的生活环境成为居民新的诉求,新风系统集成了通风换气、净化、温湿度调节等多重功能,逐渐受到越来越多的关注。同时,空气污染问题、传染性呼吸道病毒的流行促使人们更加认识到空气质量的重要性,提升了新风系统的普及率。从供应端,消费者品质意识的觉醒也促使房地产企业在工程开发过程中更加重视室内居住空间的品质,在舒适、智能、一体化产品等领域不断发力,目前以新风系统为代表的舒适类产品已经逐渐成为中高端住宅的标配,并逐步应用于酒店、写字楼、学校等公共建筑领域,新风市场需求不断扩大。尽管如此,与欧美发达国家90%以上的配置率相比,目前我国新风系统的总体配置率仍然较低,居民生活水平提高、对品质生活的追求将推动新风系统的配置率持续提升。
(2)超低能耗建筑的推广应用
在碳达峰、碳中和战略目标下,建筑业向绿色低碳转型是实现碳减排的重要依托,其中,进一步推动超低能耗建筑的规模化应用,是实现建筑领域碳达峰的重要路径。《“十四五”建筑节能与绿色建筑发展规划》提出,到2025年城镇新建建筑全面建成绿色建筑,完成既有建筑节能改造面积3.5亿平方米,建设超低能耗、近零能耗建筑0.5亿平方米以上。在国家政策的大力支持下,预计未来几年我国超低能耗建筑将迎来快速发展,作为超低能耗建筑的核心构成要素之一,新风系统也将迎来新的发展机遇。
(3)精装修渗透率的稳步提升
近年来,从国家到各省市均出台了诸多政策支持住宅精装修交付,住建部、发改委发布的《城乡建设领域碳达峰实施方案》明确提出,应当推动新建住宅全装修交付,减少资源消耗和环境污染,我国精装修市场迎来快速发展。近两年受房地产市场总体下行的影响,我国住宅总体精装修数量呈下降趋势,但是渗透率依然稳步增长,住宅精装修配套作为新风市场的主要销售渠道之一,在国家政策支持下,其渗透率的提升将推动新风系统的需求持续增长。
4、新风行业竞争格局
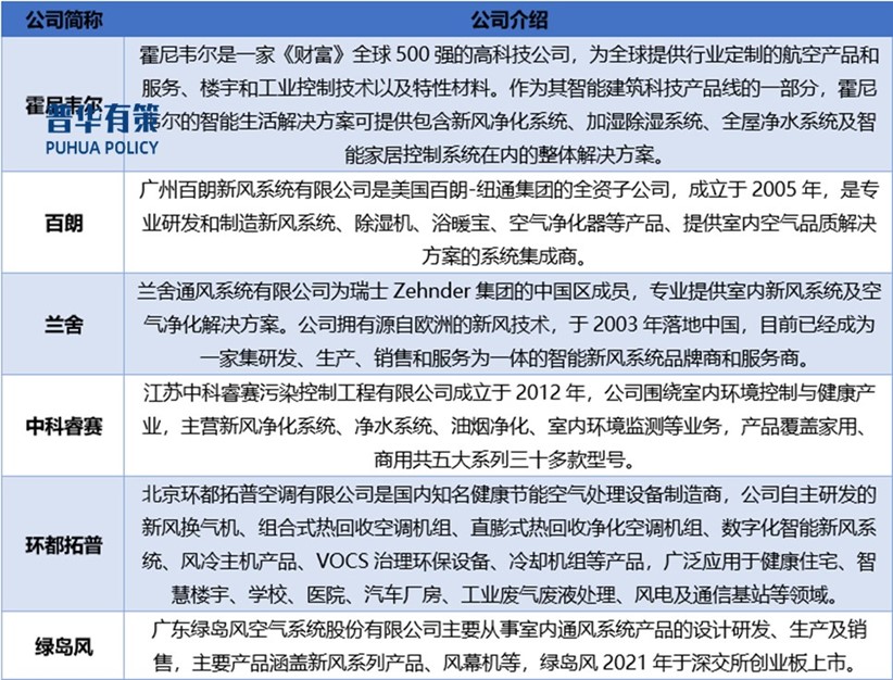
我国新风行业整体竞争较为激烈,集中度较低,尚无主导厂商。从终端品牌角度,我国新风行业竞争格局可以分为外资品牌和内资品牌。外资品牌主要包括百朗、兰舍等专业的新风品牌,以及霍尼韦尔、松下、大金等综合型品牌,外资品牌目前在中高端市场占据主导地位。内资品牌主要为专业的新风生产企业,包括德普莱太、中科睿赛、环都拓普、绿岛风等,近年来,内资品牌在产品研发和品牌推广方面持续发力,市场份额稳步提升。
新风行业主要企业的具体情况如下:

资料来源:普华有策
更多行业资料请参考普华有策咨询《2024-2030年新风系统行业市场调研及发展趋势预测报告》,同时普华有策咨询还提供产业研究报告、产业链咨询、项目可行性报告、专精特新小巨人认证、国家级制造业单项冠军企业认证、十四五规划、项目后评价报告、BP商业计划书、产业图谱、产业规划、蓝白皮书、IPO募投可研、IPO工作底稿咨询等服务。(PHPOLICY:GYF)