清洁能源领域需求将成为未来工业阀门行业发展的核心驱动力
1、工业阀门概况及分类解析
工业阀门是一种压力管道元件,用来改变管路断面和介质流动方向、控制输送介质的压力、流量、温度,具有导流、截流、调节、防止倒流、分流或溢流泄压等功能,广泛应用于国民经济的各个领域,是能源、石化、化工、冶金、电力等行业的重要装备,也是机械与管线等固定资产中的关键设备之一。
(1)按照结构分类如下:

这些阀门结构各异,每种结构都有其特定的应用场景和优势,用户需根据实际工况和需求选择合适的阀门类型。
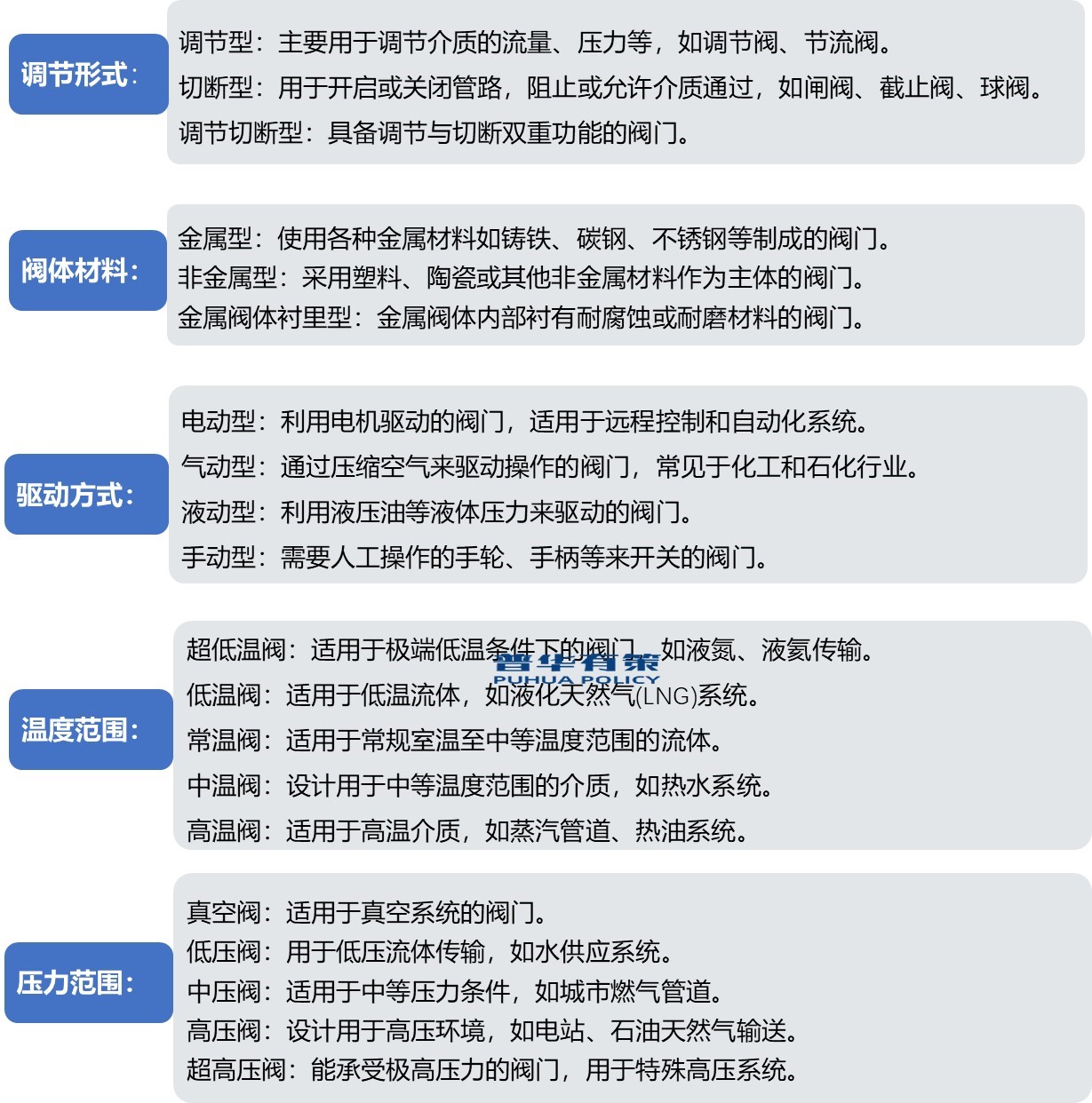
(2)按照调节形式、阀体材料、驱动方式、温度范围和压力范围等维度进行划分,工业阀门产品可分为下列类别:

2、中国工业阀门发展历程

3、行业市场规模分析及预测
(1)全球阀门市场规模
阀门制造业下游主要包括油气、能源、炼化、化工、废水、造纸、灌溉、钢铁、医药等多个行业。石油天然气行业的阀门需求最大,在阀门制造下游行业占比中达到17%,占比第二、第三、第四的行业分别为能源、炼化与化工工业,占比分别为14%、13%和11%。
随着全球能源需求持续增长、基础设施投资增加,以及中国、印度等发展中国家工业持续较快发展等一系列因素,全球工业阀门市场规模持续增长。2020年全球阀门制造行业的市场规模为732亿美元;近年来随着节能减排、绿色环保问题的日益严峻以及人工智能等新兴技术的出现,阀门行业也开始进行整体转型,向智能化、低碳化、定制化等方向进行探索,预计到2026年,全球阀门制造行业的市场规模将达到923亿美元,年均复合增长率为3.9%。
2020-2026年全球阀门行业市场规模及预测

(2)我国阀门市场规模
受益于国家产业结构调整、经济增长方式转变、节能减排措施推广等,下游行业的项目投资、技术改造需求受正向刺激催化,我国工业阀门市场快速增长。2022年全国阀门市场规模为904.8亿元。中国的阀门制造行业市场规模在全球总市场中占比已跃升至第二位,仅次于美国。随着经济持续复苏,我国工业阀门需求预计将保持增长趋势,2021-2026年,我国阀门制造行业年复合增速为6.2%,预计到2026年末,我国阀门制造业市场规模将达到182亿美元,较2020年上升43.47%。
2020-2026年中国阀门行业市场规模及预测

(3)我国高端工业阀门市场空间广阔
目前我国高端阀门市场主要由欧洲、美国及日本的国际知名企业占据,而行业中低端产品在世界市场中占据优势。从进出口结构也能反映出市场的结构水平,2022年我国进口阀门及类型装置82.6亿美元,出口171.6亿美元,出口金额约为进口金额的2倍。而从进出口均价来看,进口均价约为出口均价的2.35倍,“低出高进”特点明显,高端阀门市场空间广阔。
4、行业发展趋势
(1)技术转型高端制造,加速国产化进程
长期以来,我国高端工业阀门产品被美国、欧洲、日本等发达国家的阀门巨头所垄断,中国的工业阀门企业参与程度较低。随着我国工业阀门行业的持续深入发展,已涌现了一批技术先进、研发实力强大、技术团队经验丰富、资金雄厚的领先工业阀门企业,这些企业正加大新材料、新工艺、新方法的研发和创新,部分技术已达到国际先进水平,实现了部分高端阀门产品的国产化。未来,在我国经济的不断发展和政策的鼓励下,工业阀门行业将出现更多综合实力强大、具备高端制造条件的阀门企业,加速高端工业阀门产品的国产化进程。
(2)质量标准管控趋严,推动行业集中度提升
当前,工业阀门市场集中度较低,产品质量参差不齐,可能会对工业生产以及人们的生命和财产安全带来隐患。近年来,针对工业阀门行业,国家和行业自律协会陆续推出相关国家标准、行业标准和团体标准,提高产品的质量准入门槛,这将逐步淘汰许多规模小、生产能力弱、资金实力不强的小型企业,从而提高行业整体的集中度,使得市场进入良性竞争。另一方面,随着行业发展和市场认知的不断深化,拥有强大研发设计和生产制造能力以及自主品牌的企业,将进一步巩固其市场地位。竞争力强的企业能够利用技术和品牌实力获取更多的市场份额,在一定程度上提升行业集中度和行业整体竞争力。
(3)清洁能源的阀门需求将成为未来工业阀门市场的核心驱动力
近年来中国清洁能源产业规模不断扩大,清洁能源已成为能源转型发展的重要力量,核电、水电、风电、太阳能、天然气、氢能源为代表的清洁能源发展受到了政府部门的高度重视,前景广阔。当今世界能源发展日新月异,“富煤、贫油、少气”的能源资源禀赋决定了我国必须进行能源结构调整,积极推进能源绿色低碳转型。在此过程中,无论是在深海油气开发、液化天然气储运以及新能源开发均需求更多高端阀门,特别是太阳能、氢能和核电等领域前景较为明朗。在太阳能领域,全国各地光伏电站建设正如火如荼;在氢能领域,各地加氢站建设迅速发展;在核电领域,国家也在陆续核准新建核电机组。
未来,随着国家对新能源的重视程度加深,相关政策的陆续出台,将极大地带动清洁能源市场的发展,进而将产生大量的高端工业阀门需求,清洁能源领域的工业阀门需求将成为未来工业阀门行业发展的主要驱动力之一。
(4)未来工业阀门将向智能化、数字化发展
从产品技术层面看,随着现代制造业的发展,阀门行业的客户需求已发生了根本性改变。特别是近年来,各行业均在深入实施两化深度融合,各类阀门产品智能化、数字化要求不断提高,自诊断、自感应、自监测以及远程监控、远程修复、远程运维等互联互通模式广泛应用于各类生产场景。
未来,工业阀门制造企业将扎实推进智能制造战略,积极运用各种技术手段提升产品性能以及智能化程度,以满足客户不断提升的智能化、数字化需求。
5、行业内主要企业
(1)主要外资企业
作为世界最大的制造业国家,我国工业阀门市场广阔,吸引了许多外资企业,如美国费希尔、美国福斯、德国萨姆森、日本工装、芬兰美卓等。相关外资企业由于资金实力强,技术积淀深,产业经验丰富,在工业阀门市场,特别是高端市场占据了相对主导地位。
主要外资企业基本情况如下:

这些外资企业凭借其长期的技术积累、品牌效应、以及对产品质量和服务的严格把控,在中国市场尤其是高端市场占据了一定份额。它们不仅为中国市场带来了先进的技术和产品,也促进了国内阀门行业的技术进步和产业升级,提升了整个行业的竞争力。同时,面对外资企业的竞争,国内阀门企业也在不断提升自身的技术研发能力,加强产品质量管理,力求在国内外市场中占据更重要的位置。
(2)主要内资企业
在国内具有行业知名度、从事工业阀门生产业务的大型企业如下:

这些企业不仅在国内市场上拥有较高的市场份额,而且不少也在国际市场展开了布局,代表了中国工业阀门制造的先进水平。随着技术进步和产业升级,这些企业持续提升其在全球阀门市场的竞争力。
更多行业资料请参考普华有策咨询《2024-2030年工业阀门行业市场调研及发展趋势预测报告》,同时普华有策咨询还提供市场专项调研项目、产业研究报告、产业链咨询、项目可行性研究报告、专精特新小巨人认证、市场占有率报告、十五五规划、项目后评价报告、BP商业计划书、产业图谱、产业规划、蓝白皮书、国家级制造业单项冠军企业认证、IPO募投可研、IPO工作底稿咨询等服务。(PHPOLICY:MJ)