血液透析医疗器械行业细分市场份额及重点企业市场占有率分析
1、血液透析主要医疗器械产品市场结构分析
在血液透析治疗过程中,主要涉及的医疗器械可分为血液透析设备和血液透析耗材两类,其中血液透析设备主要包括血液透析机、血液透析用水处理设备等,血液透析耗材主要包括血液透析器/血液透析滤过器、血液透析管路、透析粉/液、穿刺针等。血液和透析液在血液透析器内进行溶质交换,血液透析器是血液透析的关键,能够直接决定血液透析患者的临床疗效,进而影响患者生存期。
2022 年,中国血液透析医疗器械市场以血液透析器为主,占比达到 36.91%;血液透析机紧随其后,占比 19.90%。
2022 年中国血液透析各主要医疗器械市场份额

2、血液透析医疗器械及细分产品市场规模及增速
中国血液透析医疗器械市场处于稳步增长态势,2018 年至 2022 年市场规模复合年均增长率达到 6.49%,预计至 2030 年将增加至484亿元。其中,2022 年中国血液透析器的市场规模达到 51.23 亿元,为血液透析医疗器械市场中占比最高的细分领域。预计至 2030 年,血液透析器的市场规模将达到 190.76 亿元,而血液透析机的市场规模将达到 98.55 亿元。
2018-2023年我国血液透析医疗器械市场规模及增速

3、行业重点企业及市场占有率分析
(1)主要外资厂商
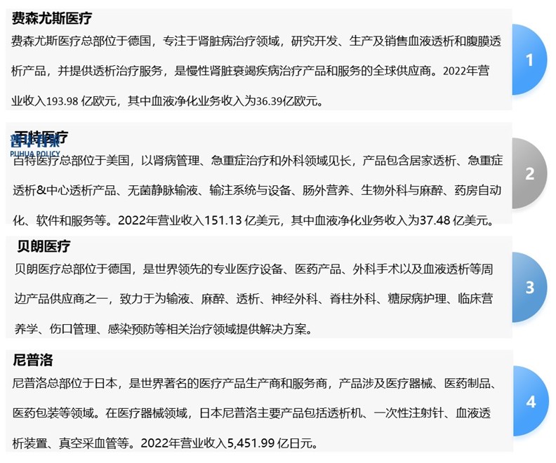
目前,国内血液净化市场的主要外资厂商为费森尤斯医疗、百特医疗、贝朗医疗、尼普洛,基本情况如下:
国内血液净化市场主要外资厂商情况

(2)主要国产厂商
目前,国内血液净化市场的主要国产厂商包括健帆生物、三鑫医疗、宝莱特、天益医疗、山外山等,基本情况如下:
国内血液净化市场主要国产厂商情况

更多行业资料请参考普华有策咨询《2024-2030年血液透析医疗器械行业细分市场调研及投资可行性分析报告》,同时普华有策咨询还提供产业研究报告、产业链咨询、项目可行性报告、专精特新小巨人认证、国家级制造业单项冠军企业认证、十四五规划、项目后评价报告、BP商业计划书、产业图谱、产业规划、蓝白皮书、IPO募投可研、IPO工作底稿咨询等服务。