我国综合机械化率不断提升,橡胶履带行业发展潜力较大
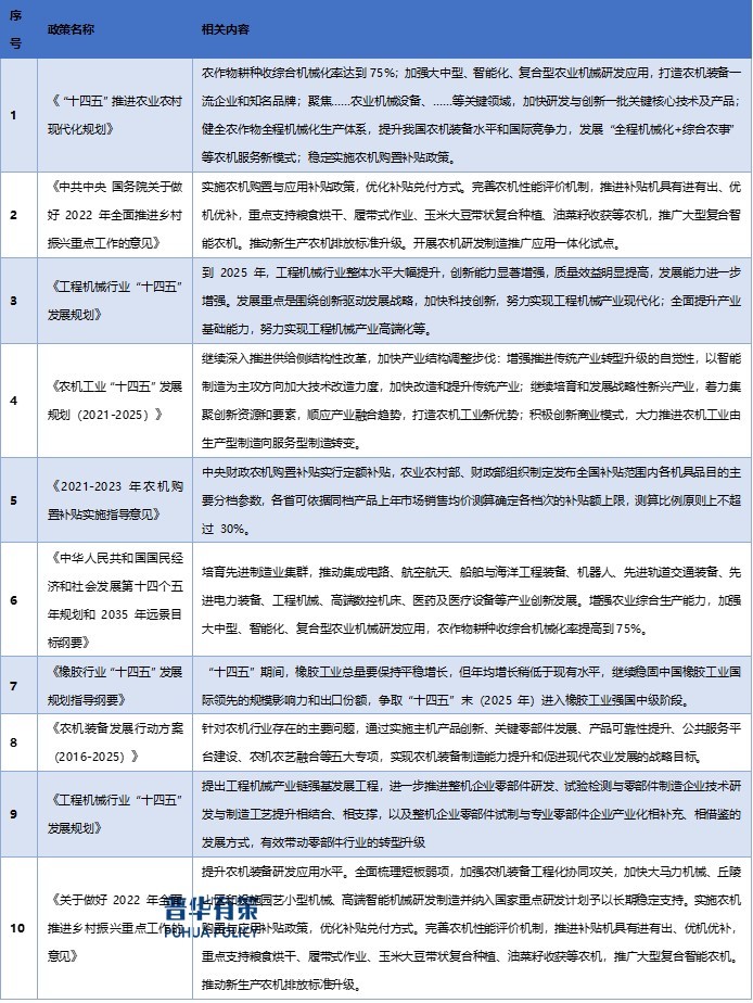
从全球市场看,大型跨国企业仍享有较高的品牌美誉度。长期深耕橡胶制品业务的大型跨国企业,如日本普利司通集团、加拿大卡摩速集团等,依托于悠久的发展历史及多年积累的技术优势,在全球范围内享有较高品牌美誉度,尤其在高端市场仍保持较大的竞争优势。但同时国际大型企业集团由于本国生产及管理成本高企、国内市场相对饱和等原因,近年来产品性价比和竞争力受到发展中国家企业的冲击。根据相关规划,未来我国农业机械化作业程度将进一步深化。2022 年全国农作物耕种收机械化率达 73%。根据《农机装备发展行动方案(2016-2025)》、《中华人民共和国国民经济和社会发展第十四个五年规划和2035 年远景目标纲要》、《“十四五”推进农业农村现代化规划》等规划,到 2025年我国综合机械化率应达到 75%。

1、中国橡胶履带发展概况
我国橡胶履带的开发研制工作始于 20 世纪 80 年代末期,先后在杭州、镇江、沈阳、开封及上海等地开发成功了农业机械、工程机械和输送车辆用橡胶履带。
随着我国农业机械化水平和橡胶履带性能增强,我国橡胶履带行业逐步发展壮大,在满足国内农用机械需求的同时,亦不断增强国际市场影响力,初步形成了以工程机械橡胶履带、农用橡胶履带为主,橡胶履带板、摩擦式橡胶履带为辅的产品结构,产品出口市场需求旺盛。
当前国内橡胶履带的应用市场中,农用履带占比最大。橡胶履带在水田、泥地等特殊环境下作业,有着明显优于金属履带的特性,在水稻、玉米、棉花等作物机械化作业过程中逐步被推广、应用,伴随我国农业机械工业的发展和农业机械化水平的不断提高,农用履带市场不断增长、深化,成为当前国内橡胶履带的主要应用市场。未来随着我国农业机械化作业率进一步提升、劳动力结构的进一步变化,我国农用橡胶履带产业有望进一步发展。
我国工程机械中橡胶履带应用暂时较少,与发达国家差距较大。美国、欧洲、日本等发达国家城镇建设起步早、城镇化率高、基础设施完备率高,出于路面保护的要求并匹配施工规模,其市政或园林施工普遍使用橡胶履带式小微挖掘机。
由于所处的发展阶段不同,我国工程机械仍然主要配备金属履带使用,国产工程机械橡胶履带主要面向出口,国内销售占比较低。未来随着我国城镇建设进一步发展、劳动力成本变化与市政道路保护意识的提升,工程履带的应用有望得到进一步推广,逐步缩小与发达国家的差距。
此外,随着国民经济的发展和特种机械应用愈发普遍,我国橡胶履带正在向种类多样化、规格齐全化、高速化的方向发展,并拓展了军工、探测等特种机械的应用场景。
2、橡胶履带行业技术水平及特点
橡胶履带具有资本密集型和技术密集型行业特征,生产线的建设及技术成型需要较长的投入周期和反复验证。橡胶履带生产主要包含炼胶、挤出、硫化三大工艺流程,各流程中生产工艺控制要点较多,不同企业产品存在性能和质量差异。经过多年的发展,我国橡胶履带的生产技术水平和产品开发能力有了较大的提高,相关国家、行业标准逐步建立并完善,国产橡胶履带占据国内较大市场份额,同时也以性价比优势和日渐完善的海外销售渠道,开始在国际市场上展现市场竞争力。
3、橡胶履带行业发展态势
(1)生产向自动化、智能化转型升级
我国橡胶履带工业经过多年的发展,形成了相对完善的产业链布局,积累了一定的技术储备,正在逐步缩小与国际知名橡胶履带生产企业的差距。近年来,随着我国制造业智能化改革不断深入,橡胶履带生产企业亦逐步更新生产设备,采用高性能的自动化与智能化机械设备及生产线,提高生产效率以及产品质量,推动行业向自动化、智能化转型升级。
(2)产品技术含量不断提升
通过多年来对国外先进生产技术的引进、消化与吸收,行业整体技术水平有了较大提高。近年来,行业内优势企业逐步加强研发投入,使得橡胶履带制造工艺不断优化升级,产品差别化、高端化程度不断加深。当前及未来一段时间内,高性能、无污染、长寿命的产品仍将成为我国橡胶履带产业瓶颈突破的重要方向。
(3)淘汰落后产能,提高产业集中度
近年来,国家对绿色、环保、节能的重视程度不断上升,规模化、集约化、产业化已经成为了发展的必然趋势。根据中国橡胶工业协会“十四五”发展规划,我国橡胶履带行业将进一步加速整合,提高行业领导者的市场份额和地位。此外,下游主要客户尤其是大型主机厂,纷纷加强供应链管理,构建稳定的供应商体系,为优秀的橡胶履带企业提供了稳定的市场空间,促进行业整合,提高行业集中度。
4、橡胶履带行业竞争格局及主要玩家

我国橡胶履带行业市场格局相对稳定,下游市场应用领域相对明确。随着国家智能制造、新能源、绿色环保等战略的逐步推进,国家通过节能减排、限制高能耗等行业标准,不断引导行业向技术、品牌、产品附加值等高水平、良性竞争态势发展。
当前,我国橡胶履带行业呈现较为明显的分层竞争格局,行业内企业主要分为两个层次,第一层次是国内少数几家企业通过自主研发和技术吸收消化,结合市场需求自主研发具有自身特点的橡胶履带产品,为国内外大型主机厂或机械配件贸易商提供配套服务,在国内高端市场和国际市场上具有一定的竞争力;第二层次是以中小型企业或早期投资企业为主,这些企业技术水平较低,设备面临升级换代的压力,产品主要集中在中低端,利润率较低,市场竞争相对激烈。
5、橡胶履带行业发展主要机遇
(1)政策支持行业的发展
近年来,我国先后出台了一系列的产业政策为橡胶工业行业的发展构建了良好的政策环境。

(2)行业集中度提升,产业规模化成为行业发展趋势
制造业是我国的支柱产业,一直保持较好的发展态势,但同时传统制造业也面临着革命性的产业变革。随着社会经济的不断发展,规模化、集约化已经成为了发展的必然趋势。根据《橡胶行业“十四五”发展规划指导纲要》,产业集中度目标由“十三五”期间 20%大幅提升为 70%。目前,我国国内橡胶履带生产企业形成了较为稳定的市场格局,产业规模化和集中化的进程对行业内主要企业发展壮大更为有利,上述企业资金、技术、市场资源等较为雄厚,将进一步带动整个行业技术发展和产品升级。
(3)橡胶履带的性能不断优化、应用场景不断拓展,市场发展潜力较大
如前所述,橡胶履带因接地压力小等优异性能而被广泛应用于工程、农业等各个领域。同时,随着橡胶履带性能不断优化,具有特殊应用场景的阻燃履带、雪地履带等新品类逐渐被开发,进一步提升了橡胶履带的适用性和渗透率。另一方面,我国在内的多个发展中经济体中工程机械橡胶履带的应用仍较为有限,在迈向发达经济体的过程中,对市政建设精细化作业认可程度也将逐步加深,如上述市场空间充分释放,将对行业下游需求增长提供较大助力。
6、橡胶履带行业主要壁垒构成
(1)人才壁垒
随着市场对橡胶履带的性能、使用寿命和可靠性要求的不断提高,优秀科研技术人才是企业保持研发水平先进性的重要保障。无论是产品配方创新、产品研发或升级均需要行业经验丰富、创新能力较强的技术团队作为支撑,此外行业企业生产过程管理、销售体系建立等亦需要行业专业人才把控,因此形成了一定的人才壁垒。
(2)生产工艺壁垒
橡胶履带行业有严格的行业质量标准,且伴随着产业转型升级和环保重视程度加深,低端技术和高能耗企业生存空间进一步压缩。橡胶履带的设计开发、生产制造和质量控制等日益成为橡胶履带企业核心竞争力的重要组成部分,需要企业在产品开发、橡胶配方、生产工艺等方面具备丰富的经验与积累。由于配方、技术、工艺和专利等都是多年沉淀的结果,难以在短期内形成,因此形成了较强的工艺与技术壁垒。
另一方面,高性能、节能环保、耐用型橡胶履带是目前国内橡胶履带行业产品升级的最主要方向,这对企业在技术创新能力、工艺技术基础等方面提出了更高的要求。
(3)规模壁垒
橡胶履带行业具备一定规模壁垒,生产线的建设、生产工艺的改良以及新产品的开发均需要一定规模资金投入。另一方面,随着市场竞争日益激烈,不论是主机市场还是售后市场,均需要高效、稳定、多品类的生产能力。具有一定规模的企业,不仅能更好的实现产品规模经济效益、积累成本优势,还能在产品更新、季节性波动以及集中供应等方面具有更强竞争力,对新进入者构成了一定障碍。
(4)销售渠道壁垒
橡胶履带市场由主机市场和售后市场组成。其中,主机厂的供应商认证标准较为严格,对履带生产企业质量和服务等有较高的要求,合作关系确立后具有较强的稳定性。售后市场客户以贸易商为主,客户资源开拓、管理、维护需要较为完善的销售体系作为支撑。因此,先进入者一旦建立起自身客户资源、形成先发优势,新进入企业将很难在短期内争夺市场份额、改变行业现有格局,对新进入者构成了一定的销售渠道壁垒。
(5)品牌壁垒
橡胶履带作为农业或工业机械设备的主要可选组成部分之一,其耐用性、稳定性对机械设备的使用具有重要影响。因此,品牌的美誉度和影响力对产品销售和推广具有重要作用。新加入企业在无对应市场影响力的前提下,取得市场认同的难度较大,形成了行业的品牌壁垒。
更多行业资料请参考普华有策咨询《2024-2030年橡胶履带行业深度调研及投资前景预测报告》,同时普华有策咨询还提供产业研究报告、产业链咨询、项目可行性报告、专精特新小巨人认证、国家级制造业单项冠军企业认证、十四五规划、项目后评价报告、BP商业计划书、产业图谱、产业规划、蓝白皮书、IPO募投可研、IPO工作底稿咨询等服务。