家居五金行业竞争格局、主要玩家及主要发展趋势
家居五金下游主要面向新房装修、存量房二次装修的需要购置家具及五金配件产品的家具行业、装修装饰行业、卫浴行业以及终端消费者等。根据国家海关总署公布的最新数据显示,2023年1-11月中国家具及其零件出口额为4032.2亿元(按2023年11月20日汇率换算:1人民币等于0.1404美金,即556.1亿美元),同比下降1.7%;其中11月份单月,家具及其零件出口额为437.6亿元,环比上涨15.92%,出口显示回暖迹象。

1、家居五金行业发展概况
家居五金,指在厨房、卧室、盥洗室、客厅、阳台等生活场景中使用的,提供收纳、装饰、连接、运动等用途的金属材质的制件,是现代家居用品的重要组成部分,具有耐用、防锈、防潮等特征,可分为基础五金、功能五金、收纳五金等,具体介绍如下:

经过 30 多年的发展,目前中国五金已经形成了配套完善、种类齐全的家居五金制造产业集群。随着社会需求的不断变化以及材料与技术水平的不断革新,家居五金行业企业在规模、管理、效益、产品种类、质量和工艺技术等方面都有大幅的提升。
2、家居五金行业竞争格局
家居五金市场目前处于品牌集中化发展的初期,大部分家居五金企业规模较小,市场整体较为零散,行业集中度相对较低。
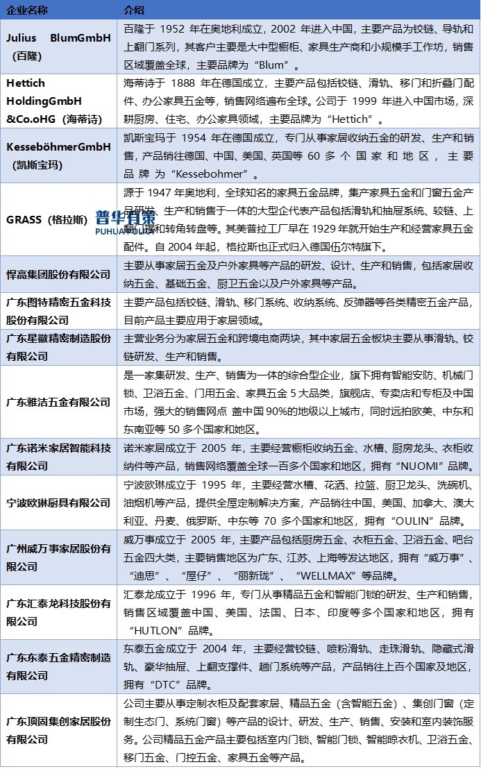
以欧洲五金品牌商海蒂诗、百隆、凯斯宝玛,以及以东泰五金、悍高集团、星徽股份、图特股份、坚朗五金、顶固集创、雅洁、诺米、欧琳、威万事、汇泰龙等为代表的国内家居五金企业,由于长期的从业经验和较早的品牌化道路,已形成了品牌优势,在技术、品质、规模上都达到了行业的先进水平。
另外,我国家居五金行业还有数量众多的中小企业,构成我国低端家居五金市场的主要参与者。这些企业生产规模较小,品牌意识较弱,自主研发设计能力不足,以低价竞争获取生存空间,产品技术含量较低,同质化现象严重。
随着行业标准的完善、劳动力成本的上升以及市场竞争的加剧,依靠低质低价竞争获取市场空间的无品牌、无自主研发能力、低附加值的家居五金企业将逐步被淘汰,已形成品牌和规模优势的企业将得到进一步的发展,行业集中度进一步提升。

3、家居五金行业技术水平及技术特点
家居五金行业的技术水平主要体现在研发设计、生产制造能力和信息技术应用等方面。
(1)研发设计水平
研发设计是家居五金行业技术发展的动力来源。随着经济的飞速发展,人们的生活质量得到了极大提高,消费者对家居产品的需求从实用性转向了智能化、舒适化、便捷化等方向,家居五金作为家居产品功能实现的重要桥梁,对五金产品的研发设计提出了更高的要求。如铰链、滑轨等成熟的家居五金产品,其基础功能已满足下游客户需求,而如何进一步提升产品的精巧性和便捷性、降低产品成本则依赖于家居五金企业进一步的研发改进。
与此同时,随着家居行业逐渐向定制化、智能化趋势的发展,家居五金行业也由原来的基础五金代工模式逐渐转化为家居五金整体解决方案提供者。因此,完善的设计研发体系、与时俱进的设计研发能力是家居五金企业提供更优质的家居五金功能解决方案、更丰富的产品选择范围的重要保障,系五金行业企业技术水平的重要体现。
(2)生产制造能力
家居五金是下游家居产品实现款式变化和功能提升的关键零部件,下游产品的档次和质量很大程度上取决于家居五金产品的精密度。因此,生产制造的技术水平是影响行业的技术水平的关键因素之一。
生产制造能力是企业生产管理水平和自动化程度的综合体现。企业的生产管理水平来源于长期的经验积累,而高水平的自动化生产则是企业实现产品质优、高效生产的有力保障。家居五金产品的生产制造涉及的步骤多、批次多、数量大,自动化设备的投入和生产流程的自动化控制能保障企业生产有条不紊进行,保证产品质量的稳定性,降低产品的成本,带来规模效益。
(3)信息技术应用
家居五金产品种类众多,其生产具备步骤多、批次多、数量大的特点。信息技术的应用可以实现产品从研发设计、订单下达、采购管理、生产交付、仓储物流等各个环节的全流程管理。一方面,信息技术的应用有助于企业全方位控制产品质量、保证产品品质的稳定性;另一方面,对生产的全流程管理有助于改善和优化组织流程,提高生产经营管理水平,并通过信息技术应用达到控制成本,提高效率和降低损耗的目的。因此,信息技术的应用是家居五金企业提高效率、强化管理、获取企业竞争力的重要手段。
4、家居五金行业发展趋势
(1)生产过程数字化
家居五金产品品类众多,生产具备步骤多、批次多、数量大的特点,因此,稳定、高效的自动化生产是提升生产效率、获得规模优势、提高企业竞争力的必要途径。在此背景下,家居五金企业不断提升生产过程的自动化水平,以自动化设备替代人工,并对生产流程进行自动化控制,并通过搭建数字化平台,以建设更加智能化的工厂。未来,家居五金的制造技术将与新一代信息技术等高端技术不断融合,在家居五金产品的研发、设计、生产过程中建立完善的数字化体系,进而提高机械设备的运转效率,行业将朝着“数字化”、“智能化”不断迈进。
(2)五金产品智能化
随着工业水平、科技的进步,人们生活品质的提高和对美好生活的追求,消费者对家居产品的要求从传统的结实、耐用,逐渐过渡到满足上述需求的同时,还需满足其舒适、装卸便捷和智能控制等方面的追求。由此引导下游五金行业除了满足五金传统的机械性能、防锈、防潮性、活动件的抗疲劳性能等品质外,还需辅助家居产品实现消费者对家居空间智能化、舒适化、便捷化的需求。目前,家居五金行业已逐渐将控制器、传感器等元素加入到产品中,实现产品的智能化。随着智慧家居等新兴概念的进一步普及,未来,智能家居的推广与应用将成为家居五金市场增长的主要动力之一。
(3)家居五金企业竞相打造自有品牌
国内家居五金企业数量众多,竞争激烈。欧洲的海蒂诗、百隆等家居五金企业,由于长期的从业经验和较早的品牌化道路,已形成了品牌优势,并因此享受着极高的品牌溢价。对此,国内家居五金企业也逐渐意识到品牌化道路的重要性。因此,以东泰五金、悍高集团、星徽股份、图特股份和顶固集创等为代表的国内家居五金企业纷纷着手打造自有五金品牌,为市场提供优质家居五金产品。
(4)行业集中度有望进一步提升
家居五金市场目前处于品牌集中化发展的初期阶段。数量众多的中小企业构成我国低端家居五金市场的主要参与者,这些企业生产规模较小,品牌意识较弱,自主研发设计能力不足,以低价竞争获取生存空间,产品技术含量较低,同质化现象严重。
随着劳动力成本的上升以及市场竞争的加剧,依靠低质低价竞争获取市场空间的无品牌、无自主研发能力、低附加值的家居五金企业的获利空间将被进一步挤压。而行业内头部家居五金企业凭借规模优势,更好地集中力量研发核心产品,提升自动化生产比例,极大地提高了生产效率,实现成本优势,在行业竞争中脱颖而出。而不具备规模优势的家居五金企业将逐步被吸收、合并或淘汰,行业逐步向标准化、规模化方向发展,行业集中度将进一步提高。
更多行业资料请参考普华有策咨询《2024-2030年家居五金行业市场调研及发展趋势预测报告》,同时普华有策咨询还提供产业研究报告、产业链咨询、项目可行性报告、专精特新小巨人认证、国家级制造业单项冠军企业认证、十四五规划、项目后评价报告、BP商业计划书、产业图谱、产业规划、蓝白皮书、IPO募投可研、IPO工作底稿咨询等服务。