多重性因素助推微电网行业成长空间有望得到进一步扩大
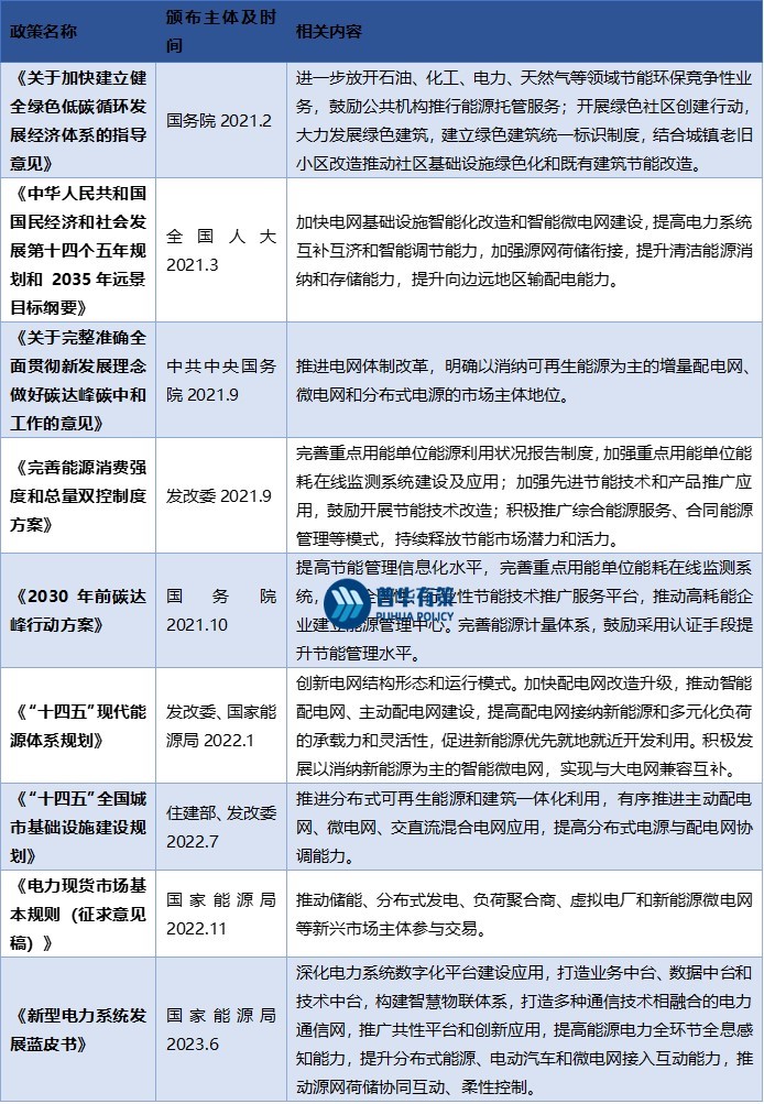
近年来,为推进能源供给侧结构性改革,引导分布式电源和可再生能源的就地消纳,国家政府和地方出台一系列政策如《新型电力系统发展蓝皮书》《电力现货市场基本规则(征求意见稿)》《“十四五”全国城市基础设施建设规划》《“十四五”现代能源体系规划》《2030 年前碳达峰行动方案》《“十四五”工业绿色发展规划》《关于印发加快电力装备绿色低碳创新发展行动计划的通知》《中华人民共和国国民经济和社会发展第十四个五年规划和 2035 年远景目标纲要》等促进多能源协调互补的微电网建设。

1、行业竞争格局
从企业微电网行业的需求端看:企业微电网的需求端是各工商企业主,其中也有较多工商业主委托供电公司代建,这类项目经供电公司转包后在市场上放出,但最终的需求方均是各工商业主。从企业微电网行业供给端看,微电网领域供给分散,其供给主体大致可以分为以下三类:
(1)电网公司旗下软硬件开发及集成服务企业,由于较多业主微电网需求会直接委托供电公司代建,因此有较多项目被电网公司旗下的软硬件开发及集成服务企业所消化,其中较大的包括国电南瑞、国电南自、许继电气、四方股份等,同时中小型项目还会被各地广泛存在的电力三产公司所消化;
(2)基于低压电器生产能力向企业微电网延伸的企业,这些低压设备生产商通过打包软硬件解决方案销售方式积极开发微电网产品,如在国内开展相关领域业务的海外企业施耐德电气有限公司、西门子有限公司等;
(3)基于细分领域集成能力向企业微电网延伸的企业,通过将自身优势产品与光伏、储能设备相互融合,开发出各具特色的微电网产品,如电力能效管理领域的安科瑞,配网 EPCO 领域的苏文电能,电力通信领域的泽宇智能、威胜信息,能源物联网领域的炬华科技等。
此外,还有其他众多零散企业参与其中,根据国家能源局《电力业务资质管理年度分析报告(2022)》,截至 2021 年,我国共有持证承装(修、试)电力设施企业共 3.16 万个(该许可证主要用于承接相应电压等级电力设施的安装、维修或者试验业务),其中山东、江苏、河南、四川、广东等省市均拥有超过 2,000个,具备相关资质的企业众多且非常分散,持续服务长尾市场。
2、微电网市场发展现状
(1)分布式能源快速发展,为实现分布式电源的灵活、高效应用,微电网建设需求增加
以分布式光伏为例,根据国家能源局的数据统计,2022 年我国分布式光伏新增装机容量约 51.11GW,同比增长 74.57%;分布式光伏新增装机容量占当年光伏新增装机容量的比例从 2015 年的 9.19%上升至 2022 年的 58.48%。分布式光伏装机容量快速增长,伴随分布式光伏、分布式储能、充电桩的接入,企业等负荷侧用户的用电行为更加复杂。而开发和延伸微电网能够充分促进分布式电源与可再生能源的大规模接入,实现对负荷多种能源形式的高可靠供给,因此微电网建设需求将迎来增长。
(2)多地拉大峰谷电价差,电力用户优化用电曲线需求增加
2021 年 7 月,国家发展改革委印发《关于进一步完善分时电价机制的通知》,部署各地进一步完善分时电价机制,目的在于通过合理拉大峰谷电价价差,从而更好引导用户削峰填谷、改善电力供需状况、促进新能源消纳。工商业峰谷电价差增大趋势明显,能够激励企业加强微电网能源管理,合理规划错峰用电、节能控耗,减少电费支出。
(3)工商业用户直接参与电力市场交易,企业微电网开启与大电网的双向互动
2021 年 10 月,国家发改委在《国家发展改革委办公厅关于组织开展电网企业代理购电工作有关事项的通知》中提出,取消工商业目录销售电价后,10 千伏及以上用户原则上要直接参与市场交易(直接向发电企业或售电公司购电),暂无法直接参与市场交易的可由电网企业代理购电。工商业用户直接参与电力现货市场交易,企业微电网能够帮助实现与外部电网互联互通,辅助企业动态优化用电策略、赚取电费收益,微电网经济性进一步提升。
(4)在可靠用电、安全用电、高效与节约用电、有序用电的用电需求推动下,企业配置微电网的意愿逐渐增强
随着电力市场的不断成熟,小型工商业或代理居民和商业用户的负荷聚合商也将参与需求响应市场,丰富市场参与主体的类别,增加负荷侧调峰潜力。综合能源服务商、负荷聚合商能够把分散的电力用户的可调节负荷集合起来,既能实现电力用户能效管理提升,又为电网公司、发电企业减少了调峰压力和调峰难度。在分布式能源接入需求、峰谷电价差增大、工商业用户直接参与市场交易、用电需求提高的背景下,企业配置微电网意愿增强,微电网能效管理市场具有广阔的成长空间。
按照国家电网公司的统计,10kV及以上供电电压等级的工商业用户有200万户以上,此类“用户侧变配电所”产权归电力用户所有(工商企业、住宅小区、学校、医院等)。这些用户均有建设或改造微电网的潜力。
常见工商业铺设分布式电源装机规模约 1-2MW,假设 1MW/个,根据能源局示范项目数据,平均每 W 微电网分布式电源装机对应企业微电网整体投资约 10-11元,以 10 元/W 企业微电网建设成本测算,单个企业微电网投资规模约 1,000 万元。则存量 200 万户 10kV 及以上供电电压等级的工商业用户若全部铺设微电网,潜在市场总空间可达 20 万亿元。
展望 2025 年,根据全球能源互联网发展合作组织《中国“十四五”电力发展规划研究》,我国到 2025 年末拟初步实现光伏装机 561GW,较 2020 年累计装机量(253GW)增加约 308GW,假设其中分布式光伏占比 60%,同时工商业占分布式光伏中的 50%,则十四五期间工商业分布式光伏将增加 90GW,假设2022-2025 年逐年分别增加 14/18/22/26GW,并假设 2025 年工商业分布式光伏微电网渗透率达到 20%。我们以 10 元/W 企业微电网建设成本测算,仅考虑工商业分布式光伏的情况下(不考虑分散式风电、天然气多联供、燃料电池等其他分布式电源),2025 年我国企业微电网市场规模有望达 520 亿元
3、行业主要政策

4、行业发展趋势
(1)多元化趋势
随着新能源在电力能源系统中的比重逐渐增大,多能互补、高度耦合成为电力能源系统的显著特点,基于电力、燃气、供热、制冷等多种能源系统耦合协调的微电网行业呈现主体多元化、业务交易复杂化的趋势,且参与主体逐渐扩展,除了工业园区、建筑楼宇、电网企业、电能服务机构、售电企业、电力用户之外,也包含了负荷聚合商、多类型储能、分布式光伏、电动汽车充电站、虚拟电厂等多种主体。负荷根据所使用的能源类型可分为电力负荷、天然气负荷和热负荷等。在电力能源系统中,形式各异的多能流之间的耦合愈发密切,处于不同时间、不同空间的众多用户的用能习惯、用能需求各异,对冷、热、电等多种能源的需求走向多样化。
(2)新兴技术广泛应用
新兴技术的发展带来了巨大的创新驱动力,云技术、大数据及 5G 通信等技术发展正在改变和推动电力能源行业的信息化及数字化发展。传统的信息系统正在被建立在云平台上的技术解决方案所代替,运行方式、技术架构及应用模式都将产生颠覆性的变化,酝酿着巨大的市场空间。以互联网、物联网为引导的“大数据”正快速发展,势必会推动电力等传统行业朝着大数据的领域发展。随着智能终端和 5G 通信的发展,电力能源行业的作业方式、服务方式都已经在发生巨大的变化,传统的固定工作模式、离线工作模式和桌面交互的操作方法都在被移动应用所取代,各种专业系统都在往智能终端的操作使用模式发展。在新技术的作用下,电力能源数字化的内涵得到不断丰富,电力能源行业的产业形态更为多样化,微电网行业企业的成长空间有望得到进一步扩大。
(3)服务模式向一站式系统解决方案转变
近年来,新的技术不断在电力能源行业得到应用,专业性和复杂性程度大幅提升。为适应这种变化,能效管理系统的设计、规划、咨询需求也在增长,能够从需求出发,对客户的现有业务进行梳理,并提供从咨询、策划、辅助设计、施工、交付、运营运维的数字化解决方案的厂商,能获取更多的业务机会。综合客户多元化的业务需求及系统兼容性等因素,客户对综合厂商的优先选择倾向将促使信息化实施模式逐步发生转变,厂商类型将从单一的采购、建设转换成以“用户需求-设计咨询-集成及实施运维”一站式系统解决方案提供商。
(4)用户侧市场成为新的增值点
随着电力基础设施的逐渐完善和电力改革的深化,以及可再生能源和大量分布式电源并网,使得能源消费者的角色逐渐转变为能源产消者,供需角色可相互转换。用户侧对电力能源增值服务的需求也越来越强烈,用电侧能效管理、电力运维等方面的需求都可以作为新的增值点,拓展用户侧诸如负荷管理、能耗管理、微电网建设运营、定制运维服务等增值服务能增加用户粘性和企业竞争力,也为整个行业带来更多的发展空间。

更多行业资料请参考普华有策咨询《2024-2030年微电网行业深度调研及发展前景预测报告》,同时普华有策咨询还提供产业研究报告、产业链咨询、项目可行性报告、专精特新小巨人认证、国家级制造业单项冠军企业认证、十四五规划、项目后评价报告、BP商业计划书、产业图谱、产业规划、蓝白皮书、IPO募投可研、IPO工作底稿咨询等服务。