logo
新一轮国土空间规划编制工作的推进,有助于行业市场需求持续增长
发布日期: 2023-08-31 17:56:07

新一轮国土空间规划编制工作的推进,有助于行业市场需求持续增长

在国土空间规划领域,我国城市发展模式正在由“粗放式扩张”向“内涵式增长”转变、由“增量突破”向“存量优化”转变,追求布局的调整和品质的提升。在国土空间规划变革的视角下,城乡规划的内涵与外延都在逐步延伸。作为国土空间规划体系的两个重要特征维度,科学、技术决定规划的合理性,美学、艺术体现规划的生命力。只有将国土空间规划的科学属性与美学属性贯穿到城乡规划编制的全过程,才能实现城市物质空间与审美意象的有机结合,进而满足人民对功能空间、视觉空间、体验空间的美好追求。

1、国土空间规划行业发展态势

(1)国土空间规划企业数量众多,拥有城乡规划编制甲级资质企业在中西部地区相对稀缺

根据 2019 年 5 月自然资源部发布的《关于全面开展国土空间规划工作的通知》,将主体功能区规划、土地利用总体规划、城乡规划、海洋功能区划等统称为“国土空间规划”。目前国土空间规划行业的主要企业为各类城乡规划设计和咨询机构(以下简称“规划院”)。

改革开放以后,规划设计行业蓬勃发展,全国各地规划院纷纷恢复或新设,并于 20 世纪 80 年代中期开始,逐步推行事业单位企业化管理。1994 年中国城市规划协会正式成立,标志着城市规划作为一个独立的行业得到普遍的认可。

根据自然资源部网站显示,截至 2023 年 4 月 24 日,全国城乡规划编制甲级资质的企业数量由 1987 年的不足 40 家增长至 713 家,规划设计行业取得长足发展。

目前,城乡规划编制甲级资质的企业数量分布呈现出东部地区、西部地区、中部地区阶梯式下降的特征,城乡规划编制甲级资质的企业在中西部地区相对稀缺。截至 2023 年 4 月 24 日,经自然资源部审查认定公告的拥有城乡规划编制甲级资质的企业共有 713 家,其中东部地区共有 404 家,占比 57%;西部地区共有 148 家,占比 20%;中部地区共有 126 家,占比 18%。

2-230S109564C37.jpg

注:根据国家统计局发布的《中华人民共和国 2022 年国民经济和社会发展统计公报》,东部地区是指北京、天津、河北、上海、江苏、浙江、福建、山东、广东和海南 10 省(市);中部地区是指山西、安徽、江西、河南、湖北和湖南 6 省;西部地区是指内蒙古、广西、重庆、四川、贵州、云南、西藏、陕西、甘肃、青海、宁夏和新疆 12 省(区、市);东北地区是指辽宁、吉林和黑龙江 3 省。

2-230S1095A4527.jpg

(2)国土空间规划的改革与发展,在建设美好人居环境方面具有引领作用,为工程技术与设计服务行业的市场需求注入新的活力

2018 年自然资源部成立,统一行使所有国土空间用途管制和生态保护修复职责。2019 年 5 月 10 日,《关于建立国土空间规划体系并监督实施的若干意见》(以下简称“国土空间规划若干意见”),明确提出到 2020年,基本建立国土空间规划体系,逐步建立“多规合一”的规划编制审批体系、实施监督体系、法规政策体系和技术标准体系。2019 年 5 月 28 日,自然资源部印发了《关于全面开展国土空间规划工作的通知》,将主体功能区规划、土地利用总体规划、城乡规划、海洋功能区划等统称为“国土空间规划”。

根据《国土空间规划若干意见》,到 2020 年,基本建立国土空间规划体系,逐步建立“多规合一”的规划编制审批体系、实施监督体系、法规政策体系和技术标准体系;到 2025 年,健全国土空间规划法规政策和技术标准体系;全面实施国土空间监测预警和绩效考核机制;形成以国土空间规划为基础,以统一用途管制为手段的国土空间开发保护制度。到 2035 年,全面提升国土空间治理体系和治理能力现代化水平,基本形成生产空间集约高效、生活空间宜居适度、生态空间山清水秀,安全和谐、富有竞争力和可持续发展的国土空间格局。

改革后的国土空间规划将规划对象扩大到全域全要素,涵盖生态空间、农业空间和城镇空间,为行业内企业带来了巨大的市场。

2、驱动国土空间规划行业发展的有利因素

(1)国民经济及建设投资规模的持续稳定增长

近年来,我国国民经济持续增长,国内居民购买能力和国家财政实力不断增强,高品质人居环境的需求持续增长。根据国家统计局数据显示,2022 年我国固定资产投资规模为 579,556.00 亿元,较 2021 年增长 4.9%。随着固定资产投资规模的不断增加,工程建设项目的持续增长,带动了国土空间规划在内的众多工程技术与设计服务行业的发展。作为全球发展最快的发展中国家,为持续建设和改善人居环境,在未来相当长时间内,我国将持续推进城市建设、实施乡村振兴,建设投资规模将持续增长,与之相关的国土空间规划等工程技术与设计服务行业仍将伴随国民经济及建设投资规模的不断增长而持续发展。

(2)国家政策大力扶持

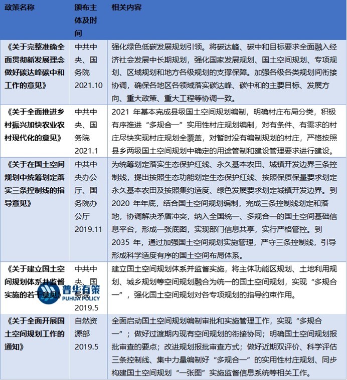
2-230S1095F2301.jpg

近年来,国家出台了一系列支持我国高品质人居环境营造领域的法规、政策,引导、鼓励和支持行业的健康持续发展。

《我国关于建立国土空间规划体系并监督实施的若干意见》提出,到 2020 年,基本建立国土空间规划体系,逐步建立“多规合一”的规划编制审批体系、实施监督体系、法规政策体系和技术标准体系。到 2025 年,健全国土空间规划法规政策和技术标准体系;全面实施国土空间监测预警和绩效考核机制;形成以国土空间规划为基础,以统一用途管制为手段的国土空间开发保护制度。到 2035 年,全面提升国土空间治理体系和治理能力现代化水平,基本形成生产空间集约高效、生活空间宜居适度、生态空间山清水秀,安全和谐、富有竞争力和可持续发展的国土空间格局。

《关于推进全过程工程咨询服务发展的指导意见》提出,改革开放以来,我国工程咨询服务市场化、专业化快速发展,形成了投资咨询、招标代理、勘察、设计、监理、造价、项目管理等咨询服务业态。随着我国固定资产投资项目建设水平逐步提高,为更好地实现投资建设意图,投资者或建设单位在固定资产投资项目决策、工程建设、项目运营过程中,对综合性、跨阶段、一体化的咨询服务需求日益增强。这种需求与现行制度造成的单项服务供给模式之间的矛盾日益突出。因此,有必要创新咨询服务组织实施方式,大力发展以市场需求为导向、满足委托方多样化需求的全过程工程咨询服务模式。

《国务院关于推进文化创意和设计服务与相关产业融合发展的若干意见》提出,提升人居环境质量。坚持以人为本、安全集约、生态环保、传承创新的理念,进一步提高城乡规划、建筑设计、园林设计和装饰设计水平,完善优化功能,提升文化品位。注重对文物保护单位、历史文化名城名镇名村和传统村落的保护。加强城市建设设计和景观风貌规划,突出地域特色,有效保护历史文化街区和历史建筑,提高园林绿化、城市公共艺术的设计质量,建设功能完善、布局合理、形象鲜明的特色文化城市。加强村镇建设规划,培育村镇建筑设计市场,建设环境优美、设施完备、幸福文明的社会主义新农村。贯彻节能、节地、节水、节材的建筑设计理念,推进技术传承创新,积极发展绿色建筑。因地制宜融入文化元素,加快相关建筑标准规范的更新或修订。完善建筑、园林、城市设计、城乡规划等设计方案竞选制度,重视对文化内涵的审查。

综上所述,伴随新一轮国土空间规划编制工作的推进,国土空间规划行业的市场需求将持续增长。

更多行业资料请参考普华有策咨询《2023-2029年国土空间规划行业市场调研及发展趋势预测报告》,同时普华有策咨询还提供产业研究报告、产业链咨询、项目可行性报告、项目后评价报告、十四五规划、BP商业计划书、产业图谱、产业规划、蓝白皮书、IPO募投可研、IPO工作底稿咨询等服务。