驱动低空经济:民用无人机动力行业市场分析与趋势研判
1、民用无人机动力行业产业链结构分析
无人机动力系统作为无人机的核心部件,直接决定其安全性、载重能力、噪音控制、作业精度、续航及智能化水平。该系统主要包括电控、电机和螺旋桨,当前正向深度集成的一体化方向发展。该行业位于产业链中游,上游为电子元器件、结构件等原材料供应,下游为无人机整机制造与终端应用。
民用无人机动力行业产业链结构图
资料来源:普华有策
面对行业级无人机在复杂极端工况下的高性能要求,动力企业需持续进行技术创新,并与上下游协同——一方面联合整机与飞控厂商优化系统匹配,另一方面推动上游关键元器件与材料的性能升级,以突破产业链各环节的共性技术瓶颈。
2、2025年无人机动力系统市场规模分析
民用无人机是低空经济的核心与战略性产业,主要分为消费级与行业级两大市场。消费级市场格局已趋成熟,由大疆创新占据主导;行业级无人机仍处于快速发展阶段,竞争格局多元,广泛应用于农林植保、物流配送、应急安防、测绘巡检等领域。
作为无人机的核心部件,动力系统市场潜力显著。2020年至2024年,中国无人机动力系统(不含电池)市场规模从23.3亿元增至46.2亿元,复合年增长率为18.7%,预计2025年将突破55.5亿元。这一增长主要受益于技术进步、新材料研发以及应用场景的不断拓展。
2020-2025年我国无人机动力系统市场规模分析
资料来源:普华有策
3、技术发展水平及趋势研判
无人机在安全可靠性、续航、载重、噪音控制及智能化等方面进步显著,已广泛应用于农林、物流、安防、测绘等多个领域。然而,行业仍面临复杂工况下可靠性不足、续航与载重有限、噪音干扰及智能化水平不高等痛点。作为核心部件,动力系统在轻量化、功率输出、能效、热管理、噪声抑制与系统协同等方面已取得诸多技术成果,未来仍需持续创新,以助力无人机突破瓶颈、拓展应用空间。
无人机正向大载重、载人、长航时、智能化和低噪声方向发展。动力系统将持续沿着一体化、轻量化路径演进,并进一步提升可靠性、输出功率、能效、热管理和噪声控制等性能。发展高可靠性高压重载动力平台等前沿技术,将成为突破无人机能力边界、推动应用深化的重要方向。
4、行业发展机遇分析
无人机动力行业面临以下发展机遇:
(1)政策支持强劲
作为战略性新兴产业与新质生产力的代表,行业高度契合国家“以科技创新引领产业发展、培育国际竞争力”的战略导向。
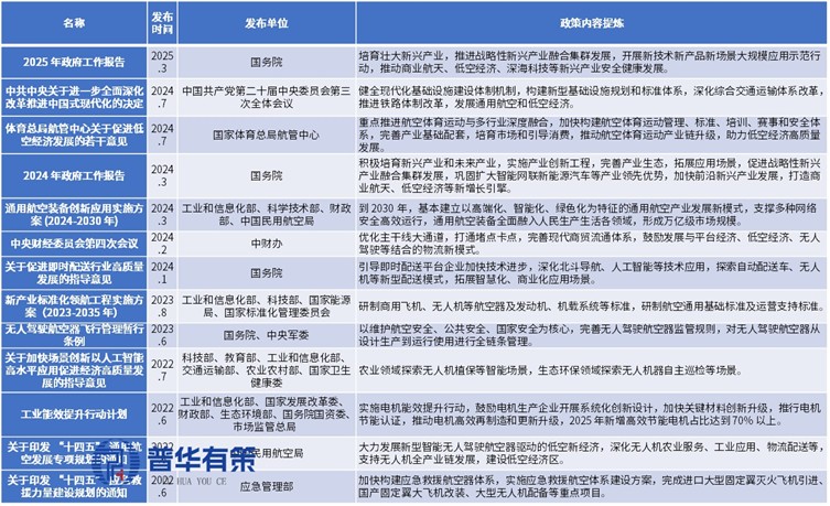
无人机动力行产业相关政策情况
资料来源:普华有策
(2)行业路径清晰
遵循“先载货后载人、先隔离后融合、先远郊后城区”的发展路径。当前中小型货运无人机已广泛应用,重载无人机与载人eVTOL成为重点方向。随着空域管理逐步放开与技术成熟,应用场景将从隔离空域、远郊地区逐步扩展至融合空域与城市环境。
(3)应用场景持续拓宽
行业级无人机增速显著,2019–2024年复合年均增长率达33.33%。应用从传统农林植保延伸至物流、应急、安防、测绘、巡检等多个领域,并呈现大载重、长航时、智能化趋势。eVTOL与大型载物无人机技术融合,将进一步开拓城市空中交通等新场景。
(4)技术能力不断升级
载人及城市应用对动力系统提出更高要求:需具备冗余安全设计、更高功率密度、高效能量转化、毫秒级动态响应、强环境适应性及深度智能协同,推动动力系统向高性能与高可靠性发展。
(5)产品创新活跃
无人机产品谱系不断丰富,从微型机到吨级货运机,并涌现出抗风、防水、耐候等特种机型。结合AI与轻量化材料的新一代产品,在精度、续航与稳定性上持续突破,eVTOL也步入商业化关键阶段,形成“应用—需求—产品”良性循环,为行业注入持续增长动力。
《2025-2031年民用无人机动力行业产业链细分产品调研及前景研究预测报告》,涵盖行业全球及中国发展概况、供需数据、市场规模,产业政策/规划、相关技术、竞争格局、上游原料情况、下游主要应用市场需求规模及前景、区域结构、市场集中度、重点企业/玩家,企业占有率、行业特征、驱动因素、市场前景预测,投资策略、主要壁垒构成、相关风险等内容。同时北京普华有策信息咨询有限公司还提供市场专项调研项目、产业研究报告、产业链咨询、项目可行性研究报告、专精特新小巨人认证、市场占有率报告、十五五规划、项目后评价报告、BP商业计划书、产业图谱、产业规划、蓝白皮书、国家级制造业单项冠军企业认证、IPO募投可研、IPO工作底稿咨询等服务。(PHPOLICY:RSYW)
• “十五五”CRO:新质生产力在医药研发领域的关键实践
• AI+合成生物学革命:营养原料国产替代与新场景爆发黄金十年
• 小螺钉转动大国制造:高端紧固件国产化决战万亿新赛道
• 芯片制造的“隐形决胜场”:湿电子化学品国产替代全面突围!
• 智采未来,矿启新篇:AI与政策双轮驱动,掘金万亿智能矿山黄金赛道
• 颜值经济+健康刚需,口腔正畸黄金赛道迎AI与消费双轮驱动
• 硅钢“皇冠上的明珠”:能效革命与新质生产力驱动千亿级高端市场
• 政策场景双轮驱动,AI与数字孪生重塑万亿智慧水利新生态
• 大国重器,向海图强:政策与场景双轮驱动,掘金深海阀门黄金赛道
• 新质生产力核心赛道:政策与AI引爆智能变压器千亿级市场