基因合成行业深度洞察:市场动态、产业链结构与未来发展方向
1、基因合成概览
基因是生物学中携带遗传信息的基本功能单位,其分子载体为脱氧核糖核酸(DNA)或核糖核酸(RNA)。因此,基因实质上是具有遗传功能的一段DNA或RNA序列。基因通过指导蛋白质的合成来表现所承载的遗传信息,进而调控生物个体的性状表现。基因组是指一个细胞或生物体所包含的一整套单倍体序列,既涵盖全部编码基因,也包含非编码序列与间隔序列,代表了单倍体细胞中所有DNA分子的总和。
对基因的深入认知与研究从根本上推动了生命科学及医学研究的方法与范畴转变,实现了从宏观现象描述向微观分子机制探索的跨越。人工合成基因技术已广泛应用于生命科学的几乎所有领域,涉及生物制造、农业、食品、环境等多个方向的研发与生产。据统计,2022年全球基因合成产品与服务的市场规模约为75亿美元,而中国市场规模已接近92亿元人民币,预计到2030年将以约15.5%的年复合增长率增长至约291.6亿元人民币。
基因合成是基于合成基因组学的一种体外合成技术,是现代分子生物学的核心基础。在该技术出现之前,研究人员主要依赖PCR或酶切方法从天然基因中获取基因片段,基因来源存在较大局限性。自20世纪60–70年代(寡核苷酸合成技术于50年代出现,基因片段合成始于60–70年代)人工基因合成方法诞生以来,研究者已能够根据特定需求合成自然界中不存在的核苷酸序列。基因合成涵盖从寡核苷酸短片段合成到特定基因片段构建,再到全基因组合成的完整技术链条,其产物广泛应用于生命科学、农学、医学、环境科学等领域的基础研究,以及药品、疫苗和诊断试剂的研发与生产,应用场景十分广泛。
2、基因合成行业的特性与特点
(1)多学科交叉融合,技术壁垒高
基因合成属于高端生命科学技术领域,涉及生物学、有机化学、材料科学、计算机科学等多个学科的深度交叉,需要复合型人才与长期技术积累作为支撑,同时依赖在基因合成实践中形成的丰富经验。
(2)技术迭代迅速,研发要求高
基因合成设备的长链碱基耦合效率、芯片合成技术(如高通量、高负载合成能力)、核苷酸与酶等关键原料、长片段基因合成技术、动植物全基因组合成,以及自动化合成设备与流程控制系统的开发,均是实现高质量基因合成、支撑下游应用的重要基础。每一项核心技术的突破,都需要大量研发投入与深厚的技术积淀。国内基因合成设备供应商必须持续进行技术创新与快速迭代,不断提升合成片段的长度与质量,降低单碱基合成成本,以增强市场竞争力。
(3)系统化与工程化的合成体系
基因合成依托系统化的工程设计,采用标准化、模块化的元件构建所需的人工合成体系。通过工程化平台实现大规模个性化定制,推动基因合成向远程定制、精准高效与规模化生产的方向发展。
3、基因合成市场概况
(1)全球基因合成市场
现代人工基因合成技术已在多个应用领域催生出基因合成产品与服务的专业市场。根据客户类型的不同,该市场可进一步划分为科研端和工业端两大板块。科研端市场主要服务于科研院校、研究型医院等研究机构,这类客户通常需要合成寡核苷酸(Oligo)、基因片段或基因组以推动前沿技术研究,其研究内容多处于探索阶段,目标多为优化现有临床技术。工业端市场则主要面向制药企业、疫苗公司、体外诊断(IVD)企业及合同研究组织(CRO)等生产型客户,其在研发与生产环节均有合成需求,尤其对已进入实际临床阶段的产品,存在规模化合成需求。随着科研水平的提升及基因组学研究的不断深入,基因合成在科研端的项目与资金投入预计将持续增长,科研端的成果也将逐步转化为工业端的临床应用及其他生命科学相关用途,从而进一步拓展基因合成的应用范围。
基因合成市场涵盖寡核苷酸合成、基因片段组装、基因组合成以及合成验证测序等相关产品与服务。2023年,全球基因合成(含合成测序)产品与服务市场规模约为82亿美元。随着人类对人工合成基因研究与应用需求的持续扩大,预计到2030年,该市场规模将增长至约162亿美元,期间年复合增长率预计为10.1%。
2020-2030E年全球基因合成产品与服务市场规模
资料来源:普华有策
全球基因合成产品与服务的主要供应商包括ThermoFisher、Twist、IDT、Agilent、Eurofins、擎科生物、金斯瑞、金唯智及生工生物等企业。由于该行业技术壁垒较高,目前合成方法仍以化学合成中的柱式合成和芯片合成技术为主,而酶促合成等生物合成方法仍处于技术探索与验证阶段。全球基因合成市场的竞争格局较为激烈。
(2)中国基因合成市场
中国基因合成市场可划分为科研端与工业端两大领域,涵盖寡核苷酸合成、基因片段组装、基因组合成以及合成验证测序等相关产品与服务。2023年,中国基因合成产品与服务的市场规模约为103.4亿元人民币,预计到2030年将以约14.4%的年复合增长率增长,达到约265.0亿元人民币。
2020-2030E年中国基因合成产品与服务市场规模
资料来源:普华有策
4、基因合成行业未来发展趋势
(1)基因合成成本与应用转化率提升
成本随通量增加、自动化提升呈下降趋势(类似基因测序的摩尔定律),但当前单碱基成本比测序高4-5个量级,制约应用转化;核心挑战是技术突破(如酶法合成未成熟,当前主流为化学法),未来高通量/自动化技术优化将推动成本持续下降,预计2030年人工基因合成需求达480亿碱基,驱动市场发展;目前国内供应商自动化合成仪以192通道为主,产能仍有提升空间。
(2)科研发展驱动需求
中国科研经费(2017-2021年1.8万亿→2.8万亿,增速10%-15%)、研究生规模(2017-2021年80.6万→117.7万)增长,科研经费自主权增强(外包无额度上限),叠加政策支持(“十四五”提合成生物学),带动基因组学研究对基因合成的需求逐年上升。
(3)下游应用场景催生需求
基因合成是编写基因、改造生物基因等基因工程的基础,是合成生物学的上游模块,随着基因合成技术路径的发展以及基因合成下游业务研究进展的部分业务商业化,将使基因合成在下游应用场景得到拓展。未来随着基因合成下游应用场景的拓展,对基因合成的需求量将不断提升,需求的类型也将持续丰富,从而推动基因合成行业的进一步高速发展。
(4)自动化技术助力发展
基因合成向“设备自动化”(合成仪、移液/质检设备)和“流程整合自动化”(机械臂、流水线、软件管理)发展;国内头部企业单设备自动化较强,全流程自动化是方向;自动化可提效率、扩规模、降成本、减误差、防污染,是行业重点趋势。
5、基因合成产业链概况
基因合成产业链上游为生产基因合成仪器、试剂耗材(包括分子试剂、化学试剂等)和单体等设备及原材料的供应,主要参与者包括ThermoFisher、Cytiva、Biolytic、IDT和擎科生物等,因关键仪器比如合成仪以及高纯试剂技术门槛较高,相关市场参与者具有深厚的技术积累和市场品牌知名度,因此上游供应商短期内难以被复制或超越。
处于产业链中游的为基因合成服务提供商,其在生产服务方面,根据下游客户需求,为客户提供基因合成产品/服务,通过进一步优化生产工艺,采用集成化、自动化产线,降低合成成本,提高合成准确率和交付效率。因此,合成服务商是加速下游客户成果转化或产业化生产重要力量。
产业链下游是基因合成的场景应用,主要使用者根据客户的类型的差异细分为科研端和工业端市场。科研端的下游主要是科研院校、研发型医院等研究机构,是需要Oligo、长片段基因或基因组来进行前沿技术研究的客户,这部分的技术大多都处于研究阶段,主要用于改进临床已应用的技术;工业端的下游主要是制药企业、疫苗企业、IVD企业和CRO公司等生产端客户,在研发和生产过程中均有需求,对于已经投入了实际临床应用的相关产品,在生产过程中有规模化需求。
6、行业竞争格局
在基因合成科研服务领域,国内主要市场参与者包括擎科生物、生工生物、金斯瑞、金唯智等企业;而国外市场则以Twist、IDT等公司为主要代表。然而,在基因合成设备方面,大部分市场份额仍由国外供应商主导,仅少数国内企业成功跻身行业前列。
在基因检测的Sanger测序科研服务领域,头部企业如擎科生物、生工生物和金唯智等,具备行业领先的规模和服务能力。Sanger测序行业市场结构相对集中,头部企业约占据整体市场规模的50%。测序网点覆盖与设备数量构成厂商的核心竞争力。由于Sanger测序技术成熟度高、发展历程较长,当前服务内容已趋于标准化,客户需求主要聚焦于服务质量与响应速度。因此,市场竞争一方面依赖于测序网点的布局与测序通量的扩大,另一方面则需通过优化测序工艺,提升测序质量并降低成本。
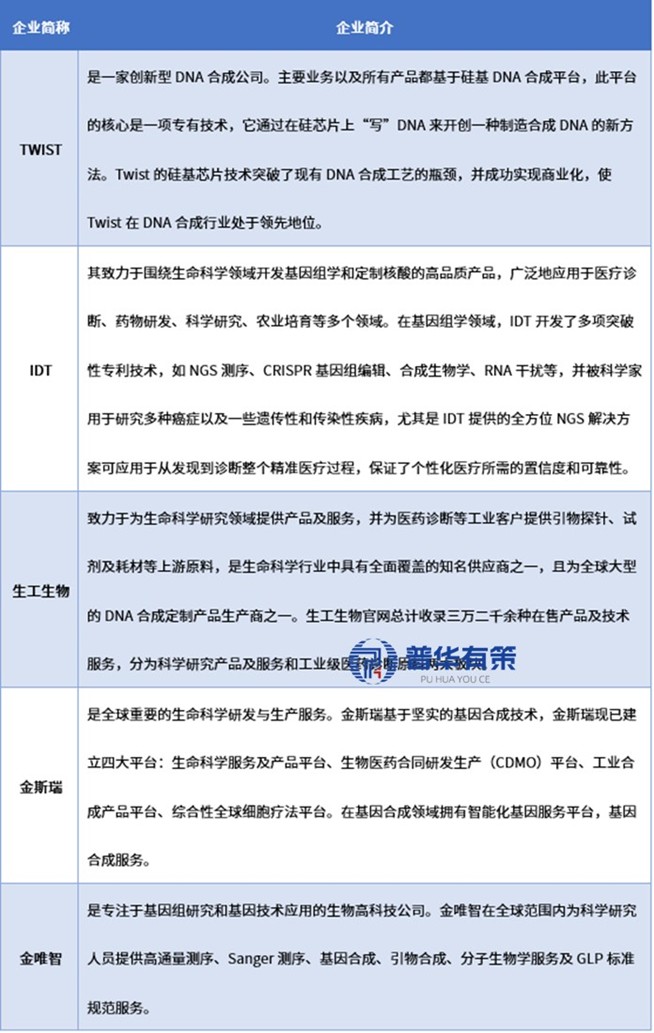
行业内主要企业TWIST、IDT、生工生物、金斯瑞、金唯智等。
行业内主要企业介绍
资料来源:普华有策
《2025-2031年基因合成行业细分市场分析投资前景专项报告》涵盖行业全球及中国发展概况、供需数据、市场规模,产业政策/规划、相关技术、竞争格局、上游原料情况、下游主要应用市场需求规模及前景、区域结构、市场集中度、重点企业/玩家,企业占有率、行业特征、驱动因素、市场前景预测,投资策略、主要壁垒构成、相关风险等内容。同时北京普华有策信息咨询有限公司还提供市场专项调研项目、产业研究报告、产业链咨询、项目可行性研究报告、专精特新小巨人认证、市场占有率报告、十五五规划、项目后评价报告、BP商业计划书、产业图谱、产业规划、蓝白皮书、国家级制造业单项冠军企业认证、IPO募投可研、IPO工作底稿咨询等服务。(PHPOLICY:GYF)
• “十五五”CRO:新质生产力在医药研发领域的关键实践
• AI+合成生物学革命:营养原料国产替代与新场景爆发黄金十年
• 小螺钉转动大国制造:高端紧固件国产化决战万亿新赛道
• 芯片制造的“隐形决胜场”:湿电子化学品国产替代全面突围!
• 智采未来,矿启新篇:AI与政策双轮驱动,掘金万亿智能矿山黄金赛道
• 颜值经济+健康刚需,口腔正畸黄金赛道迎AI与消费双轮驱动
• 硅钢“皇冠上的明珠”:能效革命与新质生产力驱动千亿级高端市场
• 政策场景双轮驱动,AI与数字孪生重塑万亿智慧水利新生态
• 大国重器,向海图强:政策与场景双轮驱动,掘金深海阀门黄金赛道
• 新质生产力核心赛道:政策与AI引爆智能变压器千亿级市场