农业机器人将呈现出信息化、智能化和小型化等趋势
随着全球人口的持续增长,预计到2050年世界需增加60%的食物生产以满足93亿人口的需求。与此同时,农业劳动力短缺和老龄化问题日益严重,传统农业生产方式面临巨大挑战。农业机器人作为一种高端智能农业装备,能够在精准农业生产中发挥关键作用,提高资源利用效率,保障粮食供应的可持续性,已成为农业领域的研究热点。
1、农业机器人产业需求背景
(1)农业生产中的主要人工作业环节及挑战
大田作物生产涵盖耕地、播种、施肥等多个环节,果园或园艺作物涉及育苗、灌溉等工作,养殖过程包括饲喂、挤奶等任务。以草莓采摘为例,当前高度依赖人工,西方劳动力不仅严重缺乏、不稳定,而且成本高昂,如挪威采摘工约120元/时,英国约80元/时,且季节性采摘工供应极不稳定,严重影响生产。
(2)农业生产效率急需提高
据联合国粮食及农业组织(FAO)测算,为满足未来人口增长的食物需求,农民需在相同土地上更精确、高效地生产食物,并减少环境影响。农业机器人等智慧农业技术能为植物精准提供各类输入物,提高农产品产量和质量,同时提升资源利用效率。
(3)农业劳动力短缺日趋严重
世界农业劳动力占比已从1991年的44%降至2021年的26%,中国农业劳动力在城镇化进程中加速减少,“十三五”时期平均每年减少约1300万人,且面临老龄化问题。2017年中国农业劳动力平均年龄达53.3岁,55岁及以上劳动力占比大幅上升,若无高端农业装备替代,将面临“无人耕种、天价食品”的困境。
2、农业机器人行业产业链结构
农业机器人行业产业链由上游原材料及零部件供应、中游生产制造和下游应用领域构成,各环节相互关联。上游提供金属材料、电子元器件等,核心零部件成本高且部分依赖进口,影响机器人性能;中游采用模块化设计与柔性生产线,龙头企业通过垂直整合和技术迭代提升产能,国内外企业竞争合作;下游应用于多种农业领域并不断拓展,直销为主但电商平台销售占比快速增长。
农业机器人行业产业链结构图

资料来源:普华有策
3、农业机器人(细分)行业与关键技术
(1)巡检、作物表型、放牧机器人
这类机器人的关键技术包括农业机器人移动平台、机器人导航、作物表型分析等。在设计上注重模块化轻量化、高机动性、高抗震性和姿态控制,运用大田卫星导航、基于激光雷达或视觉的即时定位与地图构建(SLAM)、多源传感器融合等技术实现精准作业。
(2)对靶施药、施肥机器人
智能化施药离不开靶标的探测,关键技术涵盖农业机器人移动平台、对行导航、作物检测等。通过目标识别、跟踪和大小预测,结合喷嘴设计、雾化控制和动态补偿等技术,实现精准施药和施肥。
(3)精准除草机器人
精准除草机器人的关键技术包括移动平台、对行导航、大数据、杂草与作物检测等。涉及机械臂控制、路径规划、目标识别和末端执行器设计等多种技术,以实现精准除草,减少对作物的损害。
(4)剪枝机器人
剪枝机器人主要技术有点云配准、多传感融合、虚拟现实和数字孪生等,通过视觉伺服、路径规划和技能传递,结合动态补偿技术,实现高效、精准的剪枝作业。
(5)果蔬采摘机器人
果蔬采摘机器人是研究热点之一,已研发出多种针对不同果蔬的采摘机器人。团队正在研发的采收一体式番茄串采机器人和草莓采摘机器人具有完全独立产权,采用多源视觉感知融合、软硬一体机械手、视觉-激光雷达融合导航等先进技术,具备操作空间大、损伤低、精度高和能持续作业等特点。
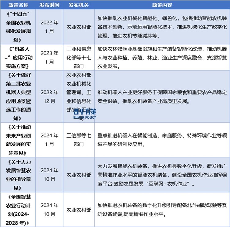
4、政策的影响
随着人口老龄化的加速以及农村劳动力的减少,传统的农业生产方式已难以满足需求。为了应对这一挑战,国家积极推动农业智能化发展,其中农业机器人作为农业智能化的重要一环,发挥着越来越重要的作用。国家也逐渐重视农业机器人的发展,发布了一系列相关政策。如2023年1月,工业和信息化部等十七部门发布《“机器人+”应用行动实施方案》,其中提出加快农林牧渔业基础设施和生产装备智能化改造,推动机器人与农业种植、养殖、林业、渔业生产深度融合,支撑智慧农业发展。2024年10月,农业农村部发布《关于大力发展智慧农业的指导意见》,其中提出大力发展智能农机装备,推进农机具数字化升级,研发推广高精准作业水平的智能农机装备,建设全国农机作业指挥调度平台;鼓励农垦发展“互联网+农机作业”。
农业机器人行业相关政策

资料来源:普华有策
5、农业机器人行业发展趋势
(1)信息化趋势
随着农业信息技术发展,农业机器人借助传感器、摄像头获取农田实时数据(如土壤湿度、温度、光照等),自动调整施肥量、灌溉量等作业参数,实现精细管理,还能通过云平台上传数据,达成农田的远程监控与管理。
(2)智能化趋势
未来,农业机器人将会更加智能化和自动化。通过深度学习和机器视觉技术的持续进步,提升植物识别和定位精度,实现更复杂的农业工作。机器人结构设计将更加灵活,适应更多种类作物的需求。此外,与物联网、大数据的深度融合,将使机器人能根据作物生长状态和天气条件动态调整作业策略,实现精准农业。
(3)小型化趋势
传统农业机械体积大、重量沉,不适合狭小农田操作。小型农业机器人则可灵活穿梭于农田完成各类作业,像小型无人机能空中摄像巡视监测农田,小型机器人能进行除草、喷农药等精细作业,既提升农业生产效率,又减少对农田的损害。
(4)多机协同作业
未来农业机器人将朝着多机协同作业方向发展,不同类型的机器人可以分别负责播种、施肥、除草、收割等环节,通过高效协作完成整个农业生产流程,提升农业生产的整体效率。
《“十五五”农业机器人行业细分产品及产业链全景调研报告》涵盖行业全球及中国发展概况、供需数据、市场规模,产业政策/规划、相关技术、竞争格局、上游原料情况、下游主要应用市场需求规模及前景、区域结构、市场集中度、重点企业/玩家,企业占有率、行业特征、驱动因素、市场前景预测,投资策略、主要壁垒构成、相关风险等内容。同时北京普华有策信息咨询有限公司还提供市场专项调研项目、产业研究报告、产业链咨询、项目可行性研究报告、专精特新小巨人认证、市场占有率报告、十五五规划、项目后评价报告、BP商业计划书、产业图谱、产业规划、蓝白皮书、国家级制造业单项冠军企业认证、IPO募投可研、IPO工作底稿咨询等服务。(PHPOLICY:GYF)