展望2025年:焦化行业进出口及发展机遇、重点企业玩家
1、焦化行业发展态势及进出口
煤焦化又称煤炭高温干馏,具体指以煤为原料,在炭化室隔绝空气的条件下,经过高温干馏,焦饼温度达到 950℃—1050℃即形成焦炭,同时获得焦炉煤气、煤焦油以及其他化学产品的过程。
中国是世界上最大的焦炭生产国,炼焦技术装备出口到 10 多个国家,是具有较强竞争力的煤化工产业。
目前,我国焦化行业已形成集“研发设计、装备制造、建设施工、生产管理、检化验手段”等功能一体,拥有先进工艺技术和现代装备的炼焦工业体系。根据中国炼焦行业协会印发的《焦化行业“十四五”发展规划纲要》,全国焦化生产企业 500 余家,焦炭总产能约 6.3 亿吨,其中常规焦炉产能 5.5 亿吨,半焦(兰炭)产能 7,000 万吨(部分电石、铁合金企业自用半焦(兰炭)生产能力未统计在全国焦炭产能中),热回收焦炉产能 1,000 万吨。
根据国家统计局和中国炼焦行业协会统计数据,目前山西省产能超过 1 亿吨,河北省、山东省、陕西省、内蒙古自治区产能超过 5,000 万吨。半焦(兰炭)生产主要集中在陕西、内蒙、宁夏、及新疆等地区,热回收焦炉主要在山西、河北等地区。与此同时,焦化行业焦炉煤气制甲醇总能力达到 1,400 万吨/年左右,焦炉煤气制天然气能力达 60 多亿立方米/年;煤焦油加工总能力达到2,400 万吨/年左右;苯加氢精制总能力达到 600 万吨/年左右,干熄焦处理能力4.41 万吨/小时。
碳中和背景下,2022-2025 年仍将持续实施减量置换,产能审批将趋严,产能释放变缓,减量置换背景下,表观产能也可能有下降;另外受到焦煤资源紧张的限制,预计在 2025 年焦炭产量下降至 4.5 亿吨左右,焦炭产业供需结构未来将呈现“紧平衡”状态。
2020-2024年1-11月焦炭产量及增速情况

资料来源:国家统计局、普华有策制图
2020-2024年1-11月焦炭进出口分析

资料来源:海关总署、普华有策制图
我国焦炭产品约 85%由钢铁行业消耗,钢铁行业在淘汰了数千万吨“地条钢”及落后产能后,高炉开工利用率上升,从而带动了焦炭消费量恢复性增长。2020 年由于 4.3 米焦炉的退出导致焦炭供应明显偏紧,2020 年 12 月底,围绕“碳达峰、碳中和”时间节点,工信部要求“钢铁行业作为能源消耗高密集型行业,要坚决压缩粗钢产量,确保粗钢产量同比下降”,并在多个场合强调2021 年钢铁行业要落实产量的同比压缩。一般而言,钢企按订单生产,产量由需求驱动。2000 年以来,除 2015 年外,其他年份粗钢产量保持同比增长态势。2016 年以来的供给侧改革,政府更多是从产能端入手,清除了大量不合规的地条钢企业,而随后的几年钢铁产量同比依然实现正增长。需求端看,地产、基建用钢需求增速可能有所下滑,而制造业景气周期持续时间较长,带动板材需求,预计“十四五”期间我国粗钢总需求将保持在高位平台期。钢铁行业也处于产能置换扩张期,高炉技术提升较快,对高质量的焦炭需求呈上升态势。
2、焦化行业技术水平及特点
按照熄焦方式的不同,焦炭生产可以分为湿法熄焦和干法熄焦。国内焦化厂普遍使用湿熄工艺,该工艺成本低,但污染较大且影响焦炭质量。相比之下,干熄工艺环保优势明显,但成本较高。目前在焦化行业环保要求逐步提升的情况下,湿法熄焦向干法熄焦的改造将成为国内焦化行业发展的必然趋势。按炭化室高度,焦炉分 4.3 米焦炉、5.5 米焦炉、6 米焦炉、7 米焦炉等。
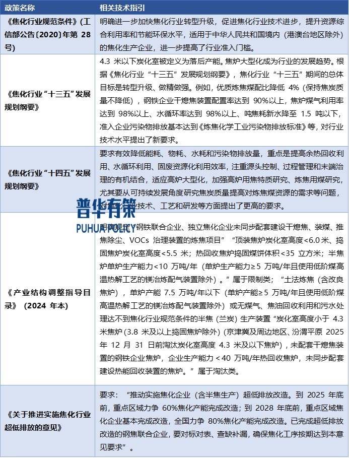
焦化行业技术相关政策指引

资料来源:普华有策制图
3、焦化行业竞争格局和市场化程度
作为传统工业领域,焦化行业技术壁垒不高,全国各地有众多零散炼焦产能,行业属于完全竞争市场。由于原料供应充足,技术门槛较低,我国涌现了大量小规模、小产能的炼焦企业,产业集中度不高,产能过剩。随着国家近几年连续颁布“去产能”和行业准入条件等政策,焦化行业结构调整和转型升级是必然趋势,粗放式发展将转变为资源节约型、循环利用型发展,焦化副产品和焦炉煤气综合利用将是行业新的增长点。我国拥有完整的焦化工业体系,在规模、产量、技术和管理等方面均处于世界领先水平,为我国钢铁、化工、有色冶炼和机械制造等领域的国民经济发展做出了巨大贡献。
竞争格局方面,国内焦化企业可分为两个主要类别:钢铁联合焦化企业和独立焦化企业。同时,各地还存在一些煤炭企业投资建设的焦化厂。钢铁联合焦化企业与煤炭企业投资建设的焦化厂一般受到各地环保容量限制,并且产业链延伸程度较低,炼焦副产品如煤焦油、焦炉煤气等深加工程度不高,导致资源利用率较低。因此,钢铁联合焦化企业与煤炭企业投资建设的焦化厂对焦炭产能扩张的推动不足。
独立焦化企业向钢铁企业和其他冶炼企业销售焦炭产品,其竞争力主要体现在炼焦副产品的深度加工和焦炉煤气的综合循环利用。对于独立焦化企业来说,丰富的产品结构和较长的产业链是其竞争优势的根本所在,产品结构越丰富、产业链越长、焦炉煤气利用附加值越高的焦化企业,竞争优势越明显。
4、行业利润水平的变动趋势及变动原因
焦炭利润水平与宏观经济形势、钢铁行业景气度及焦煤资源供应能力联动,行业利润水平变动的周期性较强。焦炭行业近几年的运行规律显著,上下游之间的价格传导通常按照钢-焦-煤的先后顺序。
2021 年至 2023 年,受焦钢企业限产政策变化、焦化行业落后产能持续淘汰、焦炭库存量波动等多种因素共同影响,焦炭价格有所波动。
价格传导方面,钢-焦的价格传导主要体现在焦炭价格端,而焦-煤的价格传导主要体现在焦炭成本端。2021 年,在碳中和背景下,由于焦化行业和钢铁行业在限产政策方面的差异,焦炭供需出现错配的情况。同时,叠加焦煤价格不稳定的因素,造成 2021 年焦炭价格有所波动。2021 年一季度,由于焦炭供应上升,叠加一季度钢材需求偏低的影响,焦炭价格震荡下行;2021 年二季度至三季度,随着全球经济复苏,钢材需求上升,带动焦炭价格快速上行;2021年四季度,焦炭市场供需两弱,同时焦煤供应紧张的情况得到了缓解,焦炭价格有所下行。2022 年上半年,焦炭市场在外部因素影响下,市场波动频繁。前期在低库存和高成本推动下,焦炭价格整体走高,后期由于公共卫生事件发生后物流条件改善与成材端库存无法消化等因素,焦炭价格高位回落。2022 年下半年,焦炭市场总体伴随上下游板块走势震荡运行。2023 年上半年,焦炭价格以走弱为主。其中一季度价格相对稳定,二季度随着钢材价格走弱以及煤价先行下移,焦炭价格有所回落。2023 年下半年,焦炭市场连续多轮提涨,焦炭价格震荡向上调整,煤价上涨带动焦价上涨。
近几年焦炭价格基本呈现随煤炭、钢铁企业效益的增减和供需平衡状态而波动的情势,焦化企业自身成本控制水平是盈利优劣的关键。
5、焦化行业面临的机遇
(1)焦化行业准入标准提高,持续淘汰落后产能
焦炭产能过剩导致市场盈利状况普遍较差,目前国家去产能政策的强力推进不断淘汰落后炼焦产能。去产能作为国家供给侧结构性改革的关键措施之一,后续仍将持续推行。根据中国炼焦行业协会报告,近年来,在国家法规和产业政策的督导和引领下,焦化企业依法依规设立,行业自律意识明显增强。焦化生产主要省份(直辖市、自治区)通过产业布局优化调整,大多数企业规范进入煤化工园区或经济技术开发区,产能置换、退出、淘汰政策措施综合兼顾了环境保护、城市功能定位、社会责任、企业诉求等客观因素,行政执法差异化监管措施进一步改进规范,焦化市场体系建设有所改善,竞争趋于理性。
此外,我国对于焦化行业的准入条件、环保要求都逐步提高,加速了焦化行业的落后产能出清,因此一些规模较小、环保标准不达标的独立焦化厂面临一定的经营压力与退出风险。随着供给侧改革的不断深化,焦化行业产能将逐渐向优势企业集中。
(2)国家政策鼓励循环经济模式
《焦化行业规范条件》《关于加快焦化行业结构调整的指导意见的通知》《产业结构调整指导目录(2024 年本)》、《国家钢铁产业发展政策》、《轮胎产业政策》等政策文件为传统焦化企业的发展指明了方向,节能减排、资源综合利用、发展循环经济等成为行业未来发展的重点,对于延伸产业链、副产品精深加工、焦炉煤气高附加值利用等资源综合利用的焦化企业,国家政策的鼓励和支持是其快速发展的契机。
(3)技术和装备水平提高,科研能力不断增强
我国焦化产业已经形成了集“设计研发、装备制造、建设施工、生产运营、检化验”等为一体的较为完备的工业体系,先进工艺流程和现代化装备水平不断提升,为建设我国现代化焦化产业提供了坚实的技术装备保障。多年来我国焦炭产量一直占世界总产量的 60%以上,炼焦技术装备出口到 10 多个国家,是具有较强竞争力的煤化工产业。一大批研究中心、实验室(基地)、高新技术企业和示范企业,为我国焦化产业打下了产业链完整、标准体系健全、技术力量雄厚的科技研发基础。
(4)推广新技术应用和先进管理经验成效显著
达到超低排放值的焦化企业,焦化环保治理水平明显提升,备煤、炼焦、焦化产品的贮存转运密闭等设施基本完善,焦炉烟气脱硫脱硝措施基本建成投运,部分企业已经达到超低排放标准,VOCs 治理效果持续改进,节能环保技术及配套装备在改进提升中也有新突破,焦化行业安全发展、绿色发展、高质量发展发生了本质性变化。
(5)钢铁企业需求回升
2018 年,钢铁行业在供给侧改革的持续推进下,提前完成“十三五”时期化解过剩产能目标,“蓝天保卫战”等专项项目的持续开展更好地维护和巩固了供给侧改革的成效,钢铁企业效益持续改善。同时,随着 2022 年底国内卫生管控政策平稳转段,2023 年一季度稳增长政策陆续显效,在政策加码的支持下投资逐步活跃,产业链加快恢复,支撑了焦炭价格。
随着供给侧改革已取得成效,钢铁行业在淘汰了数千万吨落后产能后整体盈利情况好转,带动了焦炭消费量恢复性增长。在宏观经济企稳、基建、汽车等行业需求稳步增长的大背景下,钢铁行业的产量和盈利状况有望持续改善。
未来随着高炉大型化的进一步发展,对于优质焦炭的需求会持续上升,将从需求端推动焦炭行业发展。
6、焦化行业主要参与者玩家
焦炭生产企业高度依赖资源以及市场,焦化企业布局在煤炭主产区具有资源优势,布局在钢铁主产区具有靠近客户便利优势,从地区分布来看,我国焦炭产量主要集中山西、陕西、河北、山东等地区。由于原料供应充足,技术门槛较低,我国涌现了大量小规模、小产能的炼焦企业,产业集中度不高。
(1)中国旭阳集团
公司是集焦炭、化工、新能源、新材料等业务板块协同发展的大型企业集团。拥有河北邢台、定州、乐亭、沧州,山东郓城、东明,内蒙古呼和浩特,江西萍乡,印尼苏拉威西等9个生产园区,旭阳集团以焦炭为起点,形成了碳材料、醇氨、芳烃三条独特的化工产业链,可生产5大类57种产品。运营焦炭生产线17条、化工生产线58条、高纯氢生产线4条,总运营规模2683万吨/年(焦炭2080万吨/年,化工603万吨/年)。开展国内外贸易,形成了覆盖全国、辐射全球的销售网络和原料供应渠道。
(2)美锦能源
公司主要从事煤炭、焦化、天然气、氢燃料电池汽车为主的新能源汽车等商品的生产销售,拥有储量丰富的煤炭和煤层气资源,具备“煤-焦-气-化”一体化的完整产业链,是全国最大的独立商品焦和炼焦煤生产商之一,并在氢能产业链广泛布局,正在形成“产业链+区域+综合能源站网络”的三维格局。
(3)开滦股份
该公司主要业务包括煤炭开采、原煤洗选加工、炼焦及煤化工产品的生产销售,主要产品包括洗精煤、焦炭以及甲醇、纯苯、己二酸、聚甲醛等化工产品。
(4)陕西黑猫
该公司以焦炭为基础,以化产为核心,按照焦、气、化联产的技术路线打造循环经济产业,是循环经济产业链较为完善的企业之一。
(5)宝丰能源
该公司以煤替代石油生产高端化工产品,具体包括:煤制烯烃,即以煤、焦炭、焦炉气为原料生产甲醇,再以甲醇为原料生产聚乙烯、聚丙烯;焦化,即将原煤洗选为精煤,再用精煤进行炼焦生产焦炭;精细化工,以煤制烯烃、炼焦业务的副产品生产MTBE、纯苯、工业萘、改质沥青、蒽油等精细化工产品。
(6)山西焦化
该公司主要业务为焦炭及相关化工产品的生产和销售。
(7)云煤能源
该公司主要从事焦炭及相关化工产品的生产和销售,主导产品为冶金焦炭,副产品有煤气、粗苯、焦油、甲醇、硫铵、硫磺等。
(8)安泰集团
该公司主要从事焦炭及其副产品、型钢、电力的生产与销售,产品主要销售给钢铁企业。
(9)金能科技
该公司是一家资源综合利用型、经济循环式的综合性化工企业,主要业务有精细化工、煤化工、石油化工三大板块。
(10)阳光焦化
该公司主营业务为煤化工产品和精细化工产品的生产与销售,主要产品包括焦炭、炭黑等。
(11)宝泰隆
该公司主要从事煤炭开采、洗选加工、炼焦、化工、发电、供热、新材料等产品的生产销售以及技术研发和服务,产品包括焦炭(含焦粉、焦粒)、沫煤、粗苯、甲醇、精制洗油、沥青调和组分、针状焦、电力、供热、石墨烯及下游产品等。
《2025-2031年焦化行业市场调研及发展趋势预测报告》涵盖行业近五年全球及中国发展概况、供需数据、市场规模,产业政策/规划、相关技术/专利、竞争格局、上游原料情况、下游主要应用市场需求规模及前景、区域结构、市场集中度、重点企业/玩家,企业占有率、行业特征、驱动因素、市场前景预测,投资策略、主要壁垒构成、相关风险等内容。同时北京普华有策信息咨询有限公司还提供市场专项调研项目、产业研究报告、产业链咨询、项目可行性研究报告、专精特新小巨人认证、市场占有率报告、十五五规划、项目后评价报告、BP商业计划书、产业图谱、产业规划、蓝白皮书、国家级制造业单项冠军企业认证、IPO募投可研、IPO工作底稿咨询等服务。