湿电子化学品行业全景分析:分类、发展现状与竞争格局
1、湿电子化学品行业分类
湿电子化学品是集成电路、半导体显示及光伏电池制造过程中不可或缺的关键基础材料。根据组成成分与应用工艺的差异,湿电子化学品主要分为通用湿电子化学品和功能性湿电子化学品两大类别。其中,通用湿电子化学品是指具有广泛应用基础、标准化程度较高且使用量较大的基础液体化学品;而功能性湿电子化学品则是通过特定配方复配技术制备,能够满足特殊工艺需求并实现特定功能的专用化学品。
湿电子化学品分类
资料来源:普华有策
2、湿电子化学品行业发展概况
(1)全球湿电子化学品行业发展现状
据中国电子材料行业协会权威数据显示,受集成电路、半导体显示及太阳能电池等下游产业高速发展的强劲驱动,2024年全球湿电子化学品市场规模达到101.02亿美元,同比增长3.60%。细分领域中,集成电路领域市场规模为70.90亿美元,半导体显示领域为19.48亿美元,太阳能电池领域为10.64亿美元。2025年,随着新增晶圆产能的持续释放及半导体显示行业结构的优化调整,预计全球湿电子化学品市场规模将进一步增长至104.28亿美元。
(2)我国湿电子化学品行业发展现状
在国民经济持续增长、居民消费水平不断提升的背景下,消费升级带动产业升级需求持续扩大。叠加国家"双碳"战略推动下太阳能等清洁能源产业的蓬勃发展,下游应用领域的快速扩张为我国湿电子化学品行业提供了强劲增长动能。与此同时,为加快关键基础材料国产化进程,国家多部委相继出台系列扶持政策,将湿电子化学品明确列为新材料领域的战略重点发展方向。
2024年我国集成电路、半导体显示及太阳能电池三大领域湿电子化学品市场规模合计达223.60亿元,总需求量达450.97万吨。行业预测显示,至2028年三大应用领域总需求量将攀升至594.64万吨,对应年复合增长率达7.16%,呈现持续快速增长态势。
2023-2028年我国湿电子化学品需求量
资料来源:普华有策
3、湿电子化学品行业竞争格局
湿电子化学品行业具有显著的技术壁垒。从全球市场格局来看,欧美及日韩地区依托集成电路产业早期发展优势,在技术积累、供应链成熟度及产业链完整性方面处于领先地位,这使得该区域企业在全球湿电子化学品市场中占据主导地位。
我国湿电子化学品市场呈现持续扩张态势,全球市场份额稳步提高。据中国电子材料行业协会数据显示,2024年国内企业生产的集成电路用湿电子化学品在国内市场的占有率已达55%,较2023年提升约10个百分点;半导体显示用湿电子化学品市场份额同样达到54%。然而,在集成电路先进制程工艺所需的功能性湿电子化学品领域,对进口品牌的依赖程度仍然较高。国际领先企业凭借其技术积淀、产品性能、规模效应及客户资源优势,在集成电路先进制程领域仍保持市场主导地位。
近年来,我国湿电子化学品企业技术实力显著增强,在产品研发、生产工艺、质量检测及应用技术开发等关键环节均实现突破性进展,推动行业整体步入高质量发展阶段。值得注意的是,部分领军企业已在特定细分产品领域取得重要技术突破。
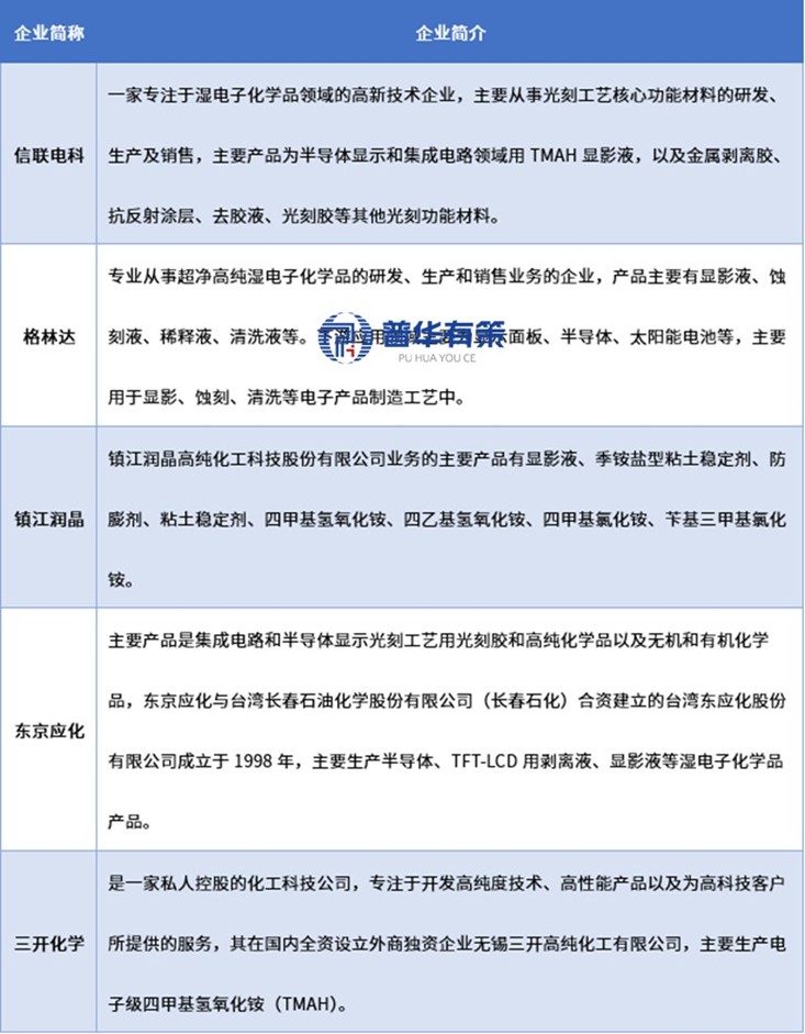
行业内主要企业有信联电科、格林达、镇江润晶、东京应化、三开化学等。
行业内主要企业介绍
资料来源:普华有策
《2025-2031年湿电子化学品行业深度调研及投资前景预测报告》涵盖行业全球及中国发展概况、供需数据、市场规模,产业政策/规划、相关技术/专利,竞争格局、上游原材料情况、下游主要应用市场需求规模及前景、区域结构、市场集中度、重点企业/玩家,企业占有率、行业特征、驱动因素、市场前景预测、进出口数量/金额/地区/国家、投资策略、主要壁垒构成、相关风险等内容。同时北京普华有策信息咨询有限公司还提供市场专项调研项目、产业研究报告、产业链咨询、项目可行性研究报告、专精特新小巨人认证、市场占有率报告、十五五规划、项目后评价报告、BP商业计划书、产业图谱、产业规划、蓝白皮书、国家级制造业单项冠军企业认证、IPO募投可研、IPO工作底稿咨询等服务。(PHPOLICY:GYF)
报告目录:
第1章 湿电子化学品行业综述及数据来源说明
1.1 湿电子化学品行业界定
1.1.1 湿电子化学品的定义
1.1.2 《国民经济行业分类与代码》中湿电子化学品行业归属
1.2 湿电子化学品行业相关专业术语
1.3 本报告数据来源及编制说明
第2章 中国湿电子化学品行业宏观环境分析(PEST)
2.1 中国湿电子化学品行业政策(Policy)环境分析
2.1.1 中国湿电子化学品行业监管体系及机构介绍
1、中国湿电子化学品行业主管部门
2、中国湿电子化学品行业自律组织
2.1.2 中国湿电子化学品行业发展相关政策规划汇总及解读
2.1.3 政策环境对中国湿电子化学品行业发展的影响总结
2.2 中国湿电子化学品行业经济(Economy)环境分析
2.2.1 中国宏观经济发展现状
2.2.2 中国宏观经济发展展望
2.3 中国湿电子化学品行业社会(Society)环境分析
2.4 中国湿电子化学品行业技术(Technology)环境分析
2.4.1 中国湿电子化学品行业相关技术介绍
2.4.2 中国湿电子化学品行业专利情况
1、中国湿电子化学品专利申请
2、中国湿电子化学品专利公开
3、中国湿电子化学品热门申请人
4、中国湿电子化学品热门技术
第3章 全球湿电子化学品行业发展现状及湿电子化学品市场前景
3.1 全球湿电子化学品行业发展历程介绍
3.2 全球湿电子化学品行业宏观环境背景
3.2.1 全球湿电子化学品行业经济环境概况
3.2.2 全球湿电子化学品行业经济预测
3.3 全球湿电子化学品行业发展现状及市场规模体量分析
3.4 全球湿电子化学品行业区域发展格局及重点区域市场研究
3.4.1 全球湿电子化学品行业区域发展格局
3.4.2 全球湿电子化学品行业重点区域市场发展状况
1、 亚洲湿电子化学品行业地区市场分析
(1)亚洲湿电子化学品行业市场现状分析
(2)亚洲湿电子化学品行业市场规模与市场需求分析
(3)2025-2031年亚洲湿电子化学品行业前景预测分析
2、 北美湿电子化学品行业地区市场分析
(1)北美湿电子化学品行业市场现状分析
(2)北美湿电子化学品行业市场规模与市场需求分析
(3)2025-2031年北美湿电子化学品行业前景预测分析
3、 欧洲湿电子化学品行业地区市场分析
(1)欧洲湿电子化学品行业市场现状分析
(2)欧洲湿电子化学品行业市场规模与市场需求分析
(3)2025-2031年欧洲湿电子化学品行业前景预测分析
4、 其他地区分析
5、 2025-2031年全球湿电子化学品行业规模预测
3.5 全球湿电子化学品行业市场竞争格局及重点企业案例研究
3.5.1 全球湿电子化学品行业市场竞争格局
3.5.2全球湿电子化学品行业重点企业案例
1、企业A
2、企业B
3、企业C
第4章 中国湿电子化学品行业进出口贸易状况及对外贸易依存度
4.1 全球及中国湿电子化学品行业发展差异分析
4.2 中国湿电子化学品行业进出口贸易整体状况
4.3 中国湿电子化学品行业进口贸易状况
4.3.1 中国湿电子化学品行业进口规模
4.3.2 中国湿电子化学品行业进口价格水平
4.3.3 中国湿电子化学品行业进口产品结构
4.3.4 中国湿电子化学品行业进口来源地
4.4 中国湿电子化学品行业出口贸易状况
4.4.1 中国湿电子化学品行业出口规模
4.4.2 中国湿电子化学品行业出口价格水平
4.4.3 中国湿电子化学品行业出口产品结构
4.4.4 中国湿电子化学品行业出口目的地
第5章 中国湿电子化学品行业市场供给状况及市场行情走势预判
5.1 中国湿电子化学品行业发展历程介绍
5.2 中国湿电子化学品行业市场特性解析
5.3 中国湿电子化学品行业市场主体类型及入场方式
5.4 中国湿电子化学品行业市场主体数量规模
5.5 中国湿电子化学品行业市场供给能力分析
5.6 中国湿电子化学品行业市场供给水平分析
5.7 中国湿电子化学品行业市场行情走势预判
第6章 2020-2024年中国湿电子化学品行业市场需求状况及市场规模体量分析
6.1 中国湿电子化学品行业市场渗透状况分析
6.2 中国湿电子化学品行业市场饱和度分析
6.3 中国湿电子化学品行业市场需求状况
6.4 中国湿电子化学品行业市场销售状况
6.5 中国湿电子化学品行业市场规模体量分析
第7章 中国湿电子化学品行业市场竞争状况及国际市场竞争力分析
7.1 中国湿电子化学品行业波特五力模型分析
7.1.1 中国湿电子化学品行业现有竞争者之间的竞争分析
7.1.2 中国湿电子化学品行业关键要素的供应商议价能力分析
7.1.3 中国湿电子化学品行业消费者议价能力分析
7.1.4 中国湿电子化学品行业潜在进入者分析
7.1.5 中国湿电子化学品行业替代品风险分析
7.2 中国湿电子化学品行业投融资、兼并与重组案例
7.3 中国湿电子化学品行业市场竞争格局分析
7.4 中国湿电子化学品行业市场集中度分析
7.5 中国湿电子化学品行业国际市场竞争力分析
7.6 中国湿电子化学品行业国产替代布局状况
第8章 2020-2024年中国湿电子化学品行业发展概述
8.1 中国湿电子化学品行业上下游产业链分析
8.1.1 产业链模型原理介绍
8.1.2 湿电子化学品行业产业链条分析
8.2 中国湿电子化学品行业产业链环节分析
8.2.1 主要上游产业供给情况分析
8.2.2 2025-2031年主要上游产业供给预测分析
8.2.3 主要上游产业价格分析
8.2.4 2025-2031年主要上游产业价格预测分析
8.2.5 主要下游产业发展现状分析
8.2.6 主要下游产业规模分析
8.2.7 主要下游产业价格分析
8.2.8 2025-2031年主要下游产业前景预测分析
8.3 中国湿电子化学品细分市场格局分布
8.4 中国湿电子化学品细分产品市场分析
8.5 中国湿电子化学品行业中游细分市场前景分析
第9章 中国湿电子化学品行业细分市场需求潜力分析
9.1 中国湿电子化学品行业细分市场分析
9.1.1 A市场
1、2020-2024年行业发展概况
2、2020-2024年需求规模
3、2025-2031年需求前景预测
9.1.2 B市场
1、2020-2024年行业发展概况
2、2020-2024年需求规模
3、2025-2031年需求前景预测
9.2 行业下游领域需求格局占比
第10章 2020-2024年中国湿电子化学品行业区域市场现状分析
10.1 中国湿电子化学品行业区域市场规模分布
10.2 中国华东地湿电子化学品市场分析
10.2.1 华东地区概述
10.2.2 华东地区湿电子化学品市场需求情况分析
10.2.3 2025-2031年华东地区湿电子化学品市场前景预测
10.3 华中地区市场分析
10.3.1 华中地区概述
10.3.2 华中地区湿电子化学品市场需求情况分析
10.3.3 2025-2031年华中地区湿电子化学品市场前景预测
10.4 华南地区市场分析
10.4.1 华南地区概述
10.4.2 华南地区湿电子化学品市场需求情况分析
10.4.3 2025-2031年华南地区湿电子化学品市场前景预测
10.5 华北地区市场分析
10.5.1 华北地区概述
10.5.2 华北地区湿电子化学品市场需求情况分析
10.5.3 2025-2031年华北地区湿电子化学品市场前景预测
10.6 东北地区市场分析
10.6.1 东北地区概述
10.6.2 东北地区湿电子化学品市场需求情况分析
10.6.3 2025-2031年东北地区湿电子化学品市场前景预测
10.7 西北地区市场分析
10.7.1 西北地区概述
10.7.2 西北地区湿电子化学品市场需求情况分析
10.7.3 2025-2031年西北地区湿电子化学品市场前景预测
10.8 西南地区市场分析
10.8.1 西南地区概述
10.8.2 西南地区湿电子化学品市场需求情况分析
10.8.3 2025-2031年西南地区湿电子化学品市场前景预测
第11章 中国湿电子化学品行业发展痛点及产业转型升级
11.1 中国湿电子化学品行业经营模式分析
11.2 中国湿电子化学品行业经营效益分析
11.2.1 中国湿电子化学品行业营收状况
11.2.2 中国湿电子化学品行业利润水平
11.2.3 中国湿电子化学品行业成本管控
11.3 中国湿电子化学品行业市场痛点分析
11.4 中国湿电子化学品产业结构优化与转型升级发展路径
第12章 湿电子化学品重点企业布局案例研究
12.1 湿电子化学品重点企业市场占有率
12.2 湿电子化学品重点企业布局案例分析
12.2.1 A公司
1、企业概况
2、企业生产经营基本情况
3、企业湿电子化学品业务布局状况及营收结构
4、企业湿电子化学品营业收入及增长情况
5、企业核心竞争力分析
6、企业发展战略分析
12.2.2 B公司
1、企业概况
2、企业生产经营基本情况
3、企业湿电子化学品业务布局状况及营收结构
4、企业湿电子化学品营业收入及增长情况
5、企业核心竞争力分析
6、企业发展战略分析
12.2.3 C公司
1、企业概况
2、企业生产经营基本情况
3、企业湿电子化学品业务布局状况及营收结构
4、企业湿电子化学品营业收入及增长情况
5、企业核心竞争力分析
6、企业发展战略分析
12.2.4 D公司
1、企业概况
2、企业生产经营基本情况
3、企业湿电子化学品业务布局状况及营收结构
4、企业湿电子化学品营业收入及增长情况
5、企业核心竞争力分析
6、企业发展战略分析
12.2.5 E公司
1、企业概况
2、企业生产经营基本情况
3、企业湿电子化学品业务布局状况及营收结构
4、企业湿电子化学品营业收入及增长情况
5、企业核心竞争力分析
6、企业发展战略分析
第13章 中国湿电子化学品行业发展潜力评估及趋势前景预判
13.1 中国湿电子化学品行业SWOT分析
13.2 2025-2031年中国湿电子化学品行业发展潜力评估
13.3 2025-2031年中国湿电子化学品行业市场前景预测
13.4 2025-2031年中国湿电子化学品行业发展趋势预判
第14章 中国湿电子化学品行业投资价值及投资机会分析
14.1 中国湿电子化学品行业市场进入壁垒构成分析
14.1.1 湿电子化学品行业人才壁垒
14.1.2 湿电子化学品行业技术壁垒
14.1.3 湿电子化学品行业资金壁垒
14.1.4 湿电子化学品行业其他壁垒
14.2 中国湿电子化学品行业投资风险预警
14.2.1 湿电子化学品行业政策风险分析
14.2.2 湿电子化学品行业技术风险分析
14.2.3 湿电子化学品行业宏观经济波动风险分析
14.2.4 湿电子化学品行业其他风险分析
14.3 中国湿电子化学品行业投资价值评估
第15章 中国湿电子化学品行业研究结论及建议
• AI+合成生物学革命:营养原料国产替代与新场景爆发黄金十年
• 小螺钉转动大国制造:高端紧固件国产化决战万亿新赛道
• 芯片制造的“隐形决胜场”:湿电子化学品国产替代全面突围!
• 智采未来,矿启新篇:AI与政策双轮驱动,掘金万亿智能矿山黄金赛道
• 颜值经济+健康刚需,口腔正畸黄金赛道迎AI与消费双轮驱动
• 硅钢“皇冠上的明珠”:能效革命与新质生产力驱动千亿级高端市场
• 政策场景双轮驱动,AI与数字孪生重塑万亿智慧水利新生态
• 大国重器,向海图强:政策与场景双轮驱动,掘金深海阀门黄金赛道
• 新质生产力核心赛道:政策与AI引爆智能变压器千亿级市场
• 技术驱动,场景爆发:相控阵雷达打开千亿民用新蓝海

户名:北京普华有策信息咨询有限公司
开户银行:中国农业银行股份有限公司北京复兴路支行
账号:1121 0301 0400 11817
任何客户订购普华有策产品,公司都将出具全额的正规增值税发票,并发送到客户指定微信或邮箱。
