商业航天深度报告:从火箭制造到卫星组网,产业链全景与投资机会
1、商业航天概况
商业航天是以市场为导向、企业为主体,通过市场化机制开展的航天活动,涵盖火箭、卫星、空间应用等领域,兼具高风险、高投入、高技术以及经济性、市场驱动性等特点。其中,人造卫星商业价值高、市场成熟;运载火箭作为运输载体,具备一定成熟度;而载人航天、空间站及深空探测仍以国家主导,民营企业参与较少。
运载火箭由箭体结构、推进系统和控制系统组成,用于将卫星、飞船等有效载荷送入预定轨道。商业运载火箭指企业以市场化机制开展研制、发射等服务,强调客户响应、发射效率与成本控制,具有更高灵活性与迭代速度。其服务对象包括商业卫星运营商和科研单位,覆盖遥感、通信等任务。随着发射需求增长,商业运载火箭已成为我国航天发射体系的重要组成部分,推动航天产业市场化与规模化发展。
按推进剂类型,商业运载火箭分为固体、液体及固液混合三类,其中固体与液体是主要技术路线。固体火箭响应快、准备周期短、适合高频次发射,适用于遥感、导航卫星组网;液体火箭推力可调、可多次启动,适用于复杂轨道与精细化入轨任务。两者差异化互补,构成多元化技术格局,满足不同任务需求。
商业运载火箭的分类情况
资料来源:普华有策
运载火箭制造位于产业链的中枢,其核心职能是将上游成千上万的原材料、元器件和分系统集成为一个能够可靠运行的整体。火箭总装并非简单的组装,而是极其复杂的系统工程,需要解决各分系统间的接口、兼容性和耦合效应等问题。火箭制造的水平和能力,直接决定了上游先进技术能否最终转化为具备市场竞争力的可靠产品。
(1)与上游行业的关联性
火箭制造对上游原材料/部件存在技术依赖,需要高性能轻质铝合金、碳纤维复合材料、大推力可复用液体发动机及高可靠芯片传感器等支撑,上游技术瓶颈直接制约火箭性能。同时,火箭制造也反向驱动上游创新,如为满足回收复用优化发动机设计,推动3D打印等新工艺应用,从而拉动国内高端制造业技术进步。
(2)与下游行业的关联性
火箭制造与下游产业之间存在需求依存关系。下游的发射需求定义了火箭制造的存在价值。当前,主要需求来自低轨通信卫星、遥感卫星、导航卫星及科学试验卫星的批量发射。没有下游规模化应用的牵引,火箭制造就失去了商业化的根基。而下游的需求规模和要求(如成本、发射频率)直接决定了火箭制造的技术路线和发展方向。
2、商业航天市场情况
(1)全球市场情况
商业航天是战略性高科技产业,已成为衡量国家综合国力的重要标志。2024年,全球共部署2,873个航天器,其中商业公司运营2,467个,主要用于卫星通信服务。全球航天市场规模从2015年的3,420亿美元增至2025年的6,581亿美元左右,年均复合增长6.69%;其中商业航天市场规模从2,710亿美元增至5,155亿美元左右,占比达78%。预计2026年全球航天市场规模有望超过7,050亿美元,商业航天市场规模达到5,530亿美元。
2020-2026年全球航天市场与商业航天市场规模预测(亿美元)
资料来源:普华有策
(2)国内市场情况
从2015年开始,我国商业航天产业的发展明显提速,并陆续取得了突破性的进展。在全球航天产业蓬勃发展的带动下,中国的商业航天产业也步入高速发展的快车道。2024年中国商业航天产业收入规模达人民币0.6万亿元,并预计于2030年达人民币1.8万亿元,2024年至2030年的年复合增长率达到20.1%。
3、商业运载火箭市场情况
(1)全球市场概况
商业运载火箭是商业航天的重要组成部分,其成熟将提升资本信任度,吸引投资,完善产业链生态。近年来,技术突破推动全球发射活跃度持续提升,全球轨道发射次数从2015年的86次增至2024年的259次,2025年首次突破300次,达324次。
2025年,中美两国在全球航天发射中的主导地位进一步巩固,美国全年完成193次发射,占全球总量的59.57%;中国完成93次,占28.70%。中美两国发射次数合计占全球88.27%,远超其他国家或地区。俄罗斯和欧洲分别完成17次和7次发射,相比中美其竞争力逐步削弱。印度、日本、韩国、德国、澳大利亚、以色列分别发射了5次、4次、2次、1次、1次和1次。
2025年全球轨道发射次数构成(按国家)
资料来源:普华有策
另外,2024年全球259次航天发射次数中,商业发射139次(占比53.67%),政府发射84次(占比32.43%),36次由商业公司根据与政府签订的合同进行(占比13.90%)。由此可以得出,2024年全球航天发射活动近七成由商业火箭公司提供发射服务。未来,随着以SpaceX为代表的商业运载火箭企业快速推进商业火箭研制及发射活动,未来该占比预计仍会保持增长势头,商业运载火箭市场规模将会持续增加。
数据统计,全球商业运载火箭发射服务收入从2020年的53亿美元增长至2024年的93亿美元,年复合增长率达到15.1%。未来,随着卫星星座计划加速部署,预计全球商业运载火箭发射服务收入将于2030年达到347亿美元,2024年至2030年的年复合增长率达到24.5%。
2024-2030年全球商业运载火箭发射服务市场规模预测(亿美元)
资料来源:普华有策
(2)国内市场情况
中国商业运载火箭内外需求双驱动,2025年轨道发射93次(2018年前约20次),其中民营发射16次(占17.39%)。各民营企业发射载荷重量:中科宇航约6吨(5次全成功,按载荷计市占率约63%,民营第一)、星河动力>1吨(6次5成功)、蓝箭航天<1吨(3次2成功)、东方空间<1吨(1次成功)、星际荣耀<0.5吨(1次成功)。
与美国相比,我国航天发射总次数及商业发射次数仍有差距,主因起步较晚及商业模式不同。但未来5-10年,随着巨型低轨星座推进及民商火箭发展,我国商业运载火箭将进入快速发展周期。政策层面,2024年商业航天首次被写入政府工作报告,加速需求释放。收入方面,中国商业运载火箭发射服务收入从2020年的20.7亿元增至2024年的31.5亿元(CAGR11.1%),预计2030年达815.9亿元(2024-2030年CAGR72%)。
2024-2030年中国商业运载火箭发射服务市场规模预测(亿元)
资料来源:普华有策
当前,商业运载火箭发射服务主要应用于通信卫星和遥感卫星的发射。2020年,卫星互联网首次纳入新基建的范畴,通信卫星需求逐年增长,因此为通信卫星应用提供的发射服务收入快速增长。2024年,中国为通信卫星和遥感卫星应用提供的发射服务收入分别达到人民币19.7亿元及人民币9.4亿元,2020年至2024年的年复合增长率分别达到116.3%和11.0%。
展望未来,随着卫星星座组网需求进一步增长,预计到2030年,为通信卫星应用提供的发射服务收入将达到人民币683.7亿元,2024年至2030年的年复合增长率为80.6%;为遥感卫星应用提供的发射服务收入将达到人民币73.5亿元,2024年至2030年的年复合增长率为40.9%;而受益于算力卫星等新型卫星的加速布局,为其他卫星应用提供的发射服务收入预计将于2030年达到人民币58.7亿元,2024年至2030年的年复合增长率达70.4%。
4、行业技术水平及特点
商业运载火箭是庞大、复杂且精细的系统工程,其成功依赖于多个高度耦合的技术领域的协同优化:总体设计作为核心,需要统筹火箭的构型、参数和分系统接口,确保在极端工况下各组件协调工作;推进剂技术直接影响火箭的性能和经济性;动力系统技术要求发动机(液体)具备多次点火、深度节流和推力精确调节能力,以支撑垂直回收等复杂操作;制导、导航及控制技术是运载火箭实现精确入轨、稳定飞行与任务可靠性的核心能力;分离技术则涉及级间分离和有效载荷释放,必须在高速飞行中可靠执行,避免姿态失控。这些环节相互制约,任何微小偏差都可能通过耦合效应放大,导致任务失败,凸显了系统工程的高风险与高技术壁垒。
商业运载火箭主要技术水平及特点
资料来源:普华有策
商业运载火箭行业与国家航天战略密切相关,需求刚性较强,因此经济波动对该行业的影响较小,行业周期性特征不明显。
此外,本行业受到国家相关政策和卫星客户需求影响较为明显。目前,随着我国计划过万颗的巨型低轨卫星星座计划的逐步推进,我国商业运载火箭发射需求将会不断增加,目前处于快速成长期。
5、行业发展情况及发展态势
(1)低成本是未来商业运载火箭的核心竞争优势
与传统航天不同,成本管控是商业航天的核心,低成本是商业运载火箭取得市场竞争优势的关键要素。实现低成本的手段多种多样,在设计方面,可对产品进行模块化、集成化改造,提升单机元器件功能;在项目管理方面,商业运载火箭公司可精简项目部门和接口,采用扁平、一体化的管理架构,技术人员深度参与设计和制造流程;在制造方面,可推广3D打印、智能化生产线等,提高生产效率,降低材料成本和人工成本;在技术路线方面,大推力、可回收则是实现低成本化的主要手段。
(2)大运力、高运载系数、可复用火箭将成为商业运载火箭的主流
2025-2030年是我国低轨卫星发射的集中窗口期,需完成约8万颗卫星组网,大推力火箭凭借“一箭多星”能力成为必然趋势。此外,大推力、高运载系数和可复用技术是降低成本的主要路径:大推力可摊薄批量发射成本;高运载系数从设计源头提升效率;可复用技术从部分复用向完全复用演进,持续降低发射成本。
(3)质量和可靠性是商业运载火箭发展的命脉
航天项目的特殊性和复杂性决定了其高风险性,因此,确保火箭发射的可靠性是商业运载火箭公司发展路径上的重中之重。火箭在生产制造过程中常常面临元器件等级高、机械加工工艺难、质量管控成本高等问题,民营公司在不过分增加成本的前提下,通过技术改良和管理创新克服生产制造中的风险及问题点,做到不带隐患上天,提升商业运载火箭飞行质量。另一方面,故障诊断、在线智能重构等技术的应用,也可以大大提升发射任务的成功率和飞行可靠性。
(4)快速响应、高频次发射是商业运载火箭发射市场的趋势
快速响应也是商业航天较于传统航天的重要优势之一。响应时间指用户提出发射需求到发射成功期间的准备时间,响应时间的长短将决定用户满意度,最终影响公司的市场竞争力和品牌美誉度。未来的商业运载火箭公司应通过量化生产和模块化组合等手段,将发射响应时间大幅缩短,形成商业发射常态化。
6、行业进入壁垒
(1)技术壁垒
商业航天是技术密集型、多学科交叉的高新技术领域,要求企业具备通信、航天、物理、电子等多学科背景,并在开发、工艺、品质及生产管理各环节具备匹配能力。同时,行业技术迭代快,产品升级依赖持续创新,对企业的方案解决和快速响应能力要求高。因此,行业存在较高的技术壁垒,新进入者需经过较长时间的技术积累。
(2)资质壁垒
商业火箭行业受国家重点监管,企业须取得航天业务相关资质,申请程序严格,对人员背景、技术实力、质量管理及保密体系要求极高。运载火箭研制属复杂系统工程,周期漫长,新企业从筹备到获批需经历较长时间。因此,行业具有较高的资质壁垒,目前国内仅有少数民营公司获得相关资质。
(3)人才壁垒
由于商业航天技术具有多学科交叉、多技术复合、研发周期长、研发环节多、技术精度要求高、部分研发环境条件苛刻等特点,这决定了商业航天企业对学科交叉型人才的高度依赖。行业新进入企业难以从市场获得复合型高素质的专业技术人才,很难在较短时间内建立起一支专业的人才队伍开展技术研发和产品制造。因此,对于商业航天行业新进入企业来说,面临较大的人才引进困难与人才培养周期,行业存在明显的人才壁垒。
(4)客户壁垒
运载火箭作为高价值、高风险的航天产品,客户在选择发射服务商时尤为重视火箭的可靠性和历史发射任务的成功率。行业领先企业通过多年任务经验的积累,实现了较高的发射成功率,并在客户中建立了较强的信誉,形成稳定的客户合作关系。尤其在政府采购、高价值卫星发射任务以及国际合作中,品牌声誉和历史成功率常作为关键评估指标。新进入者由于缺乏相关经验,在市场拓展、客户获取及任务承接能力方面将面临巨大障碍。
(5)资金壁垒
商业航天行业具有高投入的特点,从运载火箭及航天器的研发、制造、测试到发射,商业航天企业需要投入大量资金。此外,商业航天行业高风险及长周期的行业特性又进一步凸显了其高投入特点,这就需要企业具备雄厚的资金实力以支持产品的开发和生产。因此,商业航天行业具有较高的资金壁垒。
7、行业竞争格局及主要企业
(1)全球市场竞争格局
运载火箭已成为综合国力比拼的新领域,中美大幅领先。2025年美国以193次发射居首(SpaceX“猎鹰”系列占165次,全球占比51%),中国以93次紧随其后,两国合计占全球85%以上。美国竞争核心已转向“发射成本与频次”,SpaceX凭借“猎鹰9号”可回收技术大幅降低成本,形成“火箭发射+卫星制造+星座运营”闭环生态,对竞争对手构成体系性打击。
中国是“战略性追赶者”,依托国家战略牵引、低轨组网内需、完整工业体系与成本控制潜力,整体产业正对SpaceX进行系统性追赶,但受限于国际环境和技术成熟度,尚无法直接竞争。欧洲、俄罗斯等传统航天力量技术成熟但成本高、发射频次低,主要依靠政府间合作维持市场。
国外主要竞争企业
资料来源:普华有策
(2)国内市场竞争格局
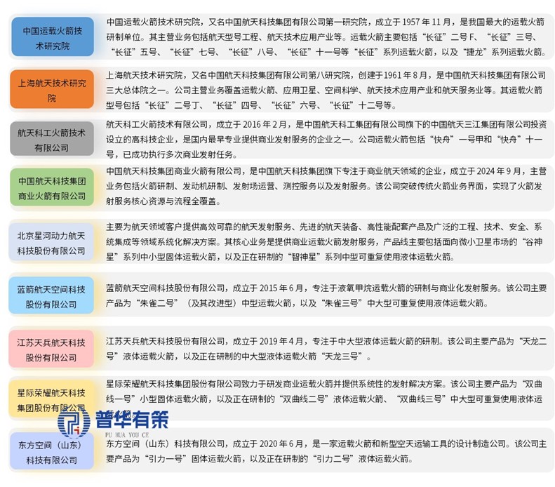
我国运载火箭市场形成“国家队主导、民营快速崛起”的格局。国家队承担空间站、探月等国家重大工程,拥有技术积累、可靠性与完整型谱,同时将长征系列部分型号用于商业卫星,向低成本、高频次转型。民营商业火箭公司机制灵活、创新力强,部分领先企业已实现航班化发射和规模化收入,初步形成商业闭环;整体商业化程度仍有提升空间,竞争力取决于运载能力验证、市场占有率与融资能力。目前,中科宇航、星河动力、蓝箭航天等代表企业均已成功入轨,截至2025年底,中科宇航累计发射载荷超11吨,居中国民营商业运载火箭首位。
国内主要企业
资料来源:普华有策
《2026-2032年商业航天产业细分市场前景调研及趋势洞察报告》涵盖行业发展概况、供需数据、市场规模,产业政策/规划、相关技术、竞争格局、上游原料情况、下游主要应用市场需求规模及前景、区域结构、市场集中度、重点企业/玩家,企业占有率、行业特征、驱动因素、市场前景预测,投资策略、主要壁垒构成、相关风险等内容。同时北京普华有策信息咨询有限公司还提供市场专项调研项目、产业研究报告、产业链咨询、项目可行性研究报告、专精特新小巨人认证、市场占有率报告、十五五规划、项目后评价报告、BP商业计划书、产业图谱、产业规划、蓝白皮书、国家级制造业单项冠军企业认证、IPO募投可研、IPO工作底稿咨询等服务。(PHPOLICY:MJ)
报告目录
第一部分发展现状分析
第一章商业航天产业发展环境分析
第一节产业链结构图分析
第二节上游行业发展情况
第三节下游行业发展情况分析
一、下游行业经济运行分析
二、下游行业市场规模分析
三、下游行业产值及增速分析
四、下游行业发展趋势及前景预测
第四节商业航天产业政策分析
第五节商业航天产业影响因素分析
第二章商业航天市场现状及趋势洞察
第一节我国商业航天行业发展概况
第二节我国商业航天行业细分市场结构
第三节国内外商业航天行业市场规模分析
第四节我国商业航天行业供需情况
第二部分主要细分市场调研及趋势
第三章商业航天细分市场一行业发展调研及趋势预测
第一节商业航天细分市场一行业发展分析及趋势
一、发展现状
三、发展趋势预测
第二节商业航天细分市场一行业市场规模分析及预测
一、商业航天细分市场一行业市场规模分析
二、发展影响因素分析
三、商业航天细分市场一行业市场规模预测
第三节商业航天细分市场一行业竞争格局分析
第四节商业航天细分市场一市场竞争策略分析
第五节商业航天细分市场一行业集中度分析
第四章商业航天细分市场二行业发展调研及趋势预测
第一节商业航天细分市场二行业发展分析及趋势
一、发展现状
三、发展趋势预测
第二节商业航天细分市场二行业市场规模分析及预测
一、商业航天细分市场二行业市场规模分析
二、发展影响因素分析
三、商业航天细分市场二行业市场规模预测
第三节商业航天细分市场二行业竞争格局分析
第四节商业航天细分市场二市场竞争策略分析
第五节商业航天细分市场二行业集中度分析
第五章商业航天细分市场三行业发展调研及趋势预测
第一节商业航天细分市场三行业发展分析及趋势
一、发展现状
三、发展趋势预测
第二节商业航天细分市场三行业市场规模分析及预测
一、商业航天细分市场三行业市场规模分析
二、发展影响因素分析
三、商业航天细分市场三行业市场规模预测
第三节商业航天细分市场三行业竞争格局分析
第四节商业航天细分市场三市场竞争策略分析
第五节商业航天细分市场三行业集中度分析
第三部分重点企业调研
第六章商业航天重点企业调研分析
第一节A企业
一、企业概况及商业航天产品介绍
二、企业经营情况
三、企业核心竞争力分析
四、企业相关投资动向
第二节B企业
一、企业概况及商业航天产品介绍
二、企业经营情况
三、企业核心竞争力分析
四、企业相关投资动向
第三节C企业
一、企业概况及商业航天产品介绍
二、企业经营情况
三、企业核心竞争力分析
四、企业相关投资动向
第四节D企业
一、企业概况及商业航天产品介绍
二、企业经营情况
三、企业核心竞争力分析
四、企业相关投资动向
第五节E企业
一、企业概况及商业航天产品介绍
二、企业经营情况
三、企业核心竞争力分析
四、企业相关投资动向
第六节重点企业市场占有率分析
第四部分发展前景及风险提示
第七章2026-2032年中国商业航天行业发展前景预测
第一节中国商业航天行业市场发展预测
一、中国商业航天行业市场规模预测
二、中国商业航天行业产值规模预测
三、中国商业航天行业供需情况预测
四、中国商业航天行业销售收入预测
五、中国商业航天行业投资增速预测
第二节中国商业航天行业盈利走势预测
第八章2026-2032年中国商业航天行业投资建议
第一节中国商业航天行业重点投资方向分析
第二节中国商业航天行业重点投资区域分析
第三节中国商业航天行业投资注意事项
第四节中国商业航天行业投资可行性分析
第九章2026-2032年商业航天行业投资机会与风险分析
第一节投资环境的分析与对策
第二节投资挑战及机遇分析
第三节行业投资风险分析
一、政策风险
二、经营风险
三、技术风险
四、竞争风险
五、其他风险
第十章普华有策对商业航天行业发展总结及相关建议

户名:北京普华有策信息咨询有限公司
开户银行:中国农业银行股份有限公司北京复兴路支行
账号:1121 0301 0400 11817
任何客户订购普华有策产品,公司都将出具全额的正规增值税发票,并发送到客户指定微信或邮箱。
