公司客服:010-89218002
杜经理:13911702652(微信同号)
张老师:18610339331
固态变压器产业机遇:政策驱动下的投资蓝海
1.行业定义及概述
1.1行业定义
根据国际电气与电子工程师协会(IEEE)及《中国电机工程学报》的定义,固态变压器(SST)是一种通过电力电子变换技术和高频电磁感应原理,实现电能变换、电气隔离、功率调节与控制的智能化电力设备-1-5。其核心是通过高频变压器(工作频率通常为kHz级别)替代传统工频变压器,结合AC/DC/AC多级变换电路,实现电压等级转换、无功补偿、谐波治理、直流接口集成等功能。
工作原理:SST通过输入级将工频交流电转换为高频交流电,经高频变压器隔离和变压后,由输出级还原为工频交流或直流电,并通过控制器实现功率双向流动和智能调控。
1.2 SST与传统变压器对比优势分析
SST与传统变压器对比优势

资料来源:普华有策
2 行业产业链分析
2.1上游核心部件与材料
固态变压器产业链上游由核心部件与关键材料构成,技术壁垒和附加值最高。功率半导体是SST的"心脏",其中碳化硅(SiC)器件因其高频、耐高压特性成为主流选择,在中压SST中成本占比超过25%。国内斯达半导、东微半导等企业正加速突破,但高端模块仍依赖进口。磁性材料是另一关键环节,非晶纳米晶软磁材料凭借高磁导率、低损耗特性,完美适配SST高频化需求,能有效降低涡流损耗50%以上。云路股份、安泰科技在该领域已实现规模化量产。散热材料随着功率密度提升需求凸显,液冷方案占比约10%,德邦科技、飞荣达等国内供应商技术日趋成熟。此外,高性能电容、控制芯片等组件也直接影响SST的可靠性与成本。
2.2中游制造与系统集成
中游SST制造与系统集成环节呈现"国际巨头主导、国内企业追赶"的竞争格局。该环节要求企业具备电力电子技术、结构设计、热管理和系统控制等多学科整合能力。国际方面,台达、伊顿、维谛等企业凭借先发优势和技术积累,在AIDC、工业领域占据高端市场,提供从SST到整体配电的一站式解决方案。国内企业如金盘科技、四方股份、阳光电源等通过差异化竞争,在特定应用场景实现突破:金盘科技深耕海外数据中心市场,获得英伟达(亚马逊、微软)等标杆客户;四方股份参与国内"东数西算"工程,推动SST在新型配电网络的应用。中游制造的成本结构中,原材料占比约60%,研发与人力各占20%。随着技术标准化程度提高,模块化设计正成为降本关键,预计可降低系统成本20%以上。产能分布呈现区域集聚特征,主要集中在长三角、珠三角和京津冀等配套产业链完善地区。
2.3下游应用市场分析
SST下游应用多元且增长明确,主要驱动力来自能源转型和数字化建设。AI数据中心(AIDC) 是当前最主要应用场景,占比约40%。随着单机柜功率密度从6kW向30kW+提升,SST的高功率密度、高效交直流转换特性成为理想选择,预计2025年该领域市场规模达45亿元。智能电网建设是另一重要驱动力,占比约30%。SST支持交直流混联、无功补偿、故障隔离等功能,在新能源接入、城市电网升级中作用关键,国网、南网已启动多个示范项目。电动汽车超充网络占比约15%,SST可实现快速充电、智能调度和电网支撑,随着800V平台车型普及,需求持续增长。此外,工业变频、轨道交通等新兴应用正逐步拓展。下游客户对SST的可靠性、效率要求严格,验证周期长达1-2年,一旦通过认证则粘性较高。各应用场景的差异化需求也推动SST产品向定制化、系列化发展。
3 行业竞争格局
当前固态变压器行业呈现"金字塔型"竞争格局,国际巨头占据顶端,国内企业快速追赶。第一梯队由台达、伊顿、维谛等跨国企业主导,凭借完整的产品线和先发技术优势,垄断全球高端市场特别是AIDC领域,合计市场份额超过60%。第二梯队包括金盘科技、四方股份等国内龙头企业,通过技术突破和成本优势,已在海外数据中心市场和国内重点工程项目中取得实质性进展。第三梯队为众多专业厂商和初创企业,主要聚焦特定应用场景或区域市场。 市场竞争正从单一产品向解决方案升级,技术、渠道、资本缺一不可。具备海外头部云服务商供应链资质的企业拥有明显先发优势,如金盘科技已进入亚马逊、微软供应链体系。随着2026年英伟达新一代架构推出,行业将迎来新一轮洗牌,具备核心技术、规模化产能和客户验证经验的企业有望进一步扩大市场份额。未来三年将是格局定型的关键期,横向整合与垂直产业链布局将成为主要竞争策略。
4 行业发展主要驱动因素
4.1 技术突破构成基础驱动力
宽禁带半导体特别是碳化硅(SiC)技术的成熟,使SST能够实现更高的工作频率和效率,解决了传统硅基器件在高频应用中的技术瓶颈。同时,非晶纳米晶等先进软磁材料的广泛应用,显著降低了高频变压器的磁芯损耗,使SST在效率和体积方面的优势得以充分发挥。这些基础材料的突破为SST从实验室走向产业化应用奠定了坚实基础。
4.2 市场需求提供强劲拉动力
在AIDC领域,算力密度的快速提升对供电系统提出更高要求,SST的高功率密度和交直流灵活转换特性使其成为理想选择。能源转型方面,新型电力系统建设需要大量柔性输电设备,SST在交直流混联配电网、新能源并网等领域应用前景广阔。此外,电动汽车超充网络的快速布局,也为SST创造了新的市场空间。
4.3 政策支持形成重要助推力
全球主要经济体都将新型电力装备作为重点支持领域,中国"十四五"现代能源体系规划等明确将SST列为智能电网关键设备,配套财政补贴和税收优惠政策。欧美等国的绿色刺激计划也为SST技术推广应用提供了有力支持。这些政策导向加速了SST从技术验证向规模化商用的进程。
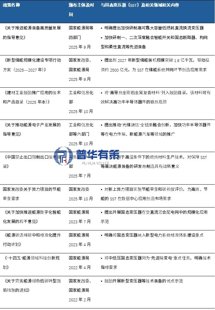
中国固态变压器(SST)领域国家级政策汇总

资料来源:普华有策
目录
第一章固态变压器(SST)行业概述与基本概念
1.1.固态变压器(SST)定义与工作原理
1.2.SST与传统变压器对比分析
1.2.1.性能优势:体积、重量、效率、可控性
1.2.2.功能优势:交直流转换、智能赋能
1.2.3.SST与SVG/STATCOM等传统补偿设备对比矩阵
1.3.SST行业主要产品分类
1.3.1.按电压等级(低压、中压)
1.3.2.按应用场景(AI数据中心(AIDC)、配电网、EV充电、绿电)
1.3.3.按冷却方式分类(风冷、液冷、自然冷却)
第二章固态变压器(SST)行业发展驱动因素与宏观环境分析
2.1.核心驱动力分析
2.1.1.技术驱动:宽禁带半导体(SiC)、先进磁性材料(非晶纳米晶)的成熟
2.1.2.需求驱动:AIDC算力爆发、能源革命、电动汽车普及
2.1.3.政策驱动:全球碳中和目标与新型电力系统建设
2.2.产业政策与发展规划
2.2.1.全球主要国家(如美国、欧盟)智能电网与数字基建政策
2.2.2.中国“十四五”现代能源体系规划、双碳目标及相关产业支持政策
2.2.3.政策环境对SST行业发展的影响分析
第三章全球与中国固态变压器(SST)市场发展概况及规模预测
3.1.全球SST市场发展历程与现状
3.1.1.全球市场规模(历史数据与现状)
3.1.2.全球市场供需状况分析
3.1.3.主要区域市场结构(北美、欧洲、亚太)
3.2.中国SST市场发展历程与现状
3.2.1.中国市场规模(历史数据与现状)
3.2.2.中国市场供需状况分析
3.2.3.中国市场需求区域结构分析
3.3.市场前景与规模预测
3.3.1.全球及中国市场规模预测(2025-2031E)
3.3.2.市场增长动力与趋势研判
第四章固态变压器(SST)产业链、上游供应与成本结构深度解析
4.1.SST产业链全景图
4.2.上游核心组件与原材料市场分析
4.2.1.功率半导体(特别是SiC)
4.2.1.1.技术路线、供需情况与价格趋势
4.2.1.2.市场竞争格局与主要厂商
4.2.2.磁性材料与元件(高频变压器核心)
4.2.2.1.非晶、纳米晶材料的性能优势、供需与市场规模
4.2.2.2.高频变压器的技术瓶颈与设计制造挑战
4.2.3.散热材料
4.2.3.1.技术需求、市场格局与发展趋势
4.2.4.其他关键组件(如电容、控制芯片)
4.3.SST成本结构分析
4.3.1.核心材料成本占比分析
4.3.2.降本路径与趋势
第五章固态变压器(SST)下游应用市场需求前景分析
5.1.人工智能数据中心(AIDC)
5.1.1.需求背景与驱动因素(算力增长、能效要求)
5.1.2.市场规模与渗透率预测
5.1.3.技术路径(如英伟达中压整流器与800VHVDC架构)
5.2.交直流混联配电网与绿色电力直连
5.2.1.需求背景与驱动因素(电网智能化、新能源接入)
5.2.2.市场规模与前景预测
5.3.电动汽车快速充电站
5.3.1.需求背景与驱动因素(超充网络建设)
5.3.2.市场规模与前景预测
5.4.其他新兴应用领域(如工业变频、轨道交通)
第六章固态变压器(SST)行业竞争格局与企业分析
6.1.全球市场竞争格局
6.1.1.市场参与者类型与特征
6.1.2.全球主要企业战略布局(如Eaton,Vertiv,台达电,施耐德电气)
6.1.3.全球市场集中度分析
6.2.中国市场竞争格局
6.2.1.市场主体构成(本土巨头、专业厂商、新兴力量)
6.2.2.竞争层次与竞争态势分析
6.2.3.中国市场集中度分析
6.3.重点企业/玩家深度剖析
6.3.1.SST系统集成与整机厂商
6.3.1.1.海外代表:Vertiv,Eaton,台达电
6.3.1.2.国内代表:阳光电源、金盘科技、科华数据、盛弘股份
6.3.1.3.产品布局、技术实力、市场占有率(份额)与战略动向
6.3.2.上游核心供应链重点企业
6.3.2.1.SiC功率半导体:斯达半导、东微半导、三安光电
6.3.2.2.纳米晶磁性材料与元件:安泰科技、云路股份、京泉华、铭普光磁
6.3.2.3.散热材料:德邦科技、飞荣达
第七章固态变压器(SST)行业特征、核心技术与发展趋势
7.1.行业基本特征分析
7.1.1.技术密集型特征
7.1.2.资本与人才壁垒
7.1.3.产业链协同重要性
7.2.相关技术与专利分析
7.2.1.SST核心技术演进路径
7.2.2.全球及中国专利布局分析(申请趋势、主要申请人、技术焦点)
7.2.3.技术发展痛点与未来突破方向
7.3.行业未来发展趋势
第八章固态变压器(SST)行业投资策略与风险分析
8.1.市场前景总结与投资逻辑梳理
8.1.1.长周期黄金赛道确认
8.1.2.产业链价值分布与核心卡位环节
8.1.3.“国产替代”机遇
8.2.投资策略建议
8.2.1.重点投资方向:上游核心材料与部件、系统集成龙头
8.2.2.标的筛选维度:技术壁垒、客户认证、成长确定性
8.3.主要壁垒构成分析
8.3.1.技术壁垒:电力电子拓扑、高频磁技术、热管理
8.3.2.人才壁垒:跨学科高端研发与工程人才
8.3.3.客户与认证壁垒:长期验证周期与品牌信任
8.3.4.资金壁垒:高强度的研发与产能投入
8.4.相关风险提示
8.4.1.技术迭代与产品研发风险
8.4.2.市场推广与下游需求不及预期风险
8.4.3.供应链稳定性与原材料价格波动风险
8.4.4.行业竞争加剧与盈利水平下滑风险
8.4.5.宏观经济与政策变动风险
拔打普华有策全国统一客户服务热线:01089218002,24小时值班热线杜经理:13911702652(微信同号),张老师:18610339331
点击“在线订购”进行报告订购,我们的客服人员将在24小时内与您取得联系
发送邮件到puhua_policy@126.com;或13911702652@139.com,我们的客服人员会在24小时内与您取得联系
您可直接下载“订购协议”,或电话、微信致电我公司工作人员,由我公司工作人员以邮件或微信给您“订购协议”;扫描件或快递原件盖章版
户名:北京普华有策信息咨询有限公司
开户银行:中国农业银行股份有限公司北京复兴路支行
账号:1121 0301 0400 11817
任何客户订购普华有策产品,公司都将出具全额的正规增值税发票。发票我们将以快递形式及时送达。