公司客服:010-89218002
杜经理:13911702652(微信同号)
张老师:18610339331
智能制造装备行业深度报告:市场规模、发展特征及核心企业布局
1、智能制造装备行业概况
智能制造装备作为智能制造的核心载体,是集机械系统、运动控制、电气控制、传感检测、信息管理等多种技术于一体的高端装备,能够显著降低生产过程中对人力的依赖,有效提升生产的精度、质量、效率及整体可靠性。该装备关联产业广泛,目前已普遍应用于消费电子、服务器、新能源、汽车、半导体、医疗健康、物流等诸多领域。当前,在劳动力成本持续攀升、自动化技术水平不断进步、对生产效率与产品质量要求日益提高,以及生产方式由粗放型向精细化转变等多重因素的共同驱动下,智能制造装备行业迎来高速发展,已成为衡量一个国家工业化水平的重要标志之一。
在我国人口红利逐渐减弱、产业结构持续优化升级、国家政策积极扶持等背景下,制造业的智能化水平不断提升,智能制造装备行业展现出广阔的发展前景。随着“中国制造2025”战略的深入推进,制造装备的智能化与自动化已成为制造业发展的主要趋势,未来行业将迎来全面的发展机遇。
我国智能制造装备市场规模从2017年的1.27万亿元增长至2024年的3.60万亿元,年均复合增长率达11.5%。
2017-2024年我国智能制造装备市场规模分析

资料来源:普华有策
2、智能制造装备行业的发展趋势
(1)智能制造装备呈现自动化、集成化、信息化的发展趋势
当前,我国智能制造装备的复杂程度持续提高,未来仍将朝着自动化、集成化和信息化的方向深入发展。具体表现为:智能制造装备将实现生产过程的高度自动化,具备对生产对象和环境的自适应特性,从而优化整体生产流程;硬件、软件及应用技术将实现深度融合,生产设备与智能网络全面互联,并借助人工智能技术实现装备性能的持续升级;信息技术与先进制造技术深度结合,不断提升装备的功能复杂度,增强其信息交互与自主学习能力,使其能够胜任更为复杂、大规模的生产场景下的操作与信息整合任务。
(2)与5G、物联网、人工智能等新兴技术融合逐步形成新业态
目前,5G、物联网、人工智能等新兴技术正逐步融入企业生产经营的各个环节。在未来发展中,智能制造装备将积极融合这些新兴技术于各功能模块中,以适应企业日益复杂的生产与管理需求,从而有效提升生产效率、产品质量与生产活动的可靠性。
(3)智能制造解决方案成为实现智能制造的重要路径
智能制造具有系统复杂、实施周期长等特点,实现智能化转型是一项长期而系统的工程。下游客户对智能制造的需求呈现多样化、差异化特征,不仅要求装备企业持续推动技术创新,也对企业的综合产品与服务供给能力提出更高要求。因此,能够提供整体智能制造解决方案而不仅是单一产品的企业,将在未来竞争中更具优势。
3、智能制造装备行业特征
(1)季节性
智能制造行业与上下游产业链关联紧密,其产品销售受下游厂商及终端客户需求的显著影响。以智能手机领域为例,终端产品的需求受节假日及消费习惯影响呈现季节性波动。下游智能手机品牌商多集中于每年9月至次年2月发布新机型,因此应用于手机制造的智能装备及夹具产品的销售高峰通常早于新机发布期。为应对下游客户需求的季节性变化,智能制造装备厂商积极调整生产节奏,持续提升创新能力和柔性生产能力,以满足客户的集中交付需求,致使下半年销售收入占比相对较高。
(2)区域性
当前,我国智能制造装备企业在地域分布上呈现一定的集聚特征,主要集中在经济发达、产业配套完善的沿海地区,特别是长三角和珠三角两大区域。
(3)周期性
智能制造装备行业作为国家政策重点鼓励发展的领域,在人力成本持续上升、自动化技术不断进步的推动下,市场需求保持稳定增长态势,目前尚未表现出明显的周期性特征。
4、行业竞争格局
近年来,以智能手机为代表的智能终端消费电子市场集中度持续提高,华为、荣耀、三星、苹果、小米、OPPO、vivo等头部品牌已占据绝大多数市场份额。在此背景下,得益于国家政策支持与市场需求拉动,面向智能终端等信息与通信领域的智能制造设备及夹具供应商也迎来快速发展,涌现出一批掌握核心技术的本土企业。国内厂商正以智能制造为突破口,通过持续加大研发投入,在各自专业领域深耕并形成了一定的竞争与合作共存的行业生态。
智能制造设备供应商基于对全产业链及下游客户需求的深入理解,依托自身的研发设计能力和长期积累的项目经验,针对客户的具体要求进行定制化研发。其业务模式涵盖根据设计方案采购原材料与零部件,完成设备与夹具的制造与交付,并在后续持续为客户提供技术支持服务。
该行业对企业能力提出较高要求,厂商需具备成套设备的研发、设计与制造能力,对下游行业趋势及客户工艺需求的深刻洞察,以及丰富的项目实践经验。能够将关键零部件有效整合于实际应用场景,最大化其价值,这些优势均依赖于长期积累,具有明显的经验曲线效应,难以在短期内被复制或超越。
5、智能制造装备行业内主要企业
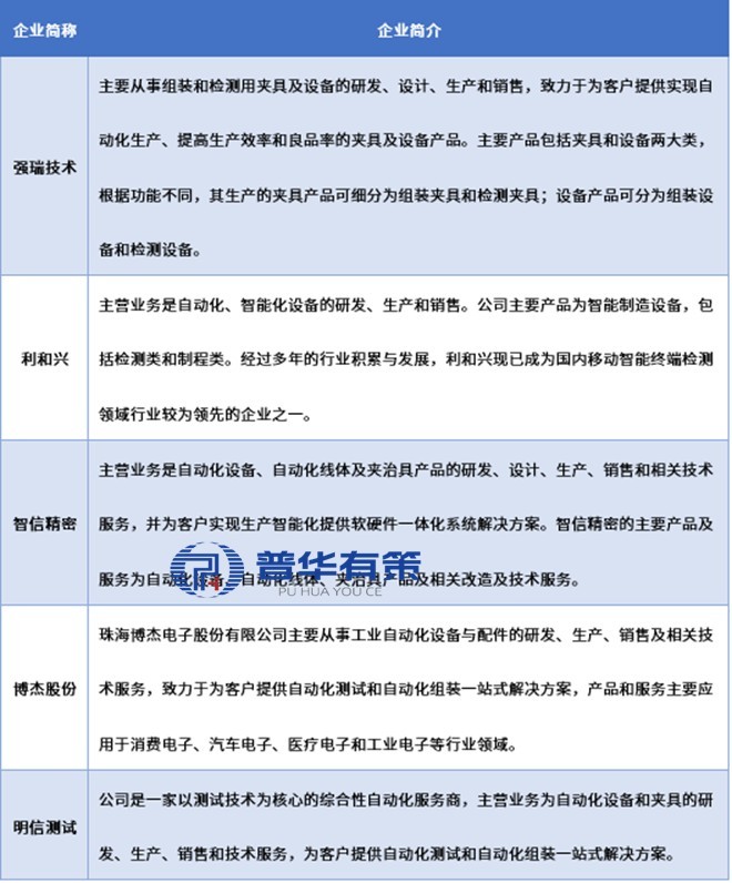
行业内主要企业有强瑞技术、利和兴、智信精密、博杰股份、明信测试等。
智能制造装备行业内主要企业情况

资料来源:普华有策
《“十五五”智能制造装备行业细分市场调研及投资战略规划报告》涵盖行业全球及中国发展概况、供需数据、市场规模,产业政策/规划、相关技术、竞争格局、上游原料情况、下游主要应用市场需求规模及前景、区域结构、市场集中度、重点企业/玩家,企业占有率、行业特征、驱动因素、市场前景预测,投资策略、主要壁垒构成、相关风险等内容。同时北京普华有策信息咨询有限公司还提供市场专项调研项目、产业研究报告、产业链咨询、项目可行性研究报告、专精特新小巨人认证、市场占有率报告、十五五规划、项目后评价报告、BP商业计划书、产业图谱、产业规划、蓝白皮书、国家级制造业单项冠军企业认证、IPO募投可研、IPO工作底稿咨询等服务。(PHPOLICY:GYF)
报告目录:
第1章 智能制造装备行业发展概况及数据说明
1.1 智能制造装备行业界定
1.1.1 智能制造装备的定义
1.1.2 智能制造装备行业特征
1.1.3 智能制造装备的作用意义
1.3 本报告研究范围界定说明
1.4 智能制造装备行业主管单位和监管体制
1.5 本报告数据来源及统计标准说明
1.5.1 本报告权威数据来源
1.5.2 本报告研究方法及统计标准
第2章 “十四五”全球智能制造装备行业发展现状及趋势
2.1 全球智能制造装备行业发展历程
2.2 全球智能制造装备行业发展现状
2.2.1 全球智能制造装备行业发展特征
2.2.2 全球智能制造装备行业需求现状
2.2.3 全球智能制造装备行业市场竞争格局
2.3 全球智能制造装备行业市场规模分析
2.4 全球智能制造装备行业区域发展
2.4.1 全球智能制造装备区域发展格局
2.4.2 全球智能制造装备重点区域市场
1、美国
2、欧洲
3、日韩
4、其他地区
2.5 全球智能制造装备行业市场前景预测
2.6 全球智能制造装备行业发展趋势
第3章 “十四五”中国智能制造装备行业发展现状及进出口情况
3.1 中国智能制造装备行业发展历程
3.2 中国智能制造装备行业技术进展
3.2.1 智能制造装备行业工艺流程
3.2.2 中国智能制造装备行业研发投入
1、行业整体情况
2、代表性企业情况
3.2.3 中国智能制造装备行业专利申请情况
1、中国智能制造装备行业专利申请
2、中国智能制造装备行业专利公开
3、中国智能制造装备行业热门申请人
4、中国智能制造装备行业热门技术
3.3 中国智能制造装备行业企业数量规模
3.4 中国智能制造装备行业市场供给情况
3.5 中国智能制造装备行业对外贸易状况
3.5.1 智能制造装备进出口贸易总体情况
3.5.2 智能制造装备进口贸易状况
1、智能制造装备进口贸易规模
2、智能制造装备进口价格水平
3、智能制造装备进口产品结构
3.5.3 智能制造装备出口贸易状况
1、智能制造装备出口贸易规模
2、智能制造装备出口价格水平
3、智能制造装备出口产品结构
3.5.4 智能制造装备对外贸易环境
3.6 中国智能制造装备行业市场需求分析
3.7 中国智能制造装备行业市场规模体量
3.8 中国智能制造装备行业发展痛点
第4章 “十四五”中国智能制造装备行业竞争格局及五力模型分析
4.1 中国智能制造装备竞争者入场及战略布局
4.2 中国智能制造装备行业市场竞争格局
4.3 中国智能制造装备行业波特五力模型分析
4.3.1 智能制造装备行业供应商的议价能力
4.3.2 智能制造装备行业消费者的议价能力
4.3.3 智能制造装备行业新进入者威胁分析
4.3.4 智能制造装备行业替代品威胁分析
4.3.5 智能制造装备行业现有企业竞争情况
4.3.6 智能制造装备行业竞争状态总结
第5章 “十四五”中国智能制造装备产业链全景及配套产业发展
5.1 中国智能制造装备产业链结构梳理
5.2 中国智能制造装备产业链生态图谱
5.3 智能制造装备上游:原材料
5.3.1 A材料
1、A行业发展现状
2、A行业供给情况
3、A行业发展趋势
5.3.2 B材料
1、B行业发展现状
2、B行业供给情况
3、B行业发展趋势
……
5.4 配套产业布局对智能制造装备行业的影响总结
第6章 “十四五”中国智能制造装备行业细分产品市场分析
6.1 智能制造装备行业产品结构特征分析
6.1.1 行业产品结构特征
6.1.2 行业产品发展概况
6.2 智能制造装备细分市场:A产品
6.2.1 A产品概况
6.2.2 A产品市场竞争格局
6.2.3 A产品发展趋势
6.3 智能制造装备细分市场:B产品
6.3.1 B产品市场概况
6.3.2 B产品市场竞争格局
6.3.3 B产品发展趋势
6.4 智能制造装备细分市场:C产品
6.4.1 C产品概述
6.4.2 C产品市场竞争格局
6.4.3 C产品发展趋势
第7章 “十四五”中国智能制造装备行业细分应用市场分析
7.1 中国智能制造装备行业领域分布
7.2 智能制造装备细分应用——A行业
7.2.1 A行业发展状况
7.2.2 A行业领域智能制造装备应用概述
7.2.3 A行业领域智能制造装备市场现状
7.2.4 A行业领域智能制造装备发展趋势
7.3 智能制造装备细分应用——B行业
7.3.1 B行业发展状况
7.3.2 B行业领域智能制造装备应用概述
7.3.3 B行业领域智能制造装备市场现状
7.3.4 B行业领域智能制造装备趋势
7.4 智能制造装备细分应用——C行业
7.4.1 C行业发展状况
7.4.2 C行业领域智能制造装备应用概述
7.4.3 C行业领域智能制造装备市场现状
7.4.4 C行业领域智能制造装备需求潜力
7.6 智能制造装备细分应用:其他
7.7 中国智能制造装备行业细分市场战略地位分析
第8章 “十四五”中国智能制造装备产业区域格局发展前景
8.1 中国智能制造装备企业数量区域分布
8.2 中国智能制造装备行业区域发展格局
8.3 中国智能制造装备行业部分省市战略地位分析
8.4 华东地区智能制造装备行业发展概况分析
8.4.1 华东地区智能制造装备行业发展概况分析
8.4.2 华东地区智能制造装备行业市场规模状况
8.4.3 华东地区智能制造装备行业发展趋势及前景分析
8.5 华南地区(广东省)智能制造装备行业发展概况分析
8.5.1 华南地区智能制造装备行业发展概况分析
8.5.2 华南智能制造装备行业市场规模状况
8.5.3 华南地区智能制造装备行业发展趋势及前景分析
第9章 全球及中国智能制造装备重点企业调研
9.1 全球智能制造装备企业案例分析
9.1.1 A公司
1、企业基本信息
2、企业经营情况
3、企业业务架构及智能制造装备业务布局
9.1.2 B公司
1、企业基本信息
2、企业经营情况
3、企业业务架构及智能制造装备业务布局
9.1.3 C公司
1、企业基本信息
2、企业经营情况
3、企业业务架构及智能制造装备业务布局
9.2 中国智能制造装备企业案例分析
9.2.1 A公司
1、企业发展简况分析
2、企业经营情况分析
3、企业业务和产品结构分析
4、企业研发及技术水平
5、企业市场渠道及网络分析
6、企业核心竞争力分析
9.2.2 B公司
1、企业发展简况分析
2、企业经营情况分析
3、企业业务和产品结构分析
4、企业研发及技术水平
5、企业市场渠道及网络分析
6、企业核心竞争力分析
9.2.3 C公司
1、企业发展简况分析
2、企业经营情况分析
3、企业业务和产品结构分析
4、企业研发及技术水平
5、企业市场渠道及网络分析
6、企业核心竞争力分析
9.2.4 D公司
1、企业发展简况分析
2、企业经营情况分析
3、企业业务和产品结构分析
4、企业研发及技术水平
5、企业市场渠道及网络分析
6、企业核心竞争力分析
9.2.5 E公司
1、企业发展简况分析
2、企业经营情况分析
3、企业业务和产品结构分析
4、企业研发及技术水平
5、企业市场渠道及网络分析
6、企业核心竞争力分析
9.2.6 重点企业市场占有率分析
第10章 “十四五”中国智能制造装备行业发展环境及SWOT分析
10.1 中国智能制造装备行业经济(Economy)环境分析
10.1.1 中国宏观经济发展现状
1、中国GDP及增长情况
2、中国三次产业结构
3、中国居民消费价格(CPI)
4、中国生产者价格指数(PPI)
5、中国工业经济增长情况
6、中国固定资产投资情况
10.1.2 中国宏观经济发展展望
10.1.3 智能制造装备行业发展与宏观经济相关性分析
10.2 中国智能制造装备行业社会(Society)环境分析
10.2.1 中国智能制造装备行业社会环境分析
1、中国人口规模及增速
2、中国城镇化水平变化
3、中国劳动力人数及人力成本
4、中国居民人均消费支出及结构
5、中国居民消费升级演进
10.2.2 社会环境对智能制造装备行业发展的影响总结
10.3 中国智能制造装备行业政策(Policy)环境分析
10.3.1 国家层面智能制造装备行业政策规划汇总及解读
10.3.2 政策环境对智能制造装备行业发展的影响总结
10.4 中国智能制造装备行业SWOT分析
第11章 “十五五”中国智能制造装备行业市场前景及发展趋势预测
11.1 中国智能制造装备行业发展潜力评估
11.2 中国智能制造装备行业发展前景预测
11.3 中国智能制造装备行业发展趋势洞悉
第12章 “十五五”中国智能制造装备行业投资战略规划策略及建议
12.1 中国智能制造装备行业进入壁垒分析
12.1.1资金壁垒
12.1.2技术及自主创新壁垒
12.1.3品牌壁垒
12.1.4专业人才壁垒
12.1.5质量和服务壁垒
12.2 中国智能制造装备行业投资风险预警
12.2.1 政策风险
12.2.2 行业技术风险
12.2.3 行业供求风险分析
12.3.4 原材料价格风险
12.3.5 宏观经济波动风险
12.3 中国智能制造装备行业投资机会分析
12.3.1 智能制造装备产业链薄弱环节投资机会
12.3.2 智能制造装备行业区域市场投资机会
12.3.4 智能制造装备行业新兴技术投资机会
12.4 中国智能制造装备行业投资价值评估
12.5 中国智能制造装备行业投资策略建议
12.6 中国智能制造装备行业可持续发展建议
拔打普华有策全国统一客户服务热线:01089218002,24小时值班热线杜经理:13911702652(微信同号),张老师:18610339331
点击“在线订购”进行报告订购,我们的客服人员将在24小时内与您取得联系
发送邮件到puhua_policy@126.com;或13911702652@139.com,我们的客服人员会在24小时内与您取得联系
您可直接下载“订购协议”,或电话、微信致电我公司工作人员,由我公司工作人员以邮件或微信给您“订购协议”;扫描件或快递原件盖章版
户名:北京普华有策信息咨询有限公司
开户银行:中国农业银行股份有限公司北京复兴路支行
账号:1121 0301 0400 11817
任何客户订购普华有策产品,公司都将出具全额的正规增值税发票。发票我们将以快递形式及时送达。