公司客服:010-89218002
杜经理:13911702652(微信同号)
张老师:18610339331
激光器行业产业链、发展前景及竞争格局全景解析
1、激光器的定义及分类
激光器作为激光的产生装置,主要由泵浦源、增益介质和谐振腔三大核心部件构成。其中,泵浦源是为整个系统提供激励能量的功能单元;增益介质是能够吸收泵浦能量并将其转化为光增益的工作物质;谐振腔则是由光学反射元件构成的反馈系统,连接泵浦源与增益介质形成闭合光路。在运行过程中,泵浦源向增益介质注入能量,促使介质中的粒子跃迁至激发态。当这些高能级粒子通过受激辐射过程跃迁回基态时,会释放出具有高度相干的激光光子。这些光子在谐振腔内经历多次反射并实现增益放大,最终通过谐振腔的模式选择机制输出特定波长的激光束。
作为激光产业的核心功能器件,激光器依据不同的技术参数可划分为多种类型。其分类标准主要包括:工作模式(连续/脉冲)、增益介质类型(固体/气体/液体/半导体等)、泵浦方式(光学泵浦/电泵浦/化学泵浦等)以及输出波长范围等维度,具体分类体系如图所示:
激光器的分类

资料来源:普华有策
2、激光器行业产业链情况
激光器行业产业链上游主要由光学材料、光学元器件、精密机械设备、数控加工设备、特种电源及相关辅助材料等构成;中游环节为激光器研发制造企业;下游则聚焦于各类激光加工设备及终端应用,其应用领域广泛覆盖消费电子制造、新能源技术、增材制造(3D打印)、印制电路板加工、半导体生产、汽车工业、先进材料制备及科研实验等多个战略性产业领域。
激光器行业产业链情况

资料来源:普华有策
3、激光器行业与上、下游的关联性
激光产业链上游主要为光学材料与光学元器件领域,涵盖激光晶体材料、光学镜片、泵浦源、振镜、光栅、激光芯片、特种光纤、光纤合束器等核心部件。光学元器件的质量与精密程度直接影响激光器及激光加工设备的性能与使用效果,在高端制造应用领域,对光学元器件的技术要求尤为严苛。当前,美国相干、恩耐激光、朗美通等国际头部光学元器件制造商在高端市场仍保持主导地位。随着国内企业技术积累的持续推进,以长光华芯、福晶科技、光库科技为代表的国产光学元器件制造商正快速崛起,凭借高性价比优势与完善的售后服务体系逐步扩大市场份额,并加速向高端市场渗透。
激光产业链下游面向各行业终端应用需求,基于不同应用场景呈现差异化定制特征。目前,激光加工设备已广泛应用于工业制造、医疗健康及科学研究三大领域:在工业制造领域,大型装备(如汽车、轨道交通工具、航空器等)的焊接、打标等宏观加工主要依赖激光技术实现,同时半导体、光伏、液晶显示、LED及OLED等产业的微观精密加工亦需采用激光加工设备;在医疗领域,激光技术的应用催生了激光手术、激光生物诊断、激光肿瘤治疗及激光美容等新型医疗技术与产业模式;在科学研究领域,物质间化学反应、电子运动规律、电动力学及量子力学等前沿研究均需借助激光设备开展。总体而言,激光器、激光加工设备及其上游产业的协同发展推动了下游应用领域的革新与升级,催生了全新制造工艺与产业形态;而下游应用端在生产实践中产生的新需求与新场景,又反向驱动激光器与加工设备的迭代优化,并传导至上游环节,形成产业链各环节相互促进、协同发展的良性循环,共同推动整个产业生态的持续演进。
4、激光器行业发展前景
(1)行业技术不断创新
全球制造业升级下,精密加工需求增长,激光加工技术已广泛应用于消费电子、半导体、新能源、医疗等领域,下游对加工精度、品质、效率要求持续提高。为适配多样化需求,激光技术向高功率(提效)、窄脉宽(减热损、提精细度)、高光束质量(强聚焦、升精度)方向发展,在下游前沿应用推动下,激光加工技术创新迭代成为行业必然趋势。
(2)应用领域持续拓展
激光加工技术下游应用广泛,已在消费电子、半导体、新能源、医疗等高端制造领域快速普及。其相比传统加工的高精、高效、高良率及广材料适用性优势,使其在材料切割、钻孔等多工艺环节不可替代。技术成熟、工艺优化、成本下降推动其替代传统工艺,并拓展至高端制造前沿;且可融合智能制造,应用于机械自动化生产,下游应用持续拓展。未来随我国高端制造升级,其下游应用有望革新,应用拓展与需求增长将成行业主要驱动力。
(3)国产自主供给能力建设进程加快
目前全球超快激光器市场主要由德国通快、美国相干等国外厂商主导。随着技术普及,以英谷激光为代表的中国企业加大微加工激光投入,逐步追赶国外企业。我国激光器行业快速发展,企业推出自主研发产品参与国际竞争,打破国外垄断。国产激光器在纳秒、皮秒、飞秒等领域性能优异、价格适中,市场占有率上升,并推动上游核心原材料国产化。未来,随着产业链成熟,我国激光企业有望依托广阔市场和丰富场景,提升技术能力,加速国产替代。
5、激光器行业竞争格局
从全球激光产业布局来看,美国和欧洲的激光产业发展水平代表了世界激光产业的领先地位,培育出美国相干公司、朗美通、德国通快集团以及美国IPG光电等具有全球影响力的知名激光企业,这些企业普遍具有较长的发展历史、较高的国际知名度和较大的业务规模,且在激光产业链除激光器产品外的各个环节均实现了全面布局。近年来,随着国内激光行业在研发能力和生产制造水平方面的持续提升,本土激光器相关厂商发展势头强劲,市场份额呈现稳步增长态势。
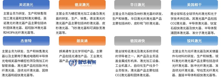
行业内主要企业有英诺激光、德龙激光、杰普特、锐科激光、华日激光、美国相干、朗美通、德国通快等企业。
行业内部分企业介绍

资料来源:普华有策
《2025-2031年激光器行业深度调研及投资前景咨询报告》涵盖行业全球及中国发展概况、供需数据、市场规模,产业政策/规划、相关技术、竞争格局、上游原料情况、下游主要应用市场需求规模及前景、区域结构、市场集中度、重点企业/玩家,企业占有率、行业特征、驱动因素、市场前景预测,投资策略、主要壁垒构成、相关风险等内容。同时北京普华有策信息咨询有限公司还提供市场专项调研项目、产业研究报告、产业链咨询、项目可行性研究报告、专精特新小巨人认证、市场占有率报告、十五五规划、项目后评价报告、BP商业计划书、产业图谱、产业规划、蓝白皮书、国家级制造业单项冠军企业认证、IPO募投可研、IPO工作底稿咨询等服务。(PHPOLICY:GYF)
目录
第一章宏观经济环境分析
第一节 全球宏观经济分析
一、2024年全球宏观经济运行概况
二、2025年全球宏观经济趋势预测
第二节 中国宏观经济环境分析
一、2020-2024年中国宏观经济运行概况
二、2025年中国宏观经济趋势预测
第三节 激光器行业社会环境分析
第四节 激光器行业政治法律环境分析
一、行业管理体制分析
二、行业相关发展规划
三、主要产业政策解读
第五节 激光器行业技术环境分析
一、技术发展水平分析
二、技术革新趋势分析
第二章国际激光器行业发展分析
第一节 国际激光器行业发展现状分析
一、国际激光器行业发展概况
二、主要国家激光器行业的经济效益分析
三、2025-2031年国际激光器行业的发展趋势分析
第二节 主要国家及地区激光器行业发展状况及经验借鉴
一、美国激光器行业发展分析
1、2020-2024年行业规模情况
2、2025-2031年行业前景展望
二、欧洲激光器行业发展分析
1、2020-2024年行业规模情况
2、2025-2031年行业前景展望
三、日韩激光器行业发展分析
1、2020-2024年行业规模情况
2、2025-2031年行业前景展望
四、2020-2024年其他国家及地区激光器行业发展分析
五、国外激光器行业发展经验总结
第三章 激光器所属行业发展分析
第一节 激光器所属行业发展历程
第二节 激光器所属行业发展分析
一、 全球激光器所属行业发展分析
1、全球激光器所属行业市场规模分析
2、全球激光器所属行业市场格局分析
3、全球激光器所属行业市场前景预测
二、 中国激光器所属行业市场发展分析
1、中国激光器所属行业市场规模分析
2、中国激光器所属行业市场格局分析
3、中国激光器所属行业市场前景预测
4、中国激光器所属行业市场发展趋势
第三节 激光器所属行业市场发展分析
一、激光器所属行业产能分析
二、激光器所属行业产量分析
三、 产品应用领域广泛,高附加值应用领域消费占比较低
四、 低端市场整体产能过剩,高端市场供应不足
第四节 激光器所属行业市场规模及预测
第四章中国激光器产业链结构分析
第一节 中国激光器产业链结构
一、产业链概况
二、特征
第二节 中国激光器产业链演进趋势
一、产业链生命周期分析
二、产业链价值流动分析
三、演进路径与趋势
第三节 中国激光器产业链竞争分析
第五章 2020-2024年激光器行业产业链分析
第一节 2020-2024年激光器行业上游运行分析
一、行业上游介绍
二、行业上游发展状况分析
三、行业上游对激光器行业影响力分析
第二节 2020-2024年激光器行业下游运行分析
一、行业下游介绍
二、行业下游发展状况分析
1、A领域
(1)行业发展现状
(2)需求规模
(3)需求前景预测
2、B领域
(1)行业发展现状
(2)需求规模
(3)需求前景预测
3、C领域
(1)行业发展现状
(2)需求规模
(3)需求前景预测
4、D领域
(1)行业发展现状
(2)需求规模
(3)需求前景预测
5、E领域
(1)行业发展现状
(2)需求规模
(3)需求前景预测
6、F领域
(1)行业发展现状
(2)需求规模
(3)需求前景预测
第六章中国激光器行业区域市场分析
第一节 华北地区激光器行业分析
一、地区经济发展现状分析
二、2020-2024年市场规模情况分析
三、2025-2031年行业发展前景预测
第二节 东北地区激光器行业分析
一、地区经济发展现状分析
二、2020-2024年市场规模情况分析
三、2025-2031年行业发展前景预测
第三节 华东地区激光器行业分析
一、地区经济发展现状分析
二、2020-2024年市场规模情况分析
三、2025-2031年行业发展前景预测
第四节 华南地区激光器行业分析
一、地区经济发展现状分析
二、2020-2024年市场规模情况分析
三、2025-2031年行业发展前景预测
第五节 华中地区激光器行业分析
一、地区经济发展现状分析
二、2020-2024年市场规模情况分析
三、2025-2031年行业发展前景预测
第六节 西南地区激光器行业分析
一、地区经济发展现状分析
二、2020-2024年市场规模情况分析
三、2025-2031年行业发展前景预测
第七节 西北地区激光器行业分析
一、地区经济发展现状分析
二、2020-2024年市场规模情况分析
三、2025-2031年行业发展前景预测
第七章中国激光器所属行业成本费用分析
第一节 2020-2024年激光器行业产品销售成本分析
一、2020-2024年行业销售成本总额分析
二、不同规模企业销售成本比较分析
三、不同所有制企业销售成本比较分析
第二节 2020-2024年激光器行业销售费用分析
一、2020-2024年行业销售费用总额分析
二、不同规模企业销售费用比较分析
三、不同所有制企业销售费用比较分析
第三节 2020-2024年激光器行业管理费用分析
一、2020-2024年行业管理费用总额分析
二、不同规模企业管理费用比较分析
三、不同所有制企业管理费用比较分析
第四节 2020-2024年激光器行业财务费用分析
一、2020-2024年行业财务费用总额分析
二、不同规模企业财务费用比较分析
三、不同所有制企业财务费用比较分析
第八章中国激光器行业市场经营情况分析
第一节 2020-2024年行业市场规模分析
第二节 2020-2024年行业基本特点分析
第三节 2020-2024年行业销售收入分析
第四节 2020-2024年行业区域结构分析
第九章中国激光器产品价格分析
第一节 2020-2024年中国激光器历年价格
第二节 中国激光器当前市场价格
一、产品当前价格分析
二、产品未来价格预测
第三节 中国激光器价格影响因素分析
第四节 2025-2031年激光器行业未来价格走势预测
第十章激光器行业竞争格局分析
第一节 激光器行业集中度分析
一、市场集中度分析
二、区域集中度分析
三、激光器行业主要企业竞争力分析
1、重点企业资产总计对比分析
2、重点企业从业人员对比分析
3、重点企业营业收入对比分析
4、重点企业利润总额对比分析
5、重点企业负债总额对比分析
第二节 激光器行业竞争格局分析
一、行业竞争分析
二、与国际产品竞争分析
三、行业竞争格局展望
第三节 重点企业市场占有率分析
第十一章普华有策对行业重点企业经营状况分析
第一节 A公司
一、企业基本情况
二、企业主要业务概况
三、企业核心竞争力分析
四、企业经营情况分析
五、企业发展战略分析
第二节 B公司
一、企业基本情况
二、企业主要业务概况
三、企业核心竞争力分析
四、企业经营情况分析
五、企业发展战略分析
第三节 C公司
一、企业基本情况
二、企业主要业务概况
三、企业核心竞争力分析
四、企业经营情况分析
五、企业发展战略分析
第四节 D公司
一、企业基本情况
二、企业主要业务概况
三、企业核心竞争力分析
四、企业经营情况分析
五、企业发展战略分析
第五节 E公司
一、企业基本情况
二、企业主要业务概况
三、企业核心竞争力分析
四、企业经营情况分析
五、企业发展战略分析
第十二章激光器所属行业投资价值评估
第一节 2020-2024年激光器行业产销分析
第二节 2020-2024年激光器行业成长性分析
第三节 2020-2024年激光器行业盈利能力分析
一、主营业务利润率分析
二、总资产收益率分析
第四节 2020-2024年激光器行业偿债能力分析
一、短期偿债能力分析
二、长期偿债能力分析
第十三章PHPOLICY对2025-2031年中国激光器行业发展预测分析
第一节 2025-2031年中国激光器发展环境预测
一、行业宏观预测
二、所处行业发展展望
三、行业发展状况预测分析
四、行业挑战及机遇
第二节 2025-2031年我国激光器行业产值预测
第三节 2025-2031年我国激光器行业销售收入预测
第四节 2025-2031年我国激光器行业总资产预测
第五节2025-2031年我国激光器行业市场规模预测
第六节 2025-2031年中国激光器市场形势分析
一、2025-2031年中国激光器生产形势分析预测
二、影响行业发展因素分析
1、有利因素
2、不利因素
第七节 2025-2031年中国激光器市场趋势分析
一、行业市场趋势总结
二、行业发展趋势分析
三、行业市场发展空间
四、行业产业政策趋向
五、行业发展技术趋势
第十四章2025-2031年激光器行业投资机会与风险
第一节激光器行业投资机会
一、产业链投资机会
二、细分市场投资机会
三、重点区域投资机会
第二节激光器行业投资风险及防范
一、政策风险及防范
二、技术风险及防范
三、供求风险及防范
四、宏观经济波动风险及防范
五、关联产业风险及防范
六、产品结构风险及防范
七、其他风险及防范
第十五章 普华有策对激光器行业研究结论及投资建议
拔打普华有策全国统一客户服务热线:01089218002,24小时值班热线杜经理:13911702652(微信同号),张老师:18610339331
点击“在线订购”进行报告订购,我们的客服人员将在24小时内与您取得联系
发送邮件到puhua_policy@126.com;或13911702652@139.com,我们的客服人员会在24小时内与您取得联系
您可直接下载“订购协议”,或电话、微信致电我公司工作人员,由我公司工作人员以邮件或微信给您“订购协议”;扫描件或快递原件盖章版
户名:北京普华有策信息咨询有限公司
开户银行:中国农业银行股份有限公司北京复兴路支行
账号:1121 0301 0400 11817
任何客户订购普华有策产品,公司都将出具全额的正规增值税发票。发票我们将以快递形式及时送达。