公司客服:010-89218002
杜经理:13911702652(微信同号)
张老师:18610339331
流量仪表行业深度剖析:发展脉络、趋势特征与企业竞争态势
流量仪表是测量流体流量的仪表,按物理原理可分为涡街、热式等多种类型,各类仪表特点与优劣势不同、适用场景有别且仅少数可相互替代;它作为基础工业产品,广泛应用于工业生产(如动力用气能效管理、气体原材料测量)、贸易结算(如能源介质交易计量)、环境保护(如有害气体监测)、医疗、民生等领域,随着国家工业发展与生态文明建设推进,流体流量测量需求和要求提升,行业获政策大力支持;同时,在传感器、智能算法、物联网等技术推动下,其测量精度、范围、环境适应性持续提升,还逐步具备远程诊断功能,智能化与数字化水平不断提高。
1、流量仪表行业发展历程
流量仪表作为工业自动化领域的重要测量工具,其发展历程与工业革命和科技进步息息相关。人类对流量测量的需求可以追溯到古代文明,如古埃及使用简单的堰式结构测量尼罗河流量,古罗马采用孔板测量居民的饮用水水量,我国古代通过观测都江堰宝瓶口的水位高低推测水体流量等。流量仪表的发展主要经历了以下几个阶段:
流量仪表的发展阶段

资料来源:普华有策
随着我国加速推动产业结构升级,工业生产精细化、自动化程度进一步提高,能效管理需求逐渐增加,促使下游企业对流量仪表的测量精度、测量范围、测量效率、稳定性、可靠性及智能化等方面的要求不断提高,进而推动了我国气体流量计行业的需求结构不断升级,为流量仪表行业带来了新的发展机遇。此外,节能环保领域日益增长的需求也为流量仪表提供了广阔的市场空间。
2、流量仪表行业发展趋势
2023年中国流量计市场销售收入达到了110亿元,预计2030年可以达到196亿元,2024-2030期间年复合增长(CAGR)为8.54%。根据资料统计,2020年以来全球气体流量计市场销售额情况如下:
2020-2024年全球气体流量计市场销售额情况

资料来源:普华有策
近年来,随着信号分析与数据处理技术及其他相关技术的发展,流量仪表将向着测量精度不断提高、应用领域不断扩展、智能化水平不断提高的的方向发展,并有望实现工业设备监测、能效管理、厂区管理、环境监测及分析功能。
目前,我国气体流量计行业正处于快速发展阶段,并呈现出以下发展趋势:
(1)传感技术进步驱动产品升级
近年来,随着高精度、高性能、高信息量的现代传感器技术不断取得突破,流量仪表的测量精度、测量范围、稳定性及可靠性均显著提升。数字滤波、频谱分析、神经网络等先进算法的引入,能够有效抑制噪声干扰,提取有效信号,从而进一步提升流量仪表的测量精度与抗干扰能力。此外,具备温度、压力、密度等多参数测量功能的流量仪表,不仅实现了多维度测量,还可对流量测量结果进行多参数补偿,以消除环境因素与流体特性变化引起的误差,持续提高测量的准确性。
(2)信息技术创新助推智能化水平提升
在物联网、计算机技术、人工智能等相关信息技术的推动下,流量仪表的智能化水平不断提高。依托更强大的嵌入式处理器与软件系统,流量仪表具备更高效的边缘计算能力,可实时处理与分析数据,提升系统响应速度与可靠性。通过平台软件支持,用户能够借助手机、电脑等终端设备实现对流量仪表的远程监控与操作,实时查看数据、调整参数、进行故障诊断,并实现与其他设备及系统的数据交互与集成。未来,流量仪表还将逐步具备自适应与自学习能力,能够根据实际工况与环境变化自主优化调整,从而提升系统整体性能与能效。
(3)工业自动化推动流量仪表需求增长
随着国家工业的快速发展,工业设备复杂度不断提升,压缩空气作为仅次于电力的第二大动力源,广泛应用于各类气动设备。智能流量计不仅能够精准测量压缩空气的使用量,还可通过采集空压机及气体管网的能效数据,实现能效分析、运行状态监测等功能,助力工厂实现精细化管理。在工业自动化控制要求不断提高的背景下,市场对智能流量仪表的需求预计将持续增加。
(4)节能环保需求拓展行业市场空间
全球气候变化与环境问题日益严峻,在我国“碳达峰、碳中和”目标推进与绿色低碳发展政策的引导下,节能与环保已成为气体流量计市场新的增长点,也对流量仪表行业提出了更高要求。在节能方面,气体流量计凭借其精确测量与控制能力,可帮助用户实现压缩空气能效的精准分析,从而有效降低能耗与碳排放。在环保方面,气体流量计可用于污染物气体流量的准确测量,具备现场数据采集与实时环境监测功能,并为政府环保部门提供数据支持。因此,流量仪表行业正朝着更节能、更环保的方向发展,市场前景广阔。
3、流量仪表行业竞争格局
中国作为全球最大的流量仪表市场之一,在国内外智能传感技术快速发展的背景下,叠加国家对现代装备制造业的政策扶持、产业结构的持续优化升级以及节能环保要求的不断提高等多重因素驱动,流量仪表行业呈现出快速发展态势。
相较于工业发达国家,我国流量仪表行业起步相对滞后。受该领域技术积累周期较长的影响,当前国内企业普遍呈现规模偏小的特征,产品结构以中低端为主,整体技术水平与产品质量与国际先进水平仍存在显著差距,核心技术多依赖国外引进。值得注意的是,仅有少数国内企业通过持续自主研发掌握了部分核心产品的关键技术,其产品技术性能与质量指标已达到国际标杆品牌同等水平,但受限于企业规模。国际厂商产品定价普遍偏高,商务合作条款及付款条件较为严苛,且难以提供优质的本地化售后支持与技术服务。相较而言,虽然国内流量仪表企业规模相对有限,但部分凭借长期技术沉淀与市场实践经验,充分发挥本土化服务优势,市场份额正实现稳步增长。
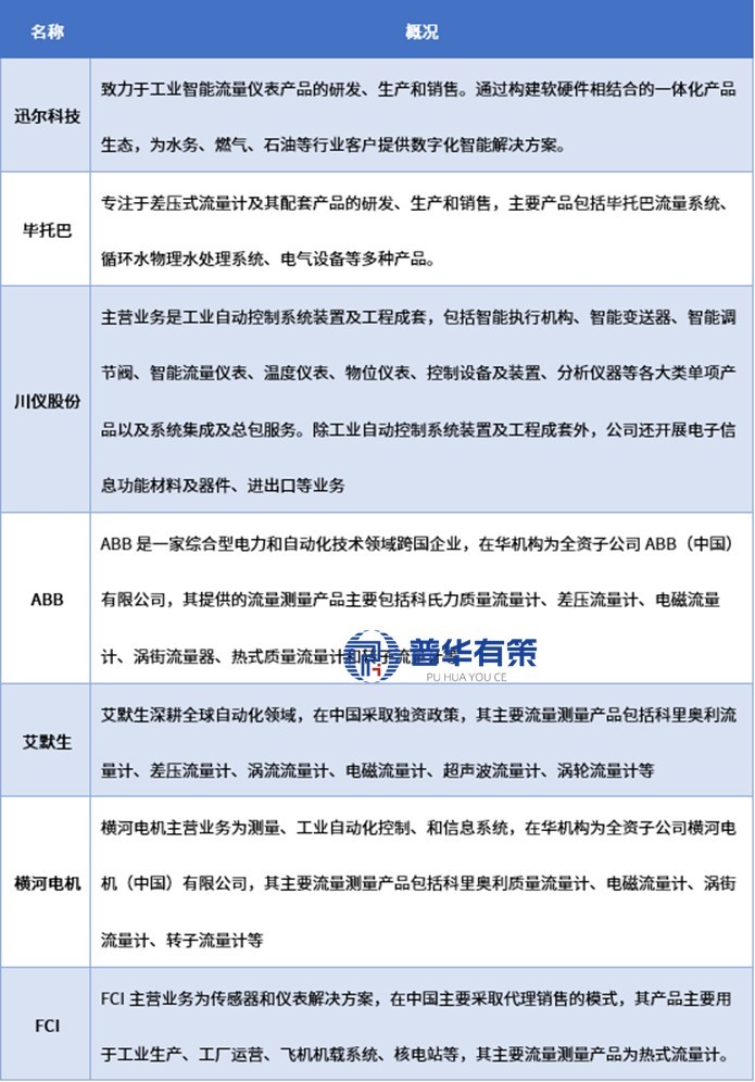
4、行业内主要企业
行业内主要企业有迅尔科技、毕托巴、川仪股份、ABB、艾默生、横河电机、FCI等。
行业内主要企业介绍

资料来源:普华有策
《2025-2031年流量仪表行业市场调研及发展趋势预测报告》涵盖行业全球及中国发展概况、供需数据、市场规模,产业政策/规划、相关技术/专利、竞争格局、上游原料情况、下游主要应用市场需求规模及前景、区域结构、市场集中度、重点企业/玩家,企业占有率、行业特征、驱动因素、市场前景预测,投资策略、主要壁垒构成、相关风险等内容。同时北京普华有策信息咨询有限公司还提供市场专项调研项目、产业研究报告、产业链咨询、项目可行性研究报告、专精特新小巨人认证、市场占有率报告、十五五规划、项目后评价报告、BP商业计划书、产业图谱、产业规划、蓝白皮书、国家级制造业单项冠军企业认证、IPO募投可研、IPO工作底稿咨询等服务。(PHPOLICY:GYF)
目录
第一章 流量仪表行业相关概述
第一节 流量仪表行业定义及分类
一、行业定义
二、行业特性及在国民经济中的地位及影响
第二节 流量仪表行业特点及模式
一、流量仪表行业发展特征
二、流量仪表行业经营模式
第三节 流量仪表行业产业链分析
一、产业链结构
二、流量仪表行业主要上游2020-2024年供给规模分析
三、流量仪表行业主要上游2020-2024年价格分析
四、流量仪表行业主要上游2025-2031年发展趋势分析
五、流量仪表行业主要下游2020-2024年发展概况分析
六、流量仪表行业主要下游2025-2031年发展趋势分析
第二章 流量仪表行业全球发展分析
第一节 全球流量仪表市场总体情况分析
一、全球流量仪表行业的发展特点
二、全球流量仪表市场结构
三、全球流量仪表行业市场规模分析
四、全球流量仪表行业竞争格局
五、全球流量仪表市场区域分布
六、全球流量仪表行业市场规模预测
第二节 全球主要国家(地区)市场分析
一、欧洲
1、欧洲流量仪表行业市场规模
2、欧洲流量仪表市场结构
3、2025-2031年欧洲流量仪表行业发展前景预测
二、北美
1、北美流量仪表行业市场规模
2、北美流量仪表市场结构
3、2025-2031年北美流量仪表行业发展前景预测
三、日韩
1、日韩流量仪表行业市场规模
2、日韩流量仪表市场结构
3、2025-2031年日韩流量仪表行业发展前景预测
四、其他
第三章 《国民经济行业分类与代码》中流量仪表所属行业2025-2031年规划概述
第一节 2020-2024年所属行业发展回顾
一、2020-2024年所属行业运行情况
二、2020-2024年所属行业发展特点
三、2020-2024年所属行业发展成就
第二节 流量仪表行业所属行业2025-2031年规划解读
一、2025-2031年规划的总体战略布局
二、2025-2031年规划对经济发展的影响
三、2025-2031年规划的主要目标
第四章 2025-2031年行业发展环境分析
第一节 2025-2031年世界经济发展趋势
第二节 2025-2031年我国经济面临的形势
第三节 2025-2031年我国对外经济贸易预测
第四节2025-2031年行业技术环境分析
一、行业相关技术
二、行业专利情况
1、中国流量仪表专利申请
2、中国流量仪表专利公开
3、中国流量仪表热门申请人
4、中国流量仪表热门技术
第五节2025-2031年行业社会环境分析
第五章 普华有策对流量仪表行业总体发展状况
第一节 流量仪表行业特性分析
第二节 流量仪表产业特征与行业重要性
第三节 2020-2024年流量仪表行业发展分析
一、2020-2024年流量仪表行业发展态势分析
二、2020-2024年流量仪表行业发展特点分析
三、2025-2031年区域产业布局与产业转移
第四节 2020-2024年流量仪表行业规模情况分析
一、行业单位规模情况分析
二、行业人员规模状况分析
三、行业资产规模状况分析
四、行业市场规模状况分析
第五节 2020-2024年流量仪表行业财务能力分析与2025-2031年预测
一、行业盈利能力分析与预测
二、行业偿债能力分析与预测
三、行业营运能力分析与预测
四、行业发展能力分析与预测
第六章 POLICY对2025-2031年我国流量仪表市场供需形势分析
第一节 我国流量仪表市场供需分析
一、2020-2024年我国流量仪表行业供给情况
二、2020-2024年我国流量仪表行业需求情况
1、流量仪表行业需求市场
2、流量仪表行业客户结构
3、流量仪表行业区域需求结构
三、2020-2024年我国流量仪表行业供需平衡分析
第二节 流量仪表产品市场应用及需求预测
一、流量仪表产品应用市场总体需求分析
1、流量仪表产品应用市场需求特征
2、流量仪表产品应用市场需求总规模
二、2025-2031年流量仪表行业领域需求量预测
1、2025-2031年流量仪表行业领域需求产品功能预测
2、2025-2031年流量仪表行业领域需求产品市场格局预测
第七章 我国流量仪表行业运行分析
第一节 我国流量仪表行业发展状况分析
一、我国流量仪表行业发展阶段
二、我国流量仪表行业发展总体概况
第二节 2020-2024年流量仪表行业发展现状
一、2020-2024年我国流量仪表行业市场规模(增速)
二、2020-2024年我国流量仪表行业发展分析
三、2020-2024年中国流量仪表企业发展分析
第三节 2020-2024年流量仪表市场情况分析
一、2020-2024年中国流量仪表市场总体概况
二、2020-2024年中国流量仪表市场发展分析
第四节 我国流量仪表市场价格走势分析
一、流量仪表市场定价机制组成
二、流量仪表市场价格影响因素
三、2020-2024年流量仪表价格走势分析
四、2025-2031年流量仪表价格走势预测
第八章 POLICY对中国流量仪表市场规模分析
第一节 2020-2024年中国流量仪表市场规模分析
第二节 2020-2024年我国流量仪表区域结构分析
第三节 2020-2024年中国流量仪表区域市场规模
一、2020-2024年东北地区市场规模分析
二、2020-2024年华北地区市场规模分析
三、2020-2024年华东地区市场规模分析
四、2020-2024年华中地区市场规模分析
五、2020-2024年华南地区市场规模分析
六、2020-2024年西部地区市场规模分析
第四节 2025-2031年中国流量仪表区域市场前景预测
一、2025-2031年东北地区市场前景预测
二、2025-2031年华北地区市场前景预测
三、2025-2031年华东地区市场前景预测
四、2025-2031年华中地区市场前景预测
五、2025-2031年华南地区市场前景预测
六、2025-2031年西部地区市场前景预测
第九章 普●华●有●策对2025-2031年流量仪表行业产业结构调整分析
第一节 流量仪表产业结构分析
一、市场细分充分程度分析
二、下游应用领域需求结构占比
三、领先应用领域的结构分析(所有制结构)
第二节 产业价值链条的结构分析及产业链条的整体竞争优势分析
一、产业价值链条的构成
二、产业链条的竞争优势与劣势分析
第十章 流量仪表行业竞争力优势分析
第一节 流量仪表行业竞争力优势分析
一、行业整体竞争力评价
二、行业竞争力评价结果分析
三、竞争优势评价及构建建议
第二节 中国流量仪表行业竞争力剖析
第三节 流量仪表行业SWOT分析
一、流量仪表行业优势分析
二、流量仪表行业劣势分析
三、流量仪表行业机会分析
四、流量仪表行业威胁分析
第十一章 2025-2031年流量仪表行业市场竞争策略分析
第一节 行业总体市场竞争状况分析
一、流量仪表行业竞争结构分析
1、现有企业间竞争
2、潜在进入者分析
3、替代品威胁分析
4、供应商议价能力
5、客户议价能力
6、竞争结构特点总结
二、流量仪表行业企业间竞争格局分析
1、不同规模企业竞争格局
2、不同所有制企业竞争格局
3、不同区域企业竞争格局
三、流量仪表行业集中度分析
1、市场集中度分析
2、企业集中度分析
3、区域集中度分析
第二节 中国流量仪表行业竞争格局综述
一、流量仪表行业竞争概况
二、重点企业市场占有率分析
三、流量仪表行业主要企业竞争力分析
1、重点企业资产总计对比分析
2、重点企业从业人员对比分析
3、重点企业营业收入对比分析
4、重点企业利润总额对比分析
5、重点企业负债总额对比分析
第三节 2020-2024年流量仪表行业竞争格局分析
一、国内主要流量仪表企业动向
二、国内流量仪表企业拟在建项目分析
三、我国流量仪表市场集中度分析
第四节 流量仪表企业竞争策略分析
一、提高流量仪表企业竞争力的策略
二、影响流量仪表企业核心竞争力的因素及提升途径
第十二章 普华有策对行业重点企业发展形势分析
第一节 企业一
一、企业概况及流量仪表产品介绍
二、企业核心竞争力分析
三、企业主要利润指标分析
四、2020-2024年主要经营数据指标
五、企业发展战略规划
第二节 企业二
一、企业概况及流量仪表产品介绍
二、企业核心竞争力分析
三、企业主要利润指标分析
四、2020-2024年主要经营数据指标
五、企业发展战略规划
第三节 企业三
一、企业概况及流量仪表产品介绍
二、企业核心竞争力分析
三、企业主要利润指标分析
四、2020-2024年主要经营数据指标
五、企业发展战略规划
第四节 企业四
一、企业概况及流量仪表产品介绍
二、企业核心竞争力分析
三、企业主要利润指标分析
四、2020-2024年主要经营数据指标
五、企业发展战略规划
第五节 企业五
一、企业概况及流量仪表产品介绍
二、企业核心竞争力分析
三、企业主要利润指标分析
四、2020-2024年主要经营数据指标
五、企业发展战略规划
第十三章 普●华●有●策对2025-2031年流量仪表行业投资前景展望
第一节 流量仪表行业2025-2031年投资机会分析
一、流量仪表行业典型项目分析
二、可以投资的流量仪表模式
三、2025-2031年流量仪表投资机会
第二节 2025-2031年流量仪表行业发展预测分析
一、产业集中度趋势分析
二、2025-2031年行业发展趋势
三、2025-2031年流量仪表行业技术开发方向
四、总体行业2025-2031年整体规划及预测
第三节 2025-2031年规划将为流量仪表行业找到新的增长点
第十四章 普●华●有●策对 2025-2031年流量仪表行业发展趋势及投资风险分析
第一节 2020-2024年流量仪表存在的问题
第二节 2025-2031年发展预测分析
一、2025-2031年流量仪表发展方向分析
二、2025-2031年流量仪表行业发展规模预测
三、2025-2031年流量仪表行业发展趋势预测
四、2025-2031年流量仪表行业发展重点
第三节 2025-2031年行业进入壁垒分析
一、技术壁垒分析
二、资金壁垒分析
三、政策壁垒分析
四、其他壁垒分析
第四节 2025-2031年流量仪表行业投资风险分析
一、竞争风险分析
二、原材料风险分析
三、人才风险分析
四、技术风险分析
五、其他风险分析
拔打普华有策全国统一客户服务热线:01089218002,24小时值班热线杜经理:13911702652(微信同号),张老师:18610339331
点击“在线订购”进行报告订购,我们的客服人员将在24小时内与您取得联系
发送邮件到puhua_policy@126.com;或13911702652@139.com,我们的客服人员会在24小时内与您取得联系
您可直接下载“订购协议”,或电话、微信致电我公司工作人员,由我公司工作人员以邮件或微信给您“订购协议”;扫描件或快递原件盖章版
户名:北京普华有策信息咨询有限公司
开户银行:中国农业银行股份有限公司北京复兴路支行
账号:1121 0301 0400 11817
任何客户订购普华有策产品,公司都将出具全额的正规增值税发票。发票我们将以快递形式及时送达。