公司客服:010-89218002
杜经理:13911702652(微信同号)
张老师:18610339331
下游非集中供热领域新增市场需求,有效刺激市场需求外延式扩展
1、智能热量表行业发展情况
(1)智能热量表行业发展概述
热量表用于测量和计算热交换系统中水流的热量。按测量原理分为机械式、电磁式和超声波式,其中电磁式和超声波式属于智能热量表。热量表起源于欧洲,20世纪60年代能源危机爆发后,各国开始实施“分户控制、分户计量”供暖方式,推动了热量表的发展。超声波热量表因其优异的测量精度和适应性,成为主流的智能热量表类型。
(2)我国供热计量改革与热量表发展概述
自20世纪90年代以来,我国开始初步探索供热计量改革,在学习、消化欧洲历史经验和技术的基础上,不断试点和深化实施改革工作。由于热量表是供热企业衡量管网效率、用户能源消耗和用户贸易结算的重要依据,其在以供热计量为中心的改革过程中占据了重要作用。因此,我国热量表行业的发展与国家供热计量改革的发展进程密不可分。
2、我国供热计量改革及热量表发展主要历程
我国供热计量改革及热量表发展主要历程

资料来源:普华有策
供热计量改革经历了探索、起步、增长和调整的阶段。2016年后,行业围绕技术和管理难题展开讨论,国家和地方政府出台相关政策,推动改革。当前,供热计量改革进入新一轮政策支持期,随着节能减排和清洁供热等需求的增加,供热行业的技术进步和市场需求将持续增长,智能热量表行业有望保持稳定发展。
2、行业市场规模分析
智能热量表经过多年的技术发展,已逐渐成熟,行业保持稳定增长。全球市场中,欧洲是主要市场,其次是亚太和北美,三者占全球市场的85%以上。特别是丹麦、法国和芬兰等国已建立完善的供热计量系统。国内市场主要集中在北方15个供暖地区,202年我国热量表安装量为****万台。
随着供热计量改革深入,城市集中供热面积稳步增长,国内智能热量表行业将继续稳定发展。未来,随着技术突破,国内产品在计量技术和质量方面将逐步缩小与国际差距,部分企业有望拓展国际市场。同时,智能热量表将继续在管网压力平衡、供热温度调控等领域取得突破,推动供热计量系统优化。
4、行业的发展趋势
(1)继续深化供热计量改革,有利于推动行业整体平稳发展
自”十三五”以来,国家出台多项供热计量法规和政策,推动集中供热分户计量并按用热量收费。2016年修订的《节约能源法》要求新建或改造建筑安装热计量装置和温控装置。2017年,发改委等四部委发布的《清洁供暖指导意见》强调推进供热计量收费,并严格执行相关规定。随后,十部委发布的《冬季清洁取暖规划》再次明确推广供热计量和温控装置的安装,进一步支持供热计量改革。智能热量表将在政策推动下持续发展。
(2)下游非集中供热领域新增市场需求,有效刺激市场需求外延式扩展
近年来,随着“三供一业”改造、南方城市供热需求和楼宇节能改造等新兴市场的崛起,智能热量表产品的应用拓展迎来了新的机遇。“三供一业”改造通过分户设表、按户收费推动了智能热量表市场需求的增长。南方城市冬季供暖需求的增加,如合肥和武汉等地的供热项目,也促进了智能热量表的应用。此外,楼宇节能改造中安装热量表进行分户计量,能有效减少能源浪费,推动了智能热量表的市场需求。
(3)节能减排、可持续发展理念,是牵引行业整体长远发展的根本动力
我国能源消耗大,如何平衡经济增长与能源利用效率一直是重要课题。根据《节约能源法》,目标是提高能源利用效率、保护环境、促进可持续发展。数据显示,北方寒冷地区采暖能耗达到1.3亿吨标准煤,是发达国家的三倍。城市供热系统通过安装计量装置收费并鼓励节能,提升能源利用效率。这一政策有助于节能减排和行业的长期稳定发展。
(4)解决水力失衡问题成为实现节能减排的重要路径
影响节能减排的关键因素包括建筑节能、水力平衡和热计量。水力不平衡导致近端用户热、远端用户冷,需增加供热管道流量来满足远端需求,但会导致近端用户过热,从而无法实现节能减排。因此,解决水力失衡问题是推进供热计量改革的关键路径。
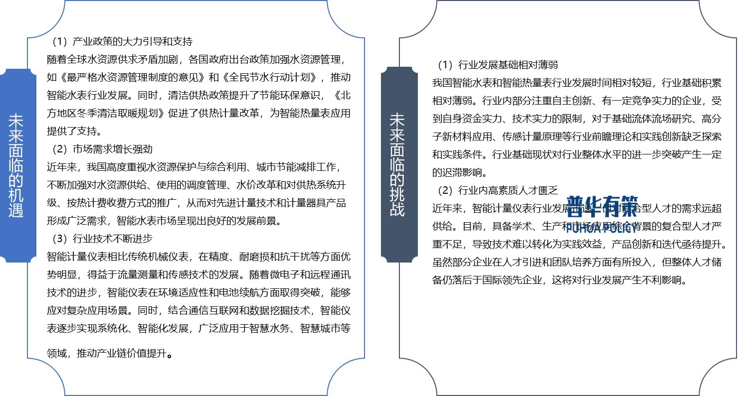
5、行业未来面临的机遇与挑战
行业未来面临的机遇与挑战

资料来源:普华有策
6、行业主要企业
(1)新天科技股份有限公司
新天科技成立于2000年,位于河南省郑州市。该公司主营业务为智能计量仪表及系统的研发、生产、销售和技术服务,产品涵盖智能水表、热量表、智能燃气表及智能电表四大系列。
(2)汇中仪表股份有限公司
汇中股份成立于1998年,位于河北省唐山市。该公司主要从事智能超声测流产品研发、生产、销售、服务,产品主要包括超声热量表、超声水表、超声流量计以及节能节水综合解决方案。
(3)威海市天罡仪表股份有限公司
天罡股份成立于1993年,位于山东省威海市。该公司从事超声热量表、智能温控系统、数据传输管理系统的研发、生产和销售,为供热(制冷)计量及节能智能化管理方案提供商。
(4)迈拓仪表股份有限公司
迈拓仪表股份是一家从事超声波热量表销售,电表销售,电磁流量计销售等业务的公司。产品主要包括超声波热量表、超声水表、电表、超声流量计、电磁流量计、燃气表、电磁水表、智能控制阀、消防栓等智能仪表及工控设备的加工。
《2025-2031年智能热量表行业市场调查研究及发展前景预测报告》涵盖行业全球及中国发展概况、供需数据、市场规模,产业政策/规划、相关技术、竞争格局、上游原料情况、下游主要应用市场需求规模及前景、区域结构、市场集中度、重点企业/玩家,企业占有率、行业特征、驱动因素、市场前景预测,投资策略、主要壁垒构成、相关风险等内容。同时北京普华有策信息咨询有限公司还提供市场专项调研项目、产业研究报告、产业链咨询、项目可行性研究报告、专精特新小巨人认证、市场占有率报告、十五五规划、项目后评价报告、BP商业计划书、产业图谱、产业规划、蓝白皮书、国家级制造业单项冠军企业认证、IPO募投可研、IPO工作底稿咨询等服务。(PHPOLICY:MJ)
目录
第一部分智能热量表产业环境透视
第一章全球智能热量表行业发展分析
第一节国际智能热量表行业发展轨迹综述
第二节2020-2024年世界智能热量表行业市场情况
一、世界智能热量表产业发展现状
二、国际智能热量表产业发展特点
第三节2020-2024年部分国家地区智能热量表行业发展状况
一、美国智能热量表行业发展分析
二、欧洲智能热量表行业发展分析
三、日本智能热量表行业发展分析
第二章2020-2024年智能热量表行业市场环境及影响分析(PEST)
第一节智能热量表行业政治法律环境(P)
一、行业管理体制分析
二、行业主要法律法规
三、智能热量表行业标准
四、行业相关发展规划
1、智能热量表行业国家发展规划
2、智能热量表行业地方发展规划
五、政策环境对行业的影响
第二节行业经济环境分析(E)
一、宏观经济形势分析
1、国际宏观经济形势分析
2、国内宏观经济形势分析
3、产业宏观经济环境分析
二、宏观经济环境对行业的影响分析
第三节行业社会环境分析(S)
一、智能热量表产业社会环境
1、人口环境分析
2、中国城镇化率
二、社会环境对行业的影响
三、智能热量表产业发展对社会发展的影响
第四节行业技术环境分析(T)
一、智能热量表技术分析
二、智能热量表技术发展水平
三、技术环境对行业的影响
第二部分智能热量表行业深度分析
第三章我国智能热量表行业运行现状分析
第一节我国智能热量表行业发展状况分析
一、我国智能热量表行业发展阶段
二、我国智能热量表行业发展总体概况
三、我国智能热量表行业发展特点分析
四、我国智能热量表行业商业模式分析
第二节2020-2024年智能热量表行业发展现状
一、2020-2024年我国智能热量表行业市场规模
二、2020-2024年我国智能热量表行业发展分析
三、2020-2024年中国智能热量表企业发展分析
第三节2020-2024年智能热量表市场情况分析
一、2020-2024年中国智能热量表市场总体概况
二、2020-2024年中国智能热量表产品市场发展分析
第四章中国智能热量表所属行业经营效益分析
第一节中国智能热量表行业发展现状分析
一、中国智能热量表行业发展主要特点
二、中国智能热量表行业发展因素分析
1、中国智能热量表行业发展的驱动因素
2、中国智能热量表行业发展的障碍因素
第二节中国智能热量表行业运行状况分析
第三节中国智能热量表行业供需平衡分析
一、中国智能热量表行业供给情况分析
1、中国智能热量表行业总产值分析
2、中国智能热量表行业产成品分析
二、中国智能热量表行业需求情况分析
1、中国智能热量表行业销售产值分析
2、中国智能热量表行业销售收入分析
三、中国智能热量表行业产销率分析
第四节中国智能热量表行业进出口市场分析
一、中国智能热量表行业进出口状况综述
二、中国智能热量表行业出口市场分析
1、行业出口政策
2、行业出口产品结构
三、中国智能热量表行业进口市场分析
1、行业进口政策
2、行业进口产品结构
第五章中国智能热量表行业区域市场分析
第一节华北地区智能热量表行业分析
一、2020-2024年行业发展现状分析
二、2020-2024年市场规模情况分析
三、2020-2024年市场需求情况分析
四、2025-2031年行业发展前景预测
第二节东北地区智能热量表行业分析
一、2020-2024年行业发展现状分析
二、2020-2024年市场规模情况分析
三、2020-2024年市场需求情况分析
四、2025-2031年行业发展前景预测
第三节华东地区智能热量表行业分析
一、2020-2024年行业发展现状分析
二、2020-2024年市场规模情况分析
三、2020-2024年市场需求情况分析
四、2025-2031年行业发展前景预测
第四节华南地区智能热量表行业分析
一、2020-2024年行业发展现状分析
二、2020-2024年市场规模情况分析
三、2020-2024年市场需求情况分析
四、2025-2031年行业发展前景预测
第五节华中地区智能热量表行业分析
一、2020-2024年行业发展现状分析
二、2020-2024年市场规模情况分析
三、2020-2024年市场需求情况分析
四、2025-2031年行业发展前景预测
第六节西部地区智能热量表行业分析
一、2020-2024年行业发展现状分析
二、2020-2024年市场规模情况分析
三、2020-2024年市场需求情况分析
四、2025-2031年行业发展前景预测
第六章中国智能热量表行业需求市场分析
第一节A行业运营状况分析
一、行业供给情况
二、行业需求情况
三、行业财务运营情况
1、行业盈利能力分析
2、行业运营能力分析
3、行业偿债能力分析
4、行业发展能力分析
四、A行业与智能热量表行业需求相关性分析
第二节B行业运营状况分析
一、行业供给情况
二、行业需求情况
三、行业财务运营情况
1、行业盈利能力分析
2、行业运营能力分析
3、行业偿债能力分析
4、行业发展能力分析
四、行业与智能热量表行业需求相关性分析
第三节C行业运营状况分析
一、行业供给情况
二、行业需求情况
三、行业财务运营情况
1、行业盈利能力分析
2、行业运营能力分析
3、行业偿债能力分析
4、行业发展能力分析
四、行业与智能热量表行业需求相关性分析
第三部分智能热量表市场全景调研
第七章行业产业结构分析
第一节智能热量表产业结构分析
一、市场细分充分程度分析
二、各细分市场占总市场的结构比例
第二节产业价值链条的结构及整体竞争优势分析
一、产业价值链条的构成
二、产业链条的竞争优势与劣势分析
第三节产业结构发展预测
一、产业结构调整指导政策分析
二、产业结构调整方向分析
第八章中国智能热量表行业细分产品分析
第一节a产品市场潜力分析
一、a产品种类分析
二、a产品市场发展现状
三、a产品技术水平分析
1、a产品技术活跃程度分析
2、a产品技术领先企业分析
3、a产品热门技术分析
四、a产品典型企业分析
五、a产品应用领域分析
六、a产品市场容量预测
第二节b产品市场潜力分析
一、b产品种类分析
二、b产品市场发展现状
三、b产品技术水平分析
1、b产品技术活跃程度分析
2、b产品技术领先企业分析
3、b产品热门技术分析
四、b产品典型企业分析
五、b产品应用领域分析
六、b产品市场容量预测
第三节c产品市场潜力分析
一、c产品种类分析
二、c产品市场发展现状
三、c产品技术水平分析
1、c产品技术活跃程度分析
2、c产品技术领先企业分析
3、c产品热门技术分析
四、c产品典型企业分析
五、c产品应用领域分析
六、c产品市场容量预测
第四部分智能热量表行业竞争格局分析
第九章智能热量表产业重点区域市场分析
第一节中国智能热量表产业区域发展特色分析
一、A地区智能热量表产业发展特色分析
二、B区智能热量表产业发展特色分析
三、其他地区智能热量表产业发展特色分析
第二节智能热量表重点区域市场分析预测
一、行业总体区域结构特征及变化
1、区域结构总体特征
2、行业区域集中度分析
3、行业区域分布特点分析
4、行业规模指标区域分布分析
5、行业效益指标区域分布分析
6、行业企业数的区域分布分析
二、智能热量表重点区域市场分析
第十章中国智能热量表行业市场竞争分析
第一节中国智能热量表行业国内竞争格局分析
一、国内智能热量表行业区域分布格局
二、国内智能热量表行业企业规模格局
三、国内智能热量表行业企业性质格局
第二节中国智能热量表行业集中度分析
一、行业销售收入集中度分析
二、行业利润集中度分析
三、行业工业总产值集中度分析
第三节中国智能热量表行业五力模型分析
一、行业现有企业竞争
二、上游议价能力分析
三、下游议价能力分析
四、潜在进入者威胁
五、行业替代品威胁
第十一章智能热量表行业领先企业经营形势分析
第一节A公司
一、企业发展简况分析
二、企业财务指标分析
三、企业智能热量表产品介绍
四、企业核心竞争力分析
第二节B公司
一、企业发展简况分析
二、企业财务指标分析
三、企业智能热量表产品介绍
四、企业核心竞争力分析
第三节C公司
一、企业发展简况分析
二、企业财务指标分析
三、企业智能热量表产品介绍
四、企业核心竞争力分析
第四节D公司
一、企业发展简况分析
二、企业财务指标分析
三、企业智能热量表产品介绍
四、企业核心竞争力分析
五、企业发展战略分析
第五节E公司
一、企业发展简况分析
二、企业财务指标分析
三、企业智能热量表产品介绍
四、企业核心竞争力分析
第六节重点企业市场占有率分析
第五部分智能热量表行业发展前景展望
第十二章2025-2031年智能热量表行业前景及趋势预测
第一节2025-2031年智能热量表市场发展前景
一、2025-2031年智能热量表市场发展潜力
二、2025-2031年智能热量表市场发展前景展望
三、2025-2031年智能热量表细分行业发展前景分析
第二节2025-2031年智能热量表市场发展趋势预测
一、2025-2031年智能热量表行业发展趋势
二、2025-2031年智能热量表市场规模预测
第三节2025-2031年中国智能热量表行业供需预测
一、2025-2031年中国智能热量表行业供给预测
二、2025-2031年中国智能热量表行业产量预测
三、2025-2031年中国智能热量表市场销量预测
第十三章2025-2031年智能热量表行业投资机会与风险防范
第一节2025-2031年智能热量表行业投资机会
一、产业链投资机会
二、细分市场投资机会
三、重点区域投资机会
四、智能热量表行业投资机遇
第二节2025-2031年智能热量表行业投资风险分析
一、政策风险分析
二、技术风险分析
三、供求风险分析
四、宏观经济波动风险分析
五、关联产业风险分析
六、其他风险
第六部分智能热量表行业发展战略研究
第十四章2025-2031年智能热量表行业面临的困境及对策
第一节智能热量表行业面临的困境
第二节智能热量表企业面临的困境及对策
第三节中国智能热量表行业存在的问题及对策
一、中国智能热量表行业存在的问题
二、智能热量表行业发展的建议对策
1、把握国家投资的契机
2、竞争性战略联盟的实施
3、企业自身应对策略
第四节中国智能热量表市场发展面临的挑战与对策
第十五章投资建议
第一节行业发展策略建议
第二节行业投资方向建议
拔打普华有策全国统一客户服务热线:01089218002,24小时值班热线杜经理:13911702652(微信同号),张老师:18610339331
点击“在线订购”进行报告订购,我们的客服人员将在24小时内与您取得联系
发送邮件到puhua_policy@126.com;或13911702652@139.com,我们的客服人员会在24小时内与您取得联系
您可直接下载“订购协议”,或电话、微信致电我公司工作人员,由我公司工作人员以邮件或微信给您“订购协议”;扫描件或快递原件盖章版
户名:北京普华有策信息咨询有限公司
开户银行:中国农业银行股份有限公司北京复兴路支行
账号:1121 0301 0400 11817
任何客户订购普华有策产品,公司都将出具全额的正规增值税发票。发票我们将以快递形式及时送达。