公司客服:010-89218002
杜经理:13911702652(微信同号)
张老师:18610339331
换热器行业定义分类、上下游结构、趋势特征与重点企业
1、换热器行业发展概况
换热器是一种用于实现不同温度(通常为两种或两种以上)流体间热量传递的高效节能设备。其核心功能是将高温流体的热量传递至低温流体,从而调节流体温度至工艺流程所需的设定指标,以满足特定生产工艺的要求。作为提升能源利用效率的关键设备之一,换热器在工业领域具有重要应用价值。根据材质与结构的不同,换热器可适配多样化的下游应用场景。
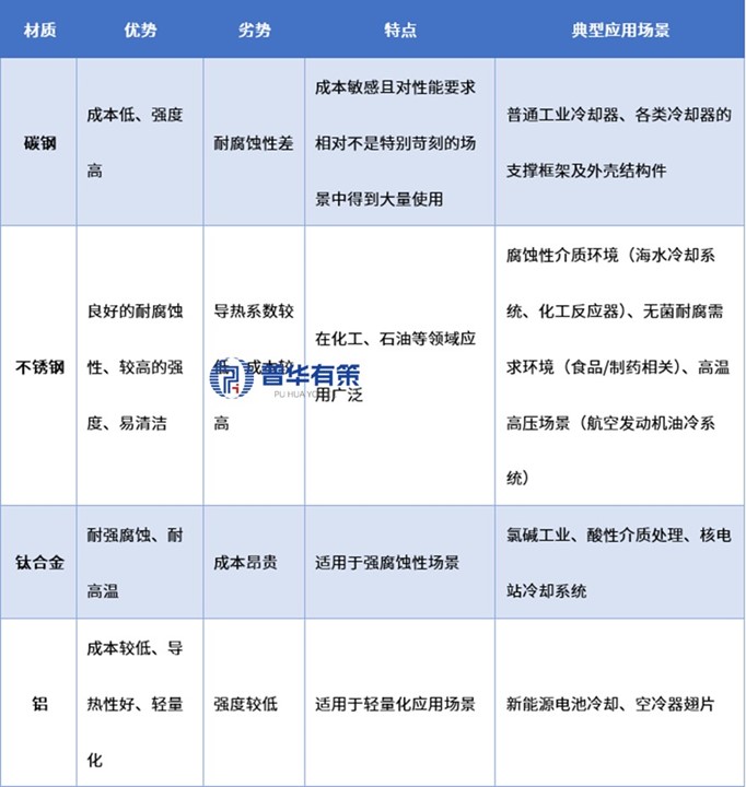
从材质角度分类,换热器主要采用碳钢、不锈钢、铜材、铝材、钛合金及复合材料等多种材料制造。各类材质在导热性能、耐腐蚀特性、制造成本及使用寿命等方面各具优势,因而适用于不同的下游应用领域,具体适用情况如下:
换热器根据材质角度分类情况

资料来源:普华有策
根据结构分类,换热器可分为压力容器类与非压力容器类,主要类型包括管壳式、板式、板壳式、空冷式及板翅式等,其中管壳式和板式为最主流的两种结构形式。统计数据显示,在换热器市场中,管壳式换热器的产值占比约为54%,板式换热器占比约28%,具体分布如下:
换热器根据结构分类情况

资料来源:普华有策
2、换热器行业上下游情况
换热器是工业生产装置中重要的节能设备,其上游为钢板、钢管、不锈钢材、铝板、铜线等原材料以及电机等电子器件和基础零部件,下游应用场景主要集中于石油、化工、冶金、电力、船舶、集中供暖、制冷空调、机械、食品、制药等领域,其中石油化工、电力、冶金是换热器应用最集中的三大领域,合计占比超50%。
换热器行业产业链示意图

资料来源:普华有策
3、行业发展趋势
(1)市场需求呈现稳健增长态势
2023年我国换热器行业市场规模为900.20亿元,预计至2026年将增至992.10亿元,年复合增长率(CAGR)为3.29%。这一增长主要源于石油、化工、电力、冶金、船舶、机械、食品及制药等核心工业领域对换热器的持续稳定需求。同时,大型乙烯项目、规模化核电站、大型风力发电基地、大型环保工程及海水淡化工程等重大项目的开工建设,将进一步释放对换热器的增量需求。此外,换热器作为节水、节能及减排的关键设备,在国家"双碳"战略及节能减排政策持续加码的背景下,其市场需求将获得长期支撑,行业整体有望保持稳健增长。
(2)定制化生产特征显著,下游需求呈现多元化格局
换热器产品广泛应用于多类工业场景:例如,电机冷却器通过加速冷却液散热维持电动机工作温度稳定,保障设备安全运行并延长使用寿命;风洞实验换热器通过精准控温模拟不同飞行环境的气流条件;空气冷却器则在炼油及化工流程中实现塔顶蒸气冷凝,用于有效成分回收或杂质脱除。下游应用领域的广泛性及需求的差异化特性,决定了换热器行业以定制化生产为主导的发展模式——不同类型换热器在性能参数、制造工艺、应用场景及目标客群等方面均存在显著差异。
4、换热器行业特征
(1)区域性分布
我国换热器产业主要分布在华东地区、华南区域、华北地区、东北地区、西北地区。其中华东地区,依托长三角经济圈巨大市场,是中国换热器行业主要生产基地,拥有多家知名企业和规模较大的生产厂家,占比约为35%,在轻工食品领域的换热器市场和面向石油化工的特殊材质换热器领域占据了重要地位。
华南地区占比约为19%,该地区具备发达的石化化工、电力、冶金等行业,对换热器需求较大,此外氢能及储能巨头如广东国鸿氢能、宁德时代(广东基地)带动燃料电池双极板、储能液冷系统需求。
华北地区占比为16%,其中,北京、天津等地通过大量引入如阿法拉伐、斯必克等外资企业,获得了较快的发展。河北、山西等地则依托钢铁、焦化行业减排需求,形成了工业余热回收集群。
东北地区占比约为9%,是我国最大的板式换热器产业集群,特别是吉林四平地区,拥有单板换热面积国内最大、单机装机能力国内最大、承压能力国内最高等5项行业纪录,在集中供热、钢铁行业保持领先。在保持传统优势的同时,该区域依托“东北振兴”政策,专注于绿色转型与高端制造升级,布局核电冷却器、氢能储运换热设备等清洁能源装备和高附加值产品。
西北地区占比约为6%,该地区的换热器产业以兰州为核心,在“一带一路”的驱动下,延伸至新疆、陕西,形成石化装备全产业链,深耕石化换热设备并通过“中欧班列”向哈萨克斯坦、俄罗斯等地出口的同时,布局绿色制氢配套换热设备。
(2)定制化
由于换热产品用途广泛,客户应用需求差别较大,不同的设计方案及制造工艺产出的产品在外观、设计、性能、材质方面有较大差异,产品无法通用。因此,在正式生产前,企业一般会与客户就其产品需求进行多轮沟通以确定最终的产品设计方案及制造工艺。这导致换热器行业企业一般采取以销定产的定制化生产方式。
(3)周期性
成本端,换热器主要原材料为各类金属材料,作为大宗商品,价格具有波动性且有一定周期性。需求端,换热器属于专用设备,不同产品的应用于不同的场景,下游行业包括了工业驱动、发电、石油化工、食品化工、高端装备等,均受宏观经济周期波动的影响,因此换热器行业整体景气度受经济周期的影响。
5、行业内主要企业情况
我国换热器行业企业众多,其中已上市的企业有以汽车配套热交换产品如银轮股份、邦德股份、八菱科技,主要产品为板翅式换热器如宏盛股份、方盛股份、佳龙股份,主要产品为壳管式和套管式换热器的英特科技。
换热器行业内主要企业介绍

资料来源:普华有策
《2025-2031年换热器行业细分市场分析及投资前景预测报告》涵盖行业全球及中国发展概况、供需数据、市场规模,产业政策/规划、相关技术、竞争格局、上游原料情况、下游主要应用市场需求规模及前景、区域结构、市场集中度、重点企业/玩家,企业占有率、行业特征、驱动因素、市场前景预测,投资策略、主要壁垒构成、相关风险等内容。同时北京普华有策信息咨询有限公司还提供市场专项调研项目、产业研究报告、产业链咨询、项目可行性研究报告、专精特新小巨人认证、市场占有率报告、十五五规划、项目后评价报告、BP商业计划书、产业图谱、产业规划、蓝白皮书、国家级制造业单项冠军企业认证、IPO募投可研、IPO工作底稿咨询等服务。(PHPOLICY:GYF)
目录
第一章 宏观经济环境分析
第一节 全球宏观经济分析
一、2024年全球宏观经济运行概况
二、2025年全球宏观经济趋势预测
第二节 中国宏观经济环境分析
一、2020-2024年中国宏观经济运行概况
二、2025年中国宏观经济趋势预测
第三节 换热器行业社会环境分析
第四节 换热器行业政治法律环境分析
一、行业管理体制分析
二、行业相关发展规划
三、主要产业政策解读
第五节 换热器行业技术环境分析
一、技术发展水平分析
二、技术革新趋势分析
第二章 国际换热器行业发展分析
第一节 国际换热器行业发展现状分析
一、国际换热器行业发展概况
二、主要国家换热器行业的经济效益分析
三、2025-2031年国际换热器行业的发展趋势分析
第二节 主要国家及地区换热器行业发展状况及经验借鉴
一、美国换热器行业发展分析
1、2020-2024年行业规模情况
2、2025-2031年行业前景展望
二、欧洲换热器行业发展分析
1、2020-2024年行业规模情况
2、2025-2031年行业前景展望
三、日韩换热器行业发展分析
1、2020-2024年行业规模情况
2、2025-2031年行业前景展望
四、2020-2024年其他国家及地区换热器行业发展分析
五、国外换热器行业发展经验总结
第三章 2020-2024年中国换热器市场供需分析
第一节 2020-2024年换热器产能分析
一、2020-2024年中国换热器产能及增长率
二、2025-2031年中国换热器产能预测
三、2020-2024年中国换热器产能利用率分析
第二节 2020-2024年换热器产量分析
一、2020-2024年中国换热器产量及增长率
二、2025-2031年中国换热器产量预测
第三节 2020-2024年换热器市场需求分析
一、2020-2024年中国换热器市场需求量及增长率
二、2025-2031年中国换热器市场需求量预测
第四节 2020-2024年中国换热器市场规模分析
第四章 中国换热器产业链结构分析
第一节 中国换热器产业链结构
一、产业链概况
二、特征
第二节 中国换热器产业链演进趋势
一、产业链生命周期分析
二、产业链价值流动分析
三、演进路径与趋势
第三节 中国换热器产业链竞争分析
第五章 2020-2024年换热器行业产业链分析
第一节 2020-2024年换热器行业上游运行分析
一、行业上游介绍
二、行业上游发展状况分析
三、行业上游对换热器行业影响力分析
第二节 2020-2024年换热器行业下游运行分析
一、行业下游介绍
二、行业下游需求占比
三、行业下游发展状况分析
1、A用换热器市场分析
(1)行业发展现状
(2)需求规模
(3)需求前景预测
2、B领域用换热器市场分析
(1)行业发展现状
(2)需求规模
(3)需求前景预测
3、C领域用换热器市场分析
(1)行业发展现状
(2)需求规模
(3)需求前景预测
4、D用换热器市场分析
(1)行业发展现状
(2)需求规模
(3)需求前景预测
5、其他领域用换热器市场分析
第六章 中国换热器行业区域市场分析
第一节 华北地区换热器行业分析
一、2020-2024年行业发展现状分析
二、2020-2024年市场规模情况分析
三、2020-2024年市场需求情况分析
四、2025-2031年行业发展前景预测
第二节 东北地区换热器行业分析
一、2020-2024年行业发展现状分析
二、2020-2024年市场规模情况分析
三、2020-2024年市场需求情况分析
四、2025-2031年行业发展前景预测
第三节 华东地区换热器行业分析
一、2020-2024年行业发展现状分析
二、2020-2024年市场规模情况分析
三、2020-2024年市场需求情况分析
四、2025-2031年行业发展前景预测
第四节 华南地区换热器行业分析
一、2020-2024年行业发展现状分析
二、2020-2024年市场规模情况分析
三、2020-2024年市场需求情况分析
四、2025-2031年行业发展前景预测
第五节 华中地区换热器行业分析
一、2020-2024年行业发展现状分析
二、2020-2024年市场规模情况分析
三、2020-2024年市场需求情况分析
四、2025-2031年行业发展前景预测
第六节 西南地区换热器行业分析
一、2020-2024年行业发展现状分析
二、2020-2024年市场规模情况分析
三、2020-2024年市场需求情况分析
四、2025-2031年行业发展前景预测
第七节 西北地区换热器行业分析
一、2020-2024年行业发展现状分析
二、2020-2024年市场规模情况分析
三、2020-2024年市场需求情况分析
四、2025-2031年行业发展前景预测
第七章 中国换热器行业市场经营情况分析
第一节 2020-2024年行业产值规模分析
第二节 2020-2024年行业基本特点分析
第三节 2020-2024年行业销售收入分析(包含销售模式及销售渠道)
第四节 2020-2024年行业区域结构分析
第八章中国换热器产品价格分析
第一节 2020-2024年中国换热器历年价格
第二节 中国换热器当前市场价格
一、产品当前价格分析
二、产品未来价格预测
第三节 中国换热器价格影响因素分析
第四节 2025-2031年换热器行业未来价格走势预测
第九章 换热器行业竞争格局分析
第一节 换热器行业集中度分析
一、市场集中度分析
二、区域集中度分析
第二节 换热器行业竞争格局分析
一、行业竞争分析
二、与国际产品竞争分析
三、行业竞争格局展望
第三节 中国换热器行业竞争格局综述
一、换热器行业竞争概况
二、重点企业市场占有率分析
1、重点企业资产总计对比分析
2、重点企业从业人员对比分析
3、重点企业营业收入对比分析
4、重点企业利润总额对比分析
5、重点企业负债总额对比分析
第十章 普华.有策对行业重点企业经营状况分析
第一节 A公司
一、企业基本情况
二、企业主要业务概况及换热器产品介绍
三、企业核心竞争力分析
四、企业经营情况分析
第二节 B公司
一、企业基本情况
二、企业主要业务概况及换热器产品介绍
三、企业核心竞争力分析
四、企业经营情况分析
第三节 C公司
一、企业基本情况
二、企业主要业务概况及换热器产品介绍
三、企业核心竞争力分析
四、企业经营情况分析
第四节 D公司
一、企业基本情况
二、企业主要业务概况及换热器产品介绍
三、企业核心竞争力分析
四、企业经营情况分析
第五节 E公司
一、企业基本情况
二、企业主要业务概况及换热器产品介绍
三、企业核心竞争力分析
四、企业经营情况分析
第十一章 换热器行业投资价值评估
第一节 2020-2024年换热器行业产销分析
第二节 2020-2024年换热器行业成长性分析
第三节 2020-2024年换热器行业盈利能力分析
一、主营业务利润率分析
二、总资产收益率分析
第四节 2020-2024年换热器行业偿债能力分析
一、短期偿债能力分析
二、长期偿债能力分析
第十二章PHPOLICY对2025-2031年中国换热器行业发展预测分析
第一节 2025-2031年中国换热器发展环境预测
第二节 2025-2031年我国换热器行业产值预测
第三节 2025-2031年我国换热器行业销售收入预测
第四节 2025-2031年我国换热器行业总资产预测
第五节2025-2031年我国换热器行业市场规模预测
第六节 2025-2031年中国换热器市场形势分析
一、2025-2031年中国换热器生产形势分析预测
二、影响行业发展因素分析
1、有利因素
2、不利因素
第七节 2025-2031年中国换热器市场趋势分析
第十三章 2025-2031年换热器行业投资机会与风险
第一节换热器行业投资机会
一、产业链投资机会
二、细分领域投资机会
三、重点区域投资机会
第二节换热器行业主要壁垒构成
一、技术壁垒
二、资金壁垒
三、人才壁垒
四、其他壁垒
第三节换热器行业投资风险分析
一、政策风险分析
二、技术风险分析
三、供求风险分析
四、宏观经济波动风险分析
五、关联产业风险分析
六、产品结构风险分析
第十四章 普华有策对换热器行业研究结论及投资建议
拔打普华有策全国统一客户服务热线:01089218002,24小时值班热线杜经理:13911702652(微信同号),张老师:18610339331
点击“在线订购”进行报告订购,我们的客服人员将在24小时内与您取得联系
发送邮件到puhua_policy@126.com;或13911702652@139.com,我们的客服人员会在24小时内与您取得联系
您可直接下载“订购协议”,或电话、微信致电我公司工作人员,由我公司工作人员以邮件或微信给您“订购协议”;扫描件或快递原件盖章版
户名:北京普华有策信息咨询有限公司
开户银行:中国农业银行股份有限公司北京复兴路支行
账号:1121 0301 0400 11817
任何客户订购普华有策产品,公司都将出具全额的正规增值税发票。发票我们将以快递形式及时送达。