公司客服:010-89218002
杜经理:13911702652(微信同号)
张老师:18610339331
药用胶塞行业概况、发展趋势及国内外竞争格局全景分析
1、药用胶塞行业概况
根据《中国药典(2020年版)》规定,药包材是指直接接触药品的包装材料和容器,包括药品生产企业生产的药品及医疗机构配制的制剂所使用的直接与药品接触的包装材料与容器。作为药品的重要组成部分,药包材的质量、安全性、使用性能及其与药物的相容性对药品质量具有关键性影响。药包材通常由一种或多种材料制成的包装组件组合构成,需具备良好的安全性、适配性、稳定性、功能性、保护性及使用便利性,在药品的包装、贮存、运输及使用全过程中发挥保障药品质量、安全性、有效性以及实现特定给药功能(如气雾剂)的作用。药包材可依据材质、形态及用途进行分类。
药包材分类

资料来源:普华有策
中国本土企业在药用包材市场中占据主导地位,但其业务布局主要集中于中低端领域,部分领先企业正稳步向高端市场迈进;而跨国企业则聚焦于高端产品领域,尽管在产品销售数量上未占优势,但在销售金额方面仍保持着显著的市场份额。我国药用包装材料的市场规模分布如下所示:
药用包装材料的市场规模

资料来源:普华有策
药用胶塞作为药用包装材料的关键组成部分,据相关行业统计数据显示,2024年我国药用胶塞市场规模预计达到约400亿只,广泛应用于注射剂、疫苗、生物制剂、抗生素、大容量注射液、口服液、血液采集及抗肿瘤药物等领域。
从材料构成来看,药用胶塞主要采用不同单体聚合而成的橡胶材料,主要包括天然橡胶、聚异戊二烯橡胶、丁基橡胶、硅橡胶及乙丙橡胶等类别。其中,传统天然胶塞以天然橡胶为主要基材,存在易滋生微生物、密封性能不足以及与药品发生相互作用等缺陷,因此已被国家药品监督管理局明令禁止使用。
当前,药用包装领域主要采用丁基胶塞和药用合成聚异戊二烯垫片两类产品。丁基胶塞以卤化丁基橡胶为核心原料,而药用合成聚异戊二烯垫片则以聚异戊二烯橡胶为基础材料。这两种材料凭借其优异的密封性、化学稳定性和生物相容性,已成为我国医药行业药用胶塞的主流选择。
按照橡胶组件的结构、加工工艺以及药品活性对于包装材料的要求,药用胶塞市场目前主要有常规胶塞和覆膜胶塞。
市场主要药用胶塞比较

资料来源:普华有策
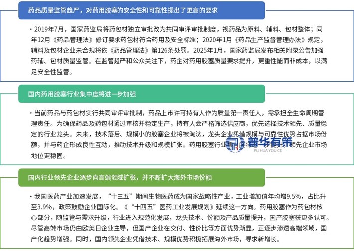
药用胶塞属于一次性使用药包材范畴,其生产与应用严格遵循《中华人民共和国药品管理法》第四十六条及《国家药包材标准》(YBB)的强制性规定。该类产品具有生产批量大、尺寸精度要求严格、洁净度及生物相容性标准严苛等显著技术特征,其市场规模随着下游医药产业的稳健发展而持续扩大。展望未来,在国民经济持续增长、居民人均收入水平提升、人口老龄化进程加快、新型城镇化稳步推进以及医药卫生体制改革不断深化等多重利好因素驱动下,我国医药产业将保持长期稳定发展态势,药用胶塞的市场需求亦将随之实现持续增长。
2、药用胶塞行业发展趋势
药用胶塞行业发展趋势

资料来源:普华有策
3、药用胶塞行业国际、国内竞争格局情况
在国际市场,生物医药产业历经长期发展沉淀,与之配套的药用胶塞行业亦积累了深厚的技术底蕴与成熟的生产经验。例如,日本自1957年启动丁基橡胶瓶塞生产,欧美等发达经济体亦于20世纪70年代初实现药用丁基橡胶瓶塞的规模化量产。总体而言,国外药用胶塞行业起步早、技术水平领先、规模化生产能力突出,市场竞争格局呈现典型的寡头垄断特征——全球药用胶塞市场主要由美国西氏(West)、瑞士德特威勒(Datwyler)、法国Stelmi及日本大协精工(DaikyoSeiko)四家企业主导,行业集中度显著,其中美国西氏公司市场份额超50%。凭借高市占率,这四家头部企业在产业链中拥有较强的话语权与定价优势,产品定价处于高位。
伴随大量专利药到期及市场竞争加剧,国际制药企业对生产成本的管控需求日益强化,对兼具性价比的药用胶塞产品需求持续增长。与此同时,国内药用胶塞行业龙头企业的技术实力、产品稳定性、规模化生产能力及国际化拓展意愿持续提升,未来有望在国际竞争中占据重要地位。
对比国际市场,当前我国药用胶塞行业呈现"企业数量多、单体规模小、生产能力弱"的结构性特征,长期存在的"多、小、散"问题尚未根本解决,市场集中度整体偏低。受限于技术水平与资金投入,国产药用胶塞产品多集中于中低端领域,市场竞争激烈,产品同质化现象进一步导致行业整体盈利能力不足。近年来,我国药用胶塞行业逐步向规范化方向迈进,但在工艺复杂、技术要求高、质量标准严苛的高端产品领域,具备规模化稳定生产能力的企业仍相对稀缺。值得关注的是,华兰股份、华强科技、山东药玻、橡一科技等国内具备技术积淀与市场竞争力的龙头企业,通过坚持自主研发持续提升技术水平与工艺能力,不断增强产品可靠性与稳定性,在推动自身收入规模增长的同时引领了行业发展;然而,其在国内市场的占有率仍显著低于国外龙头企业在全球市场的寡头垄断水平。未来,随着制药企业对药用胶塞技术要求的持续提高,坚持自主研发、掌握核心技术的领先企业将逐步扩大市场份额。
《2025-2031年药用胶塞行业市场调研及发展趋势预测报告》涵盖行业全球及中国发展概况、供需数据、市场规模,产业政策/规划、相关技术/专利、竞争格局、上游原料情况、下游主要应用市场需求规模及前景、区域结构、市场集中度、重点企业/玩家,企业占有率、行业特征、驱动因素、市场前景预测,投资策略、主要壁垒构成、相关风险等内容。同时北京普华有策信息咨询有限公司还提供市场专项调研项目、产业研究报告、产业链咨询、项目可行性研究报告、专精特新小巨人认证、市场占有率报告、十五五规划、项目后评价报告、BP商业计划书、产业图谱、产业规划、蓝白皮书、国家级制造业单项冠军企业认证、IPO募投可研、IPO工作底稿咨询等服务。(PHPOLICY:GYF)
目录
第一章 药用胶塞行业相关概述
第一节 药用胶塞行业定义及分类
一、行业定义
二、行业特性及在国民经济中的地位及影响
第二节 药用胶塞行业特点及模式
一、药用胶塞行业发展特征
二、药用胶塞行业经营模式
第三节 药用胶塞行业产业链分析
一、产业链结构
二、药用胶塞行业主要上游2020-2024年供给规模分析
三、药用胶塞行业主要上游2020-2024年价格分析
四、药用胶塞行业主要上游2025-2031年发展趋势分析
五、药用胶塞行业主要下游2020-2024年发展概况分析
六、药用胶塞行业主要下游2025-2031年发展趋势分析
第二章 药用胶塞行业全球发展分析
第一节 全球药用胶塞市场总体情况分析
一、全球药用胶塞行业的发展特点
二、全球药用胶塞市场结构
三、全球药用胶塞行业市场规模分析
四、全球药用胶塞行业竞争格局
五、全球药用胶塞市场区域分布
六、全球药用胶塞行业市场规模预测
第二节 全球主要国家(地区)市场分析
一、欧洲
1、欧洲药用胶塞行业市场规模
2、欧洲药用胶塞市场结构
3、2025-2031年欧洲药用胶塞行业发展前景预测
二、北美
1、北美药用胶塞行业市场规模
2、北美药用胶塞市场结构
3、2025-2031年北美药用胶塞行业发展前景预测
三、日韩
1、日韩药用胶塞行业市场规模
2、日韩药用胶塞市场结构
3、2025-2031年日韩药用胶塞行业发展前景预测
四、其他
第三章 《国民经济行业分类与代码》中药用胶塞所属行业2025-2031年规划概述
第一节 2020-2024年所属行业发展回顾
一、2020-2024年所属行业运行情况
二、2020-2024年所属行业发展特点
三、2020-2024年所属行业发展成就
第二节 药用胶塞行业所属行业2025-2031年规划解读
一、2025-2031年规划的总体战略布局
二、2025-2031年规划对经济发展的影响
三、2025-2031年规划的主要目标
第四章 2025-2031年行业发展环境分析
第一节 2025-2031年世界经济发展趋势
第二节 2025-2031年我国经济面临的形势
第三节 2025-2031年我国对外经济贸易预测
第四节2025-2031年行业技术环境分析
一、行业相关技术
二、行业专利情况
1、中国药用胶塞专利申请
2、中国药用胶塞专利公开
3、中国药用胶塞热门申请人
4、中国药用胶塞热门技术
第五节2025-2031年行业社会环境分析
第五章 普华有策对药用胶塞行业总体发展状况
第一节 药用胶塞行业特性分析
第二节 药用胶塞产业特征与行业重要性
第三节 2020-2024年药用胶塞行业发展分析
一、2020-2024年药用胶塞行业发展态势分析
二、2020-2024年药用胶塞行业发展特点分析
三、2025-2031年区域产业布局与产业转移
第四节 2020-2024年药用胶塞行业规模情况分析
一、行业单位规模情况分析
二、行业人员规模状况分析
三、行业资产规模状况分析
四、行业市场规模状况分析
第五节 2020-2024年药用胶塞行业财务能力分析与2025-2031年预测
一、行业盈利能力分析与预测
二、行业偿债能力分析与预测
三、行业营运能力分析与预测
四、行业发展能力分析与预测
第六章 POLICY对2025-2031年我国药用胶塞市场供需形势分析
第一节 我国药用胶塞市场供需分析
一、2020-2024年我国药用胶塞行业供给情况
二、2020-2024年我国药用胶塞行业需求情况
1、药用胶塞行业需求市场
2、药用胶塞行业客户结构
3、药用胶塞行业区域需求结构
三、2020-2024年我国药用胶塞行业供需平衡分析
第二节 药用胶塞产品市场应用及需求预测
一、药用胶塞产品应用市场总体需求分析
1、药用胶塞产品应用市场需求特征
2、药用胶塞产品应用市场需求总规模
二、2025-2031年药用胶塞行业领域需求量预测
1、2025-2031年药用胶塞行业领域需求产品功能预测
2、2025-2031年药用胶塞行业领域需求产品市场格局预测
第七章 我国药用胶塞行业运行分析
第一节 我国药用胶塞行业发展状况分析
一、我国药用胶塞行业发展阶段
二、我国药用胶塞行业发展总体概况
第二节 2020-2024年药用胶塞行业发展现状
一、2020-2024年我国药用胶塞行业市场规模(增速)
二、2020-2024年我国药用胶塞行业发展分析
三、2020-2024年中国药用胶塞企业发展分析
第三节 2020-2024年药用胶塞市场情况分析
一、2020-2024年中国药用胶塞市场总体概况
二、2020-2024年中国药用胶塞市场发展分析
第四节 我国药用胶塞市场价格走势分析
一、药用胶塞市场定价机制组成
二、药用胶塞市场价格影响因素
三、2020-2024年药用胶塞价格走势分析
四、2025-2031年药用胶塞价格走势预测
第八章 POLICY对中国药用胶塞市场规模分析
第一节 2020-2024年中国药用胶塞市场规模分析
第二节 2020-2024年我国药用胶塞区域结构分析
第三节 2020-2024年中国药用胶塞区域市场规模
一、2020-2024年东北地区市场规模分析
二、2020-2024年华北地区市场规模分析
三、2020-2024年华东地区市场规模分析
四、2020-2024年华中地区市场规模分析
五、2020-2024年华南地区市场规模分析
六、2020-2024年西部地区市场规模分析
第四节 2025-2031年中国药用胶塞区域市场前景预测
一、2025-2031年东北地区市场前景预测
二、2025-2031年华北地区市场前景预测
三、2025-2031年华东地区市场前景预测
四、2025-2031年华中地区市场前景预测
五、2025-2031年华南地区市场前景预测
六、2025-2031年西部地区市场前景预测
第九章 普●华●有●策对2025-2031年药用胶塞行业产业结构调整分析
第一节 药用胶塞产业结构分析
一、市场细分充分程度分析
二、下游应用领域需求结构占比
三、领先应用领域的结构分析(所有制结构)
第二节 产业价值链条的结构分析及产业链条的整体竞争优势分析
一、产业价值链条的构成
二、产业链条的竞争优势与劣势分析
第十章 药用胶塞行业竞争力优势分析
第一节 药用胶塞行业竞争力优势分析
一、行业整体竞争力评价
二、行业竞争力评价结果分析
三、竞争优势评价及构建建议
第二节 中国药用胶塞行业竞争力剖析
第三节 药用胶塞行业SWOT分析
一、药用胶塞行业优势分析
二、药用胶塞行业劣势分析
三、药用胶塞行业机会分析
四、药用胶塞行业威胁分析
第十一章 2025-2031年药用胶塞行业市场竞争策略分析
第一节 行业总体市场竞争状况分析
一、药用胶塞行业竞争结构分析
1、现有企业间竞争
2、潜在进入者分析
3、替代品威胁分析
4、供应商议价能力
5、客户议价能力
6、竞争结构特点总结
二、药用胶塞行业企业间竞争格局分析
1、不同规模企业竞争格局
2、不同所有制企业竞争格局
3、不同区域企业竞争格局
三、药用胶塞行业集中度分析
1、市场集中度分析
2、企业集中度分析
3、区域集中度分析
第二节 中国药用胶塞行业竞争格局综述
一、药用胶塞行业竞争概况
二、重点企业市场占有率分析
三、药用胶塞行业主要企业竞争力分析
1、重点企业资产总计对比分析
2、重点企业从业人员对比分析
3、重点企业营业收入对比分析
4、重点企业利润总额对比分析
5、重点企业负债总额对比分析
第三节 2020-2024年药用胶塞行业竞争格局分析
一、国内主要药用胶塞企业动向
二、国内药用胶塞企业拟在建项目分析
三、我国药用胶塞市场集中度分析
第四节 药用胶塞企业竞争策略分析
一、提高药用胶塞企业竞争力的策略
二、影响药用胶塞企业核心竞争力的因素及提升途径
第十二章 普华有策对行业重点企业发展形势分析
第一节 企业一
一、企业概况及药用胶塞产品介绍
二、企业核心竞争力分析
三、企业主要利润指标分析
四、2020-2024年主要经营数据指标
五、企业发展战略规划
第二节 企业二
一、企业概况及药用胶塞产品介绍
二、企业核心竞争力分析
三、企业主要利润指标分析
四、2020-2024年主要经营数据指标
五、企业发展战略规划
第三节 企业三
一、企业概况及药用胶塞产品介绍
二、企业核心竞争力分析
三、企业主要利润指标分析
四、2020-2024年主要经营数据指标
五、企业发展战略规划
第四节 企业四
一、企业概况及药用胶塞产品介绍
二、企业核心竞争力分析
三、企业主要利润指标分析
四、2020-2024年主要经营数据指标
五、企业发展战略规划
第五节 企业五
一、企业概况及药用胶塞产品介绍
二、企业核心竞争力分析
三、企业主要利润指标分析
四、2020-2024年主要经营数据指标
五、企业发展战略规划
第十三章 普●华●有●策对2025-2031年药用胶塞行业投资前景展望
第一节 药用胶塞行业2025-2031年投资机会分析
一、药用胶塞行业典型项目分析
二、可以投资的药用胶塞模式
三、2025-2031年药用胶塞投资机会
第二节 2025-2031年药用胶塞行业发展预测分析
一、产业集中度趋势分析
二、2025-2031年行业发展趋势
三、2025-2031年药用胶塞行业技术开发方向
四、总体行业2025-2031年整体规划及预测
第三节 2025-2031年规划将为药用胶塞行业找到新的增长点
第十四章 普●华●有●策对 2025-2031年药用胶塞行业发展趋势及投资风险分析
第一节 2020-2024年药用胶塞存在的问题
第二节 2025-2031年发展预测分析
一、2025-2031年药用胶塞发展方向分析
二、2025-2031年药用胶塞行业发展规模预测
三、2025-2031年药用胶塞行业发展趋势预测
四、2025-2031年药用胶塞行业发展重点
第三节 2025-2031年行业进入壁垒分析
一、技术壁垒分析
二、资金壁垒分析
三、政策壁垒分析
四、其他壁垒分析
第四节 2025-2031年药用胶塞行业投资风险分析
一、竞争风险分析
二、原材料风险分析
三、人才风险分析
四、技术风险分析
五、其他风险分析
拔打普华有策全国统一客户服务热线:01089218002,24小时值班热线杜经理:13911702652(微信同号),张老师:18610339331
点击“在线订购”进行报告订购,我们的客服人员将在24小时内与您取得联系
发送邮件到puhua_policy@126.com;或13911702652@139.com,我们的客服人员会在24小时内与您取得联系
您可直接下载“订购协议”,或电话、微信致电我公司工作人员,由我公司工作人员以邮件或微信给您“订购协议”;扫描件或快递原件盖章版
户名:北京普华有策信息咨询有限公司
开户银行:中国农业银行股份有限公司北京复兴路支行
账号:1121 0301 0400 11817
任何客户订购普华有策产品,公司都将出具全额的正规增值税发票。发票我们将以快递形式及时送达。