公司客服:010-89218002
杜经理:13911702652(微信同号)
张老师:18610339331
全球半导体存储器行业市场规模、技术演进及企业竞争态势
1、半导体存储器概况
半导体存储器作为数字信息的核心载体,是集成电路产业的关键分支。该类器件通过磁性材料或半导体等介质实现信息存储,其存储与读取机制本质上是电荷的存储与释放过程。作为电子系统中数据存储与运算的基础载体,半导体存储器是应用范围最广、市场份额占比最高的集成电路基础产品之一。
根据断电后数据保持能力的差异,半导体存储器可分为易失性存储器与非易失性存储器两大类别,具体分类如下:
半导体存储器分类

资料来源:普华有策
易失性存储器又可分为静态随机存储器(SRAM)和动态随机存储器(DRAM);非易失性存储器主要包括快闪存储器(Flash)、掩膜型只读存储器(MROM)和可编程只读存储器(PROM/EPROM/EEPROM)。快闪存储器(Flash)的主流产品为NANDFlash和NORFlash。DRAM与NANDFlash在半导体存储占据主导地位。
2、半导体存储器行业市场规模分析
根据世界半导体贸易统计组织(WSTS)数据显示,2024年全球半导体市场呈现强劲复苏态势,市场规模达到6,269亿美元。其中,半导体存储器细分领域表现突出,市场规模达1,671亿美元,占全球半导体市场总规模的26.65%。市场研究显示,该增长态势预计将在2025年持续,半导体存储器市场规模有望攀升至1,894亿美元,届时其占全球半导体市场的比重将进一步提升至27.17%。
2020-2024年全球半导体及半导体存储器市场规模

资料来源:普华有策
3、半导体存储器行业技术发展趋势
半导体存储器行业的技术迭代呈现出多路径并行的特点,先进制程研发与新型架构创新成为两大核心方向。在DRAM领域,制程节点持续突破,SK海力士的第六代10纳米级(1cnm)DRAM工艺良率已提升至约80%,满足大规模量产条件,该工艺将应用于DDR5、LPDDR6、GDDR7等产品。美光则率先出货1γ(1-gamma)第六代DRAM节点产品,其16GbDDR5芯片的数据传输速率可达9200MT/s,较前代提升15%,功耗降低超过20%,并已应用于EUV光刻技术。
与之形成对比的是三星在先进DRAM制程上的延迟,其1cnmDRAM良率提升未达预期,导致量产计划推迟至2025年底,这使得三星在HBM4等高端产品的布局受到一定影响。这种技术进度的差异正在重塑市场竞争格局,尤其在AI服务器所需的高带宽内存领域更为明显。
NAND闪存技术沿着"更高堆叠、更小颗粒"的路径演进,3D堆叠层数从100层向200层乃至300层突破。铠侠和西部数据计划2025年量产300层以上产品,三星则在下一代(V10)闪存芯片中计划实现420-430层堆叠,并通过获得长江存储的"混合键合"专利授权提升封装技术。长江存储已实现128层3DNAND稳定量产,良率提升至80%以上,192层产品进入试产阶段,与国际领先水平的差距缩小至1-2年。
新兴存储技术在2024年取得显著进展,其中阻变存储器(ReRAM)商业化提速最为明显。台积电推出22纳米嵌入式ReRAM产品,应用于低功耗无线物联网解决方案;国内厂商维信诺完成世界首颗采用嵌入式ReRAM技术的AMOLED显示驱动芯片开发,昕原半导体的ReRAM安全存储产品已在工业自动化控制领域实现商用量产。ReRAM凭借高速度、耐久性强和多位存储能力等优势,在智能汽车、边缘AI等领域展现出广阔应用前景。
磁性存储器(MRAM)方面,力积电与日本PowerSpin合作推进MRAM量产,计划2029年实现量产;台积电则持续研发STT-MRAM解决方案,其16/12纳米工艺产品线已获得车用市场订单。这些新兴技术虽然短期内难以撼动DRAM和NAND的主导地位,但在特定应用场景中正逐步实现替代,推动存储器市场向多元化方向发展。
4、市场格局与竞争态势
全球半导体存储器市场呈高度寡头垄断格局,DRAM领域三星、SK海力士、美光占近95%份额,2024年三星以11.8%全球半导体市占率居首,另两家分别以7.7%、4.8%紧随,均受益于AI相关需求;NAND闪存市场三星等五家企业占超90%,2024年一季度三星以33%领先,长江存储以6%销售额占比跻身,按容量算达13%,性价比优势凸显;HBM市场集中度更高,三星、SK海力士占超90%,2024-2025年产能售罄,2025年HBM3e将成主流,售价为传统DRAM的3-5倍。
中国企业正打破市场平衡,长鑫存储实现19nmDRAM量产、研发17nm,计划2025年将全球份额提至10%,2024年底量产HBM2并规划2026年推HBM3,通富微电加速HBM封装布局。竞争策略分化明显,头部企业缩减DDR4等传统产能、扩产DDR5及HBM,三星还出售西安NAND旧设备;中国企业则聚焦成熟制程规模化生产,形成差异化竞争。
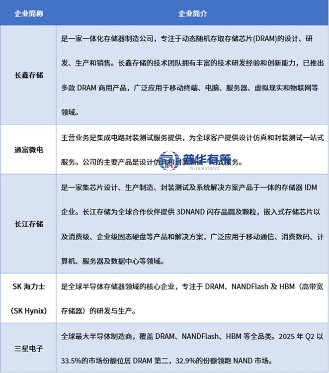
行业内主要企业有长鑫存储、长江存储、通富微电、三星电子、SK海力士(SKHynix)等企业。
行业内主要企业情况

资料来源:普华有策
《“十五五”半导体存储器行业细分市场调研及投资战略规划报告》涵盖行业全球及中国发展概况、供需数据、市场规模,产业政策/规划、相关技术、竞争格局、上游原料情况、下游主要应用市场需求规模及前景、区域结构、市场集中度、重点企业/玩家,企业占有率、行业特征、驱动因素、市场前景预测,投资策略、主要壁垒构成、相关风险等内容。同时北京普华有策信息咨询有限公司还提供市场专项调研项目、产业研究报告、产业链咨询、项目可行性研究报告、专精特新小巨人认证、市场占有率报告、十五五规划、项目后评价报告、BP商业计划书、产业图谱、产业规划、蓝白皮书、国家级制造业单项冠军企业认证、IPO募投可研、IPO工作底稿咨询等服务。(PHPOLICY:GYF)
报告目录:
第1章 半导体存储器行业发展概况及数据说明
1.1 半导体存储器行业界定
1.1.1 半导体存储器的定义
1.1.2 半导体存储器行业特征
1.1.3 半导体存储器的作用意义
1.3 本报告研究范围界定说明
1.4 半导体存储器行业主管单位和监管体制
1.5 本报告数据来源及统计标准说明
1.5.1 本报告权威数据来源
1.5.2 本报告研究方法及统计标准
第2章 “十四五”全球半导体存储器行业发展现状及趋势
2.1 全球半导体存储器行业发展历程
2.2 全球半导体存储器行业发展现状
2.2.1 全球半导体存储器行业发展特征
2.2.2 全球半导体存储器行业需求现状
2.2.3 全球半导体存储器行业市场竞争格局
2.3 全球半导体存储器行业市场规模分析
2.4 全球半导体存储器行业区域发展
2.4.1 全球半导体存储器区域发展格局
2.4.2 全球半导体存储器重点区域市场
1、美国
2、欧洲
3、日韩
4、其他地区
2.5 全球半导体存储器行业市场前景预测
2.6 全球半导体存储器行业发展趋势
第3章 “十四五”中国半导体存储器行业发展现状及进出口情况
3.1 中国半导体存储器行业发展历程
3.2 中国半导体存储器行业技术进展
3.2.1 半导体存储器行业工艺流程
3.2.2 中国半导体存储器行业研发投入
1、行业整体情况
2、代表性企业情况
3.2.3 中国半导体存储器行业专利申请情况
1、中国半导体存储器行业专利申请
2、中国半导体存储器行业专利公开
3、中国半导体存储器行业热门申请人
4、中国半导体存储器行业热门技术
3.3 中国半导体存储器行业企业数量规模
3.4 中国半导体存储器行业市场供给情况
3.5 中国半导体存储器行业对外贸易状况
3.5.1 半导体存储器进出口贸易总体情况
3.5.2 半导体存储器进口贸易状况
1、半导体存储器进口贸易规模
2、半导体存储器进口价格水平
3、半导体存储器进口产品结构
3.5.3 半导体存储器出口贸易状况
1、半导体存储器出口贸易规模
2、半导体存储器出口价格水平
3、半导体存储器出口产品结构
3.5.4 半导体存储器对外贸易环境
3.6 中国半导体存储器行业市场需求分析
3.7 中国半导体存储器行业市场规模体量
3.8 中国半导体存储器行业发展痛点
第4章 “十四五”中国半导体存储器行业竞争格局及五力模型分析
4.1 中国半导体存储器竞争者入场及战略布局
4.2 中国半导体存储器行业市场竞争格局
4.3 中国半导体存储器行业波特五力模型分析
4.3.1 半导体存储器行业供应商的议价能力
4.3.2 半导体存储器行业消费者的议价能力
4.3.3 半导体存储器行业新进入者威胁分析
4.3.4 半导体存储器行业替代品威胁分析
4.3.5 半导体存储器行业现有企业竞争情况
4.3.6 半导体存储器行业竞争状态总结
第5章 “十四五”中国半导体存储器产业链全景及配套产业发展
5.1 中国半导体存储器产业链结构梳理
5.2 中国半导体存储器产业链生态图谱
5.3 半导体存储器上游:原材料
5.3.1 A材料
1、A行业发展现状
2、A行业供给情况
3、A行业发展趋势
5.3.2 B材料
1、B行业发展现状
2、B行业供给情况
3、B行业发展趋势
……
5.4 配套产业布局对半导体存储器行业的影响总结
第6章 “十四五”中国半导体存储器行业细分产品市场分析
6.1 半导体存储器行业产品结构特征分析
6.1.1 行业产品结构特征
6.1.2 行业产品发展概况
6.2 半导体存储器细分市场:A产品
6.2.1 A产品概况
6.2.2 A产品市场竞争格局
6.2.3 A产品发展趋势
6.3 半导体存储器细分市场:B产品
6.3.1 B产品市场概况
6.3.2 B产品市场竞争格局
6.3.3 B产品发展趋势
6.4 半导体存储器细分市场:C产品
6.4.1 C产品概述
6.4.2 C产品市场竞争格局
6.4.3 C产品发展趋势
第7章 “十四五”中国半导体存储器行业细分应用市场分析
7.1 中国半导体存储器行业领域分布
7.2 半导体存储器细分应用——A行业
7.2.1 A行业发展状况
7.2.2 A行业领域半导体存储器应用概述
7.2.3 A行业领域半导体存储器市场现状
7.2.4 A行业领域半导体存储器发展趋势
7.3 半导体存储器细分应用——B行业
7.3.1 B行业发展状况
7.3.2 B行业领域半导体存储器应用概述
7.3.3 B行业领域半导体存储器市场现状
7.3.4 B行业领域半导体存储器趋势
7.4 半导体存储器细分应用——C行业
7.4.1 C行业发展状况
7.4.2 C行业领域半导体存储器应用概述
7.4.3 C行业领域半导体存储器市场现状
7.4.4 C行业领域半导体存储器需求潜力
7.6 半导体存储器细分应用:其他
7.7 中国半导体存储器行业细分市场战略地位分析
第8章 “十四五”中国半导体存储器产业区域格局发展前景
8.1 中国半导体存储器企业数量区域分布
8.2 中国半导体存储器行业区域发展格局
8.3 中国半导体存储器行业部分省市战略地位分析
8.4 华东地区半导体存储器行业发展概况分析
8.4.1 华东地区半导体存储器行业发展概况分析
8.4.2 华东地区半导体存储器行业市场规模状况
8.4.3 华东地区半导体存储器行业发展趋势及前景分析
8.5 华南地区(广东省)半导体存储器行业发展概况分析
8.5.1 华南地区半导体存储器行业发展概况分析
8.5.2 华南半导体存储器行业市场规模状况
8.5.3 华南地区半导体存储器行业发展趋势及前景分析
第9章 全球及中国半导体存储器重点企业调研
9.1 全球半导体存储器企业案例分析
9.1.1 A公司
1、企业基本信息
2、企业经营情况
3、企业业务架构及半导体存储器业务布局
9.1.2 B公司
1、企业基本信息
2、企业经营情况
3、企业业务架构及半导体存储器业务布局
9.1.3 C公司
1、企业基本信息
2、企业经营情况
3、企业业务架构及半导体存储器业务布局
9.2 中国半导体存储器企业案例分析
9.2.1 A公司
1、企业发展简况分析
2、企业经营情况分析
3、企业业务和产品结构分析
4、企业研发及技术水平
5、企业市场渠道及网络分析
6、企业核心竞争力分析
9.2.2 B公司
1、企业发展简况分析
2、企业经营情况分析
3、企业业务和产品结构分析
4、企业研发及技术水平
5、企业市场渠道及网络分析
6、企业核心竞争力分析
9.2.3 C公司
1、企业发展简况分析
2、企业经营情况分析
3、企业业务和产品结构分析
4、企业研发及技术水平
5、企业市场渠道及网络分析
6、企业核心竞争力分析
9.2.4 D公司
1、企业发展简况分析
2、企业经营情况分析
3、企业业务和产品结构分析
4、企业研发及技术水平
5、企业市场渠道及网络分析
6、企业核心竞争力分析
9.2.5 E公司
1、企业发展简况分析
2、企业经营情况分析
3、企业业务和产品结构分析
4、企业研发及技术水平
5、企业市场渠道及网络分析
6、企业核心竞争力分析
9.2.6 重点企业市场占有率分析
第10章 “十四五”中国半导体存储器行业发展环境及SWOT分析
10.1 中国半导体存储器行业经济(Economy)环境分析
10.1.1 中国宏观经济发展现状
1、中国GDP及增长情况
2、中国三次产业结构
3、中国居民消费价格(CPI)
4、中国生产者价格指数(PPI)
5、中国工业经济增长情况
6、中国固定资产投资情况
10.1.2 中国宏观经济发展展望
10.1.3 半导体存储器行业发展与宏观经济相关性分析
10.2 中国半导体存储器行业社会(Society)环境分析
10.2.1 中国半导体存储器行业社会环境分析
1、中国人口规模及增速
2、中国城镇化水平变化
3、中国劳动力人数及人力成本
4、中国居民人均消费支出及结构
5、中国居民消费升级演进
10.2.2 社会环境对半导体存储器行业发展的影响总结
10.3 中国半导体存储器行业政策(Policy)环境分析
10.3.1 国家层面半导体存储器行业政策规划汇总及解读
10.3.2 政策环境对半导体存储器行业发展的影响总结
10.4 中国半导体存储器行业SWOT分析
第11章 “十五五”中国半导体存储器行业市场前景及发展趋势预测
11.1 中国半导体存储器行业发展潜力评估
11.2 中国半导体存储器行业发展前景预测
11.3 中国半导体存储器行业发展趋势洞悉
第12章 “十五五”中国半导体存储器行业投资战略规划策略及建议
12.1 中国半导体存储器行业进入壁垒分析
12.1.1资金壁垒
12.1.2技术及自主创新壁垒
12.1.3品牌壁垒
12.1.4专业人才壁垒
12.1.5质量和服务壁垒
12.2 中国半导体存储器行业投资风险预警
12.2.1 政策风险
12.2.2 行业技术风险
12.2.3 行业供求风险分析
12.3.4 原材料价格风险
12.3.5 宏观经济波动风险
12.3 中国半导体存储器行业投资机会分析
12.3.1 半导体存储器产业链薄弱环节投资机会
12.3.2 半导体存储器行业区域市场投资机会
12.3.4 半导体存储器行业新兴技术投资机会
12.4 中国半导体存储器行业投资价值评估
12.5 中国半导体存储器行业投资策略建议
12.6 中国半导体存储器行业可持续发展建议
拔打普华有策全国统一客户服务热线:01089218002,24小时值班热线杜经理:13911702652(微信同号),张老师:18610339331
点击“在线订购”进行报告订购,我们的客服人员将在24小时内与您取得联系
发送邮件到puhua_policy@126.com;或13911702652@139.com,我们的客服人员会在24小时内与您取得联系
您可直接下载“订购协议”,或电话、微信致电我公司工作人员,由我公司工作人员以邮件或微信给您“订购协议”;扫描件或快递原件盖章版
户名:北京普华有策信息咨询有限公司
开户银行:中国农业银行股份有限公司北京复兴路支行
账号:1121 0301 0400 11817
任何客户订购普华有策产品,公司都将出具全额的正规增值税发票。发票我们将以快递形式及时送达。