“十五五”电容器行业细分产品及产业链全景调研报告
北京 • 普华有策
1
“十五五”电容器行业细分产品及产业链全景调研报告
  • 报告编号 :
    DRQ251
  • 发布机构 :
    普华有策
  • 报告格式 :
    纸质版/电子版
  • 付款方式 :
    对公/微信/支付宝/银联支付
  • 交付方式 :
    Email/微信/快递
  • 售后服务 :
    一年数据更新服务
  • 详情咨询 :

    公司客服:010-89218002

    杜经理:13911702652(微信同号)

    张老师:18610339331

  • 邮件订购 :
    puhua_policy@126.com;13911702652@139.com
浏览量 : 299
下载 : 3242

电容器行业全景分析:从产品分类到竞争格局的多维解读

1、电容器分类及特点

电容器依据所采用电介质材料的不同,主要可分为陶瓷电容器、铝电解电容器、钽电解电容器及薄膜电容器等类型,各类电容器的特性如下:

各类电容器的特性

2-25091G54325128.jpg

资料来源:普华有策

电容器主要类型包括陶瓷电容器、铝电解电容器、钽电解电容器和薄膜电容器等。其中,陶瓷电容器具有体积小、电压适用范围广以及成本相对较低等优势,因此在电子设备小型化发展趋势下,对小尺寸陶瓷电容器的市场需求尤为显著,其在整个电容器市场中的占比约为50%。在各类陶瓷电容器中,多层陶瓷电容器(MLCC)因其具有低等效串联电阻、优异的耐高压和耐高温性能、较长的使用寿命、紧凑的体积以及宽范围的电容量选择等特点,广泛应用于各类下游领域。

电容器产品性能比较

2-25091G54342552.jpg

资料来源:普华有策

2、电容器行业产业链分析

电容器行业产业链上游主要为钯、银、铜、镍、铝箔、金属膜、石墨等电极材料,以及陶瓷粉末、钽金属、高性能铝材、塑料膜等电介质材料;中游为电容器制造环节,主要产品包括钽电解电容器、铝电解电容器、陶瓷电容器和薄膜电容器;下游应用领域广泛覆盖军工、航空航天、工业控制、通信设备、消费电子及汽车电子等。

电容器行业产业链示意图

2-25091G5435H22.jpg

资料来源:普华有策

3、电容器行业发展趋势

电容器制造技术正持续向微型化、高容量化、高频化、高温化及高电压化方向纵深发展。随着科技进步与研发创新的持续推进,新型材料、先进工艺及前沿技术的不断涌现,显著提升了电容器的综合性能,并进一步拓展了其应用领域。通过采用高介电常数材料、有机薄膜材料以及纳米技术等创新方案,有效优化了电容器的性能参数与功能特性。以高分子固体铝电解电容器为例,其通过采用高分子导电材料替代传统电解液,不仅彻底解决了漏液问题,更具备等效串联电阻低、耐高温性能优异、工作稳定性高、安全可靠性强以及使用寿命长等显著优势。

当前,电容器行业正加速向数字化与智能化方向转型升级,通过集成高精度传感器与智能控制系统,实现了对电容器运行状态的实时监测与智能管理。在应用领域方面,随着物联网、人工智能等新兴技术的蓬勃发展,以及新能源、轨道交通、智能电网等战略产业的快速崛起,电容器的市场应用范围持续扩大。目前,电容器已在消费电子、家用电器、服务器、通信设备、安防系统、汽车电子、医疗仪器及工业自动化控制等领域实现广泛应用,同时在新能源发电、精密仪器仪表等新兴领域的市场需求亦呈现强劲增长态势。这些重点领域的快速发展将持续拉动电容器市场规模的增长。特别值得注意的是,5G通信、新能源汽车、智能电网等战略性新兴产业的迅猛发展及其市场规模的快速扩张,为电容器产业创造了巨大的市场需求和发展机遇。

4、电容器行业竞争格局分析

当前电容器行业呈现典型的"金字塔型"竞争格局:国际龙头企业凭借技术及品牌优势主导高端市场;国内头部企业(如风华高科、江海股份)通过持续的技术创新实现中端市场的国产化替代进程加速;细分领域企业(如法拉电子在薄膜电容领域、中车时代在超级电容领域)则依托专业化技术积累,在垂直赛道建立差异化竞争优势。该行业整体受益于新能源产业扩张与智能化技术升级带来的市场需求增长,但同时面临上游关键原材料价格波动和技术快速迭代的双重挑战。未来行业突破发展瓶颈的关键在于持续推进核心技术升级与产业链深度整合。

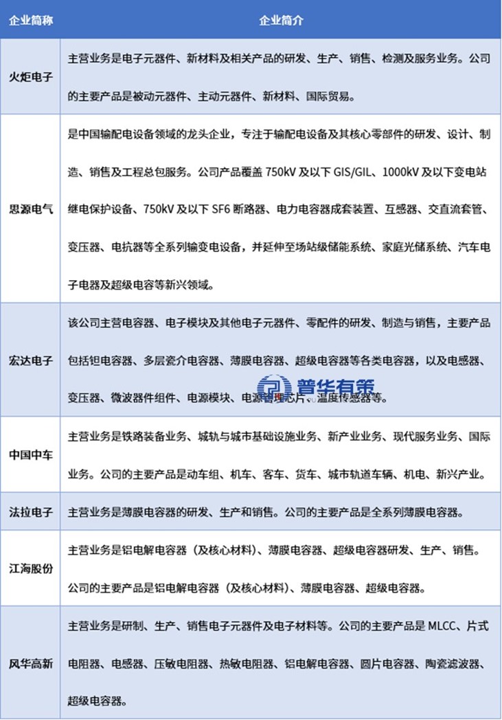
行业内主要企业有风华高科、江海股份、法拉电子、中国中车、宏达电子、思源电气、火炬电子等。

行业内主要企业介绍

2-25091G54415926.jpg

资料来源:普华有策

《“十五五”电容器行业细分产品及产业链全景调研报告》涵盖行业全球及中国发展概况、供需数据、市场规模,产业政策/规划、相关技术、竞争格局、上游原料情况、下游主要应用市场需求规模及前景、区域结构、市场集中度、重点企业/玩家,企业占有率、行业特征、驱动因素、市场前景预测,投资策略、主要壁垒构成、相关风险等内容。同时北京普华有策信息咨询有限公司还提供市场专项调研项目、产业研究报告、产业链咨询、项目可行性研究报告、专精特新小巨人认证、市场占有率报告、十五五规划、项目后评价报告、BP商业计划书、产业图谱、产业规划、蓝白皮书、国家级制造业单项冠军企业认证、IPO募投可研、IPO工作底稿咨询等服务。(PHPOLICY:GYF)

报告目录:

第一部分  行业发展调研

第一章  电容器行业概况

第一节  电容器产品界定及分类

一、产品界定

二、产品分类情况   

第二节  电容器行业发展历程分析

第三节  电容器所属行业发展情况

 

第二章 “十四五” 电容器行业发展环境分析

第一节 电容器行业主管部门及监管体制

第二节 电容器行业发展规划情况

第三节 电容器行业政策及法律法规

第四节 政策对行业市场影响分析

第五节 电容器行业技术发展现状及特点分析

第六节 电容器行业技术趋势预测

第七节 电容器行业经济环境分析

 

第二章  “十四五”电容器行业产业链研究

第一节 产业链结构图及分析

第二节 产业链上下游关系分析

一、上游行业关联性及影响

二、下游行业关联性及影响

第三节 产业链价值分布

第四节 上游行业发展现状及趋势预测

一、上游主要行业发展现状

二、上游行业发展趋势

第五节 下游行业发展现状及趋势预测

一、下游细分市场应用结构分析

二、下游行业发展现状

三、下游行业发展趋势

第六节 产业链竞争状况

 

第四章  电容器市场发展概况及预测

第一节  电容器行业发展现状分析

第二节 电容器行业供需规模增长分析及预测

一、  需求增长分析及预测

二、  供给规模增长分析及预测

第三节 电容器行业发展驱动因素分析

第四节 电容器行业渗透率情况

第五节  电容器行业市场规模分析及预测

 

第五章 “十四五”电容器行业经营情况分析

第一节 电容器行业盈利模式分析

第二节 电容器行业盈利能力分析

第三节 电容器行业产值规模分析

第四节 电容器行业生产成本分析

 

第六章 “十四五”行业竞争格局及集中度分析

第一节 电容器行业竞争格局分析

第二节 电容器 市场集中度分析

第三节  电容器行业区域集中度分析

 

第二部分 细分市场应用调研及趋势

第七章 “十四五”电容器行业细分市场应用及趋势预测

第一节 A领域用电容器市场分析及趋势

一、发展现状

二、市场规模分析

三、发展前景预测

第二节 B领域用电容器市场分析及趋势

一、发展现状

二、市场规模分析

三、发展前景预测

第三节 C领域用电容器市场分析及趋势

一、发展现状

二、市场规模分析

三、发展前景预测

第四节 D领域用电容器市场分析及趋势

一、发展现状

二、市场规模分析

三、发展前景预测

 

第三部分 电容器行业内竞争对手分析

第八章 电容器行业内重点企业调研

第一节  企业一

一、企业概况

二、企业相关业务情况

三、企业经营情况

四、企业核心竞争力及市场地位分析

第二节  企业二

一、企业概况

二、企业相关业务情况

三、企业经营情况

四、企业核心竞争力及市场地位分析

第三节  企业三

一、企业概况

二、企业相关业务情况

三、企业经营情况

四、企业核心竞争力及市场地位分析

第四节  企业四

一、企业概况

二、企业相关业务情况

三、企业经营情况

四、企业核心竞争力及市场地位分析

第五节  企业五

一、企业概况

二、企业相关业务情况

三、企业经营情况

四、企业核心竞争力及市场地位分析

第六节 重点企业市场占有率分析

 

第四部分 下游客户情况

第八章 下游头部企业研究分析

第一节 A类企业客户研究

一、企业一

1、企业业务概况

2、电容器应用分析

二、企业二

1、企业业务概况

2、电容器应用分析

三、企业三

1、企业业务概况

2、电容器应用分析

第二节 B类企业客户研究

一、企业一

1、企业业务概况

2、电容器应用分析

二、企业二

1、企业业务概况

2、电容器应用分析

三、企业三

1、企业业务概况

2、电容器应用分析

第三节 C类企业客户研究

一、企业一

1、企业业务概况

2、电容器应用分析

二、企业二

1、企业业务概况

2、电容器应用分析

三、企业三

1、企业业务概况

2、电容器应用分析

 

第五部分 前景及投资机会风险分析

第九章  “十五五”电容器行业发展趋势及前景预测

第一节 电容器行业市场规模预测

第二节 电容器行业发展趋势

第三节 电容器行业应用趋势及前景预测

 

第十章 “十五五”电容器行业投资机会及风险分析

第一节 电容器行业投资机会

一、产业链投资机会

二、细分市场投资机会

三、重点区域投资机会

第二节电容器行业主要壁垒构成

一、技术壁垒

二、资金壁垒

三、人才壁垒

四、其他壁垒

第三节电容器行业投资风险及防范

一、政策风险及防范

二、技术风险及防范

三、供求风险及防范

四、宏观经济波动风险及防范

五、关联产业风险及防范

六、产品结构风险及防范

七、其他风险及防范

 

第十一章  “十五五”电容器行业发展方向及战略规划

第一节    电容器行业发展方向

第二节 电容器行业战略规划重要性

第三节 电容器行业战略规划方向

 

第十二章 电容器行业研究结论及建议

 


订购流程
    电话购买

    拔打普华有策全国统一客户服务热线:01089218002,24小时值班热线杜经理:13911702652(微信同号),张老师:18610339331

    在线订购

    点击“在线订购”进行报告订购,我们的客服人员将在24小时内与您取得联系

    邮件订购

    发送邮件到puhua_policy@126.com;或13911702652@139.com,我们的客服人员会在24小时内与您取得联系

    签订协议

    您可直接下载“订购协议”,或电话、微信致电我公司工作人员,由我公司工作人员以邮件或微信给您“订购协议”;扫描件或快递原件盖章版

支付方式
    对公打款

    户名:北京普华有策信息咨询有限公司
    开户银行:中国农业银行股份有限公司北京复兴路支行
    账号:1121 0301 0400 11817

    发票说明

    任何客户订购普华有策产品,公司都将出具全额的正规增值税发票。发票我们将以快递形式及时送达。