公司客服:010-89218002
杜经理:13911702652(微信同号)
张老师:18610339331
中国轨道交通装备行业发展全景:现状、趋势与竞争格局
1、轨道交通装备行业发展现状
我国高铁建设已从高速增长期转入存量运营与增量平稳增长阶段:2008-2023年高铁营业里程年均复合增长率28.9%,2018-2023年降至9.2%;2023年末全国铁路营业里程15.9万公里,其中高铁4.5万公里。按规划,2025年铁路将达16.5万公里,高铁(含部分城际)约5万公里、覆盖95%以上50万人口城市;2035年铁路预计20万公里,高铁约7万公里,2025-2035年高铁年均增速将放缓至3.4%,铁路基建增速趋稳。
2020-2024年我国铁路营运里程情况

资料来源:普华有策
尽管铁路基建增速放缓,但多年高速建设形成庞大轨道交通车辆存量市场,叠加新增车辆需求平稳增长及既有车辆维修更新需求释放,轨道交通装备行业仍快速增长。作为我国高端装备制造业重要组成部分,该行业已形成自主创新能力强、产业链完备、技术水平领先的格局,在“交通强国”战略、智慧城市建设及“双碳”目标推动下,未来发展空间稳定广阔。
2、行业技术水平
经过多年发展,我国轨道交通装备技术已迈入国际先进行列。从早期的技术引进到当前的自主创新阶段,各关键子系统已基本实现国产化自主生产。高速动车组技术成功实现了从引进消化吸收到自主创新的跨越式发展,成为我国轨道交通领域的标志性成就。目前,国内企业在列车牵引系统、制动系统、信号系统及空调系统等核心领域已掌握关键技术,自主品牌产品在可靠性与性能指标方面已达到国际同类产品水平。装备自主化生产趋势不仅显著增强了供应链的自主可控能力,有效降低了采购成本,还充分发挥了本土化服务响应迅速的独特优势。与此同时,行业技术正加速向智能化方向发展,新一代信息技术(包括物联网、大数据、人工智能等)在列车及关键部件中的应用日趋广泛,显著提升了装备运行的智能化水平和安全性能。车载系统的状态监测、故障自诊断等智能化功能逐步推广应用,推动轨道交通装备的数字化水平持续提升。
3、行业经营特征
轨道交通装备行业以订单驱动,具有项目制和周期性特点:上游通过招投标承接新线车辆采购及既有车辆大修更换订单,新造需求随铁路和城轨建设周期波动;但装备服役5-10年后进入大修期,当前我国已进入集中维保阶段,高铁更逐步迎来大修高峰,定期检修和部件更换形成循环性后市场需求,平滑了行业波动。同时,设备维护因安全要求具有刚性,使行业具备一定抗周期性。总体而言,市场前期受投资周期驱动,中后期转为维保更新拉动,两者交替促进行业持续发展。
(1)区域特征
我国轨道交通装备市场需求主要来自国内铁路网与城市轨道交通发达地区:铁路领域以“八纵八横”高铁网及东中部普速铁路为重心,装备制造企业和检修基地多布局于长三角、珠三角等经济发达区域或主机厂所在地;城市轨道交通方面,一线和新一线城市是采购主力,市场向大城市群集中,2023年已有20余座城市发布新列车采购中标项目。同时,“一带一路”推动下,国内企业加速开拓海外市场,在亚洲、欧洲等地区新兴轨道项目中自主装备中标份额提升,市场从国内延伸至全球。
(2)季节特征
总体而言,轨道装备的生产与交付环节未呈现显著的季节性特征,但在运维领域存在一定的季节性规律。具体表现为:车辆空调系统的检修工作相对集中于春秋季,旨在确保系统在夏季高温期前处于良好运行状态;铁路部门通常会在雨季来临前重点开展列车刮雨器等关键部件的检查与更换工作,以保障汛期行车安全。运营单位一般选择在客流低谷期或非运营时段(如夜间)实施设备维护作业,从而最大限度降低对正常运输服务的影响。由此可见,季节性因素主要反映在机务段及运营单位的维保计划安排层面,对年度整体市场需求的影响较为有限。从行业整体来看,我国轨道交通装备市场呈现较高的区域集中度特征,且受季节因素影响较小,能够全年维持稳定的生产与服务节奏。
4、行业发展趋势
(1)自主化生产趋势明显
自主化生产是轨道交通装备行业未来重要趋势:政策鼓励提升自主可控水平,企业将深化关键零部件技术攻关。目前除极少数尖端设备,轨道列车大部分系统和零件已可国产,进口依赖度大幅降低;未来随着本土厂商技术与规模突破,进口份额或进一步下降。国际竞争中,中国企业以高性价比产品逐步替代欧美供应商在发展中国家的地位。依托成本优势、完善产业链及政策支持,“中国制造”将更主导该领域,自主化深化也将提升行业创新与抗风险能力,成为轨道装备强国的重要标志。
(2)智能化、绿色化技术应用加快
智能化与绿色化是轨道交通装备技术演进的核心方向。智能化上,通过集成智能列车控制系统、自动驾驶技术,依托车载传感器实现关键部件实时监测与远程诊断,推动被动检修向主动预警型智能运维转型,提升运营效率与安全性,刮雨器、空调等传统子系统也融入智能控制;绿色化方面,低碳理念贯穿全寿命周期,车辆空调采用新冷媒、优化能量管理,整车注重轻量化与环保材料,推广再制造和回收利用,“双碳”战略推动企业研发节能降耗产品。未来,智慧与绿色将成重要标签,带动设备性能与可持续性提升,促进行业技术升级。
(3)轨道交通维保市场潜力巨大
随着国内轨道交通装备大规模投入使用,维修保养需求持续攀升。铁路方面,早期投入的高铁动车组陆续进入大修周期,不同型号列车维修需求分阶段出现,检修业务量稳步增长。城市轨道交通同样迎来维保高峰,上一地铁建设高峰时期的地铁车辆开始需要深度维护。随着运营车辆数量增加,行业重心从“造新车”转向“养旧车”,维保业务占比快速提升。尤其是高频率运行的线路,检修标准越来越严,维护频次和深度都在加强。未来十年将呈现多维需求叠加态势:动车组周期性大修、机车装备技术升级、城轨车辆批量维保等关键节点交替演进,构建起持续稳定的市场增长曲线。
5、行业竞争格局
(1)企业核心竞争力指标
在轨道交通车辆刮雨器与空调设备领域,企业核心竞争力体现在供应链准入资质与产品技术实力的双重构建:需通过中车等整车厂多维度认证进入核心配套市场,具备满足高铁严苛工况的设计开发能力以保障产品可靠性;项目经验积累与售后快速响应能力形成延伸支撑,四者协同构成竞争壁垒。市场需求则来自动车组新造提升、维保需求释放及机车以旧换新扩容,带动刮雨器、空调等关键部件需求旺盛。
(2)行业门槛及壁垒
轨道交通车辆部件行业技术含量高、认证严格,新进入者面临多重壁垒。一般来说,企业首先需要获得ISO/TS22163(IRIS,国际铁路工业标准)以及ISO9001质量管理体系等基础资质,方能具备主机厂资质评定的基本条件;此后,针对每一型号车辆均须进行主机厂认证测试,通过首件评审、样车装车试验、小批量供货验证后,最终才能成为中车等主机厂的批量装车合格供应商,整个周期长达3至5年。此外,主机厂倾向选择业绩和信誉良好的供应商,一旦某车型采用特定供应商的刮雨器或空调,后续同系列车辆通常延续使用,以减少更换供应商带来的适配风险,新进入者短期内难以打破既有供应链格局。轨道交通行业强调安全稳定,企业品牌信誉需长期运营经验积累,业界口碑良好的企业更易获得订单。这些因素共同构筑了行业较高的进入壁垒,巩固了领先企业的竞争优势。
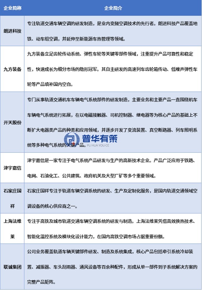
(3)行业内主要企业概况
行业内企业有朗进科技、九方装备、开天股份、津宇嘉信、石家庄国祥运输设备有限公司、上海法维莱、联诚集团等企业。
行业内主要企业情况

资料来源:普华有策
《2025-2031年轨道交通装备行业市场调查研究及发展前景预测报告》涵盖行业全球及中国发展概况、供需数据、市场规模,产业政策/规划、相关技术、竞争格局、上游原料情况、下游主要应用市场需求规模及前景、区域结构、市场集中度、重点企业/玩家,企业占有率、行业特征、驱动因素、市场前景预测,投资策略、主要壁垒构成、相关风险等内容。同时北京普华有策信息咨询有限公司还提供市场专项调研项目、产业研究报告、产业链咨询、项目可行性研究报告、专精特新小巨人认证、市场占有率报告、十五五规划、项目后评价报告、BP商业计划书、产业图谱、产业规划、蓝白皮书、国家级制造业单项冠军企业认证、IPO募投可研、IPO工作底稿咨询等服务。(PHPOLICY:GYF)
目录
第一部分 轨道交通装备产业环境透视
第一章 全球轨道交通装备行业发展分析
第一节 国际轨道交通装备行业发展轨迹综述
第二节 2020-2024年世界轨道交通装备行业市场情况
一、世界轨道交通装备产业发展现状
二、国际轨道交通装备产业发展特点
第三节 2020-2024年部分国家地区轨道交通装备行业发展状况
一、美国轨道交通装备行业发展分析
二、欧洲轨道交通装备行业发展分析
三、日本轨道交通装备行业发展分析
第二章 2020-2024年轨道交通装备行业市场环境及影响分析(PEST)
第一节 轨道交通装备行业政治法律环境(P)
一、行业管理体制分析
二、行业主要法律法规
三、轨道交通装备行业标准
四、行业相关发展规划
1、轨道交通装备行业国家发展规划
2、轨道交通装备行业地方发展规划
五、政策环境对行业的影响
第二节 行业经济环境分析(E)
一、宏观经济形势分析
1、国际宏观经济形势分析
2、国内宏观经济形势分析
3、产业宏观经济环境分析
二、宏观经济环境对行业的影响分析
第三节 行业社会环境分析(S)
一、轨道交通装备产业社会环境
1、人口环境分析
2、中国城镇化率
二、社会环境对行业的影响
三、轨道交通装备产业发展对社会发展的影响
第四节 行业技术环境分析(T)
一、轨道交通装备技术分析
二、轨道交通装备技术发展水平
三、技术环境对行业的影响
第二部分 轨道交通装备行业深度分析
第三章 我国轨道交通装备行业运行现状分析
第一节 我国轨道交通装备行业发展状况分析
一、我国轨道交通装备行业发展阶段
二、我国轨道交通装备行业发展总体概况
三、我国轨道交通装备行业发展特点分析
四、我国轨道交通装备行业商业模式分析
第二节 2020-2024年轨道交通装备行业发展现状
一、2020-2024年我国轨道交通装备行业市场规模
二、2020-2024年我国轨道交通装备行业发展分析
三、2020-2024年中国轨道交通装备企业发展分析
第三节 2020-2024年轨道交通装备市场情况分析
一、2020-2024年中国轨道交通装备市场总体概况
二、2020-2024年中国轨道交通装备产品市场发展分析
第四章 中国轨道交通装备所属行业经营效益分析
第一节 中国轨道交通装备行业发展现状分析
一、中国轨道交通装备行业发展主要特点
二、中国轨道交通装备行业发展因素分析
1、中国轨道交通装备行业发展的驱动因素
2、中国轨道交通装备行业发展的障碍因素
第二节 中国轨道交通装备行业运行状况分析
第三节 中国轨道交通装备行业供需平衡分析
一、中国轨道交通装备行业供给情况分析
1、中国轨道交通装备行业总产值分析
2、中国轨道交通装备行业产成品分析
二、中国轨道交通装备行业需求情况分析
1、中国轨道交通装备行业销售产值分析
2、中国轨道交通装备行业销售收入分析
三、中国轨道交通装备行业产销率分析
第四节 中国轨道交通装备行业进出口市场分析
一、中国轨道交通装备行业进出口状况综述
二、中国轨道交通装备行业出口市场分析
三、中国轨道交通装备行业进口市场分析
第五章 中国轨道交通装备行业区域市场分析
第一节 华北地区轨道交通装备行业分析
一、2020-2024年行业发展现状分析
二、2020-2024年市场规模情况分析
三、2020-2024年市场需求情况分析
四、2025-2031年行业发展前景预测
第二节 东北地区轨道交通装备行业分析
一、2020-2024年行业发展现状分析
二、2020-2024年市场规模情况分析
三、2020-2024年市场需求情况分析
四、2025-2031年行业发展前景预测
第三节 华东地区轨道交通装备行业分析
一、2020-2024年行业发展现状分析
二、2020-2024年市场规模情况分析
三、2020-2024年市场需求情况分析
四、2025-2031年行业发展前景预测
第四节华南地区轨道交通装备行业分析
一、2020-2024年行业发展现状分析
二、2020-2024年市场规模情况分析
三、2020-2024年市场需求情况分析
四、2025-2031年行业发展前景预测
第五节 华中地区轨道交通装备行业分析
一、2020-2024年行业发展现状分析
二、2020-2024年市场规模情况分析
三、2020-2024年市场需求情况分析
四、2025-2031年行业发展前景预测
第六节 西部地区轨道交通装备行业分析
一、2020-2024年行业发展现状分析
二、2020-2024年市场规模情况分析
三、2020-2024年市场需求情况分析
四、2025-2031年行业发展前景预测
第六章 中国轨道交通装备行业需求市场分析
第一节 A行业运营状况分析
一、行业供给情况
二、行业需求情况
三、行业财务运营情况
1、行业盈利能力分析
2、行业运营能力分析
3、行业偿债能力分析
4、行业发展能力分析
四、A行业与轨道交通装备行业需求相关性分析
第二节 B行业运营状况分析
一、行业供给情况
二、行业需求情况
三、行业财务运营情况
1、行业盈利能力分析
2、行业运营能力分析
3、行业偿债能力分析
4、行业发展能力分析
四、行业与轨道交通装备行业需求相关性分析
第三节 C行业运营状况分析
一、行业供给情况
二、行业需求情况
三、行业财务运营情况
1、行业盈利能力分析
2、行业运营能力分析
3、行业偿债能力分析
4、行业发展能力分析
四、行业与轨道交通装备行业需求相关性分析
第三部分 轨道交通装备市场全景调研
第七章 行业产业结构分析
第一节 轨道交通装备产业结构分析
一、市场细分充分程度分析
二、各细分市场占总市场的结构比例
第二节 产业价值链条的结构及整体竞争优势分析
一、产业价值链条的构成
二、产业链条的竞争优势与劣势分析
第三节 产业结构发展预测
一、产业结构调整指导政策分析
二、产业结构调整方向分析
第八章 中国轨道交通装备行业细分产品分析
第一节 a产品市场潜力分析
一、a产品种类分析
二、a产品市场发展现状
三、a产品技术水平分析
1、a产品技术活跃程度分析
2、a产品技术领先企业分析
3、a产品热门技术分析
四、a产品典型企业分析
五、a产品应用领域分析
六、a产品市场容量预测
第二节 b产品市场潜力分析
一、b产品种类分析
二、b产品市场发展现状
三、b产品技术水平分析
1、b产品技术活跃程度分析
2、b产品技术领先企业分析
3、b产品热门技术分析
四、b产品典型企业分析
五、b产品应用领域分析
六、b产品市场容量预测
第三节 c产品市场潜力分析
一、c产品种类分析
二、c产品市场发展现状
三、c产品技术水平分析
1、c产品技术活跃程度分析
2、c产品技术领先企业分析
3、c产品热门技术分析
四、c产品典型企业分析
五、c产品应用领域分析
六、c产品市场容量预测
第四部分 轨道交通装备行业竞争格局分析
第九章 轨道交通装备产业重点区域市场分析
第一节 中国轨道交通装备产业区域发展特色分析
一、A地区轨道交通装备产业发展特色分析
二、B区轨道交通装备产业发展特色分析
三、其他地区轨道交通装备产业发展特色分析
第二节 轨道交通装备重点区域市场分析预测
一、行业总体区域结构特征及变化
1、区域结构总体特征
2、行业区域集中度分析
3、行业区域分布特点分析
4、行业规模指标区域分布分析
5、行业效益指标区域分布分析
6、行业企业数的区域分布分析
二、轨道交通装备重点区域市场分析
第十章 中国轨道交通装备行业市场竞争分析
第一节 中国轨道交通装备行业国内竞争格局分析
一、国内轨道交通装备行业区域分布格局
二、国内轨道交通装备行业企业规模格局
三、国内轨道交通装备行业企业性质格局
第二节 中国轨道交通装备行业集中度分析
一、行业销售收入集中度分析
二、行业利润集中度分析
三、行业工业总产值集中度分析
第三节 中国轨道交通装备行业五力模型分析
一、行业现有企业竞争
二、上游议价能力分析
三、下游议价能力分析
四、潜在进入者威胁
五、行业替代品威胁
第十一章 轨道交通装备行业领先企业经营形势分析
第一节A公司
一、企业发展简况分析
二、企业财务指标分析
三、企业轨道交通装备产品介绍
四、企业核心竞争力分析
第二节 B公司
一、企业发展简况分析
二、企业财务指标分析
三、企业轨道交通装备产品介绍
四、企业核心竞争力分析
第三节 C公司
一、企业发展简况分析
二、企业财务指标分析
三、企业轨道交通装备产品介绍
四、企业核心竞争力分析
第四节 D公司
一、企业发展简况分析
二、企业财务指标分析
三、企业轨道交通装备产品介绍
四、企业核心竞争力分析
五、企业发展战略分析
第五节 E公司
一、企业发展简况分析
二、企业财务指标分析
三、企业轨道交通装备产品介绍
四、企业核心竞争力分析
第六节 重点企业市场占有率分析
第五部分 轨道交通装备行业发展前景展望
第十二章 2025-2031年轨道交通装备行业前景及趋势预测
第一节 2025-2031年轨道交通装备市场发展前景
一、2025-2031年轨道交通装备市场发展潜力
二、2025-2031年轨道交通装备市场发展前景展望
三、2025-2031年轨道交通装备细分行业发展前景分析
第二节 2025-2031年轨道交通装备市场发展趋势预测
一、2025-2031年轨道交通装备行业发展趋势
二、2025-2031年轨道交通装备市场规模预测
第三节 2025-2031年中国轨道交通装备行业供需预测
一、2025-2031年中国轨道交通装备行业供给预测
二、2025-2031年中国轨道交通装备行业产量预测
三、2025-2031年中国轨道交通装备市场销量预测
第十三章 2025-2031年轨道交通装备行业投资机会与风险防范
第一节 2025-2031年轨道交通装备行业投资机会
一、产业链投资机会
二、细分市场投资机会
三、重点区域投资机会
四、轨道交通装备行业投资机遇
第二节 2025-2031年轨道交通装备行业投资风险分析
一、政策风险分析
二、技术风险分析
三、供求风险分析
四、宏观经济波动风险分析
五、关联产业风险分析
六、其他风险
第六部分 轨道交通装备行业发展战略研究
第十四章 2025-2031年轨道交通装备行业面临的困境及对策
第一节 轨道交通装备行业面临的困境
第二节 轨道交通装备企业面临的困境及对策
第三节 中国轨道交通装备行业存在的问题及对策
一、中国轨道交通装备行业存在的问题
二、轨道交通装备行业发展的建议对策
1、把握国家投资的契机
2、竞争性战略联盟的实施
3、企业自身应对策略
第四节 中国轨道交通装备市场发展面临的挑战与对策
第十五章 投资建议
第一节 行业发展策略建议
第二节 行业投资方向建议
拔打普华有策全国统一客户服务热线:01089218002,24小时值班热线杜经理:13911702652(微信同号),张老师:18610339331
点击“在线订购”进行报告订购,我们的客服人员将在24小时内与您取得联系
发送邮件到puhua_policy@126.com;或13911702652@139.com,我们的客服人员会在24小时内与您取得联系
您可直接下载“订购协议”,或电话、微信致电我公司工作人员,由我公司工作人员以邮件或微信给您“订购协议”;扫描件或快递原件盖章版
户名:北京普华有策信息咨询有限公司
开户银行:中国农业银行股份有限公司北京复兴路支行
账号:1121 0301 0400 11817
任何客户订购普华有策产品,公司都将出具全额的正规增值税发票。发票我们将以快递形式及时送达。