公司客服:010-89218002
杜经理:13911702652(微信同号)
张老师:18610339331
定制式口腔医疗器械行业研究:概况、产业链及竞争格局
1、定制式口腔医疗器械行业概况
定制式口腔医疗器械是指根据患者个体独特的口腔解剖结构、病理特征及功能美学需求,运用专业口腔医疗技术与精密加工工艺进行个性化设计与制造,以精准满足特定患者治疗需求的专用医疗器械。此类器械需严格适配患者的个性化口腔参数(包括但不限于咬合关系、牙龈软组织形态、牙弓解剖弧度等),通常具有高度患者特异性,仅适用于对应定制订单的专属使用场景。其生产须严格遵循功能性、精密性、结构稳定性及生物相容性等核心质量要求。在口腔医疗器械分类体系中,义齿、种植基台系统及正畸矫治装置等产品属于典型的定制化生产范畴。
2、定制式口腔医疗器械行业产业链分析
定制式口腔医疗器械产业链由上游原材料与加工设备供应、中游定制化产品生产制造及下游口腔医疗服务应用三大核心环节构成,各环节发展由终端患者的医疗需求驱动。
定制式口腔医疗器械产业链下游服务端为口腔医院、诊所等医疗机构,直接服务患者,医生据患者需求制定含临床诊疗及药品、器械等要素的方案,定制器械使用依赖临床主导与医技协同设计;中游制造端由加工厂商承接定制订单,采购上游材料、设备及软件完成从设计数据到实体产品的转化,其高度依赖上下游对接,医生与厂商的信息交互影响器械适配性、交付时效,关乎医疗方案有效性及患者体验。
定制式口腔医疗器械行业产业链

资料来源:普华有策
(1)产业链上游行业分析
定制式口腔医疗器械行业上游主要由齿科材料与加工设备、软件构成。
1)齿科材料
齿科材料用于制作牙科修复体、正畸产品等及模型、工具,主要有金属、陶瓷、树脂材料。其中,牙科氧化锆材料因机械性能、美学性能及稳定性优异,解决传统陶瓷问题,成为口腔修复优选,国内已加速发展,爱尔创等品牌上榜相关榜单;活动义齿树脂材料加工性能及生物相容性良好,用于活动义齿牙托及假牙,2023年全球市场规模14亿美元、中国4.53亿元。中国活动义齿修复材料市场快速发展,在原先由国外知名制造商所领导的背景下,近年来中国企业在该领域实现迅速崛起及扩张,其中沪鸽口腔17已超越国际竞争对手,按收入规模成为中国市场活动义齿修复材料领域排名第一的企业。
2)加工设备、软件
上游加工设备及软件主要包括前端齿科数字化影像设备(CBCT、口腔扫描仪),中端信息化的数据传输及后端的CAD软件、CAM设备。随着国内设备厂商在研发方面的投入,技术创新能力不断提升,目前在扫描设备领域,国内口内扫描仪产品的技术精度已达国际水平,且价格定位更具优势。
(2)产业链中游行业分析
国内定制式口腔医疗器械行业初期,因产品高度定制化、技术设备落后,以手工作坊式铸造工艺为主,且加工厂商服务半径受限,而下游机构多、需求各异,导致行业参与者多、竞争分散。近年来,在居民支付能力及口腔健康意识提升等推动下,市场快速发展,涌现出康泰健等制造商。随着种植服务限价、集采等政策落地,牙冠价格下降,头部企业凭规模、技术等优势拓展业务,市场份额将提升,行业集中度有望提高。
(3)产业链下游行业分析
定制式口腔医疗器械下游为各类口腔医疗服务机构,其地域分布广泛,涵盖城乡,高度分散,截至2024年底经营中的机构共13.54万家,较2023年增长6.8%。其中民营机构发展迅速,2023年数量占比约92.5%,收入占比约70.2%,作用愈发重要。
3、定制式口腔医疗器械行业发展趋势
(1)数字化生产环节的智能制造改造势在必行
定制式口腔医疗器械生产中,依赖技师经验的手工模式因标准化低、质量不稳、效率低已基本淘汰。目前行业数字化生产逐步普及,但多未打通工序与设备,难成协同;经营管理与数字化生产的深度融合需大量投入,且存在经验与技术壁垒。在价格下行、竞争加剧下,依托数字化信息化导入自动化智能制造以降本,是企业生存发展的必然选择。
(2)监管规范和数字化转型背景下行业标准化程度进一步提升
定制式口腔医疗器械行业参与者众多,存在产品质量参差不齐、企业质量安全主体责任意识不强等问题。为进一步落实企业主体责任,2023年3月,国家药监局成立口腔数字化医疗器械标准化技术归口单位,负责全国口腔数字化医疗器械专业领域的基础通用标准、管理标准、检测与评价方法标准、产品标准、标准物质相关标准以及其他相关标准的制定。各地药监局亦通过生产合规指导、不良事件监测、利用自律组织开展培训等方式增强经营主体意识,提升行业规范。CAD/CAM的技术普及与数字化转型趋势通过对数据及设计加工参数的标准化要求确保产品从设计到加工的精准转换,亦驱动行业标准化程度提升。
(3)材料创新化与优质化
新型生物相容性材料(如纳米复合材料、生物陶瓷等)的研究已成为当前热点领域,与此同时,生物可降解材料的临床应用亦呈现显著扩展趋势。这类先进材料的应用能够有效提升医疗器械的生物相容性与结构耐久性,从而显著改善患者治疗体验并降低其治疗过程中的不适感。
4、定制式口腔医疗器械行业竞争格局
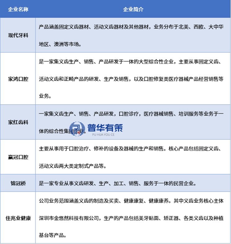
定制式口腔医疗器械行业参与者众多,受产品高度定制化及市场需求多样化特征影响,行业尚未形成显著龙头企业,整体竞争格局呈现分散化特点。近年来,在产业政策支持与居民口腔健康意识持续提升的双重驱动下,我国定制式口腔医疗器械市场实现快速发展,涌现出以现代牙科、康泰健、家鸿口腔等为代表的优质定制式口腔医疗器械制造企业。
行业内主要企业有现代牙科、家鸿口腔、家红齿科、赢冠口腔、锦冠桥、佳兆业健康等。
行业内主要企业介绍

资料来源:普华有策
《2025-2031年定制式口腔医疗器械行业市场调研及发展趋势预测报告》涵盖行业全球及中国发展概况、供需数据、市场规模,产业政策/规划、相关技术/专利、竞争格局、上游原料情况、下游主要应用市场需求规模及前景、区域结构、市场集中度、重点企业/玩家,企业占有率、行业特征、驱动因素、市场前景预测,投资策略、主要壁垒构成、相关风险等内容。同时北京普华有策信息咨询有限公司还提供市场专项调研项目、产业研究报告、产业链咨询、项目可行性研究报告、专精特新小巨人认证、市场占有率报告、十五五规划、项目后评价报告、BP商业计划书、产业图谱、产业规划、蓝白皮书、国家级制造业单项冠军企业认证、IPO募投可研、IPO工作底稿咨询等服务。(PHPOLICY:GYF)
目录
第一章 定制式口腔医疗器械行业相关概述
第一节 定制式口腔医疗器械行业定义及分类
一、行业定义
二、行业特性及在国民经济中的地位及影响
第二节 定制式口腔医疗器械行业特点及模式
一、定制式口腔医疗器械行业发展特征
二、定制式口腔医疗器械行业经营模式
第三节 定制式口腔医疗器械行业产业链分析
一、产业链结构
二、定制式口腔医疗器械行业主要上游2020-2024年供给规模分析
三、定制式口腔医疗器械行业主要上游2020-2024年价格分析
四、定制式口腔医疗器械行业主要上游2025-2031年发展趋势分析
五、定制式口腔医疗器械行业主要下游2020-2024年发展概况分析
六、定制式口腔医疗器械行业主要下游2025-2031年发展趋势分析
第二章 定制式口腔医疗器械行业全球发展分析
第一节 全球定制式口腔医疗器械市场总体情况分析
一、全球定制式口腔医疗器械行业的发展特点
二、全球定制式口腔医疗器械市场结构
三、全球定制式口腔医疗器械行业市场规模分析
四、全球定制式口腔医疗器械行业竞争格局
五、全球定制式口腔医疗器械市场区域分布
六、全球定制式口腔医疗器械行业市场规模预测
第二节 全球主要国家(地区)市场分析
一、欧洲
1、欧洲定制式口腔医疗器械行业市场规模
2、欧洲定制式口腔医疗器械市场结构
3、2025-2031年欧洲定制式口腔医疗器械行业发展前景预测
二、北美
1、北美定制式口腔医疗器械行业市场规模
2、北美定制式口腔医疗器械市场结构
3、2025-2031年北美定制式口腔医疗器械行业发展前景预测
三、日韩
1、日韩定制式口腔医疗器械行业市场规模
2、日韩定制式口腔医疗器械市场结构
3、2025-2031年日韩定制式口腔医疗器械行业发展前景预测
四、其他
第三章 《国民经济行业分类与代码》中定制式口腔医疗器械所属行业2025-2031年规划概述
第一节 2020-2024年所属行业发展回顾
一、2020-2024年所属行业运行情况
二、2020-2024年所属行业发展特点
三、2020-2024年所属行业发展成就
第二节 定制式口腔医疗器械行业所属行业2025-2031年规划解读
一、2025-2031年规划的总体战略布局
二、2025-2031年规划对经济发展的影响
三、2025-2031年规划的主要目标
第四章 2025-2031年行业发展环境分析
第一节 2025-2031年世界经济发展趋势
第二节 2025-2031年我国经济面临的形势
第三节 2025-2031年我国对外经济贸易预测
第四节2025-2031年行业技术环境分析
一、行业相关技术
二、行业专利情况
1、中国定制式口腔医疗器械专利申请
2、中国定制式口腔医疗器械专利公开
3、中国定制式口腔医疗器械热门申请人
4、中国定制式口腔医疗器械热门技术
第五节2025-2031年行业社会环境分析
第五章 普华有策对定制式口腔医疗器械行业总体发展状况
第一节 定制式口腔医疗器械行业特性分析
第二节 定制式口腔医疗器械产业特征与行业重要性
第三节 2020-2024年定制式口腔医疗器械行业发展分析
一、2020-2024年定制式口腔医疗器械行业发展态势分析
二、2020-2024年定制式口腔医疗器械行业发展特点分析
三、2025-2031年区域产业布局与产业转移
第四节 2020-2024年定制式口腔医疗器械行业规模情况分析
一、行业单位规模情况分析
二、行业人员规模状况分析
三、行业资产规模状况分析
四、行业市场规模状况分析
第五节 2020-2024年定制式口腔医疗器械行业财务能力分析与2025-2031年预测
一、行业盈利能力分析与预测
二、行业偿债能力分析与预测
三、行业营运能力分析与预测
四、行业发展能力分析与预测
第六章 POLICY对2025-2031年我国定制式口腔医疗器械市场供需形势分析
第一节 我国定制式口腔医疗器械市场供需分析
一、2020-2024年我国定制式口腔医疗器械行业供给情况
二、2020-2024年我国定制式口腔医疗器械行业需求情况
1、定制式口腔医疗器械行业需求市场
2、定制式口腔医疗器械行业客户结构
3、定制式口腔医疗器械行业区域需求结构
三、2020-2024年我国定制式口腔医疗器械行业供需平衡分析
第二节 定制式口腔医疗器械产品市场应用及需求预测
一、定制式口腔医疗器械产品应用市场总体需求分析
1、定制式口腔医疗器械产品应用市场需求特征
2、定制式口腔医疗器械产品应用市场需求总规模
二、2025-2031年定制式口腔医疗器械行业领域需求量预测
1、2025-2031年定制式口腔医疗器械行业领域需求产品功能预测
2、2025-2031年定制式口腔医疗器械行业领域需求产品市场格局预测
第七章 我国定制式口腔医疗器械行业运行分析
第一节 我国定制式口腔医疗器械行业发展状况分析
一、我国定制式口腔医疗器械行业发展阶段
二、我国定制式口腔医疗器械行业发展总体概况
第二节 2020-2024年定制式口腔医疗器械行业发展现状
一、2020-2024年我国定制式口腔医疗器械行业市场规模(增速)
二、2020-2024年我国定制式口腔医疗器械行业发展分析
三、2020-2024年中国定制式口腔医疗器械企业发展分析
第三节 2020-2024年定制式口腔医疗器械市场情况分析
一、2020-2024年中国定制式口腔医疗器械市场总体概况
二、2020-2024年中国定制式口腔医疗器械市场发展分析
第四节 我国定制式口腔医疗器械市场价格走势分析
一、定制式口腔医疗器械市场定价机制组成
二、定制式口腔医疗器械市场价格影响因素
三、2020-2024年定制式口腔医疗器械价格走势分析
四、2025-2031年定制式口腔医疗器械价格走势预测
第八章 POLICY对中国定制式口腔医疗器械市场规模分析
第一节 2020-2024年中国定制式口腔医疗器械市场规模分析
第二节 2020-2024年我国定制式口腔医疗器械区域结构分析
第三节 2020-2024年中国定制式口腔医疗器械区域市场规模
一、2020-2024年东北地区市场规模分析
二、2020-2024年华北地区市场规模分析
三、2020-2024年华东地区市场规模分析
四、2020-2024年华中地区市场规模分析
五、2020-2024年华南地区市场规模分析
六、2020-2024年西部地区市场规模分析
第四节 2025-2031年中国定制式口腔医疗器械区域市场前景预测
一、2025-2031年东北地区市场前景预测
二、2025-2031年华北地区市场前景预测
三、2025-2031年华东地区市场前景预测
四、2025-2031年华中地区市场前景预测
五、2025-2031年华南地区市场前景预测
六、2025-2031年西部地区市场前景预测
第九章 普●华●有●策对2025-2031年定制式口腔医疗器械行业产业结构调整分析
第一节 定制式口腔医疗器械产业结构分析
一、市场细分充分程度分析
二、下游应用领域需求结构占比
三、领先应用领域的结构分析(所有制结构)
第二节 产业价值链条的结构分析及产业链条的整体竞争优势分析
一、产业价值链条的构成
二、产业链条的竞争优势与劣势分析
第十章 定制式口腔医疗器械行业竞争力优势分析
第一节 定制式口腔医疗器械行业竞争力优势分析
一、行业整体竞争力评价
二、行业竞争力评价结果分析
三、竞争优势评价及构建建议
第二节 中国定制式口腔医疗器械行业竞争力剖析
第三节 定制式口腔医疗器械行业SWOT分析
一、定制式口腔医疗器械行业优势分析
二、定制式口腔医疗器械行业劣势分析
三、定制式口腔医疗器械行业机会分析
四、定制式口腔医疗器械行业威胁分析
第十一章 2025-2031年定制式口腔医疗器械行业市场竞争策略分析
第一节 行业总体市场竞争状况分析
一、定制式口腔医疗器械行业竞争结构分析
1、现有企业间竞争
2、潜在进入者分析
3、替代品威胁分析
4、供应商议价能力
5、客户议价能力
6、竞争结构特点总结
二、定制式口腔医疗器械行业企业间竞争格局分析
1、不同规模企业竞争格局
2、不同所有制企业竞争格局
3、不同区域企业竞争格局
三、定制式口腔医疗器械行业集中度分析
1、市场集中度分析
2、企业集中度分析
3、区域集中度分析
第二节 中国定制式口腔医疗器械行业竞争格局综述
一、定制式口腔医疗器械行业竞争概况
二、重点企业市场占有率分析
三、定制式口腔医疗器械行业主要企业竞争力分析
1、重点企业资产总计对比分析
2、重点企业从业人员对比分析
3、重点企业营业收入对比分析
4、重点企业利润总额对比分析
5、重点企业负债总额对比分析
第三节 2020-2024年定制式口腔医疗器械行业竞争格局分析
一、国内主要定制式口腔医疗器械企业动向
二、国内定制式口腔医疗器械企业拟在建项目分析
三、我国定制式口腔医疗器械市场集中度分析
第四节 定制式口腔医疗器械企业竞争策略分析
一、提高定制式口腔医疗器械企业竞争力的策略
二、影响定制式口腔医疗器械企业核心竞争力的因素及提升途径
第十二章 普华有策对行业重点企业发展形势分析
第一节 企业一
一、企业概况及定制式口腔医疗器械产品介绍
二、企业核心竞争力分析
三、企业主要利润指标分析
四、2020-2024年主要经营数据指标
五、企业发展战略规划
第二节 企业二
一、企业概况及定制式口腔医疗器械产品介绍
二、企业核心竞争力分析
三、企业主要利润指标分析
四、2020-2024年主要经营数据指标
五、企业发展战略规划
第三节 企业三
一、企业概况及定制式口腔医疗器械产品介绍
二、企业核心竞争力分析
三、企业主要利润指标分析
四、2020-2024年主要经营数据指标
五、企业发展战略规划
第四节 企业四
一、企业概况及定制式口腔医疗器械产品介绍
二、企业核心竞争力分析
三、企业主要利润指标分析
四、2020-2024年主要经营数据指标
五、企业发展战略规划
第五节 企业五
一、企业概况及定制式口腔医疗器械产品介绍
二、企业核心竞争力分析
三、企业主要利润指标分析
四、2020-2024年主要经营数据指标
五、企业发展战略规划
第十三章 普●华●有●策对2025-2031年定制式口腔医疗器械行业投资前景展望
第一节 定制式口腔医疗器械行业2025-2031年投资机会分析
一、定制式口腔医疗器械行业典型项目分析
二、可以投资的定制式口腔医疗器械模式
三、2025-2031年定制式口腔医疗器械投资机会
第二节 2025-2031年定制式口腔医疗器械行业发展预测分析
一、产业集中度趋势分析
二、2025-2031年行业发展趋势
三、2025-2031年定制式口腔医疗器械行业技术开发方向
四、总体行业2025-2031年整体规划及预测
第三节 2025-2031年规划将为定制式口腔医疗器械行业找到新的增长点
第十四章 普●华●有●策对 2025-2031年定制式口腔医疗器械行业发展趋势及投资风险分析
第一节 2020-2024年定制式口腔医疗器械存在的问题
第二节 2025-2031年发展预测分析
一、2025-2031年定制式口腔医疗器械发展方向分析
二、2025-2031年定制式口腔医疗器械行业发展规模预测
三、2025-2031年定制式口腔医疗器械行业发展趋势预测
四、2025-2031年定制式口腔医疗器械行业发展重点
第三节 2025-2031年行业进入壁垒分析
一、技术壁垒分析
二、资金壁垒分析
三、政策壁垒分析
四、其他壁垒分析
第四节 2025-2031年定制式口腔医疗器械行业投资风险分析
一、竞争风险分析
二、原材料风险分析
三、人才风险分析
四、技术风险分析
五、其他风险分析
拔打普华有策全国统一客户服务热线:01089218002,24小时值班热线杜经理:13911702652(微信同号),张老师:18610339331
点击“在线订购”进行报告订购,我们的客服人员将在24小时内与您取得联系
发送邮件到puhua_policy@126.com;或13911702652@139.com,我们的客服人员会在24小时内与您取得联系
您可直接下载“订购协议”,或电话、微信致电我公司工作人员,由我公司工作人员以邮件或微信给您“订购协议”;扫描件或快递原件盖章版
户名:北京普华有策信息咨询有限公司
开户银行:中国农业银行股份有限公司北京复兴路支行
账号:1121 0301 0400 11817
任何客户订购普华有策产品,公司都将出具全额的正规增值税发票。发票我们将以快递形式及时送达。