公司客服:010-89218002
杜经理:13911702652(微信同号)
张老师:18610339331
我国医疗器械国产创新将从无源介入领域向高端有源介入领域迈进
1、心血管介入器械行业产业链关系
目前,我国医疗器械行业已形成了较为成熟的产业链。心血管介入器械行业是一个学科交叉和知识密集型高科技产业,综合了临床医学、材料科学、生物医学工程、机械制造、医疗微电子工程、计算机科学等多个学科领域及技术。在心血管介入器械产业链上,上游为器械原材料供应商,中游为心血管介入器械生产制造企业,下游为可开展介入手术的医疗机构。心血管介入器械产业链具体如下:
心血管介入医疗器械产业链示意图

资料来源:普华有策
(1)心血管介入器械上游行业主要为主要为医用原材料供应商,包括高分子管材、结构件和电子件等。要求高精度和定制化,供应商需具备强大的工艺控制、质量管理和稳定性。
(2)心血管介入器械中游行业心血管介入耗材及设备的研发生产厂商,推动上游技术进步,并通过市场需求推动产品的研发与商业化,Z终服务于患者。
(3)心血管介入器械下游行业医疗机构,通过理念教育、学术推广和实操培训等手段,将创新技术普及到更多三级以下的医疗机构,提升介入治疗水平,服务更广泛的患者群体。
2、心血管疾病简介
心血管疾病影响动脉和静脉,导致血管阻塞或弱化,影响血流,主要分为心脏疾病和血管疾病。常见疾病包括冠状动脉病、外周血管病和心房颤动。全球因心血管疾病死亡人数从1990年的1240万人增至2022年的1980万人,我国相关死亡人数也从1990年的250.8万人增至2020年的458万人。2021年,中国心血管疾病死亡人数超过450万,占城乡居民死亡原因的45%以上,成为我国主要死亡原因。
(1)冠状动脉疾病概览
冠状动脉疾病(冠心病)是由于冠状动脉粥样斑块形成,导致血管狭窄或阻塞,影响心肌供血,进而引发心绞痛、心肌梗死等并发症。我国冠心病死亡率较高,2021年农村和城市居民的死亡率分别为14.82‰和13.51‰。全球老龄化、肥胖、糖尿病等因素加剧了冠状动脉疾病的患病率。预计到2030年,中国冠状动脉疾病患病人数将增至3,200万人,全球患病人数将增至2.5亿人。具体如下图所示:
2024-2030年全球及中国冠状动脉疾病患病人数规模及预测

资料来源:普华有策
(2)外周血管疾病概览
外周血管疾病包括血管狭窄、闭塞和扩张,分为外周动脉疾病和外周静脉疾病。外周动脉疾病波及除心脏和颅脑外的血管,如上肢、颈动脉、肾动脉和下肢动脉,常表现为狭窄,影响周围组织供血。全球25岁以上人群外周动脉疾病患病率为5.56%。外周静脉疾病包括深静脉血栓、髂静脉受压综合征和静脉曲张。预计中国外周静脉手术量将增长至2030年170.6万台,年增长28.5%。
外周动脉疾病在中国逐渐受到关注,患病人数预计从2022年的0.53亿增至2030年的0.63亿,年增长2.2%;全球患病人数将从3.02亿增至3.65亿,年增长2.4%。
2023-2030年全球及中国外周动脉疾病患者人数规模及预测(亿人)

资料来源:普华有策
外周血管疾病的主要治疗方法包括生活方式干预治疗、药物治疗、介入治疗和外科手术等。随着技术的发展,作为微创治疗的介入手术已成为优于常规手术更加有利的选择。预计中国外周动脉介入手术量将从2022年约17.8万台增长至2030年约62.3万台,复合年增长率约为17.0%。
(3)心房颤动概览
心房颤动(房颤或AF)是一种常见的心律失常,表现为心脏上部和下部腔室的跳动不协调。房颤可导致血块形成,增加中风风险,而中风是我国成年人致死、致残的首要原因。根据研究,2020-2021年中国房颤的年龄标准化患病率为1.6%。随着老龄化和高血压等疾病的增加,预计中国房颤患者人数将从2022年的0.2亿增长至2030年的0.26亿,全球增长率为1.8%。
2、PCI和精准PCI
(1)PCI和冠脉造影概览
PCI是指通过心脏导管术疏通狭窄甚至闭塞的冠脉管腔,从而改善心肌的血流灌注的治疗方法,包括桡/股动脉穿刺术、冠脉造影、建立通路以及支架植入等重要步骤,具有创伤小、疗效好、术后恢复快、手术时间短等优点。PCI在临床应用上广泛,技术和产品经过长期发展较为成熟,是心内科针对冠状动脉疾病的主流术式。
受益于人口老龄化、有利政策的支持、介入心血管手术可及性提高等因素,中国及全球PCI手术量将持续增长。预计中国PCI手术量将从2024年的190.6万台增长至2030年的429.8万台,复合年增长率为约14.5%;全球PCI手术量将从2021年的488.1万台增长至2030年的987.4万台,复合年增长率为约8.1%。具体如下图所示:
2023-2030年全球和中国PCI手术量规模及预测(万台)

资料来源:普华有策
中国冠状动脉疾病发病率与发达国家相近,但由于PCI技术起步较晚,渗透率与发达国家仍有差距。随着国民医疗支付能力提升及医学界对PCI临床价值的重视,预计中国PCI手术量将持续增长。冠状动脉造影作为评估冠脉阻塞和狭窄的重要手段,因其安全可靠性得到广泛应用。预计中国冠脉造影手术量将从2024年的672.1万台增长至2030年的1497.4万台,年均增长约14.3%;全球手术量将从2021年的1691.4万台增至2030年的3637.2万台,年均增长约8.9%。具体如下图所示:
2023-2030年全球及中国冠状动脉造影手术量规模及预测(万台)

资料来源:普华有策
冠脉造影在临床应用中暴露出局限性,如无法通过形态狭窄判断是否心肌缺血、无法反映血管壁及斑块负荷、难以准确显示血管腔和病变性质等。由于无法精准评估血管结构,传统冠脉造影逐渐不能满足精准诊断的需求,推动了精准PCI的发展。
(2)精准PCI概览
精准PCI为PCI治疗的发展趋势,主要包括作为血管内功能学评估技术的血流储备分数(FFR),以及作为血管内影像学评估技术的血管内超声(IVUS)及光学相干断层扫描(OCT)。上述诊断技术彼此互为补充,为冠状动脉疾病患者尤其是复杂冠状动脉疾病患者指导并提供Z佳治疗方案,共同为精准PCI提供更具价值的临床指标、降低主要不良心血管事件发生率和降低再次手术的风险。
在影像学评估工具中,相较于OCT技术,IVUS技术具有成像深度更深、无需阻断血流、斑块负荷评估效果更好等竞争优势,临床应用场景更为广泛,因此在市场中的渗透率更高。IVUS和OCT的成像原理、技术性能、临床应用与市场渗透率比较如下表所示:
IVUS和OCT的成像原理、技术性能、临床应用与市场渗透率比较

资料来源:普华有策
精准PCI在中国的应用和普及时间较晚,渗透率仍远低于发达国家,但目前中国精准PCI市场增长迅速。随着冠脉治疗产品如支架和球囊等逐步被纳入集中带量采购,PCI治疗成本降低,PCI诊疗转向更具临床价值的范式发展,有利于精准PCI的普及。此外,受益于中国居民可支配收入的增长、精准PCI技术的提升、全球范围内的广泛推荐和医生术者观念的改变,预计中国精准PCI市场规模将从2022年的20.4亿元增长至2030年的94.2亿元,复合年增长率约为21.1%。具体如下图所示:
2023-2030年中国精准PCI市场规模及预测(亿元)

资料来源:普华有策
其中,直接测量FFR及IVUS市场规模在精准PCI市场规模中于2024年占比之和达86.5%,预计于2030年占比之和达88.7%,具体如下图所示:
2024vs2030E中国精准PCI市场拆分情况

资料来源:普华有策
(3)冠脉血管内超声
IVUS(腔内超声成像技术)通过将微型超声换能器送入血管腔内,360°扫描血管结构,实时显示病变的形态、性质及分布,评估血管狭窄程度。IVUS能识别钙化、纤维化、脂质池、血栓等病变,并用于精准指导PCI(经皮冠状动脉介入治疗),如支架尺寸选择及放置位置。大量研究表明,IVUS可减少不良事件,提升PCI治疗效果,并被多项国际指南推荐用于复杂冠状动脉病变的治疗。
例如,ADAPT-DES研究发现,IVUS引导的PCI相比血管造影引导,可将支架血栓形成率降低50%,并优化74%的PCI策略。IVUS在欧美市场应用广泛,但在中国的渗透率仍有提升空间,特别是在复杂PCI治疗中。
随着图像和信息处理的进步,IVUS(血管内超声)深度学习算法能够实时显示血管横截面图像,结合血管造影技术提升了定位精度。这种技术不仅提升了手术效果,还减少了医生的学习曲线。IVUS与FFR(血管内功能性评估)相结合,在精准PCI(经皮冠状动脉介入)中展现协同作用,提供全面的血管内功能学和影像学评估。目前,该技术已在中国、美国、欧洲和日本推广,未来可能通过更高效的FFR和IVUS功能整合,进一步优化PCI治疗方案。
目前获批及在研IVUS产品研发进度及商业化情况

资料来源:普华有策
从市场竞争格局来看,目前国内IVUS市场有10个已获批产品和1个处于临床研究阶段的产品,除远大医药的NovasightHybridCatheter、微创踪影Outsight®(离见®)一次性使用血管内超声诊断导管、英美达一次性使用血管内成像导管Innereye外,所有实现商业化的IVUS产品均进入医保目录,部分产品被纳入集采范围。其他腔内影像学技术路径产品(OCT产品)的研发进展及商业化进度如下表所示:
其他腔内影像学技术路径产品(OCT产品)的研发进展及商业化进度

资料来源:普华有策
同为腔内影像学工具的OCT技术,虽然其成像分辨率相较IVUS技术更高,但是其基于光学的物理特性在临床中存在穿透深度不够、需要造影剂冲洗血液(血液对光学信号影响远远大于超声信号)等诸多局限性。
(4)冠脉血流储备分数
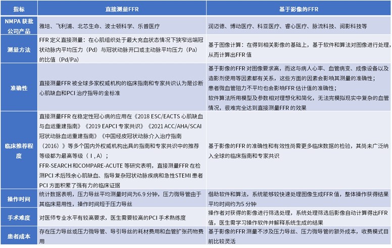
FFR(FractionalFlowReserve)是评估冠状动脉狭窄对心肌供血影响的金标准,通过比较心肌充血状态下的远端压力(Pd)与主动脉压力(Pa)得出。它广泛应用于PCI治疗的指导、术后评估、心肌梗死、心绞痛等临床情境。
FFR评估技术分直接测量FFR和影像学FFR两类,直接测量FFR是当前的临床金标准,而影像学FFR尚在发展中。直接测量FFR和基于影像的FFR的对比分析具体如下表所示:
直接测量FFR和影像学FFR对比分析

资料来源:普华有策
2021年,FFR在冠脉造影和PCI手术中的渗透率在美国、日本、欧洲和中国分别为:18.7%、12.3%、8.4%和0.9%(CAG),68.8%、45.5%、19.6%和3.4%(PCI)。中国市场潜力巨大,但受限于医生认知、费用较高及医保政策等因素,未来增长存在不确定性。
FFR自2009年FAME试验后成为PCI的重要工具,能降低约30%的心血管事件并减少治疗成本。尽管中国FFR渗透率较低,但随着国产产品的推出和精准治疗意识提升,FFR在中国有望快速发展,改善预后并提高治疗效率。新兴技术如iwFR和IMR可与FFR联合使用,进一步优化治疗效果。
4、复杂PCI
(1)复杂PCI概览
复杂PCI指治疗动脉粥样硬化,包括分叉病变、钙化病变、慢性完全闭塞性病变、左主干病变和弥漫性病变等复杂冠状动脉疾病的PCI,约占所有PCI的50%。复杂PCI中往往涉及迂曲、串联、弥漫、分叉、严重狭窄等复杂病变情况,因此需要额外心血管介入医疗器械的辅助。冠脉血管通路微导管类产品是目前被广泛应用于此领域的心血管介入产品,此外,一些安全性有效性更好的创新治疗技术的产品也逐渐被应用于临床治疗,如冠脉冲击波球囊治疗系统对于钙化病变的治疗趋势也初现。
(2)冠脉复杂病变血管通路产品
复杂PCI手术需要应对血管阻塞和解剖结构的挑战,单纯导丝无法解决,因此冠脉通路微导管产品成为关键。微导管改善了推送性、通过性和操控性,广泛应用于慢性完全闭塞病变、复杂病变、分叉病变等治疗中。单腔和双腔微导管用于引导导丝通过病变区域,延长导管则增强支撑和协助其他器械的推送,特别在严重钙化、迂曲病变中应用广泛。
(3)冠脉冲击波球囊治疗
目前的血管钙化治疗方法存在局限,传统器械如切割球囊和旋切术主要适用于轻度或内膜钙化病变,且存在较高的并发症风险。冠脉冲击波球囊治疗通过脉冲冲击波分解浅层与深层钙化,避免损伤血管内壁,减少并发症,具有创伤小、安全、有效且成本效益高的优势。随着国内多个厂商推出该技术,预计到2030年市场规模将从2022年的0.1亿元增长至15.7亿元,年均增长80.5%。具体如下图所示:
2023-2030年中国冠脉冲击波球囊治疗系统潜在市场规模及预测

5、外周血管疾病诊疗范式
(1)外周血管疾病诊疗范式概览
外周血管疾病主要由血管狭窄、闭塞、扩张、破裂或静脉瓣膜功能不全引起。治疗方法包括生活方式干预、药物治疗、介入治疗和外科手术。外周介入治疗正在向精准化发展,外周血管内超声和冲击波球囊治疗在临床应用中日益广泛,且临床证据表明其能改善患者预后,安全有效。外周长鞘与支撑导管作为配套产品,有助于建立血管通路,并支持介入治疗和诊断器械的输送。
(2)外周血管内超声
外周血管内超声(外周IVUS)通过导管技术和超声成像技术,帮助医生精确评估血管大小、组成和狭窄程度。它在外周血管疾病手术中的应用显著降低了不良事件和血管并发症。2021年大规模真实世界分析显示,IVUS指导下的外周动脉和静脉介入治疗能够减少截肢风险32%,并在髂股静脉支架置入术中降低31%的复合事件发生率。
(3)外周冲击波球囊治疗
与冠脉冲击波球囊治疗相似,外周冲击波球囊治疗利用震波发声器产生的脉冲式冲击波穿过并分解浅层及深层钙化病变,有选择性地破碎外周血管中膜和内膜的钙化部位,避免损坏外周血管内壁和内膜,从而减少术后并发症的发生。外周冲击波球囊治疗有创伤小、有效性高、安全性强等突出功能优势。
目前,外周冲击波球囊治疗逐渐被广泛应用于治疗外周血管中严重钙化的病变。下肢血管钙化患者占外周血管钙化患者的大多数,且下肢血管钙化相较于冠状动脉血管钙化,其钙化层更厚、钙化病变时间更长,因此外周冲击波球囊治疗尤其适用于下肢血管钙化病变的治疗。
中国外周冲击波球囊治疗潜在市场规模预计将从2022年的0.03亿元增长至2030年的8.5亿元,复合年增长率高达99.3%。具体如下图所示:
2023-2023年中国外周冲击波球囊治疗系统潜在市场规模及预测

资料来源:普华有策
6、心房颤动诊疗范式
(1)心脏电生理市场概况
房颤治疗分为药物和非药物治疗,药物主用于降低血栓风险,但可能有副作用。非药物治疗包括导管消融、心脏复律和除颤,其中导管消融是关键,通过电生理技术定位病灶进行治疗。设备如消融仪、心腔内超声和三维标测系统帮助精确操作。中国电生理器械市场从2017年的24.2亿元增长至2021年的65.8亿元,预计2030年达341.8亿元,国产器械竞争力提升,2024年国产化率预计为12.9%。
(2)脉冲电场消融
导管消融治疗技术主要包括射频消融、冷冻消融和脉冲电场消融。射频消融通过电灼烧导致靶细胞坏死,冷冻消融通过快速降温来实现。脉冲电场消融是一种新型技术,利用高压电场短时间内产生微孔,诱导靶细胞死亡,具有更短的操作时间、更低的复发率以及选择性消融的优势,能避免对非目标组织的损伤。各消融方法及其对比如下图所示:
主要消融方法对比图

资料来源:普华有策
脉冲电场消融技术在治疗房颤方面显示出明显优势,得到了学术界的广泛支持。比如,《JACC》期刊的研究指出,与传统射频或冷冻消融相比,脉冲电场消融能够显著缩短手术时间和辐射暴露时间,同时降低患者复发率。这一技术已在多个国家获批,并且在中国市场的前景广阔,预计到2030年,市场规模将大幅增长至109.9亿元,年复合增长率达到76.6%。具体如下图所示:
2023-2030年中国脉冲电场消融耗材市场规模及预测

资料来源:普华有策
(3)心腔内超声
心腔内超声技术作为心血管超声的新兴技术,通过将超声探头输送到心脏内部,提供清晰的实时图像,辅助介入治疗。自2001年美国心腔内超声在房颤消融术中的渗透率仅为0.08%,至2014年增至15.7%。目前,我国已有霆升科技、赛禾医疗等企业推出国产心腔内超声导管。
与传统的X射线引导手术相比,心腔内超声技术具有三大优势:①图像质量更清晰,受其他器官影响小;②精准定位介入导管位置,提高手术成功率与安全性;③降低辐射风险,缩短手术时间,提高疗效,是未来“绿色”心脏介入治疗的重要技术。
7、行业发展趋势
(1)中国PCI渗透率持续提升,精准PCI日益普及
中国血管介入手术(PCI)年手术量已突破100万台,尽管如此,PCI渗透率仍低于发达国家。随着人口老龄化、政策支持及手术可及性提高,PCI渗透率将持续增长。精准PCI,通过血管内功能学和影像学评估,优化治疗方案,改善患者预后并降低再次手术风险。随着FFR和IVUS技术的普及,精准PCI将成为未来发展的主要趋势,具有广阔前景。
(2)国产创新突破将从无源介入领域向高端有源介入领域迈进
我国心血管医疗器械领域在无源介入产品技术上已实现快速突破,如药物洗脱支架、左心耳封堵器、可吸收支架等,紧跟国际步伐。随着行业发展,国内企业正逐步迈向高端有源介入领域,如电生理、心脏节律管理等。此类产品涉及多学科技术,且生产工艺复杂,要求企业在人才引进、技术研究、知识产权保护等方面具备更高能力。
(3)国产医疗器械逐步实现进口替代,加快实施国际化战略
目前,进口品牌主导血管介入医疗器械市场,但随着国内企业技术进步、产品质量提升、临床认可增加和政策支持,国产高端医疗器械将逐步提升市场份额,改变外企垄断格局。同时,技术升级和购买力提升将推动高值耗材消费升级。国产企业也在加速国际化,通过海外临床研究和市场推广提高品牌影响力,拓展国际市场。
(4)一站式精准诊疗解决方案为更广泛临床应用场景提供更全面的产品选择
为进一步满足患者临床需求并提升自身产品的综合竞争力,医疗器械公司将不断扩充和完善自身产品管线,为患者提供一站式精准诊疗解决方案。
上述趋势将体现在提供具有协同效应的全面产品组合、实现有源与无源医疗器械全面覆盖、功能学与影像学产品的集成、更多病变的精准诊断及治疗,从而为患者提供术前诊断规划、术中指导治疗及术后评估等不同临床场景下更为丰富的产品选择,Z终提高患者获益。
8、进入行业壁垒
行业壁垒

资料来源:普华有策
9、行业内主要企业基本情况
心血管疾病精准诊疗解决方案,产品覆盖IVUS系统、FFR系统、血管通路产品、冲击波球囊治疗系统及电生理解决方案。在IVUS系统和FFR系统细分领域,具有可比业务和产品的主要上市公司为波士顿科学、雅培、飞利浦和乐普医疗;在血管通路产品和电生理解决方案细分领域,具有可比业务和产品的主要上市公司为惠泰医疗。具有可比业务和产品的主要企业如下表所示:
行业内主要企业

资料来源:普华有策
《2025-2031年心血管介入器械行业产业链细分产品调研及前景研究预测报告》,涵盖行业全球及中国发展概况、供需数据、市场规模,产业政策/规划、相关技术、竞争格局、上游原料情况、下游主要应用市场需求规模及前景、区域结构、市场集中度、重点企业/玩家,企业占有率、行业特征、驱动因素、市场前景预测,投资策略、主要壁垒构成、相关风险等内容。同时北京普华有策信息咨询有限公司还提供市场专项调研项目、产业研究报告、产业链咨询、项目可行性研究报告、专精特新小巨人认证、市场占有率报告、十五五规划、项目后评价报告、BP商业计划书、产业图谱、产业规划、蓝白皮书、国家级制造业单项冠军企业认证、IPO募投可研、IPO工作底稿咨询等服务。(PHPOLICY:MJ)
报告目录:
第一章2020-2024年中国心血管介入器械行业产业链调研情况
第一节中国心血管介入器械行业上下游产业链分析
一、产业链模型原理介绍
二、心血管介入器械行业产业链结构图分析
第二节中国心血管介入器械行业上游产业发展及前景预测
一、上游主要产品介绍
二、上游主要产业供给情况分析
三、2025-2031年上游主要产业供给预测分析
四、上游主要产业价格分析
五、2025-2031年主要上游产业价格预测分析
一、下游应用领域结构图
二、下游细分市场应用领域分析
6、其他
第二章全球心血管介入器械行业市场发展现状分析
第一节全球心血管介入器械行业发展规模及现状分析
第三节亚洲心血管介入器械行业地区市场分析
一、亚洲心血管介入器械行业市场现状分析
二、亚洲心血管介入器械行业市场规模分析
三、2025-2031年亚洲心血管介入器械行业前景预测分析
第四节北美心血管介入器械行业地区市场分析
一、北美心血管介入器械行业市场现状分析
二、北美心血管介入器械行业市场规模分析
三、2025-2031年北美心血管介入器械行业前景预测分析
第五节欧洲心血管介入器械行业地区市场分析
一、欧洲心血管介入器械行业市场现状分析
二、欧洲心血管介入器械行业市场规模分析
三、2025-2031年欧洲心血管介入器械行业前景预测分析
第六节其他地区分析
第七节2025-2031年全球心血管介入器械行业规模及趋势预测
第三章中国心血管介入器械产业发展环境分析
第一节中国宏观经济环境分析及预测
一、国内经济发展分析
二、经济走势预测
第二节中国心血管介入器械行业政策环境分析
一、行业监管体制分析
二、主要法律法规、政策及发展规划情况
三、国家政策对本行业发展影响分析
第三节中国心血管介入器械产业社会环境发展分析
一、所属行业发展现状分析
二、心血管介入器械产业社会环境发展分析
三、社会环境对行业的影响
第四节中国心血管介入器械产业技术环境分析
一、行业技术现状及特点分析
二、行业技术发展趋势预测
第四章2020-2024年中国心血管介入器械行业运行情况
第一节中国心血管介入器械行业发展因素分析
一、心血管介入器械行业有利因素分析
二、心血管介入器械行业不利因素分析
第二节中国心血管介入器械行业市场规模分析
第三节中国心血管介入器械行业供应情况分析
第四节中国心血管介入器械行业需求情况分析
第五节中国心血管介入器械行业供需平衡分析
第六节中国心血管介入器械行业发展趋势分析
第七节中国心血管介入器械行业主要进入壁垒分析
第八节中国心血管介入器械行业细分市场发展现状及前景
第五章中国心血管介入器械行业运行数据监测
第一节中国心血管介入器械行业总体规模分析
第二节中国心血管介入器械行业产销与费用分析
一、行业产成品分析
二、行业销售收入分析
三、行业总资产负债率分析
四、行业利润规模分析
五、行业总产值分析
六、行业销售成本分析
七、行业销售费用分析
八、行业管理费用分析
九、行业财务费用分析
第三节中国心血管介入器械行业财务指标分析
一、行业盈利能力分析
二、行业偿债能力分析
三、行业营运能力分析
四、行业发展能力分析
第六章2020-2024年中国心血管介入器械市场格局分析
第一节中国心血管介入器械行业集中度分析
一、中国心血管介入器械行业市场集中度分析
二、中国心血管介入器械行业区域集中度分析
第三节中国心血管介入器械行业存在的问题及对策
第四节中外心血管介入器械行业市场竞争力分析
第五节心血管介入器械行业竞争格局分析
第七章中国心血管介入器械行业价格走势分析
第一节心血管介入器械行业价格影响因素分析
第二节2020-2024年中国心血管介入器械行业价格现状分析
第三节2025-2031年中国心血管介入器械行业价格走势预测
第八章2020-2024年中国心血管介入器械行业区域市场现状分析
第一节中国心血管介入器械行业区域市场规模分布
第二节中国华东地心血管介入器械市场分析
一、华东地区概述
二、华东地区心血管介入器械市场供需情况及规模分析
三、2025-2031年华东地区心血管介入器械市场前景预测
第三节华中地区市场分析
一、华中地区概述
二、华中地区心血管介入器械市场供需情况及规模分析
三、2025-2031年华中地区心血管介入器械市场前景预测
第四节华南地区市场分析
一、华南地区概述
二、华南地区心血管介入器械市场供需情况及规模分析
三、2025-2031年华南地区心血管介入器械市场前景预测
第五节华北地区市场分析
一、华北地区概述
二、华北地区心血管介入器械市场供需情况及规模分析
三、2025-2031年华北地区心血管介入器械市场前景预测
第六节东北地区市场分析
一、东北地区概述
二、东北地区心血管介入器械市场供需情况及规模分析
三、2025-2031年东北地区心血管介入器械市场前景预测
第七节西北地区市场分析
一、西北地区概述
二、西北地区心血管介入器械市场供需情况及规模分析
三、2025-2031年西北地区心血管介入器械市场前景预测
第八节西南地区市场分析
一、西南地区概述
二、西南地区心血管介入器械市场供需情况及规模分析
三、2025-2031年西南地区心血管介入器械市场前景预测
第九章2020-2024年中国心血管介入器械行业竞争情况
第一节中国心血管介入器械行业竞争结构分析
一、现有企业间竞争
二、潜在进入者分析
三、替代品威胁分析
四、供应商议价能力
五、客户议价能力
第二节中国心血管介入器械行业SWOT分析
一、行业优势分析
二、行业劣势分析
三、行业机会分析
四、行业威胁分析
第三节重点企业市场占有率分析
第十章2020-2024年心血管介入器械行业重点企业分析
第一节企业A
一、企业概况
二、企业主营产品
三、企业主要经济指标情况
四、企业竞争优势分析
第二节企业B
一、企业概况
二、企业主营产品
三、企业主要经济指标情况
四、企业竞争优势分析
第三节企业C
一、企业概况
二、企业主营产品
三、企业主要经济指标情况
四、企业竞争优势分析
第四节企业D
一、企业概况
二、企业主营产品
三、企业主要经济指标情况
四、企业竞争优势分析
第五节企业E
一、企业概况
二、企业主营产品
三、企业主要经济指标情况
四、企业竞争优势分析
第十一章2025-2031年中国心血管介入器械行业发展前景预测
第一节中国心血管介入器械行业市场发展预测
一、中国心血管介入器械行业市场规模预测
二、中国心血管介入器械行业产值规模预测
三、中国心血管介入器械行业供需情况预测
四、中国心血管介入器械行业销售收入预测
五、中国心血管介入器械行业投资增速预测
第二节中国心血管介入器械行业盈利走势预测
一、中国心血管介入器械行业毛利润预测
二、中国心血管介入器械行业利润总额预测
第十二章2025-2031年中国心血管介入器械行业投资建议
第一节、中国心血管介入器械行业重点投资方向分析
第二节、中国心血管介入器械行业重点投资区域分析
第三节、中国心血管介入器械行业投资注意事项
第十三章2025-2031年心血管介入器械行业投资机会与风险分析
第一节投资环境的分析与对策
第二节投资挑战及机遇分析
第三节行业投资风险分析
一、政策风险
二、经营风险
三、技术风险
四、竞争风险
五、其他风险
拔打普华有策全国统一客户服务热线:01089218002,24小时值班热线杜经理:13911702652(微信同号),张老师:18610339331
点击“在线订购”进行报告订购,我们的客服人员将在24小时内与您取得联系
发送邮件到puhua_policy@126.com;或13911702652@139.com,我们的客服人员会在24小时内与您取得联系
您可直接下载“订购协议”,或电话、微信致电我公司工作人员,由我公司工作人员以邮件或微信给您“订购协议”;扫描件或快递原件盖章版
户名:北京普华有策信息咨询有限公司
开户银行:中国农业银行股份有限公司北京复兴路支行
账号:1121 0301 0400 11817
任何客户订购普华有策产品,公司都将出具全额的正规增值税发票。发票我们将以快递形式及时送达。