公司客服:010-89218002
杜经理:13911702652(微信同号)
张老师:18610339331
电源管理芯片行业概况、核心壁垒与发展态势
1、电源管理芯片行业概括
集成电路是一种微型电子器件或部件,它通过特定的制造工艺,将电路所需的晶体管、电阻、电容和电感等元器件及其互连布线集成在一小块或多块半导体晶片或介质基片上,并封装于管壳内,从而形成具备特定电路功能的微型化结构。
集成电路主要分类

资料来源:普华有策
根据功能与结构的不同,集成电路主要分为模拟芯片与数字芯片两大类别。
模拟芯片是由电容、电阻、晶体管等基础元器件构成的模拟电路集成体,专门用于处理模拟信号。作为连接物理(现实)世界与数字(虚拟)世界的关键桥梁,模拟芯片处理的信号在时间和幅值层面呈现连续变化特性。与之相对的是离散性显著的数字信号(以时间和幅值的离散性为特征)。
自然界中诸如光强、声波、温度、压力等物理量所产生的原始信号均为连续信号,经由各类传感器转换后所形成的连续电信号,即为模拟信号。由于此类信号在传输过程中易产生相互干扰,且较易被截获,因此在实际工程应用中,通常先将其转换为数字信号,进而进行加密传输,以提高信息传输的安全性与系统运行效率。
从产业划分类别来看,模拟芯片隶属于半导体行业中集成电路这一细分领域,与以存储器、逻辑芯片及微处理器为代表的数字芯片形成对应关系。依据功能细分,模拟芯片主要包括电源管理芯片和信号链芯片这两大类产品类别。
电源管理芯片下游应用十分广泛,包括白色家电、消费电子等,如智能手机显示屏供电管理芯片、充电管理芯片等;信号链芯片包括放大器、比较器、接口等,近年来智能家居和可穿戴设备市场兴起为信号链芯片打开新的增长空间,如高保真音频驱动芯片的广泛使用。
电源管理芯片包括稳压器(LDO)、电池管理芯片、DC-DC开关稳压器、AC-DC转换器和控制器、LED驱动等,主要负责电子设备系统中的电能监控、保护和分配等,其性能直接影响电子设备性能和使用寿命。电源管理芯片在电子产品及设备中几乎随处可见,出货量大。
此外,电源管理芯片种类繁多,广泛应用于汽车、工业、消费电子、家电等多个领域,如显示电源芯片、电池充电及保护管理芯片、高压工业开关电源芯片等。
电源管理芯片主要分类及应用

资料来源:普华有策调研
受益于国内家用电器、3C产品等领域持续增长,中国电源管理芯片市场保持快速增长。未来几年中,随着中国国产电源管理芯片在新领域的应用拓展,预计国产电源管理芯片市场规模将以较快速度增长。
2、行业特性及在国民经济中的地位及影响
电源管理芯片是电子设备的“心脏”和“能耗管家”,具有应用范围广、产品种类多、技术迭代快的典型特征。作为几乎所有电子设备的必备芯片,其下游应用涵盖消费电子、工业控制、汽车电子、数据中心、新能源等领域,是支撑国民经济数字化转型和实现“双碳”战略目标的关键底层硬件。
随着全球智能化、电气化进程加速,PMIC行业已从单纯的配套部件,升级为提升终端产品竞争力和实现绿色节能的核心要素,战略地位日益凸显。
3、电源管理芯片行业经营模式
行业主要采用Fabless(无晶圆厂)模式,即企业专注于芯片的设计、研发和销售,而将晶圆制造、封装和测试环节外包给专业的代工厂(Foundry)和封测厂(OSAT)。此模式有利于企业轻资产运营,快速响应市场变化,并聚焦核心技术研发。国际头部企业如TI、ADI等则采用IDM(整合器件制造)模式,以实现对核心技术、产能和成本的全链条控制。
4、行业壁垒构成
(1)产品壁垒
电源管理芯片下游应用场景高度分散,且不同终端客户对产品型号、技术参数及架构配置存在显著差异化需求。具备定制化开发能力,并拥有丰富产品矩阵(涵盖多类型号、参数组合及系统架构)的企业,能够高效响应客户的多元化需求,在技术服务交付与客户需求响应时效性方面建立先发优势,从而形成具有可持续性的产品竞争壁垒。
(2)技术壁垒
集成电路设计属于典型的技术密集型领域,电源管理芯片因其对能效比、运行稳定性及长期可靠性的严苛要求,需要研发团队深度掌握电力电子理论、自动控制原理及半导体工艺技术,并在模拟电路与数字电路设计领域积累丰富实践经验。采用Fabless运营模式的集成电路企业需全程主导芯片设计、晶圆流片、封装方案制定及成品测试等核心环节,以确保最终产品的可靠性指标。该模式对研发团队的全产业链技术认知深度提出更高要求——需贯通从芯片前端设计到后端封装测试的完整技术链路。
(3)资金壁垒
集成电路设计企业为保障产品可靠性,必须深度介入设计验证、晶圆流片、封装方案实施及成品测试等全流程环节,由此产生显著的人力资源投入(含专业研发团队薪酬)、晶圆流片成本(含多批次验证流片支出)及封装测试费用(含特殊工艺制程成本)。此外,针对电源管理芯片下游客户高度个性化的定制需求,企业往往需专项采购定制化生产设备(如特殊封装治具或测试工装),并委托晶圆代工厂及封测厂商完成生产制造与可靠性验证,该业务模式对企业的资本投入强度及资金持续供给能力构成较高门槛。
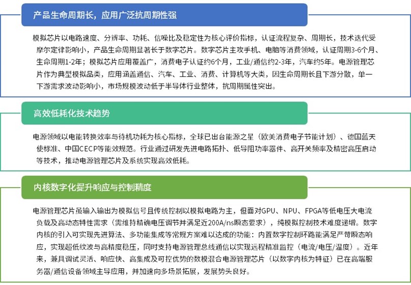
5、行业特点及发展趋势
电源管理芯片行业特点及趋势

资料来源:普华有策
《2025-2031年电源管理芯片行业市场调研及发展趋势预测报告》涵盖行业全球及中国发展概况、供需数据、市场规模,产业政策/规划、相关技术/专利、竞争格局、上游原料情况、下游主要应用市场需求规模及前景、区域结构、市场集中度、重点企业/玩家,企业占有率、行业特征、驱动因素、市场前景预测,投资策略、主要壁垒构成、相关风险等内容。同时北京普华有策信息咨询有限公司还提供市场专项调研项目、产业研究报告、产业链咨询、项目可行性研究报告、专精特新小巨人认证、市场占有率报告、十五五规划、项目后评价报告、BP商业计划书、产业图谱、产业规划、蓝白皮书、国家级制造业单项冠军企业认证、IPO募投可研、IPO工作底稿咨询等服务。(PHPOLICY:GYF)
目录
第一章 电源管理芯片行业相关概述
第一节 电源管理芯片行业定义及分类
一、行业定义
二、行业特性及在国民经济中的地位及影响
第二节 电源管理芯片行业特点及模式
一、电源管理芯片行业发展特征
二、电源管理芯片行业经营模式
第三节 电源管理芯片行业产业链分析
一、产业链结构(上游材料 / 设备 - 中游设计 / 制造 - 下游应用)
二、电源管理芯片行业主要上游2020-2024年供给规模分析
三、电源管理芯片行业主要上游2020-2024年价格分析
四、电源管理芯片行业主要上游2025-2031年发展趋势分析
五、电源管理芯片行业主要下游2020-2024年发展概况分析
六、电源管理芯片行业主要下游2025-2031年发展趋势分析
第二章 电源管理芯片行业全球发展分析
第一节 全球电源管理芯片市场总体情况分析
一、全球电源管理芯片行业的发展特点
二、全球电源管理芯片市场结构
三、全球电源管理芯片行业市场规模分析
四、全球电源管理芯片行业竞争格局
五、全球电源管理芯片市场区域分布
六、全球电源管理芯片行业市场规模预测
第二节 全球主要国家(地区)市场分析
一、欧洲
1、欧洲电源管理芯片行业市场规模
2、欧洲电源管理芯片市场结构
3、2025-2031年欧洲电源管理芯片行业发展前景预测
二、北美
1、北美电源管理芯片行业市场规模
2、北美电源管理芯片市场结构
3、2025-2031年北美电源管理芯片行业发展前景预测
三、日韩
1、日韩电源管理芯片行业市场规模
2、日韩电源管理芯片市场结构
3、2025-2031年日韩电源管理芯片行业发展前景预测
四、其他
第三章 《国民经济行业分类与代码》中电源管理芯片所属行业2025-2031年规划概述
第一节 2020-2024年所属行业发展回顾
一、2020-2024年所属行业运行情况
二、2020-2024年所属行业发展特点
三、2020-2024年所属行业发展成就
第二节 电源管理芯片行业所属行业2025-2031年规划解读
一、2025-2031年规划的总体战略布局
二、2025-2031年规划对经济发展的影响
三、2025-2031年规划的主要目标
第四章 2025-2031年行业发展环境分析
第一节 2025-2031年世界经济发展趋势
第二节 2025-2031年我国经济面临的形势
第三节 2025-2031年我国对外经济贸易预测
第四节2025-2031年行业技术环境分析
一、行业相关技术
二、行业专利情况
1、中国电源管理芯片专利申请
2、中国电源管理芯片专利公开
3、中国电源管理芯片热门申请人
4、中国电源管理芯片热门技术
第五节2025-2031年行业社会环境分析
第五章 普华有策对电源管理芯片行业总体发展状况
第一节 电源管理芯片行业特性分析
第二节 电源管理芯片产业特征与行业重要性
第三节 2020-2024年电源管理芯片行业发展分析
一、2020-2024年电源管理芯片行业发展态势分析
二、2020-2024年电源管理芯片行业发展特点分析
三、2025-2031年区域产业布局与产业转移
第四节 2020-2024年电源管理芯片行业规模情况分析
一、行业单位规模情况分析
二、行业人员规模状况分析
三、行业资产规模状况分析
四、行业市场规模状况分析
第五节 2020-2024年电源管理芯片行业财务能力分析与2025-2031年预测
一、行业盈利能力分析与预测
二、行业偿债能力分析与预测
三、行业营运能力分析与预测
四、行业发展能力分析与预测
第六章 POLICY对2025-2031年我国电源管理芯片市场供需形势分析
第一节 我国电源管理芯片市场供需分析
一、2020-2024年我国电源管理芯片行业供给情况
二、2020-2024年我国电源管理芯片行业需求情况
1、电源管理芯片行业需求市场
2、电源管理芯片行业客户结构
3、电源管理芯片行业区域需求结构
三、2020-2024年我国电源管理芯片行业供需平衡分析
第二节 电源管理芯片产品市场应用及需求预测
一、电源管理芯片产品应用市场总体需求分析
1、电源管理芯片产品应用市场需求特征
2、电源管理芯片产品应用市场需求总规模
二、2025-2031年电源管理芯片行业领域需求量预测
1、2025-2031年电源管理芯片行业领域需求产品功能预测
2、2025-2031年电源管理芯片行业领域需求产品市场格局预测
第七章 我国电源管理芯片行业运行分析
第一节 我国电源管理芯片行业发展状况分析
一、我国电源管理芯片行业发展阶段
二、我国电源管理芯片行业发展总体概况
第二节 2020-2024年电源管理芯片行业发展现状
一、2020-2024年我国电源管理芯片行业市场规模(增速)
二、2020-2024年我国电源管理芯片行业发展分析
三、2020-2024年中国电源管理芯片企业发展分析
第三节 2020-2024年电源管理芯片市场情况分析
一、2020-2024年中国电源管理芯片市场总体概况
二、2020-2024年中国电源管理芯片市场发展分析
第四节 我国电源管理芯片市场价格走势分析
一、电源管理芯片市场定价机制组成
二、电源管理芯片市场价格影响因素
三、2020-2024年电源管理芯片价格走势分析
四、2025-2031年电源管理芯片价格走势预测
第八章 POLICY对中国电源管理芯片市场规模分析
第一节 2020-2024年中国电源管理芯片市场规模分析
第二节 2020-2024年我国电源管理芯片区域结构分析
第三节 2020-2024年中国电源管理芯片区域市场规模
一、2020-2024年东北地区市场规模分析
二、2020-2024年华北地区市场规模分析
三、2020-2024年华东地区市场规模分析
四、2020-2024年华中地区市场规模分析
五、2020-2024年华南地区市场规模分析
六、2020-2024年西部地区市场规模分析
第四节 2025-2031年中国电源管理芯片区域市场前景预测
一、2025-2031年东北地区市场前景预测
二、2025-2031年华北地区市场前景预测
三、2025-2031年华东地区市场前景预测
四、2025-2031年华中地区市场前景预测
五、2025-2031年华南地区市场前景预测
六、2025-2031年西部地区市场前景预测
第九章 普●华●有●策对2025-2031年电源管理芯片行业产业结构调整分析
第一节 电源管理芯片产业结构分析
一、市场细分充分程度分析
二、下游应用领域需求结构占比
三、领先应用领域的结构分析(所有制结构)
第二节 产业价值链条的结构分析及产业链条的整体竞争优势分析
一、产业价值链条的构成
二、产业链条的竞争优势与劣势分析
第十章 电源管理芯片行业竞争力优势分析
第一节 电源管理芯片行业竞争力优势分析
一、行业整体竞争力评价
二、行业竞争力评价结果分析
三、竞争优势评价及构建建议
第二节 中国电源管理芯片行业竞争力剖析
第三节 电源管理芯片行业SWOT分析
一、电源管理芯片行业优势分析
二、电源管理芯片行业劣势分析
三、电源管理芯片行业机会分析
四、电源管理芯片行业威胁分析
第十一章 2025-2031年电源管理芯片行业市场竞争策略分析
第一节 行业总体市场竞争状况分析
一、电源管理芯片行业竞争结构分析
1、现有企业间竞争
2、潜在进入者分析
3、替代品威胁分析
4、供应商议价能力
5、客户议价能力
6、竞争结构特点总结
二、电源管理芯片行业企业间竞争格局分析
1、不同规模企业竞争格局
2、不同所有制企业竞争格局
3、不同区域企业竞争格局
三、电源管理芯片行业集中度分析
1、市场集中度分析
2、企业集中度分析
3、区域集中度分析
第二节 中国电源管理芯片行业竞争格局综述
一、电源管理芯片行业竞争概况
二、重点企业市场占有率分析
三、电源管理芯片行业主要企业竞争力分析
1、重点企业资产总计对比分析
2、重点企业从业人员对比分析
3、重点企业营业收入对比分析
4、重点企业利润总额对比分析
5、重点企业负债总额对比分析
第三节 2020-2024年电源管理芯片行业竞争格局分析
一、国内主要电源管理芯片企业动向
二、国内电源管理芯片企业拟在建项目分析
三、我国电源管理芯片市场集中度分析
第四节 电源管理芯片企业竞争策略分析
一、提高电源管理芯片企业竞争力的策略
二、影响电源管理芯片企业核心竞争力的因素及提升途径
第十二章 普华有策对行业重点企业发展形势分析
第一节 企业一
一、企业概况及电源管理芯片产品介绍
二、企业核心竞争力分析
三、企业主要利润指标分析
四、2020-2024年主要经营数据指标
五、企业发展战略规划
第二节 企业二
一、企业概况及电源管理芯片产品介绍
二、企业核心竞争力分析
三、企业主要利润指标分析
四、2020-2024年主要经营数据指标
五、企业发展战略规划
第三节 企业三
一、企业概况及电源管理芯片产品介绍
二、企业核心竞争力分析
三、企业主要利润指标分析
四、2020-2024年主要经营数据指标
五、企业发展战略规划
第四节 企业四
一、企业概况及电源管理芯片产品介绍
二、企业核心竞争力分析
三、企业主要利润指标分析
四、2020-2024年主要经营数据指标
五、企业发展战略规划
第五节 企业五
一、企业概况及电源管理芯片产品介绍
二、企业核心竞争力分析
三、企业主要利润指标分析
四、2020-2024年主要经营数据指标
五、企业发展战略规划
第十三章 普●华●有●策对2025-2031年电源管理芯片行业投资前景展望
第一节 电源管理芯片行业2025-2031年投资机会分析
一、电源管理芯片行业典型项目分析
二、可以投资的电源管理芯片模式
三、2025-2031年电源管理芯片投资机会
第二节 2025-2031年电源管理芯片行业发展预测分析
一、产业集中度趋势分析
二、2025-2031年行业发展趋势
三、2025-2031年电源管理芯片行业技术开发方向
四、总体行业2025-2031年整体规划及预测
第三节 2025-2031年规划将为电源管理芯片行业找到新的增长点
第十四章 普●华●有●策对 2025-2031年电源管理芯片行业发展趋势及投资风险分析
第一节 2020-2024年电源管理芯片存在的问题
第二节 2025-2031年发展预测分析
一、2025-2031年电源管理芯片发展方向分析
二、2025-2031年电源管理芯片行业发展规模预测
三、2025-2031年电源管理芯片行业发展趋势预测
四、2025-2031年电源管理芯片行业发展重点
第三节 2025-2031年行业进入壁垒分析
一、技术壁垒分析
二、资金壁垒分析
三、政策壁垒分析
四、其他壁垒分析
第四节 2025-2031年电源管理芯片行业投资风险分析
一、竞争风险分析
二、原材料风险分析
三、人才风险分析
四、技术风险分析
五、其他风险分析
拔打普华有策全国统一客户服务热线:01089218002,24小时值班热线杜经理:13911702652(微信同号),张老师:18610339331
点击“在线订购”进行报告订购,我们的客服人员将在24小时内与您取得联系
发送邮件到puhua_policy@126.com;或13911702652@139.com,我们的客服人员会在24小时内与您取得联系
您可直接下载“订购协议”,或电话、微信致电我公司工作人员,由我公司工作人员以邮件或微信给您“订购协议”;扫描件或快递原件盖章版
户名:北京普华有策信息咨询有限公司
开户银行:中国农业银行股份有限公司北京复兴路支行
账号:1121 0301 0400 11817
任何客户订购普华有策产品,公司都将出具全额的正规增值税发票。发票我们将以快递形式及时送达。