公司客服:010-89218002
杜经理:13911702652(微信同号)
张老师:18610339331
光电子元器件行业将迎来战略机遇,重点在于高端技术突破与国产化
1、光电子元器件行业概况
光电子元器件行业位于激光产业链的上游,作为激光产业链中的关键部件,其性能对中下游的应用模块和设备具有重要影响,在激光产业链中具有至关重要的地位。
光电子元器件行业的上游包括材料、机械、数控、电源、辅助器材等,上游原材料的品质、价格、供应的稳定性直接影响光电子元器件行业相关产品的性能、成本及生产的稳定性,而上游机械、数控、电源、辅助器材技术水平的提高也有助于光电子元器件行业相关产品性能的提升。光电子元器件行业的下游为具体的应用模块和设备,随着下游应用模块和设备在各应用领域运用的不断扩展,将持续推动光电子元器件行业市场空间的发展壮大。
激光光学元器件和激光模组是光电子元器件行业的核心。自20世纪80年代光电子市场扩大以来,激光技术迅速发展,并在多个领域(如激光雷达、工业激光、光通讯、生物医疗、智能汽车等)得到广泛应用。激光技术推动了高端制造业和信息产业的创新,尤其在智能化汽车、自动驾驶、医疗等领域展现了巨大的发展潜力。我国光电子元器件产量迅速增长,市场规模持续扩大,成为战略性技术,推动社会与经济的进步。
激光产业链上下游的具体情况如下:
激光产业链图

资料来源:普华有策
2、细分激光雷达产品结构介绍
激光雷达(LiDAR)通过激光束探测目标位置信息,应用于地理测绘、自动驾驶等领域。按扫描维度分为一维、二维和三维;按测距方法有ToF和FMCW;按扫描方式有机械式、半固态和固态;按激光光源有905nm和1.5μm。
激光雷达由光源系统、扫描系统、接收系统和数据处理系统组成。光源生成激光,扫描系统通过反射镜扫描,接收系统接收并转换信号,数据处理系统分析信号以获取目标信息。
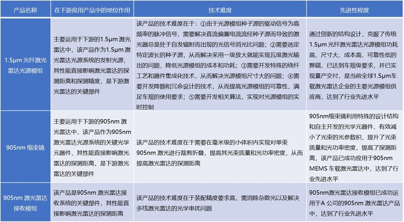
产品主要包括应用于激光雷达光源系统的1.5μm光纤激光雷达光源模组、905nm缩束镜等激光雷达光学元器件,以及应用于接收系统的905nm激光雷达接收模组。相关主要产品在下游应用产品中的地位作用、技术难度及先进性程度如下:
相关主要产品在下游应用产品中的地位作用、技术难度及先进性程度

资料来源:普华有策
3、细分光纤激光器结构介绍
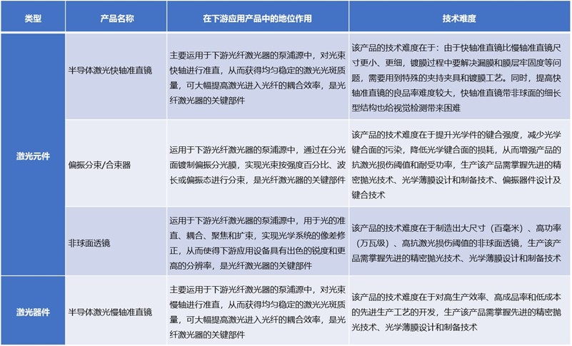
光纤激光器采用掺稀土光纤作为增益介质,具有高光束质量、集约化、高电光转换效率和高稳定性。根据结构和输出特性,分为F-P腔和环形腔光纤激光器、单包层和双包层激光器,以及连续和脉冲光纤激光器。脉冲光纤激光器可分为调Q脉冲、MOPA和锁模超短脉冲光纤激光器。调Q脉冲光纤激光器由泵浦源、合束器、光纤光栅等部件构成,关键元件包括半导体激光芯片、准直镜、透镜、隔离器等。相关产品在下游应用产品中的地位作用、技术难度及先进性程度如下:
相关产品在下游应用产品中的地位作用及技术难度

资料来源:普华有策
4、细分下游行业对光电子元器件行业的影响分析
(1)车载激光雷达行业市场发展规模
随着激光雷达性能优势的不断提升,产品价格随规模量产而不断下探,激光雷达行业市场规模未来将呈现高速发展态势。2022年全球激光雷达市场规模为23.3亿美元,到2024年达到约35亿美元,2020年至2024年可实现的年均复合增速达17.75%。
2020-2025年E全球激光雷达市场规模及增速情况

资料来源:普华有策
近两年来,自动辅助驾驶技术突飞猛进,随着5G技术逐步落地,各大车企纷纷推出搭载ADAS5功能的新车型,ADAS各功能渗透率加速提升。随着自动驾驶商业模式的逐步确立,全球该领域的激光雷达市场规模也将随之高速增长。据统计2023年、2024年全球自动驾驶领域激光雷达市场规模为5.38亿美元、8.61亿美元,预计2030年市场规模将达到38.04亿美元,2024年至2030年可实现的年均复合增速达28%。
2023-2030年E全球自动驾驶领域激光雷达市场规模及增速情况

资料来源:普华有策
作为一种新兴的传感器,激光雷达系统精密且复杂,不仅在开发过程中需要光、机、电等模块的高度配合和协同优化,而且还需要在生产过程中具有相匹配的高精度生产制造能力。随着自动驾驶技术的不断升级,对于激光雷达性能的要求也将逐步提高。光电子元器件作为激光雷达上游的重要组成部分,其精密度被提出了新的更高要求。与此同时,随着激光雷达在下游自动驾驶领域的广泛运用,未来将呈现高速发展态势,从而持续扩大对上游光电子元器件的需求。
(2)光通讯行业市场发展趋势
光通讯行业的未来发展趋势主要体现在5G技术的商用和规模部署以及数据中心的建设。随着5G渗透率的提高和相关资本支出的增加,5G基础设施建设将持续推进。同时,AI的快速发展推动了对数据中心计算能力的需求,深度学习和机器学习等技术需要大量计算资源和高速网络连接以确保低延迟和高效性能。因此,随着5G技术和数据中心建设的不断发展,光通讯行业前景广阔。
5G技术的商用和规模部署,推动了光通讯行业市场的扩容升级以及光收发模块向更高传输速率的升级,也扩大了对上游光电子元器件的需求。随着AI的快速发展,数据中心的持续建设对光电子元器件的速率、带宽等指标,均提出了新的更高要求,进一步推动了上游光电子元器件行业市场空间的扩大。
(3)工业激光行业概况及市场规模
激光技术以其独特的性能在工业中得到广泛应用,主要包括激光切割、焊接、打标、雕刻等。其通过与材料的相互作用,实现去除、增材、改性等加工方式,推动传统工艺的升级,成为现代高端制造的基础。激光设备市场持续增长,到2024年增长至约236亿美元。
2019-2024年全球激光设备市场销售收入(亿美元)

资料来源:普华有策
自2015年起,中国成为全球激光器最大的消费市场,随着我国突破激光器核心技术,已实现激光器和核心光学器件的规模化生产,推动激光器成本及价格的下降,国内激光器和激光设备的市场空间快速增长,已处于全球主流地位。中国光纤激光器市场规模由2015年的40.7亿元增长至2023年的135.9亿元,年均复合增速为16.27%。随着国内光纤激光器企业综合实力的增强,国产光纤激光器功率和性能的进一步提高,2024年中国光纤激光器销售总额有约3.02%的增长,达到约140亿元。
2019-2024年中国光纤激光器市场销售收入及增长率(单位:亿元)

资料来源:普华有策
光纤激光器已成为主流,随着应用领域的扩展,未来高功率和超高功率光纤激光器的国产化率仍有提升空间。其技术门槛高,研发依赖创新能力、核心材料和器件的支持。光电子元器件(如泵源、隔离器、合束器)直接决定了激光功率和性能,对产业升级至关重要。同时,紫外激光器和超快激光器技术进步及市场渗透,将进一步推动相关光电子元器件的需求增长。
(4)生物医疗行业市场发展规模
随着技术发展,激光已广泛应用于医学,特别是在激光诊断、治疗和美容领域。激光在医疗行业的产业链中,从光学元器件、芯片、激光软件等上游到具体的医疗器械,如内窥镜、口腔扫描仪等,下游应用涵盖眼科、外科、内科等多个领域。中国激光医疗设备市场到2024年增长约12.63%,达到约52.6亿元。
受人口结构老龄化、生活品质改善、健康意识提高、医疗品质提升与技术进步等因素影响,激光诊断和激光治疗的市场规模未来将持续扩大,从而推动上游光电子元器件行业市场空间的进一步扩大。
5、进入本行业的主要壁垒
(1)技术壁垒
光电子元器件的制造是几何光学、物理光学、薄膜光学、色度学、热力学、精密机械、电子技术的高度集成,产品技术含量高,需要具备完善的研发体系、科学高效的研发流程,同时亦需要具备丰富的行业经验积累和提供整体光学解决方案的能力。因此,光电子元器件行业具有较高的技术壁垒。
(2)人才壁垒
光电子元器件行业需要配备光学、色度学、热力学、精密机械、电子技术等学科的高级人才,以及需要众多的切割、抛光、镀膜工艺中的高素质技工人才。这些人才的培育需要较长的周期,给新进入本行业者构成了较高的人才壁垒。
(3)品牌壁垒
光电子元器件与下游应用产品性能、质量的匹配和稳定,需要经过较长时间验证,随意更换光电子元器件供应商,将使下游客户面临较高的产品质量风险。为保证产品质量的稳定性,下游客户一般不会轻易更换光电子元器件供应商,所以,给新进入本行业者构成了较高的品牌壁垒。
6、行业内的主要企业
激光光学元器件和激光模组,是实现激光发射、传输以及接收等功能的核心部件,主要应用在激光雷达、工业激光、光通讯、生物医疗等领域。行业内的主要企业有炬光科技、Ingeneric、光库科技、FISBA、福晶科技、腾景科技、Lumibird、Luminar、昂纳科技、Bktel、日本滨松光子学株式会社(简称滨松集团)、Fabrinet(含子公司福建华科光电有限公司)等,具体如下:
行业内企业情况

资料来源:普华有策
7、行业的发展态势
激光光学元器件和激光模组产品品类众多、下游应用广泛。激光光学元器件和激光模组具有定制化、高毛利的特点,对下游产品的性能影响较大。行业内产品分类多样,多数公司产品涉及多个下游应用领域。总体来看,目前我国该行业内未形成绝对的行业龙头企业,大部分企业均有各自专注的细分市场,未来,细分赛道的选择及新产品的研发能力,对行业内企业的发展越来越重要。
本行业创新特征主要体现在新技术的创新、应用和升级,未来的发展趋势呈现以下特点:
(1)光电子元器件将向集成化、多功能化、智能化的方向进一步发展
随着智能设备需求增长,光电子元器件产业结构调整,推动集成度、功能和智能化要求提升。光电子集成电路结合光器件与电子器件,控制电子流与光子流,满足多样化应用需求。
(2)激光元器件将向更高的抗激光损伤阈值进一步发展
激光技术的进步依赖于光学薄膜的质量,尤其在高功率激光系统中。光学薄膜的微小瑕疵可能导致光束质量下降或系统故障,其抗损伤阈值是激光系统高能量发展的关键瓶颈。高功率激光光学薄膜的制备涉及多个复杂工艺和技术,如薄膜设计、原材料控制、表面加工和膜厚控制。未来,光电子元器件将提升抗激光损伤阈值,推动高功率激光器的发展。
(3)光电子元器件是国家战略实施的重要保障,未来仍是行业国产化的主战场
光电子元器件处于科技创新前沿,应用广泛,是多国战略项目关键。随着激光雷达、工业激光、生物医疗、光通讯等领域国产化推进,我国光电子元器件行业将迎来战略机遇,高端关键技术突破和国产化将成为产业发展的重点。
(4)激光微光学技术正有力助推激光产业发展
激光技术发展不仅依赖激光器,还需精确的光学元件调控光束。微光学透镜整形光斑,提高激光控制精度,满足不同应用需求。线光斑和面光斑在激光加工中提升效率,激光雷达则降低机械部件,增强系统稳定性。光学元件推动激光与半导体、消费电子融合,前景广阔。
(5)激光雷达将向更广阔的应用领域发展
随着技术的不断迭代以及成本的不断下降,基于激光与光学技术的激光雷达应用空间正在不断拓展。随着人工智能和自动驾驶技术的发展,激光雷达在无人驾驶汽车中的应用前景广阔。多家企业已研发车载激光雷达,推动了成本降低和技术商业化。
《2025-2031年光电子元器件行业产业链细分产品调研及前景研究预测报告》,涵盖行业全球及中国发展概况、供需数据、市场规模,产业政策/规划、相关技术、竞争格局、上游原料情况、下游主要应用市场需求规模及前景、区域结构、市场集中度、重点企业/玩家,企业占有率、行业特征、驱动因素、市场前景预测,投资策略、主要壁垒构成、相关风险等内容。同时北京普华有策信息咨询有限公司还提供市场专项调研项目、产业研究报告、产业链咨询、项目可行性研究报告、专精特新小巨人认证、市场占有率报告、十五五规划、项目后评价报告、BP商业计划书、产业图谱、产业规划、蓝白皮书、国家级制造业单项冠军企业认证、IPO募投可研、IPO工作底稿咨询等服务。(PHPOLICY:MJ)
报告目录:
第一章2020-2024年中国光电子元器件行业产业链调研情况
第一节中国光电子元器件行业上下游产业链分析
一、产业链模型原理介绍
二、光电子元器件行业产业链结构图分析
第二节中国光电子元器件行业上游产业发展及前景预测
一、上游主要产品介绍
二、上游主要产业供给情况分析
三、2025-2031年上游主要产业供给预测分析
四、上游主要产业价格分析
五、2025-2031年主要上游产业价格预测分析
第三节中国光电子元器件行业下游产业发展及前景预测
一、下游应用领域结构图
二、下游细分市场应用领域分析
1、A行业用光电子元器件市场分析
(1)行业发展现状
(2)需求规模
(3)需求前景预测
2、B行业用光电子元器件市场分析
(1)行业发展现状
(2)需求规模
(3)需求前景预测
3、C行业用光电子元器件市场分析
(1)行业发展现状
(2)需求规模
(3)需求前景预测
4、D行业用光电子元器件市场分析
(1)行业发展现状
(2)需求规模
(3)需求前景预测
5、E用光电子元器件市场分析
(1)行业发展现状
(2)需求规模
(3)需求前景预测
6、其他
第二章全球光电子元器件行业市场发展现状分析
第一节全球光电子元器件行业发展规模及现状分析
第三节亚洲光电子元器件行业地区市场分析
一、亚洲光电子元器件行业市场现状分析
二、亚洲光电子元器件行业市场规模分析
三、2025-2031年亚洲光电子元器件行业前景预测分析
第四节北美光电子元器件行业地区市场分析
一、北美光电子元器件行业市场现状分析
二、北美光电子元器件行业市场规模分析
三、2025-2031年北美光电子元器件行业前景预测分析
第五节欧洲光电子元器件行业地区市场分析
一、欧洲光电子元器件行业市场现状分析
二、欧洲光电子元器件行业市场规模分析
三、2025-2031年欧洲光电子元器件行业前景预测分析
第六节其他地区分析
第七节2025-2031年全球光电子元器件行业规模及趋势预测
第三章中国光电子元器件产业发展环境分析
第一节中国宏观经济环境分析及预测
一、国内经济发展分析
二、经济走势预测
第二节中国光电子元器件行业政策环境分析
一、行业监管体制分析
二、主要法律法规、政策及发展规划情况
三、国家政策对本行业发展影响分析
第三节中国光电子元器件产业社会环境发展分析
一、所属行业发展现状分析
二、光电子元器件产业社会环境发展分析
三、社会环境对行业的影响
第四节中国光电子元器件产业技术环境分析
一、行业技术现状及特点分析
二、行业技术发展趋势预测
第四章2020-2024年中国光电子元器件行业运行情况
第一节中国光电子元器件行业发展因素分析
一、光电子元器件行业有利因素分析
二、光电子元器件行业不利因素分析
第二节中国光电子元器件行业市场规模分析
第三节中国光电子元器件行业供应情况分析
第四节中国光电子元器件行业需求情况分析
第五节中国光电子元器件行业供需平衡分析
第六节中国光电子元器件行业发展趋势分析
第七节中国光电子元器件行业主要进入壁垒分析
第八节中国光电子元器件行业细分市场发展现状及前景
第五章中国光电子元器件行业运行数据监测
第一节中国光电子元器件行业总体规模分析
第二节中国光电子元器件行业产销与费用分析
一、行业产成品分析
二、行业销售收入分析
三、行业总资产负债率分析
四、行业利润规模分析
五、行业总产值分析
六、行业销售成本分析
七、行业销售费用分析
八、行业管理费用分析
九、行业财务费用分析
第三节中国光电子元器件行业财务指标分析
一、行业盈利能力分析
二、行业偿债能力分析
三、行业营运能力分析
四、行业发展能力分析
第六章2020-2024年中国光电子元器件市场格局分析
第一节中国光电子元器件行业集中度分析
一、中国光电子元器件行业市场集中度分析
二、中国光电子元器件行业区域集中度分析
第三节中国光电子元器件行业存在的问题及对策
第四节中外光电子元器件行业市场竞争力分析
第五节光电子元器件行业竞争格局分析
第七章中国光电子元器件行业价格走势分析
第一节光电子元器件行业价格影响因素分析
第二节2020-2024年中国光电子元器件行业价格现状分析
第三节2025-2031年中国光电子元器件行业价格走势预测
第八章2020-2024年中国光电子元器件行业区域市场现状分析
第一节中国光电子元器件行业区域市场规模分布
第二节中国华东地光电子元器件市场分析
一、华东地区概述
二、华东地区光电子元器件市场供需情况及规模分析
三、2025-2031年华东地区光电子元器件市场前景预测
第三节华中地区市场分析
一、华中地区概述
二、华中地区光电子元器件市场供需情况及规模分析
三、2025-2031年华中地区光电子元器件市场前景预测
第四节华南地区市场分析
一、华南地区概述
二、华南地区光电子元器件市场供需情况及规模分析
三、2025-2031年华南地区光电子元器件市场前景预测
第五节华北地区市场分析
一、华北地区概述
二、华北地区光电子元器件市场供需情况及规模分析
三、2025-2031年华北地区光电子元器件市场前景预测
第六节东北地区市场分析
一、东北地区概述
二、东北地区光电子元器件市场供需情况及规模分析
三、2025-2031年东北地区光电子元器件市场前景预测
第七节西北地区市场分析
一、西北地区概述
二、西北地区光电子元器件市场供需情况及规模分析
三、2025-2031年西北地区光电子元器件市场前景预测
第八节西南地区市场分析
一、西南地区概述
二、西南地区光电子元器件市场供需情况及规模分析
三、2025-2031年西南地区光电子元器件市场前景预测
第九章2020-2024年中国光电子元器件行业竞争情况
第一节中国光电子元器件行业竞争结构分析
一、现有企业间竞争
二、潜在进入者分析
三、替代品威胁分析
四、供应商议价能力
五、客户议价能力
第二节中国光电子元器件行业SWOT分析
一、行业优势分析
二、行业劣势分析
三、行业机会分析
四、行业威胁分析
第三节重点企业市场占有率分析
第十章2020-2024年光电子元器件行业重点企业分析
第一节企业A
一、企业概况
二、企业主营产品
三、企业主要经济指标情况
四、企业竞争优势分析
第二节企业B
一、企业概况
二、企业主营产品
三、企业主要经济指标情况
四、企业竞争优势分析
第三节企业C
一、企业概况
二、企业主营产品
三、企业主要经济指标情况
四、企业竞争优势分析
第四节企业D
一、企业概况
二、企业主营产品
三、企业主要经济指标情况
四、企业竞争优势分析
第五节企业E
一、企业概况
二、企业主营产品
三、企业主要经济指标情况
四、企业竞争优势分析
第十一章2025-2031年中国光电子元器件行业发展前景预测
第一节中国光电子元器件行业市场发展预测
一、中国光电子元器件行业市场规模预测
二、中国光电子元器件行业产值规模预测
三、中国光电子元器件行业供需情况预测
四、中国光电子元器件行业销售收入预测
五、中国光电子元器件行业投资增速预测
第二节中国光电子元器件行业盈利走势预测
一、中国光电子元器件行业毛利润预测
二、中国光电子元器件行业利润总额预测
第十二章2025-2031年中国光电子元器件行业投资建议
第一节、中国光电子元器件行业重点投资方向分析
第二节、中国光电子元器件行业重点投资区域分析
第三节、中国光电子元器件行业投资注意事项
第十三章2025-2031年光电子元器件行业投资机会与风险分析
第一节投资环境的分析与对策
第二节投资挑战及机遇分析
第三节行业投资风险分析
一、政策风险
二、经营风险
三、技术风险
四、竞争风险
五、其他风险
拔打普华有策全国统一客户服务热线:01089218002,24小时值班热线杜经理:13911702652(微信同号),张老师:18610339331
点击“在线订购”进行报告订购,我们的客服人员将在24小时内与您取得联系
发送邮件到puhua_policy@126.com;或13911702652@139.com,我们的客服人员会在24小时内与您取得联系
您可直接下载“订购协议”,或电话、微信致电我公司工作人员,由我公司工作人员以邮件或微信给您“订购协议”;扫描件或快递原件盖章版
户名:北京普华有策信息咨询有限公司
开户银行:中国农业银行股份有限公司北京复兴路支行
账号:1121 0301 0400 11817
任何客户订购普华有策产品,公司都将出具全额的正规增值税发票。发票我们将以快递形式及时送达。