公司客服:010-89218002
杜经理:13911702652(微信同号)
张老师:18610339331
高纯稀散金属行业产业链分析、下游行业未来市场趋势及主要玩家
1、高纯稀散金属行业的基本情况
Ⅲ-Ⅴ族元素主要指元素周期表中Ⅲ族元素硼(B)、铝(Al)、镓(Ga)、铟(In)、铊(TI),Ⅴ族元素氮(N)、磷(P)、砷(As)、锑(Sb)、铋(Bi)等,Ⅲ-Ⅴ族元素的主要化合物形式包括砷化镓(GaAs)、磷化铟(InP)、氮化镓(GaN)、氧化铟(In2O3)、氧化铋(Bi2O3)等,被广泛应用于半导体、平面显示、医疗、化工等高端制造领域。
行业上游为初级金属制品或残靶材等原材料,下游主要应用在化合物半导体衬底、ITO靶材、IGZO靶材、合金材料等,最终应用于新一代显示、太阳能电池、无人驾驶、人工智能、5G通讯等体现未来国家竞争力的重点领域。行业在产业链的位置如下图:
高纯稀散金属行业产业链图

资料来源:普华有策
2、下游行业态势及未来变化趋势
(1) ITO靶材行业
平面显示面板生产是ITO靶材当前的主要需求领域。在平面显示面板的生产工艺中,需要使用ITO靶材在玻璃基板上形成ITO薄膜。异质结太阳能光伏电池在制备透明导电膜阶段需要应用ITO靶材,是ITO靶材未来需求的增长点。受益于全球平面显示面板出货面积稳步增长以及异质结太阳能电池产能逐步提升,ITO靶材需求整体呈现上升趋势。数据显示,国内ITO靶材市场容量在2022年之后将稳定增长至2024年的1,210吨。
2021-2024年我国ITO靶材消费量及增长率

资料来源:普华有策
(2)半导体材料市场空间
Ⅲ-Ⅴ族化合物半导体材料在射频、光电子、功率器件等领域具有独特的物理特性优势。磷化铟广泛应用于光通信技术产业,特别是5G和数据中心,并在消费电子领域随着苹果的应用而快速增长。
预计全球磷化铟光电子设备市场将从2021年的25亿美元增长到2027年的56亿美元,年复合增长率为14%。磷化铟衬底市场也将持续扩大,2026年销量预计为128.19万片,市场规模为2.02亿美元,年复合增长率为12.42%。
2021-2027年磷化铟光电子设备市场规模及预测

资料来源:普华有策
砷化镓衬底广泛应用于射频芯片、光电子器件和LED,市场规模预计从2019年的2亿美元增长到2025年的3.48亿美元,年复合增长率为10%。
2019-2025年砷化镓衬底市场规模及预测

资料来源:普华有策
氮化镓主要应用于微波射频和电力电子领域,尤其在5G和卫星通讯中表现突出。氮化镓射频器件市场预计将从2020年的8.91亿美元增长至2026年的24亿美元以上,年复合增长率为18%。
2020-2026年氮化镓射频器件市场规模及预测

资料来源:普华有策
(3)高性能稀土磁材行业
在全球环保政策及国内“双碳”目标的大力推动下,新能源汽车、工业电机、风力发电、变频空调、消费电子、轨道交通及工业机器人等各个领域或将持续高速发展。2030年国内、国外新能源汽车行业将分别拉动6万吨和7.8万吨的高性能钕铁硼磁材需求增量,2030年全球高性能钕铁硼磁材需求量或达36万吨以上。稀土行业下游需求有望维持长期高速发展态势,稀土全产业链或将进入高质量发展的新周期。
(4)其他下游行业——太阳能光伏电池P型硅片
近年来,光伏成本快速下降,成为全球最具经济性的电源之一。P型PERC电池利用PN结进行光电转换,但掺硼会导致光致衰减,从而限制转换效率。2020年,日本信越化学的单晶硅掺镓技术到期,国内光伏企业如隆基绿能推出掺镓硅片,市场份额增长迅速。2023年全球光伏掺镓量增长至87吨。随着TOPCon电池等新技术的快速发展,P型光伏电池市场空间收缩,2024年P型单晶硅片占比降至15%,光伏镓消费总量为31吨。
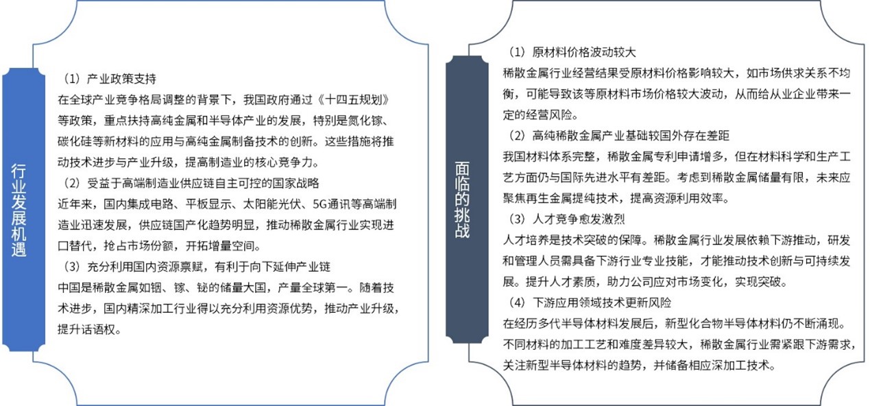
3、行业发展的机遇和风险
行业发展机遇和风险

资料来源:普华有策
4、进入行业的主要壁垒
(1)技术壁垒
高纯稀散金属的品质直接影响下游产品性能,因此制备过程中的提纯、电解、定向结晶等环节具有较高的技术门槛。企业在实现产业化时,需要攻克关键技术,并通过生产实践提升工艺、完善流程、升级设备。没有技术积累和经验的企业难以短时间内形成产能。大型跨国公司凭借技术、专利和设备等壁垒主导高技术含量、高附加值的市场,设定了较高的行业门槛。
(2)客户认证壁垒
高纯稀散金属主要应用于ITO靶材、化合物半导体、光伏电池、磁材等高端制造行业,下游客户通常建立严格的供应商认证体系,要求定制化的产品质量和形状,并通过多次、小批量验证后建立长期合作关系,认证周期可达1-5年。知名企业倾向于与通过验证的供应商长期合作,确保原材料、工艺和产品的稳定性。尤其在高纯铟、高纯镓等领域,供应商必须提供稳定、高质量的产品,才能成为下游龙头企业的合格供应商,构成较高的客户认证壁垒。
(3)人才壁垒
高纯稀散金属的制备技术既依赖于电化学、热力学、真空冶金等专业技术,也需要经验丰富的生产团队确保工艺稳定。随着产业发展和应用扩展,企业管理团队要求更高,需具备跨行业、跨学科的复合型人才,以应对市场变化和研发需求。因此,新进入的企业需要时间积累优秀团队。
5、行业内主要企业情况
行业内主要企业

资料来源:普华有策
《2025-2031年高纯稀散金属行业市场调研及发展趋势预测报告》涵盖行业全球及中国发展概况、供需数据、市场规模,产业政策/规划、相关技术/专利、竞争格局、上游原料情况、下游主要应用市场需求规模及前景、区域结构、市场集中度、重点企业/玩家,企业占有率、行业特征、驱动因素、市场前景预测,投资策略、主要壁垒构成、相关风险等内容。同时北京普华有策信息咨询有限公司还提供市场专项调研项目、产业研究报告、产业链咨询、项目可行性研究报告、专精特新小巨人认证、市场占有率报告、十五五规划、项目后评价报告、BP商业计划书、产业图谱、产业规划、蓝白皮书、国家级制造业单项冠军企业认证、IPO募投可研、IPO工作底稿咨询等服务。(PHPOLICY:MJ)
目录
第一章高纯稀散金属行业相关概述
第一节高纯稀散金属行业定义及分类
一、行业定义
二、行业特性及在国民经济中的地位及影响
第二节高纯稀散金属行业特点及模式
一、高纯稀散金属行业发展特征
二、高纯稀散金属行业经营模式
第三节高纯稀散金属行业产业链分析
一、产业链结构
二、高纯稀散金属行业主要上游2020-2024年供给规模分析
三、高纯稀散金属行业主要上游2020-2024年价格分析
四、高纯稀散金属行业主要上游2025-2031年发展趋势分析
五、高纯稀散金属行业主要下游2020-2024年发展概况分析
六、高纯稀散金属行业主要下游2025-2031年发展趋势分析
第二章高纯稀散金属行业全球发展分析
第一节全球高纯稀散金属市场总体情况分析
一、全球高纯稀散金属行业的发展特点
二、全球高纯稀散金属市场结构
三、全球高纯稀散金属行业市场规模分析
四、全球高纯稀散金属行业竞争格局
五、全球高纯稀散金属市场区域分布
六、全球高纯稀散金属行业市场规模预测
第二节全球主要国家(地区)市场分析
一、欧洲
1、欧洲高纯稀散金属行业市场规模
2、欧洲高纯稀散金属市场结构
3、2025-2031年欧洲高纯稀散金属行业发展前景预测
二、北美
1、北美高纯稀散金属行业市场规模
2、北美高纯稀散金属市场结构
3、2025-2031年北美高纯稀散金属行业发展前景预测
三、日韩
1、日韩高纯稀散金属行业市场规模
2、日韩高纯稀散金属市场结构
3、2025-2031年日韩高纯稀散金属行业发展前景预测
四、其他
第三章《国民经济行业分类与代码》中高纯稀散金属所属行业2025-2031年规划概述
第一节2020-2024年所属行业发展回顾
一、2020-2024年所属行业运行情况
二、2020-2024年所属行业发展特点
三、2020-2024年所属行业发展成就
第二节高纯稀散金属行业所属行业2025-2031年规划解读
一、2025-2031年规划的总体战略布局
二、2025-2031年规划对经济发展的影响
三、2025-2031年规划的主要目标
第四章2025-2031年行业发展环境分析
第一节2025-2031年世界经济发展趋势
第二节2025-2031年我国经济面临的形势
第三节2025-2031年我国对外经济贸易预测
第四节2025-2031年行业技术环境分析
一、行业相关技术
二、行业专利情况
1、中国高纯稀散金属专利申请
2、中国高纯稀散金属专利公开
3、中国高纯稀散金属热门申请人
4、中国高纯稀散金属热门技术
第五节2025-2031年行业社会环境分析
第五章普华有策对高纯稀散金属行业总体发展状况
第一节高纯稀散金属行业特性分析
第二节高纯稀散金属产业特征与行业重要性
第三节2020-2024年高纯稀散金属行业发展分析
一、2020-2024年高纯稀散金属行业发展态势分析
二、2020-2024年高纯稀散金属行业发展特点分析
三、2025-2031年区域产业布局与产业转移
第四节2020-2024年高纯稀散金属行业规模情况分析
一、行业单位规模情况分析
二、行业人员规模状况分析
三、行业资产规模状况分析
四、行业市场规模状况分析
第五节2020-2024年高纯稀散金属行业财务能力分析与2025-2031年预测
一、行业盈利能力分析与预测
二、行业偿债能力分析与预测
三、行业营运能力分析与预测
四、行业发展能力分析与预测
第六章POLICY对2025-2031年我国高纯稀散金属市场供需形势分析
第一节我国高纯稀散金属市场供需分析
一、2020-2024年我国高纯稀散金属行业供给情况
二、2020-2024年我国高纯稀散金属行业需求情况
1、高纯稀散金属行业需求市场
2、高纯稀散金属行业客户结构
3、高纯稀散金属行业区域需求结构
三、2020-2024年我国高纯稀散金属行业供需平衡分析
第二节高纯稀散金属产品市场应用及需求预测
一、高纯稀散金属产品应用市场总体需求分析
1、高纯稀散金属产品应用市场需求特征
2、高纯稀散金属产品应用市场需求总规模
二、2025-2031年高纯稀散金属行业领域需求量预测
1、2025-2031年高纯稀散金属行业领域需求产品功能预测
2、2025-2031年高纯稀散金属行业领域需求产品市场格局预测
第七章我国高纯稀散金属行业运行分析
第一节我国高纯稀散金属行业发展状况分析
一、我国高纯稀散金属行业发展阶段
二、我国高纯稀散金属行业发展总体概况
第二节2020-2024年高纯稀散金属行业发展现状
一、2020-2024年我国高纯稀散金属行业市场规模(增速)
二、2020-2024年我国高纯稀散金属行业发展分析
三、2020-2024年中国高纯稀散金属企业发展分析
第三节2020-2024年高纯稀散金属市场情况分析
一、2020-2024年中国高纯稀散金属市场总体概况
二、2020-2024年中国高纯稀散金属市场发展分析
第四节我国高纯稀散金属市场价格走势分析
一、高纯稀散金属市场定价机制组成
二、高纯稀散金属市场价格影响因素
三、2020-2024年高纯稀散金属价格走势分析
四、2025-2031年高纯稀散金属价格走势预测
第八章POLICY对中国高纯稀散金属市场规模分析
第一节2020-2024年中国高纯稀散金属市场规模分析
第二节2020-2024年我国高纯稀散金属区域结构分析
第三节2020-2024年中国高纯稀散金属区域市场规模
一、2020-2024年东北地区市场规模分析
二、2020-2024年华北地区市场规模分析
三、2020-2024年华东地区市场规模分析
四、2020-2024年华中地区市场规模分析
五、2020-2024年华南地区市场规模分析
六、2020-2024年西部地区市场规模分析
第四节2025-2031年中国高纯稀散金属区域市场前景预测
一、2025-2031年东北地区市场前景预测
二、2025-2031年华北地区市场前景预测
三、2025-2031年华东地区市场前景预测
四、2025-2031年华中地区市场前景预测
五、2025-2031年华南地区市场前景预测
六、2025-2031年西部地区市场前景预测
第九章普●华●有●策对2025-2031年高纯稀散金属行业产业结构调整分析
第一节高纯稀散金属产业结构分析
一、市场细分充分程度分析
二、下游应用领域需求结构占比
三、领先应用领域的结构分析(所有制结构)
第二节产业价值链条的结构分析及产业链条的整体竞争优势分析
一、产业价值链条的构成
二、产业链条的竞争优势与劣势分析
第十章高纯稀散金属行业竞争力优势分析
第一节高纯稀散金属行业竞争力优势分析
一、行业整体竞争力评价
二、行业竞争力评价结果分析
三、竞争优势评价及构建建议
第二节中国高纯稀散金属行业竞争力剖析
第三节高纯稀散金属行业SWOT分析
一、高纯稀散金属行业优势分析
二、高纯稀散金属行业劣势分析
三、高纯稀散金属行业机会分析
四、高纯稀散金属行业威胁分析
第十一章2025-2031年高纯稀散金属行业市场竞争策略分析
第一节行业总体市场竞争状况分析
一、高纯稀散金属行业竞争结构分析
1、现有企业间竞争
2、潜在进入者分析
3、替代品威胁分析
4、供应商议价能力
5、客户议价能力
6、竞争结构特点总结
二、高纯稀散金属行业企业间竞争格局分析
1、不同规模企业竞争格局
2、不同所有制企业竞争格局
3、不同区域企业竞争格局
三、高纯稀散金属行业集中度分析
1、市场集中度分析
2、企业集中度分析
3、区域集中度分析
第二节中国高纯稀散金属行业竞争格局综述
一、高纯稀散金属行业竞争概况
二、重点企业市场占有率分析
三、高纯稀散金属行业主要企业竞争力分析
1、重点企业资产总计对比分析
2、重点企业从业人员对比分析
3、重点企业营业收入对比分析
4、重点企业利润总额对比分析
5、重点企业负债总额对比分析
第三节2020-2024年高纯稀散金属行业竞争格局分析
一、国内主要高纯稀散金属企业动向
二、国内高纯稀散金属企业拟在建项目分析
三、我国高纯稀散金属市场集中度分析
第四节高纯稀散金属企业竞争策略分析
一、提高高纯稀散金属企业竞争力的策略
二、影响高纯稀散金属企业核心竞争力的因素及提升途径
第十二章普华有策对行业重点企业发展形势分析
第一节企业一
一、企业概况及高纯稀散金属产品介绍
二、企业核心竞争力分析
三、企业主要利润指标分析
四、2020-2024年主要经营数据指标
五、企业发展战略规划
第二节企业二
一、企业概况及高纯稀散金属产品介绍
二、企业核心竞争力分析
三、企业主要利润指标分析
四、2020-2024年主要经营数据指标
五、企业发展战略规划
第三节企业三
一、企业概况及高纯稀散金属产品介绍
二、企业核心竞争力分析
三、企业主要利润指标分析
四、2020-2024年主要经营数据指标
五、企业发展战略规划
第四节企业四
一、企业概况及高纯稀散金属产品介绍
二、企业核心竞争力分析
三、企业主要利润指标分析
四、2020-2024年主要经营数据指标
五、企业发展战略规划
第五节企业五
一、企业概况及高纯稀散金属产品介绍
二、企业核心竞争力分析
三、企业主要利润指标分析
四、2020-2024年主要经营数据指标
五、企业发展战略规划
第十三章普●华●有●策对2025-2031年高纯稀散金属行业投资前景展望
第一节高纯稀散金属行业2025-2031年投资机会分析
一、高纯稀散金属行业典型项目分析
二、可以投资的高纯稀散金属模式
三、2025-2031年高纯稀散金属投资机会
第二节2025-2031年高纯稀散金属行业发展预测分析
一、产业集中度趋势分析
二、2025-2031年行业发展趋势
三、2025-2031年高纯稀散金属行业技术开发方向
四、总体行业2025-2031年整体规划及预测
第三节2025-2031年规划将为高纯稀散金属行业找到新的增长点
第十四章普●华●有●策对2025-2031年高纯稀散金属行业发展趋势及投资风险分析
第一节2020-2024年高纯稀散金属存在的问题
第二节2025-2031年发展预测分析
一、2025-2031年高纯稀散金属发展方向分析
二、2025-2031年高纯稀散金属行业发展规模预测
三、2025-2031年高纯稀散金属行业发展趋势预测
四、2025-2031年高纯稀散金属行业发展重点
第三节2025-2031年行业进入壁垒分析
一、技术壁垒分析
二、资金壁垒分析
三、政策壁垒分析
四、其他壁垒分析
第四节2025-2031年高纯稀散金属行业投资风险分析
一、竞争风险分析
二、原材料风险分析
三、人才风险分析
四、技术风险分析
五、其他风险分析
拔打普华有策全国统一客户服务热线:01089218002,24小时值班热线杜经理:13911702652(微信同号),张老师:18610339331
点击“在线订购”进行报告订购,我们的客服人员将在24小时内与您取得联系
发送邮件到puhua_policy@126.com;或13911702652@139.com,我们的客服人员会在24小时内与您取得联系
您可直接下载“订购协议”,或电话、微信致电我公司工作人员,由我公司工作人员以邮件或微信给您“订购协议”;扫描件或快递原件盖章版
户名:北京普华有策信息咨询有限公司
开户银行:中国农业银行股份有限公司北京复兴路支行
账号:1121 0301 0400 11817
任何客户订购普华有策产品,公司都将出具全额的正规增值税发票。发票我们将以快递形式及时送达。