公司客服:010-89218002
杜经理:13911702652(微信同号)
张老师:18610339331
磁材、光伏、风电等领域对工业镓及高纯镓的需求将稳定增长
1、镓行业的基本情况介绍
镓属于稀散金属,主要以化合物的形式被用于生产半导体、磁材、MO源、荧光粉及光伏材料等,并最终广泛应用于无线通信、化学工业、医疗设备、太阳能电池和航空航天等众多领域。
镓产品的下游应用情况

资料来源:普华有策
镓主要以伴生的形式存在于铝土矿、铅锌矿、煤矿和铁矿中。全球铝土矿资源中镓含量超过100万吨,亦有相当体量的镓存在与锌相关矿产资源中,但现阶段前述镓金属资源仅有不足10%具有潜在的可开采性。
全球金属镓主要分布在中国、加拿大、德国、法国、哈萨克斯坦、澳大利亚和俄罗斯等国。2024年全球镓产量约为1,232吨,其中原生镓为966吨、再生镓为270吨。
其中中国镓储量占全球约80%-85%,我国镓资源储量较多的省份除内蒙古外,还有广西、贵州、河南、山西、云南5省。从镓资源分布类型来看,广西、贵州、河南、山西、吉林、山东等省区的镓主要存在于铝土矿中,云南、黑龙江等省的镓主要存在于锡矿或煤矿中,湖南等省区的镓主要存在于闪锌矿中。其中铝士矿和锌矿伴生资源占比超过70%。
根据《中华人民共和国国家标准》(GB/T1475-2022),工业镓界定为扣除规定杂质后余量在99.9%-99.999%的镓,高纯镓界定为扣除规定杂质后余量不低于99.9999%的镓。
根据《中华人民共和国有色金属行业标准》(YS/T979-2014),高纯氧化镓界定为扣除规定杂质后余量不低于99.9995%的氧化镓。
2、镓的产业链情况
镓金属主要与铝土矿、铅锌矿伴生,氧化铝生产企业通常以副产品形式生产粗镓。粗镓经进一步提纯后,形成工业镓和6N以上的高纯镓。工业镓可直接应用于磁材生产及合金制备等领域,高纯镓系化合物半导体砷化镓、氮化镓衬底的主要原材料;高纯镓及工业镓(4N5-5N)通过氧化反应形成的氧化镓可以用于生产半导体衬底、IGZO靶材及荧光粉等。
镓行业的产业链图

资料来源:普华有策
3、镓行业市场规模预测
2022-2024年,全球及中国镓产量整体呈现快速增长态势,在2024年分别达到了1,232吨和974吨。作为原生镓生产大国,中国镓产量占全球产量比例达80%以上,镓是重要的稀散金属,广泛应用于高新技术产业。随着科技进步,需求和市场规模不断增长,2024年我国金属镓行业市场规模为14.63亿元,均价约220.8万元/吨。受下游需求等因素影响,近年来价格波动较大。
短期内,全球铝土矿供应紧张、海外环保和人工成本高等因素使得海外难以在氧化铝体系中新建产能,近年来,在国内山西华兴铝业有限公司、平陆优英镓业有限公司、中科晶电、中铝广西二期、贵州广铝等主要生产厂商新增、扩建产能逐渐释放的背景下,预计我国将维持全球金属镓供应的主导权。
中国及全球镓产量及预测

资料来源:普华有策
4、镓行业市场需求分析
2022年,受化合物半导体需求放缓影响,镓消费增量有限;2023年需求回暖,磁材领域持续增长,推动整体镓消费增长。2024年全球镓消费同比增长10%,主要来自磁材和化合物半导体材料。LED、半导体和永磁材料等下游应用的快速发展,促进了全球镓消费的持续增加。
全球镓消费量预测及增长率

资料来源:普华有策
我国是最大的镓生产国,随着国内产品品质提升,镓出口量大于进口量。根据数据, 2020年、2021年、2022年我国镓出口量分别为82.8吨、75.6吨、94.4吨,进口量分别为11吨、6.5吨、22.9吨。
未来几年,国内镓产量将在新建产能和再生镓产量增加的推动下保持高速增长。需求方面,磁材、光伏、风电等领域对工业镓及高纯镓的需求将稳定增长,半导体产业也将在经济恢复后对高纯镓需求回升。整体来看,镓市场将呈现供需平衡,半导体行业复苏将成为需求增长的关键因素,可能推动高纯镓需求突破。
4、镓行业竞争格局及主要企业情况
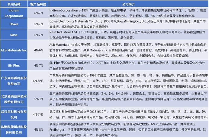
镓系列产品主要包括4N-5N工业镓、6N以上高纯镓及高纯氧化镓。不同客户需求决定了同一纯度产品中杂质的种类和含量。6N以上高纯镓领域,海外有Dowa、Rasa、5NPlus等公司占有一定市场份额,国内如广东先导、北京通美等企业也具备相关技术。4N-5N工业镓领域,由于中国原生镓资源优势,主要竞争者为国内企业,如中国铝业、东方希望渑池镓业和平陆优英镓业等。
目前国内外生产及加工高纯镓的主要企业基本情况

资料来源:普华有策
《2025-2031年镓行业市场调查研究及发展前景预测报告》涵盖行业全球及中国发展概况、供需数据、市场规模,产业政策/规划、相关技术、竞争格局、上游原料情况、下游主要应用市场需求规模及前景、区域结构、市场集中度、重点企业/玩家,企业占有率、行业特征、驱动因素、市场前景预测,投资策略、主要壁垒构成、相关风险等内容。同时北京普华有策信息咨询有限公司还提供市场专项调研项目、产业研究报告、产业链咨询、项目可行性研究报告、专精特新小巨人认证、市场占有率报告、十五五规划、项目后评价报告、BP商业计划书、产业图谱、产业规划、蓝白皮书、国家级制造业单项冠军企业认证、IPO募投可研、IPO工作底稿咨询等服务。(PHPOLICY:MJ)
目录
第一部分镓产业环境透视
第一章全球镓行业发展分析
第一节国际镓行业发展轨迹综述
第二节2020-2024年世界镓行业市场情况
一、世界镓产业发展现状
二、国际镓产业发展特点
第三节2020-2024年部分国家地区镓行业发展状况
一、美国镓行业发展分析
二、加拿大镓行业发展分析
三、德国镓行业发展分析
四、法国镓行业发展分析
五、哈萨克斯坦镓行业发展分析
第二章2020-2024年镓行业市场环境及影响分析(PEST)
第一节镓行业政治法律环境(P)
一、行业管理体制分析
二、行业主要法律法规
三、镓行业标准
四、行业相关发展规划
1、镓行业国家发展规划
2、镓行业地方发展规划
五、政策环境对行业的影响
第二节行业经济环境分析(E)
一、宏观经济形势分析
1、国际宏观经济形势分析
2、国内宏观经济形势分析
3、产业宏观经济环境分析
二、宏观经济环境对行业的影响分析
第三节行业社会环境分析(S)
一、镓产业社会环境
1、人口环境分析
2、中国城镇化率
二、社会环境对行业的影响
三、镓产业发展对社会发展的影响
第四节行业技术环境分析(T)
一、镓技术分析
二、镓技术发展水平
三、技术环境对行业的影响
第二部分镓行业深度分析
第三章我国镓行业运行现状分析
第一节我国镓行业发展状况分析
一、我国镓行业发展阶段
二、我国镓行业发展总体概况
三、我国镓行业发展特点分析
四、我国镓行业商业模式分析
第二节2020-2024年镓行业发展现状
一、2020-2024年我国镓行业市场规模
二、2020-2024年我国镓行业发展分析
三、2020-2024年中国镓企业发展分析
第三节2020-2024年镓市场情况分析
一、2020-2024年中国镓市场总体概况
二、2020-2024年中国镓产品市场发展分析
第四章中国镓所属行业经营效益分析
第一节中国镓行业发展现状分析
一、中国镓行业发展主要特点
二、中国镓行业发展因素分析
1、中国镓行业发展的驱动因素
2、中国镓行业发展的障碍因素
第二节中国镓行业运行状况分析
第三节中国镓行业供需平衡分析
一、中国镓行业供给情况分析
1、中国镓行业总产值分析
2、中国镓行业产成品分析
二、中国镓行业需求情况分析
1、中国镓行业销售产值分析
2、中国镓行业销售收入分析
三、中国镓行业产销率分析
第四节中国镓行业进出口市场分析
一、中国镓行业进出口状况综述
二、中国镓行业出口市场分析
1、行业出口政策
2、行业出口产品结构
三、中国镓行业进口市场分析
1、行业进口政策
2、行业进口产品结构
第五章中国镓行业区域市场分析
第一节 xxx地区镓行业分析
一、2020-2024年行业发展现状分析
二、2020-2024年市场规模情况分析
三、2020-2024年市场需求情况分析
四、2025-2031年行业发展前景预测
第二节 xxx地区镓行业分析
一、2020-2024年行业发展现状分析
二、2020-2024年市场规模情况分析
三、2020-2024年市场需求情况分析
四、2025-2031年行业发展前景预测
第三节 xxx地区镓行业分析
一、2020-2024年行业发展现状分析
二、2020-2024年市场规模情况分析
三、2020-2024年市场需求情况分析
四、2025-2031年行业发展前景预测
第四节 xxx地区镓行业分析
一、2020-2024年行业发展现状分析
二、2020-2024年市场规模情况分析
三、2020-2024年市场需求情况分析
四、2025-2031年行业发展前景预测
第五节 xxx地区镓行业分析
一、2020-2024年行业发展现状分析
二、2020-2024年市场规模情况分析
三、2020-2024年市场需求情况分析
四、2025-2031年行业发展前景预测
第六节 xxx地区镓行业分析
一、2020-2024年行业发展现状分析
二、2020-2024年市场规模情况分析
三、2020-2024年市场需求情况分析
四、2025-2031年行业发展前景预测
第六章中国镓行业需求市场分析
第一节 xxx行业运营状况分析
一、行业供给情况
二、行业需求情况
三、行业财务运营情况
1、行业盈利能力分析
2、行业运营能力分析
3、行业偿债能力分析
4、行业发展能力分析
四、xxx行业与镓行业需求相关性分析
第二节xxx行业运营状况分析
一、行业供给情况
二、行业需求情况
三、行业财务运营情况
1、行业盈利能力分析
2、行业运营能力分析
3、行业偿债能力分析
4、行业发展能力分析
四、行业与镓行业需求相关性分析
第三节xxx行业运营状况分析
一、行业供给情况
二、行业需求情况
三、行业财务运营情况
1、行业盈利能力分析
2、行业运营能力分析
3、行业偿债能力分析
4、行业发展能力分析
四、行业与镓行业需求相关性分析
第四节其他行业运营状况分析
第三部分镓市场全景调研
第七章行业产业结构分析
第一节镓产业结构分析
一、市场细分充分程度分析
二、各细分市场占总市场的结构比例
第二节产业价值链条的结构及整体竞争优势分析
一、产业价值链条的构成
二、产业链条的竞争优势与劣势分析
第三节产业结构发展预测
一、产业结构调整指导政策分析
二、产业结构调整方向分析
第八章中国镓行业细分产品分析
第一节6N产品市场潜力分析
一、6N产品种类分析
二、6N产品市场发展现状
三、6N产品技术水平分析
四、6N产品典型企业分析
五、6N产品应用领域分析
六、6N产品市场容量预测
第二节7N产品市场潜力分析
一、7N产品种类分析
二、7N产品市场发展现状
三、7N产品技术水平分析
四、7N产品典型企业分析
五、7N产品应用领域分析
六、7N产品市场容量预测
第三节8N 产品市场潜力分析
一、8N产品种类分析
二、8N产品市场发展现状
三、8N产品技术水平分析
四、8N产品典型企业分析
五、8N产品应用领域分析
六、8N产品市场容量预测
第四部分镓行业竞争格局分析
第九章镓产业重点区域市场分析
第一节中国镓产业区域发展特色分析
一、内蒙古地区镓产业发展特色分析
二、广西地区镓产业发展特色分析
三、其他地区镓产业发展特色分析
第二节镓重点区域市场分析预测
一、行业总体区域结构特征及变化
1、区域结构总体特征
2、行业区域集中度分析
3、行业区域分布特点分析
4、行业规模指标区域分布分析
5、行业效益指标区域分布分析
6、行业企业数的区域分布分析
二、镓重点区域市场分析
第十章中国镓行业市场竞争分析
第一节中国镓行业国内竞争格局分析
一、国内镓行业区域分布格局
二、国内镓行业企业规模格局
三、国内镓行业企业性质格局
第二节中国镓行业集中度分析
一、行业销售收入集中度分析
二、行业利润集中度分析
三、行业工业总产值集中度分析
第三节中国镓行业五力模型分析
一、行业现有企业竞争
二、上游议价能力分析
三、下游议价能力分析
四、潜在进入者威胁
五、行业替代品威胁
第十一章镓行业领先企业经营形势分析
第一节A公司
一、企业发展简况分析
二、企业财务指标分析
三、企业镓产品介绍
四、企业核心竞争力分析
第二节B公司
一、企业发展简况分析
二、企业财务指标分析
三、企业镓产品介绍
四、企业核心竞争力分析
第三节C公司
一、企业发展简况分析
二、企业财务指标分析
三、企业镓产品介绍
四、企业核心竞争力分析
第四节D公司
一、企业发展简况分析
二、企业财务指标分析
三、企业镓产品介绍
四、企业核心竞争力分析
五、企业发展战略分析
第五节E公司
一、企业发展简况分析
二、企业财务指标分析
三、企业镓产品介绍
四、企业核心竞争力分析
第六节重点企业市场占有率分析
第五部分镓行业发展前景展望
第十二章2025-2031年镓行业前景及趋势预测
第一节2025-2031年镓市场发展前景
一、2025-2031年镓市场发展潜力
二、2025-2031年镓市场发展前景展望
三、2025-2031年镓细分行业发展前景分析
第二节2025-2031年镓市场发展趋势预测
一、2025-2031年镓行业发展趋势
二、2025-2031年镓市场规模预测
第三节2025-2031年中国镓行业供需预测
一、2025-2031年中国镓行业供给预测
二、2025-2031年中国镓行业产量预测
三、2025-2031年中国镓市场销量预测
第十三章2025-2031年镓行业投资机会与风险防范
第一节2025-2031年镓行业投资机会
一、产业链投资机会
二、细分市场投资机会
三、重点区域投资机会
四、镓行业投资机遇
第二节2025-2031年镓行业投资风险分析
一、政策风险分析
二、技术风险分析
三、供求风险分析
四、宏观经济波动风险分析
五、关联产业风险分析
六、其他风险
第六部分镓行业发展战略研究
第十四章2025-2031年镓行业面临的困境及对策
第一节镓行业面临的困境
第二节镓企业面临的困境及对策
第三节中国镓行业存在的问题及对策
一、中国镓行业存在的问题
二、镓行业发展的建议对策
1、把握国家投资的契机
2、竞争性战略联盟的实施
3、企业自身应对策略
第四节中国镓市场发展面临的挑战与对策
第十五章投资建议
第一节行业发展策略建议
第二节行业投资方向建议
拔打普华有策全国统一客户服务热线:01089218002,24小时值班热线杜经理:13911702652(微信同号),张老师:18610339331
点击“在线订购”进行报告订购,我们的客服人员将在24小时内与您取得联系
发送邮件到puhua_policy@126.com;或13911702652@139.com,我们的客服人员会在24小时内与您取得联系
您可直接下载“订购协议”,或电话、微信致电我公司工作人员,由我公司工作人员以邮件或微信给您“订购协议”;扫描件或快递原件盖章版
户名:北京普华有策信息咨询有限公司
开户银行:中国农业银行股份有限公司北京复兴路支行
账号:1121 0301 0400 11817
任何客户订购普华有策产品,公司都将出具全额的正规增值税发票。发票我们将以快递形式及时送达。