公司客服:010-89218002
杜经理:13911702652(微信同号)
张老师:18610339331
全球MRI设备市场预计2030年将增长至148.9亿美元,年复合增长率达到5.0%。
1、MRI设备行业情况
(1)医学影像设备概况
医学影像是指为实现诊断或治疗引导的目的,对人体施加包括射频信号、X射线、超声、可见光等各种物理信号,记录人体反馈的信号强度分布,形成图像并使得医生可以从中判读人体结构、病变信息的技术手段,在临床诊断和研究中起到了重要作用。医学影像设备是施加物理信号并记录和反馈信号的设备和仪器。医学影像设备包含诊断影像设备与治疗影像设备两类。依据设备大小和成像机制的不同,临床常用的医学诊断影像设备可分为MRI、CT、XR和PET等大型医学影像设备及超声和内镜等其他医学影像设备。
其中,MRI影像设备是使用较为广泛的医学影像设备,在骨关节、软组织病变的诊断中具有较高的可信度,具有多参数成像、无创无痛、无电离辐射、较高的组织分辨力等特点。
不同类型的大型影像设备的特点及应用对比

资料来源:普华有策
(2)MRI设备技术概况
磁共振成像(MRI)利用生物体内的氢核在磁场中的共振特性进行成像。其工作原理如下:①启动扫描程序并调整参数;②计算机生成梯度和射频信号,通过梯度和射频系统放大;③射频信号激发原子核,产生核磁共振信号;④梯度信号产生磁场梯度编码空间位置;⑤接收线圈接受并放大信号;⑥通过重建软件将信号转化为图像,进行后处理。
MRI设备根据磁体类型可分为常导型、永磁型和超导型,磁场强度则分为低场、中场、高场和超高场。超导技术使得1.5T和3.0TMRI成为主流,并推动了设备的普及,尤其在三级医院和基层医疗机构中。永磁型MRI则以低采购和运维成本、开放式设计、舒适度高等特点,适合基层医疗机构,且能扩展至介入治疗领域。
2、全球及国内MRI设备市场规模
全球MRI设备市场近年来持续增长,市场规模已由2015年的75.0亿美元增长至2024年的111.0亿美元,年复合增长率为4.5%。预计2030年市场规模将进一步增长至148.9亿美元,年复合增长率达到5.0%。
2022-2030年全球MRI设备市场规模及预测(亿美元)

资料来源:普华有策
中国MRI设备市场规模已由2015年的104.5亿元增长至2024年的166.0亿元,年复合增长率5.3%;预计2030年市场规模将进一步增长至227.6亿元,预计年复合增长率5.4%。
2022-2030年中国MRI设备市场规模及预测(亿元)

资料来源:普华有策
超导MRI设备在国内市场占主导地位,2024年装机总量超过90%。其中,1.5T和3.0T设备分别占全年市场的53.9%和38.3%。预计到2030年,这两种机型的市场占比将保持稳定。
3、MRI设备竞争格局
(1)超导MRI设备
自80年代超导MRI设备问世以来,以GPS为代表的大型跨国企业长期垄断市场。近年来,国内厂商如联影医疗、万东医疗、东软医疗和深圳安科等加快了追赶步伐,推动国产替代。
2024年全球MRI设备装机量情况(%)2024年中国MRI设备装机量情况(%)

资料来源:普华有策
(2)永磁MRI设备
永磁MRI设备与超导MRI设备相比具有采购及维护成本低廉、易实现开放式设计等优点,在专科诊断及磁共振介入手术等领域具有稳定的市场规模。目前,全球永磁MRI设备市场趋于集中,富士胶片集团及百胜医疗等永磁MRI设备行业龙头企业具有较大的市场竞争优势;国内永磁MRI设备市场以万东医疗、福晴医疗等国产品牌为主。
4、细分MRI设备磁体行业情况分析
一套完整的MRI系统中包括磁体、梯度系统(包括梯度线圈和梯度功放)、射频系统、谱仪系统、计算机及其他辅助设施。其中,磁体及配套梯度线圈成本占核心部件成本的比例在50%左右。
(1)磁体
磁共振需要在高均匀、高稳定的强磁场中才能实现,磁体用于提供MRI成像所必需的磁场,是MRI设备最重要的组成部分之一。按照磁场的发生方式,可分为超导磁体和永磁体,具体情况如下所示:
超导磁体和永磁体的区别

资料来源:普华有策
(2)磁体的性能评价标准
MRI设备磁体的性能评价标准主要包括磁场强度、磁场均匀性、磁场稳定性、有效孔径和磁场安全性。
1)磁场强度:磁场强度越高,图像信噪比越高,能够更清晰地区分细微的组织差异,缩短扫描时间并提高效率。
2)磁场均匀性和稳定性:均匀的磁场有助于提高成像质量,减少失真。磁场稳定性受磁体类型和环境变化影响,超导磁体较为稳定,永磁体受环境影响较大。
3)有效孔径:指MRI设备可容纳扫描部位的内径,通常需达到60cm,增大孔径可提升用户体验并扩展应用范围,但也对磁体的设计和生产工艺提出更高要求,存在较高技术壁垒。
这些标准共同影响MRI设备的性能和应用效果。
(3)梯度线圈
梯度线圈与磁体配套,产生三个正交方向的梯度磁场,实现核磁共振信号的空间编码,直接影响成像速度和质量。主要性能指标包括梯度场强和切换速率,前者决定分辨率,后者影响扫描速度和信噪比。
5、MRI设备磁体及梯度线圈行业市场规模情况
2024年,全球MRI设备磁体及梯度线圈的市场规模约15.6亿美元,预计2030年将进一步增长至20.9亿美元,预计年复合增长率为5.0%;2024年,中国MRI设备磁体及梯度线圈市场规模约32.4亿元,预计2030年将进一步增长至47.1亿元,预计年复合增长率为6.4%。
2022-2030年全球MRI设备主磁体及梯度线圈市场规模及预测

资料来源:普华有策
2022-2030年中国MRI设备主磁体及梯度线圈市场规模及预测

资料来源:普华有策
6、行业发展态势分析
(1)存量更新需求及新兴市场增量需求共同带动行业持续发展
全球MRI设备市场由欧美厂商主导,设备价格高且场地要求高,导致发达国家与发展中国家的可及性差异大。约50%的人口无法使用MRI设备,发达国家配置较高,发展中国家较低。超导磁体产业集中在欧美、中国和日本,市场由头部企业主导,且存在较大存量更新需求。
新兴市场面临四大挑战:技术壁垒、液氦匮乏、运输成本高和服务费用贵,导致准入门槛高。随着发展中国家经济和医疗投入增加,MRI设备普及度将提升,推动全球市场增长。无液氦超导磁体技术的突破将降低成本,促进普及。
(2)政策扶持、国产企业崛起加速国产替代进程
MRI设备在核心部件、图像处理算法和整机系统设计等方面具有高技术壁垒。超导磁体、梯度线圈和射频线圈是国内企业重点突破的领域。高端MRI设备需要提升磁场强度、均匀度、稳定性等参数,研发难度较大。过去,核心部件由国际品牌垄断,国产化率较低。近年来,国家出台政策支持高端医疗装备产业,推动行业发展。国内厂商在技术、设备性能和服务上不断进步,逐步突破中低端市场并向高端市场拓展,逐渐打破外资技术垄断。预计国产替代趋势将增强,国内领先厂商迎来更大发展空间。
7、行业技术水平及特点
MRI设备的核心部件是磁体,决定了其关键技术指标。从80年代临床应用开始,磁体由常导磁体和永磁体发展到超导磁体。超导磁体的低温保持技术经历了液氦小挥发、液氦零挥发,最终实现无液氦技术。电磁性能、短腔、大孔径设计和开放式设计逐步优化。目前,MRI行业正向无氦化、高场化、开放化、专科化及数字智能化发展。具体情况如下:
(1)无氦化
低温超导磁体需在接近绝对零度的温度下保持超导特性,液氦是唯一能在此温度下保持液态的物质,但其易挥发、价格昂贵,且全球供应不均,尤其中国依赖进口,存在供应链风险。因此,无液氦技术成为MRI设备发展的关键方向,有助于降低成本、提高可靠性,并扩大应用。飞利浦、西门子、联影、GE等公司已推出无液氦MRI设备,行业正向无液氦化发展。
(2)高场化
随着MRI在医学影像中的广泛应用,临床对更高信噪比和分辨率的需求推动了磁场强度的发展。1.5T和3.0T是常用的临床设备,而超高场MRI(>3.0T)主要用于科研,成本高且体积大。超高场MRI分为动物成像用的9.4T和人体扫描用的7.0T。全球市场由GE、飞利浦主导,中国在该领域有突破,联影医疗推出了国产5.0T全身MRI,并成功研发9.4T全身超导磁体,打破技术垄断。
(3)开放化
传统MRI设备空间狭小,容易引发幽闭恐惧症,影响检查进展。开放式MRI提供更大空间,提升舒适度,适合更多体型的用户,并支持不同姿势的检查。随着微创手术需求增加,影像引导下的微创治疗也对MRI设备提出更高要求。开放式MRI面临结构复杂、磁场均匀性和稳定性问题。未来,高场强超导MRI可能会朝开放化设计发展,兼顾高磁场强度和大开放度。
(4)专科化
随着MRI在疾病诊断和治疗中的重要性增加,对MRI设备的需求也在上升。未来,个体化医疗推动定制化小型固定式或可移动MRI设备的发展,尤其是专科化MRI设备。国家政策鼓励超导核磁共振系统的研发,专科化MRI设备市场前景广阔。行业在永磁体设计和人工智能算法方面创新,已成功研发小型可移动MRI设备,推动其在临床应用。
(5)数字智能化
无液氦超导磁体的出现消除了液氦逃逸风险,使得MRI设备具备智能化、远程控制和自动化升降场等新特性。结合5G、物联网和云技术,可实现远程监控、参数调整和失超自动恢复,提升设备运行稳定性,减少停机时间,降低生命周期运维成本,促进超导MRI在海外新兴市场的普及。
8、行业进入主要壁垒
行业壁垒

资料来源:普华有策
9、行业发展面临的机遇与挑战
(1)行业面临的机遇
1)医学影像学是现代医学的重要组成部分
医学影像学在疾病预防、诊断和治疗中日益重要,推动了MRI设备市场的增长。随着人口老龄化和健康意识提升,医学影像需求增加,MRI技术凭借无创、高分辨率和多参数成像的优势,成为临床诊断中的关键工具,进而促进了MRI设备市场的快速发展。
2)国家政策大力支持
MRI设备属于生物医药领域的高端医疗装备产业,近年来国家出台了一系列支持政策,如《“十四五”生物经济发展规划》和《大型医用设备配置许可管理录(2023年)》等,推动了行业技术进步和发展。高端医疗装备产业正处于战略机遇期,未来发展空间巨大。3)MRI设备及其核心部件进口替代和自主可控需求强烈
目前,GPS等行业巨头在MRI领域保持市场领先优势,国内企业如联影医疗主要集中在中低端市场,凭借性价比占据一定份额。随着制造业向中高端转型和国际贸易形势变化,实现MRI核心技术自主可控及设备部件进口替代的需求日益迫切,为国内创新型企业提供了发展机会。
4)新兴市场需求逐步释放
欧美等发达国家MRI市场已成熟,主要由GPS等巨头占据;而发展中国家市场受限于经济和供应链不成熟,发展较慢。近年来,随着经济增长和医疗支出增加,发展中国家对MRI设备的需求逐步释放。国内厂商抓住机遇,积极进军海外市场,创造了新的业务增长点。
(2)行业面临的挑战
1)行业受宏观经济形势影响较大
我国经济从高速发展转向高质量发展,受宏观经济波动等不确定因素影响,经济增速可能放缓,进而影响医疗器械行业的发展。若行业景气度下滑,可能对行业经营造成较大压力。
2)液氦使用对行业发展和产品普及的制约
超导磁体需在极低温环境下才能发挥超导特性,通常依赖液氦维持运行,导致设备可靠性差、维护成本高且不便运输。液氦为不可再生资源,国内储量不足,主要依赖进口。为解决这一问题,行业通过研发少液氦或无液氦超导磁体技术,其中无液氦超导磁体是更彻底的解决方案。
3)行业集中度较高,国外厂商先发优势明显
MRI设备及核心部件研发生产门槛高,要求厂商具备强大的人才团队、产业链理解和技术前瞻能力。GPS等行业巨头在MRI领域深耕多年,占据主要市场份额,具备先发优势。国内厂商虽加大投入提升技术和市场拓展,但与国际巨头仍有差距,面临市场竞争风险和国际竞争力提升的障碍。
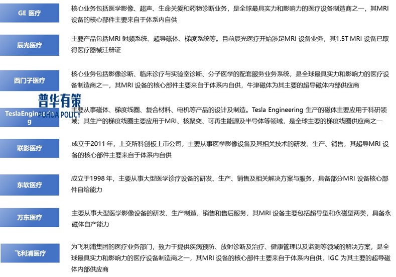
10、行业内的主要企业
行业内主要企业包括具有自产核心部件能力的MRI设备厂商及独立供应商,包括GE医疗、飞利浦医疗、西门子医疗、TeslaEngineering、东软医疗、万东医疗、辰光医疗等,具体情况如下:
行业内主要企业

资料来源:普华有策
《2025-2031年MRI设备行业产业链细分产品调研及前景研究预测报告》,涵盖行业全球及中国发展概况、供需数据、市场规模,产业政策/规划、相关技术、竞争格局、上游原料情况、下游主要应用市场需求规模及前景、区域结构、市场集中度、重点企业/玩家,企业占有率、行业特征、驱动因素、市场前景预测,投资策略、主要壁垒构成、相关风险等内容。同时北京普华有策信息咨询有限公司还提供市场专项调研项目、产业研究报告、产业链咨询、项目可行性研究报告、专精特新小巨人认证、市场占有率报告、十五五规划、项目后评价报告、BP商业计划书、产业图谱、产业规划、蓝白皮书、国家级制造业单项冠军企业认证、IPO募投可研、IPO工作底稿咨询等服务。(PHPOLICY:MJ)
报告目录:
第一章2020-2024年中国MRI设备行业产业链调研情况
第一节中国MRI设备行业上下游产业链分析
一、产业链模型原理介绍
二、MRI设备行业产业链结构图分析
第二节中国MRI设备行业上游产业发展及前景预测
一、上游主要产品介绍
二、上游主要产业供给情况分析
三、2025-2031年上游主要产业供给预测分析
四、上游主要产业价格分析
五、2025-2031年主要上游产业价格预测分析
第三节中国MRI设备行业下游产业发展及前景预测
一、下游应用领域结构图
二、下游细分市场应用领域分析
1、A行业用MRI设备市场分析
(1)行业发展现状
(2)需求规模
(3)需求前景预测
2、B行业用MRI设备市场分析
(1)行业发展现状
(2)需求规模
(3)需求前景预测
3、C行业用MRI设备市场分析
(1)行业发展现状
(2)需求规模
(3)需求前景预测
4、D行业用MRI设备市场分析
(1)行业发展现状
(2)需求规模
(3)需求前景预测
5、E用MRI设备市场分析
(1)行业发展现状
(2)需求规模
(3)需求前景预测
6、其他
第二章全球MRI设备行业市场发展现状分析
第一节全球MRI设备行业发展规模及现状分析
第二节全球MRI设备行业市场竞争及区域分布情况
第三节亚洲MRI设备行业地区市场分析
一、亚洲MRI设备行业市场现状分析
二、亚洲MRI设备行业市场规模分析
三、2025-2031年亚洲MRI设备行业前景预测分析
第四节北美MRI设备行业地区市场分析
一、北美MRI设备行业市场现状分析
二、北美MRI设备行业市场规模分析
三、2025-2031年北美MRI设备行业前景预测分析
第五节欧洲MRI设备行业地区市场分析
一、欧洲MRI设备行业市场现状分析
二、欧洲MRI设备行业市场规模分析
三、2025-2031年欧洲MRI设备行业前景预测分析
第六节其他地区分析
第七节2025-2031年全球MRI设备行业规模及趋势预测
第三章中国MRI设备产业发展环境分析
第一节中国宏观经济环境分析及预测
一、国内经济发展分析
二、经济走势预测
第二节中国MRI设备行业政策环境分析
一、行业监管体制分析
二、主要法律法规、政策及发展规划情况
三、国家政策对本行业发展影响分析
第三节中国MRI设备产业社会环境发展分析
一、所属行业发展现状分析
二、MRI设备产业社会环境发展分析
三、社会环境对行业的影响
第四节中国MRI设备产业技术环境分析
一、行业技术现状及特点分析
二、行业技术发展趋势预测
第四章2020-2024年中国MRI设备行业运行情况
第一节中国MRI设备行业发展因素分析
一、MRI设备行业有利因素分析
二、MRI设备行业不利因素分析
第二节中国MRI设备行业市场规模分析
第三节中国MRI设备行业供应情况分析
第四节中国MRI设备行业需求情况分析
第五节中国MRI设备行业供需平衡分析
第六节中国MRI设备行业发展趋势分析
第七节中国MRI设备行业主要进入壁垒分析
第八节中国MRI设备行业细分市场发展现状及前景
第五章中国MRI设备行业运行数据监测
第一节中国MRI设备行业总体规模分析
第二节中国MRI设备行业产销与费用分析
一、行业产成品分析
二、行业销售收入分析
三、行业总资产负债率分析
四、行业利润规模分析
五、行业总产值分析
六、行业销售成本分析
七、行业销售费用分析
八、行业管理费用分析
九、行业财务费用分析
第三节中国MRI设备行业财务指标分析
一、行业盈利能力分析
二、行业偿债能力分析
三、行业营运能力分析
四、行业发展能力分析
第六章2020-2024年中国MRI设备市场格局分析
第一节中国MRI设备行业集中度分析
一、中国MRI设备行业市场集中度分析
二、中国MRI设备行业区域集中度分析
第三节中国MRI设备行业存在的问题及对策
第四节中外MRI设备行业市场竞争力分析
第五节MRI设备行业竞争格局分析
第七章中国MRI设备行业价格走势分析
第一节MRI设备行业价格影响因素分析
第二节2020-2024年中国MRI设备行业价格现状分析
第三节2025-2031年中国MRI设备行业价格走势预测
第八章2020-2024年中国MRI设备行业区域市场现状分析
第一节中国MRI设备行业区域市场规模分布
第二节中国华东地MRI设备市场分析
一、华东地区概述
二、华东地区MRI设备市场供需情况及规模分析
三、2025-2031年华东地区MRI设备市场前景预测
第三节华中地区市场分析
一、华中地区概述
二、华中地区MRI设备市场供需情况及规模分析
三、2025-2031年华中地区MRI设备市场前景预测
第四节华南地区市场分析
一、华南地区概述
二、华南地区MRI设备市场供需情况及规模分析
三、2025-2031年华南地区MRI设备市场前景预测
第五节华北地区市场分析
一、华北地区概述
二、华北地区MRI设备市场供需情况及规模分析
三、2025-2031年华北地区MRI设备市场前景预测
第六节东北地区市场分析
一、东北地区概述
二、东北地区MRI设备市场供需情况及规模分析
三、2025-2031年东北地区MRI设备市场前景预测
第七节西北地区市场分析
一、西北地区概述
二、西北地区MRI设备市场供需情况及规模分析
三、2025-2031年西北地区MRI设备市场前景预测
第八节西南地区市场分析
一、西南地区概述
二、西南地区MRI设备市场供需情况及规模分析
三、2025-2031年西南地区MRI设备市场前景预测
第九章2020-2024年中国MRI设备行业竞争情况
第一节中国MRI设备行业竞争结构分析
一、现有企业间竞争
二、潜在进入者分析
三、替代品威胁分析
四、供应商议价能力
五、客户议价能力
第二节中国MRI设备行业SWOT分析
一、行业优势分析
二、行业劣势分析
三、行业机会分析
四、行业威胁分析
第三节重点企业市场占有率分析
第十章2020-2024年MRI设备行业重点企业分析
第一节企业A
一、企业概况
二、企业主营产品
三、企业主要经济指标情况
四、企业竞争优势分析
第二节企业B
一、企业概况
二、企业主营产品
三、企业主要经济指标情况
四、企业竞争优势分析
第三节企业C
一、企业概况
二、企业主营产品
三、企业主要经济指标情况
四、企业竞争优势分析
第四节企业D
一、企业概况
二、企业主营产品
三、企业主要经济指标情况
四、企业竞争优势分析
第五节企业E
一、企业概况
二、企业主营产品
三、企业主要经济指标情况
四、企业竞争优势分析
第十一章2025-2031年中国MRI设备行业发展前景预测
第一节中国MRI设备行业市场发展预测
一、中国MRI设备行业市场规模预测
二、中国MRI设备行业产值规模预测
三、中国MRI设备行业供需情况预测
四、中国MRI设备行业销售收入预测
五、中国MRI设备行业投资增速预测
第二节中国MRI设备行业盈利走势预测
一、中国MRI设备行业毛利润预测
二、中国MRI设备行业利润总额预测
第十二章2025-2031年中国MRI设备行业投资建议
第一节、中国MRI设备行业重点投资方向分析
第二节、中国MRI设备行业重点投资区域分析
第三节、中国MRI设备行业投资注意事项
第十三章2025-2031年MRI设备行业投资机会与风险分析
第一节投资环境的分析与对策
第二节投资挑战及机遇分析
第三节行业投资风险分析
一、政策风险
二、经营风险
三、技术风险
四、竞争风险
五、其他风险
拔打普华有策全国统一客户服务热线:01089218002,24小时值班热线杜经理:13911702652(微信同号),张老师:18610339331
点击“在线订购”进行报告订购,我们的客服人员将在24小时内与您取得联系
发送邮件到puhua_policy@126.com;或13911702652@139.com,我们的客服人员会在24小时内与您取得联系
您可直接下载“订购协议”,或电话、微信致电我公司工作人员,由我公司工作人员以邮件或微信给您“订购协议”;扫描件或快递原件盖章版
户名:北京普华有策信息咨询有限公司
开户银行:中国农业银行股份有限公司北京复兴路支行
账号:1121 0301 0400 11817
任何客户订购普华有策产品,公司都将出具全额的正规增值税发票。发票我们将以快递形式及时送达。