公司客服:010-89218002
杜经理:13911702652(微信同号)
张老师:18610339331
焊接机器人行业:智能化、柔性化与新兴市场机遇
1、焊接机器人行业概述
焊接机器人作为工业机器人的重要分支,在工业4.0时代面临诸多机遇与挑战。随着技术的不断进步和市场需求的持续增长,焊接机器人行业呈现出快速发展的态势,未来有望在制造业领域发挥更为重要的作用。
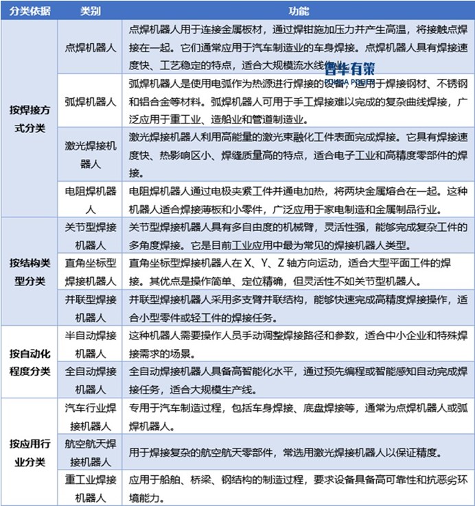
焊接机器人是一种从事焊接工作的智能程序,能够根据既定指令完成特定焊接工序。其出现帮助人们解放双手,有效降低了企业劳动力成本,提高了生产效率和产品质量。焊接机器人是工业自动化关键设备,凭借高效精准可靠的焊接能力,广泛应用于汽车制造、航空航天、建筑机械等领域,按应用场景和技术特点可分多种类型。
焊接机器人分类

资料来源:普华有策
2、焊接机器人行业产业链分析
焊接机器人行业产业链上游是核心零部件供应商,包括伺服电机、减速机、传感器、控制器等。这些零部件的技术水平和质量直接影响机器人性能和寿命。上游核心零部件占比较高,伺服系统、控制器与减速器成本占比超70%,本体制造仅占23%。核心零部件国产化程度低,导致生产成本占比高,如减速器国产化率仅为10%,中国企业采购价格是国际知名企业的两倍。伺服系统市场以国际厂商为主导,日系厂商市占率较高,欧美厂商注重产品性能,在高端市场占优势,中国伺服系统自主研发起步晚,但已具备一定研发实力,部分企业进入市占率前五,与国际知名企业相比仍有差距。
中游为焊接机器人的制造商,如ABB、KUKA、FANUC、YASKAWA等大型跨国公司,以及本土企业海格、安川恩达等。这些公司负责组装、生产零部件,并开发适用于不同用户场景的机器人系统。本体厂商位于工业机器人核心环节,除减速器外购,伺服系统及控制器是本体厂商核心技术,一般均为自制。
产业链下游主要应用领域包括汽车工业、船舶工业、装备制造以及其它钢结构加工领域。整体来看,焊接机器人产业链市场参与主体多元化特征明显。
焊接机器人行业产业链情况

资料来源:普华有策
3、焊接机器人行业销量
焊接机器人已在各行业广泛应用。2019-2023年我国焊接机器人销量整体呈增长趋势,从4.2万台增至4.65万台,其中2021年达近年峰值6.3万台,同比增长28.6%;预计2027年销量将达10万台,同比增长5.4%。
焊接机器人行业销量情况

资料来源:普华有策
4、行业竞争格局
国外机器人在焊接机器人领域占据绝对优势,市场份额超90%,技术较为领先。但近年来中国部分焊接机器人产品打破国外垄断,进入重要生产环节,如美的集团收购德国库卡公司,使国内企业间接进入汽车整车生产领域。当前,中国焊接机器人市场规模扩大,本土企业竞争力增强。国际主要企业有KUKA、FANUC、ABB等,中国主要企业有凯尔达、时代科技等。
竞争现状形成原因包括国际企业起步早、产品质量高,中国行业起步晚、缺乏自主品牌建设,但近年来中小企业发展、技术更新使中国企业发展。未来,中国焊接机器人行业发展需解决人才缺口问题,培养更多工业机器人人才,提升国家制造业创新能力。同时,企业寻求国外合作伙伴解决技术难题,但根本在于提升自身创造力和硬实力。随着竞争加剧,大型企业间并购整合与资本运作频繁,企业需深入研究市场环境和客户需求趋势,提前占领市场。
5、焊接机器人行业发展趋势
随着国家产业结构调整、智能制造升级政策的持续推进,以及下游应用行业如钢结构、船舶、新能源汽车等的发展,焊接机器人的市场规模将迎来新一轮增长。同时,企业将由生产型制造向服务型制造转变,为客户提供全面解决方案。
(1)技术不断进步
焊接机器人技术的持续革新以人工智能、机器视觉及传感器技术的进步为支撑,推动其智能化水平显著提升,可胜任复杂精准焊接任务并展现高灵活性与智能性,同时自动化程度的升级实现无人化生产,大幅降低人力成本、提高生产效率,为制造业转型升级提供强劲动力。
(2)柔性制造适配
通过模块化设计与轻量化结构创新,焊接机器人的设备部署灵活性会得到增强,能够在跨行业多场景中实现快速切换,更好地适应多品种、小批量的生产需求。
(3)下游需求持续扩张
随着智能制造与工业自动化发展,焊接机器人在汽车制造、航空航天、船舶制造及金属加工等领域应用需求持续增长,尤其在汽车行业成产线关键设备;新能源、新材料等新兴行业崛起拓展其市场空间;我国老龄化加剧、人力成本上升,推动下游企业加速以焊接机器人替代人力,提升生产效率与竞争力。
《2025-2031年焊接机器人行业细分市场分析及投资前景预测报告》涵盖行业全球及中国发展概况、供需数据、市场规模,产业政策/规划、相关技术、竞争格局、上游原料情况、下游主要应用市场需求规模及前景、区域结构、市场集中度、重点企业/玩家,企业占有率、行业特征、驱动因素、市场前景预测,投资策略、主要壁垒构成、相关风险等内容。同时北京普华有策信息咨询有限公司还提供市场专项调研项目、产业研究报告、产业链咨询、项目可行性研究报告、专精特新小巨人认证、市场占有率报告、十五五规划、项目后评价报告、BP商业计划书、产业图谱、产业规划、蓝白皮书、国家级制造业单项冠军企业认证、IPO募投可研、IPO工作底稿咨询等服务。(PHPOLICY:GYF)
目录
第一章 宏观经济环境分析
第一节 全球宏观经济分析
一、2024年全球宏观经济运行概况
二、2025年全球宏观经济趋势预测
第二节 中国宏观经济环境分析
一、2020-2024年中国宏观经济运行概况
二、2025年中国宏观经济趋势预测
第三节 焊接机器人行业社会环境分析
第四节 焊接机器人行业政治法律环境分析
一、行业管理体制分析
二、行业相关发展规划
三、主要产业政策解读
第五节 焊接机器人行业技术环境分析
一、技术发展水平分析
二、技术革新趋势分析
第二章 国际焊接机器人行业发展分析
第一节 国际焊接机器人行业发展现状分析
一、国际焊接机器人行业发展概况
二、主要国家焊接机器人行业的经济效益分析
三、2025-2031年国际焊接机器人行业的发展趋势分析
第二节 主要国家及地区焊接机器人行业发展状况及经验借鉴
一、美国焊接机器人行业发展分析
1、2020-2024年行业规模情况
2、2025-2031年行业前景展望
二、欧洲焊接机器人行业发展分析
1、2020-2024年行业规模情况
2、2025-2031年行业前景展望
三、日韩焊接机器人行业发展分析
1、2020-2024年行业规模情况
2、2025-2031年行业前景展望
四、2020-2024年其他国家及地区焊接机器人行业发展分析
五、国外焊接机器人行业发展经验总结
第三章 2020-2024年中国焊接机器人市场供需分析
第一节 2020-2024年焊接机器人产能分析
一、2020-2024年中国焊接机器人产能及增长率
二、2025-2031年中国焊接机器人产能预测
三、2020-2024年中国焊接机器人产能利用率分析
第二节 2020-2024年焊接机器人产量分析
一、2020-2024年中国焊接机器人产量及增长率
二、2025-2031年中国焊接机器人产量预测
第三节 2020-2024年焊接机器人市场需求分析
一、2020-2024年中国焊接机器人市场需求量及增长率
二、2025-2031年中国焊接机器人市场需求量预测
第四节 2020-2024年中国焊接机器人市场规模分析
第四章 中国焊接机器人产业链结构分析
第一节 中国焊接机器人产业链结构
一、产业链概况
二、特征
第二节 中国焊接机器人产业链演进趋势
一、产业链生命周期分析
二、产业链价值流动分析
三、演进路径与趋势
第三节 中国焊接机器人产业链竞争分析
第五章 2020-2024年焊接机器人行业产业链分析
第一节 2020-2024年焊接机器人行业上游运行分析
一、行业上游介绍
二、行业上游发展状况分析
三、行业上游对焊接机器人行业影响力分析
第二节 2020-2024年焊接机器人行业下游运行分析
一、行业下游介绍
二、行业下游需求占比
三、行业下游发展状况分析
1、A用焊接机器人市场分析
(1)行业发展现状
(2)需求规模
(3)需求前景预测
2、B领域用焊接机器人市场分析
(1)行业发展现状
(2)需求规模
(3)需求前景预测
3、C领域用焊接机器人市场分析
(1)行业发展现状
(2)需求规模
(3)需求前景预测
4、D用焊接机器人市场分析
(1)行业发展现状
(2)需求规模
(3)需求前景预测
5、其他领域用焊接机器人市场分析
第六章 中国焊接机器人行业区域市场分析
第一节 华北地区焊接机器人行业分析
一、2020-2024年行业发展现状分析
二、2020-2024年市场规模情况分析
三、2020-2024年市场需求情况分析
四、2025-2031年行业发展前景预测
第二节 东北地区焊接机器人行业分析
一、2020-2024年行业发展现状分析
二、2020-2024年市场规模情况分析
三、2020-2024年市场需求情况分析
四、2025-2031年行业发展前景预测
第三节 华东地区焊接机器人行业分析
一、2020-2024年行业发展现状分析
二、2020-2024年市场规模情况分析
三、2020-2024年市场需求情况分析
四、2025-2031年行业发展前景预测
第四节 华南地区焊接机器人行业分析
一、2020-2024年行业发展现状分析
二、2020-2024年市场规模情况分析
三、2020-2024年市场需求情况分析
四、2025-2031年行业发展前景预测
第五节 华中地区焊接机器人行业分析
一、2020-2024年行业发展现状分析
二、2020-2024年市场规模情况分析
三、2020-2024年市场需求情况分析
四、2025-2031年行业发展前景预测
第六节 西南地区焊接机器人行业分析
一、2020-2024年行业发展现状分析
二、2020-2024年市场规模情况分析
三、2020-2024年市场需求情况分析
四、2025-2031年行业发展前景预测
第七节 西北地区焊接机器人行业分析
一、2020-2024年行业发展现状分析
二、2020-2024年市场规模情况分析
三、2020-2024年市场需求情况分析
四、2025-2031年行业发展前景预测
第七章 中国焊接机器人行业市场经营情况分析
第一节 2020-2024年行业产值规模分析
第二节 2020-2024年行业基本特点分析
第三节 2020-2024年行业销售收入分析(包含销售模式及销售渠道)
第四节 2020-2024年行业区域结构分析
第八章中国焊接机器人产品价格分析
第一节 2020-2024年中国焊接机器人历年价格
第二节 中国焊接机器人当前市场价格
一、产品当前价格分析
二、产品未来价格预测
第三节 中国焊接机器人价格影响因素分析
第四节 2025-2031年焊接机器人行业未来价格走势预测
第九章 焊接机器人行业竞争格局分析
第一节 焊接机器人行业集中度分析
一、市场集中度分析
二、区域集中度分析
第二节 焊接机器人行业竞争格局分析
一、行业竞争分析
二、与国际产品竞争分析
三、行业竞争格局展望
第三节 中国焊接机器人行业竞争格局综述
一、焊接机器人行业竞争概况
二、重点企业市场占有率分析
1、重点企业资产总计对比分析
2、重点企业从业人员对比分析
3、重点企业营业收入对比分析
4、重点企业利润总额对比分析
5、重点企业负债总额对比分析
第十章 普华.有策对行业重点企业经营状况分析
第一节 A公司
一、企业基本情况
二、企业主要业务概况及焊接机器人产品介绍
三、企业核心竞争力分析
四、企业经营情况分析
第二节 B公司
一、企业基本情况
二、企业主要业务概况及焊接机器人产品介绍
三、企业核心竞争力分析
四、企业经营情况分析
第三节 C公司
一、企业基本情况
二、企业主要业务概况及焊接机器人产品介绍
三、企业核心竞争力分析
四、企业经营情况分析
第四节 D公司
一、企业基本情况
二、企业主要业务概况及焊接机器人产品介绍
三、企业核心竞争力分析
四、企业经营情况分析
第五节 E公司
一、企业基本情况
二、企业主要业务概况及焊接机器人产品介绍
三、企业核心竞争力分析
四、企业经营情况分析
第十一章 焊接机器人行业投资价值评估
第一节 2020-2024年焊接机器人行业产销分析
第二节 2020-2024年焊接机器人行业成长性分析
第三节 2020-2024年焊接机器人行业盈利能力分析
一、主营业务利润率分析
二、总资产收益率分析
第四节 2020-2024年焊接机器人行业偿债能力分析
一、短期偿债能力分析
二、长期偿债能力分析
第十二章PHPOLICY对2025-2031年中国焊接机器人行业发展预测分析
第一节 2025-2031年中国焊接机器人发展环境预测
第二节 2025-2031年我国焊接机器人行业产值预测
第三节 2025-2031年我国焊接机器人行业销售收入预测
第四节 2025-2031年我国焊接机器人行业总资产预测
第五节2025-2031年我国焊接机器人行业市场规模预测
第六节 2025-2031年中国焊接机器人市场形势分析
一、2025-2031年中国焊接机器人生产形势分析预测
二、影响行业发展因素分析
1、有利因素
2、不利因素
第七节 2025-2031年中国焊接机器人市场趋势分析
第十三章 2025-2031年焊接机器人行业投资机会与风险
第一节焊接机器人行业投资机会
一、产业链投资机会
二、细分领域投资机会
三、重点区域投资机会
第二节焊接机器人行业主要壁垒构成
一、技术壁垒
二、资金壁垒
三、人才壁垒
四、其他壁垒
第三节焊接机器人行业投资风险分析
一、政策风险分析
二、技术风险分析
三、供求风险分析
四、宏观经济波动风险分析
五、关联产业风险分析
六、产品结构风险分析
第十四章 普华有策对焊接机器人行业研究结论及投资建议
拔打普华有策全国统一客户服务热线:01089218002,24小时值班热线杜经理:13911702652(微信同号),张老师:18610339331
点击“在线订购”进行报告订购,我们的客服人员将在24小时内与您取得联系
发送邮件到puhua_policy@126.com;或13911702652@139.com,我们的客服人员会在24小时内与您取得联系
您可直接下载“订购协议”,或电话、微信致电我公司工作人员,由我公司工作人员以邮件或微信给您“订购协议”;扫描件或快递原件盖章版
户名:北京普华有策信息咨询有限公司
开户银行:中国农业银行股份有限公司北京复兴路支行
账号:1121 0301 0400 11817
任何客户订购普华有策产品,公司都将出具全额的正规增值税发票。发票我们将以快递形式及时送达。