公司客服:010-89218002
杜经理:13911702652(微信同号)
张老师:18610339331
传感器行业正逐步向集成化、智能化、可移动、多样化方向发展
1、传感器行业概况
传感器是能感知外部环境、系统状态及各类被测量信息(物理、化学、生物等),并按规律将其变换为电信号或其他所需形式输出,以满足信息传输、处理等需求的检测装置。它是自动化监测与智能控制系统的关键部件,一般由敏感元件、转换元件和调理电路构成。敏感元件作为核心,直接感受被测变量;转换元件将敏感元件感知的变量转换为可用输出信号(多为电量);调理电路则把转换元件输出转换成便于传输和处理的电量。
传感器的构成

资料来源:普华有策
2、传感器行业发展历程
传感器被誉为“万物互联之眼”,可以精确地测量出压力、温度、浓度,是数据采集的源头。传感器自诞生以来,大致经历了结构型、物性型和智能型三个发展阶段。
传感器发展历程

资料来源:普华有策
3、传感器行业发展状况
传感器技术与通信、计算机技术为现代信息产业三大支柱。传感器处于物联网产业链上游,是物联网感知层重要设备,其性能对物联网影响重大,也是现代前沿技术,连接物理信息与人工智能。智能化时代下,智能传感器连接虚拟与现实,在多领域应用渐深。2022年全球智能传感器市场规模418.6亿美元,预计2025年达572.5亿美元。全球传感器市场区域分布多元,各国重视发展智能传感器以壮大数字经济。欧美日技术基础好、产业链成熟,垄断高端市场,普华有策报告数据显示北美、欧洲、日本占全球智能传感器市场超九成份额,是主要生产基地,亚太地区发展速度较快。
2019-2025年全球智能传感器市场规模(亿美元)

资料来源:普华有策
我国传感器产业始于上世纪50年代,1986年“七五”计划将其技术列为国家重点攻关项目,开启实质性研发。2006年起,国家部委出台多项政策规范支持智能传感器行业。2021年,工信部将传感器元器件纳入重点产品高端提升行动,科技部把智能传感器纳入“十四五”重点专项并资助关键技术研发。作为“强基工程”核心部件,传感器对工业转型、提升产品质量可靠性意义重大,是万物互联时代重要组成。随着中国经济发展,智能制造、物联网等领域对传感器技术需求大增,行业发展迅速,2023年市场规模达1796亿元,较2022年增14.32%,预计2025年达2300亿元。
4、行业上下游产业链情况
传感器的产业链较长,传感器行业上游主要为相关的元器件和原材料供应行业,其中原材料涉及如硅、锗、镓等制造材料及金属、陶瓷、塑料等封装材料。这些原材料供应商在产业链中起着关键的作用,为中游的传感器制造提供必要的物质基础;中游是指传感器的制造;下游是指传感器主要应用领域,主要包括在交通、水利、地质灾害、智慧城市等领域,在这些领域中,传感器被广泛应用,为各行各业的智能化、自动化提供了重要的技术支持。
传感器产业链情况

资料来源:普华有策
物联网是我国重要新兴产业,其大规模发展促使感知层的传感器,在交通、地质灾害、水利、智慧城市等基建行业及各领域广泛应用。传感器在国民经济各行业运行中起把关、指导作用,地位特殊、作用重大,对经济有巨大倍增与拉动效果,市场需求良好,发展潜力巨大。
5、行业特有的周期性、区域性、季节性特征
传感器行业特征

资料来源:普华有策
6、行业发展趋势
传感器产品技术发展趋势是应用微机械和微电子相结合的MEMS工艺、新材料、高精度补偿技术和高可靠性设计技术,使传感器产品逐步向集成化、智能化、微型化、可移动、多样化方向发展。
传感器行业发展趋势

资料来源:普华有策
7、行业竞争格局
从行业整体竞争格局来看,外资占据着我国传感器行业高端市场;而众多本土企业低端产品供应商缺乏自主研发能力和综合服务能力,主要依靠压低产品价格以获取市场空间和利润。此外,在激烈的行业竞争中,存在一定的品牌效应,较早进入的企业又具备一定的经验优势,从而导致新进入的企业一时很难在行业内发展起来。
行业内主要企业有:
(1)基康仪器股份有限公司
基康仪器是一家专门从事设计、开发、生产精密传感器、数据采集器、智能传感器终端等产品,并基于精密传感器的行业应用向下游客户提供软件与物联网服务的企业。所提供产品可广泛应用在电力和能源、国土资源和环境、水利、交通和其他多个领域。
(2)哈尔滨国铁科技集团股份有限公司
哈铁科技自设立以来专注于轨道交通安全监测检测、铁路专业信息化和智能装备业务,依托非接触红外动态测温技术、RFID射频识别技术、在线声学诊断技术、图像智能检测技术、元数据驱动的企业级低代码研发技术、超声探伤技术、机电一体化应用技术、减速顶调速技术、高精度北斗定位技术等9项核心技术,全面覆盖铁路动车、客车、货车、机车、地铁等各种轨道交通地对车、车对地、车对网在线动态安全监测检测领域,致力于保障轨道交通列车运行安全,提升高速运行、恶劣运行环境下的安全检测与智能设备运行效率,实现智能化、数字化交通管理。
(3)四川西南交大铁路发展股份有限公司
公司是一家专业从事轨道交通智能产品及装备的研发、生产、销售及提供轨道交通专业技术服务的高新技术企业。该公司自设立以来一直专注于轨道交通基础设施安全领域,经过多年发展具备了较强的技术研发和服务实力、设备生产能力,主要产品及服务包括安全监测检测类产品、智能装备、铁路信息化系统、新型材料等轨道交通智能产品及装备,测绘服务、运营服务等轨道交通专业技术服务,致力于保障轨道交通列车运行安全,提升运行效率。
(4)工讯科技(深圳)有限公司
专注于结构监测领域设备开发的高新技术企业,通过传感器对目标结构物进行监测,帮助客户掌握目标结构物的安全情况,规避结构风险,延长使用寿命,从而优化整体维护成本。目前产品广泛应用于智慧城市、智慧港口、智能交通等领域,实现了对桥梁、基坑、隧道、轨道交通、水库大坝、边坡、尾矿库、钢结构等结构物的监测。
(5)北京大成国测科技股份有限公司
公司专业从事高精度传感器和智能装备的研发、生产、销售,并为用户提供智能监测物联网专业技术服务。专注于基础设施建设和运维中的智能监测领域研发创新,涵盖物联网、图像识别、机器人应用、人工智能、北斗应用、边缘计算等多个前沿技术方向,拥有坚实的科研基础及丰富的技术储备。
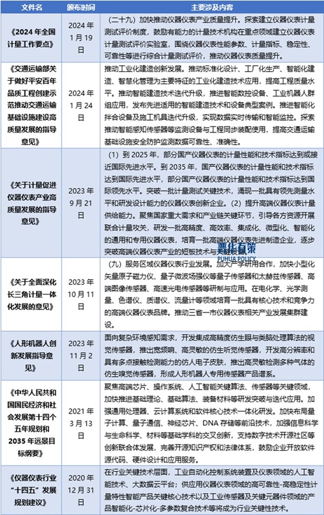
7、政策的影响
传感器行业是国民经济的基础性、战略性产业,是信息化和工业化深度融合的源头,对促进工业转型升级、发展战略性新兴产业、推动现代国防建设、保障和提高人民生活水平发挥着重要作用。
近年来,国家陆续出台了《中华人民共和国国民经济和社会发展第十四个五年规划和2035年远景目标纲要》《交通运输部关于做好平安百年品质工程创建示范推动交通运输基础设施建设高质量发展的指导意见》《人形机器人创新发展指导意见》《关于全面深化长三角计量一体化发展的意见》《关于计量促进仪器仪表产业高质量发展的指导意见》《计量发展规划(2021—2035年)的通知》《仪器仪表行业“十四五”发展规划建议》等一系列政策,鼓励和支持行业发展和企业做大做强,相关产业政策推动行业持续、稳定、快速的发展,为行业内企业提供了良好的环境和机遇。
主要法律法规和政策

资料来源:普华有策
《2025-2031年传感器行业市场调研及发展趋势预测报告》涵盖行业全球及中国发展概况、供需数据、市场规模,产业政策/规划、相关技术/专利、竞争格局、上游原料情况、下游主要应用市场需求规模及前景、区域结构、市场集中度、重点企业/玩家,企业占有率、行业特征、驱动因素、市场前景预测,投资策略、主要壁垒构成、相关风险等内容。同时北京普华有策信息咨询有限公司还提供市场专项调研项目、产业研究报告、产业链咨询、项目可行性研究报告、专精特新小巨人认证、市场占有率报告、十五五规划、项目后评价报告、BP商业计划书、产业图谱、产业规划、蓝白皮书、国家级制造业单项冠军企业认证、IPO募投可研、IPO工作底稿咨询等服务。(PHPOLICY:GYF)
目录
第一章 传感器行业相关概述
第一节 传感器行业定义及分类
一、行业定义
二、行业特性及在国民经济中的地位及影响
第二节 传感器行业特点及模式
一、传感器行业发展特征
二、传感器行业经营模式
第三节 传感器行业产业链分析
一、产业链结构
二、传感器行业主要上游2020-2024年供给规模分析
三、传感器行业主要上游2020-2024年价格分析
四、传感器行业主要上游2025-2031年发展趋势分析
五、传感器行业主要下游2020-2024年发展概况分析
六、传感器行业主要下游2025-2031年发展趋势分析
第二章 传感器行业全球发展分析
第一节 全球传感器市场总体情况分析
一、全球传感器行业的发展特点
二、全球传感器市场结构
三、全球传感器行业市场规模分析
四、全球传感器行业竞争格局
五、全球传感器市场区域分布
六、全球传感器行业市场规模预测
第二节 全球主要国家(地区)市场分析
一、欧洲
1、欧洲传感器行业市场规模
2、欧洲传感器市场结构
3、2025-2031年欧洲传感器行业发展前景预测
二、北美
1、北美传感器行业市场规模
2、北美传感器市场结构
3、2025-2031年北美传感器行业发展前景预测
三、日韩
1、日韩传感器行业市场规模
2、日韩传感器市场结构
3、2025-2031年日韩传感器行业发展前景预测
四、其他
第三章 《国民经济行业分类与代码》中传感器所属行业2025-2031年规划概述
第一节 2020-2024年所属行业发展回顾
一、2020-2024年所属行业运行情况
二、2020-2024年所属行业发展特点
三、2020-2024年所属行业发展成就
第二节 传感器行业所属行业2025-2031年规划解读
一、2025-2031年规划的总体战略布局
二、2025-2031年规划对经济发展的影响
三、2025-2031年规划的主要目标
第四章 2025-2031年行业发展环境分析
第一节 2025-2031年世界经济发展趋势
第二节 2025-2031年我国经济面临的形势
第三节 2025-2031年我国对外经济贸易预测
第四节2025-2031年行业技术环境分析
一、行业相关技术
二、行业专利情况
1、中国传感器专利申请
2、中国传感器专利公开
3、中国传感器热门申请人
4、中国传感器热门技术
第五节2025-2031年行业社会环境分析
第五章 普华有策对传感器行业总体发展状况
第一节 传感器行业特性分析
第二节 传感器产业特征与行业重要性
第三节 2020-2024年传感器行业发展分析
一、2020-2024年传感器行业发展态势分析
二、2020-2024年传感器行业发展特点分析
三、2025-2031年区域产业布局与产业转移
第四节 2020-2024年传感器行业规模情况分析
一、行业单位规模情况分析
二、行业人员规模状况分析
三、行业资产规模状况分析
四、行业市场规模状况分析
第五节 2020-2024年传感器行业财务能力分析与2025-2031年预测
一、行业盈利能力分析与预测
二、行业偿债能力分析与预测
三、行业营运能力分析与预测
四、行业发展能力分析与预测
第六章 POLICY对2025-2031年我国传感器市场供需形势分析
第一节 我国传感器市场供需分析
一、2020-2024年我国传感器行业供给情况
二、2020-2024年我国传感器行业需求情况
1、传感器行业需求市场
2、传感器行业客户结构
3、传感器行业区域需求结构
三、2020-2024年我国传感器行业供需平衡分析
第二节 传感器产品市场应用及需求预测
一、传感器产品应用市场总体需求分析
1、传感器产品应用市场需求特征
2、传感器产品应用市场需求总规模
二、2025-2031年传感器行业领域需求量预测
1、2025-2031年传感器行业领域需求产品功能预测
2、2025-2031年传感器行业领域需求产品市场格局预测
第七章 我国传感器行业运行分析
第一节 我国传感器行业发展状况分析
一、我国传感器行业发展阶段
二、我国传感器行业发展总体概况
第二节 2020-2024年传感器行业发展现状
一、2020-2024年我国传感器行业市场规模(增速)
二、2020-2024年我国传感器行业发展分析
三、2020-2024年中国传感器企业发展分析
第三节 2020-2024年传感器市场情况分析
一、2020-2024年中国传感器市场总体概况
二、2020-2024年中国传感器市场发展分析
第四节 我国传感器市场价格走势分析
一、传感器市场定价机制组成
二、传感器市场价格影响因素
三、2020-2024年传感器价格走势分析
四、2025-2031年传感器价格走势预测
第八章 POLICY对中国传感器市场规模分析
第一节 2020-2024年中国传感器市场规模分析
第二节 2020-2024年我国传感器区域结构分析
第三节 2020-2024年中国传感器区域市场规模
一、2020-2024年东北地区市场规模分析
二、2020-2024年华北地区市场规模分析
三、2020-2024年华东地区市场规模分析
四、2020-2024年华中地区市场规模分析
五、2020-2024年华南地区市场规模分析
六、2020-2024年西部地区市场规模分析
第四节 2025-2031年中国传感器区域市场前景预测
一、2025-2031年东北地区市场前景预测
二、2025-2031年华北地区市场前景预测
三、2025-2031年华东地区市场前景预测
四、2025-2031年华中地区市场前景预测
五、2025-2031年华南地区市场前景预测
六、2025-2031年西部地区市场前景预测
第九章 普●华●有●策对2025-2031年传感器行业产业结构调整分析
第一节 传感器产业结构分析
一、市场细分充分程度分析
二、下游应用领域需求结构占比
三、领先应用领域的结构分析(所有制结构)
第二节 产业价值链条的结构分析及产业链条的整体竞争优势分析
一、产业价值链条的构成
二、产业链条的竞争优势与劣势分析
第十章 传感器行业竞争力优势分析
第一节 传感器行业竞争力优势分析
一、行业整体竞争力评价
二、行业竞争力评价结果分析
三、竞争优势评价及构建建议
第二节 中国传感器行业竞争力剖析
第三节 传感器行业SWOT分析
一、传感器行业优势分析
二、传感器行业劣势分析
三、传感器行业机会分析
四、传感器行业威胁分析
第十一章 2025-2031年传感器行业市场竞争策略分析
第一节 行业总体市场竞争状况分析
一、传感器行业竞争结构分析
1、现有企业间竞争
2、潜在进入者分析
3、替代品威胁分析
4、供应商议价能力
5、客户议价能力
6、竞争结构特点总结
二、传感器行业企业间竞争格局分析
1、不同规模企业竞争格局
2、不同所有制企业竞争格局
3、不同区域企业竞争格局
三、传感器行业集中度分析
1、市场集中度分析
2、企业集中度分析
3、区域集中度分析
第二节 中国传感器行业竞争格局综述
一、传感器行业竞争概况
二、重点企业市场份额占比分析
三、传感器行业主要企业竞争力分析
1、重点企业资产总计对比分析
2、重点企业从业人员对比分析
3、重点企业营业收入对比分析
4、重点企业利润总额对比分析
5、重点企业负债总额对比分析
第三节 2020-2024年传感器行业竞争格局分析
一、国内主要传感器企业动向
二、国内传感器企业拟在建项目分析
三、我国传感器市场集中度分析
第四节 传感器企业竞争策略分析
一、提高传感器企业竞争力的策略
二、影响传感器企业核心竞争力的因素及提升途径
第十二章 普华有策对行业重点企业发展形势分析
第一节 企业一
一、企业概况及传感器产品介绍
二、企业核心竞争力分析
三、企业主要利润指标分析
四、2020-2024年主要经营数据指标
五、企业发展战略规划
第二节 企业二
一、企业概况及传感器产品介绍
二、企业核心竞争力分析
三、企业主要利润指标分析
四、2020-2024年主要经营数据指标
五、企业发展战略规划
第三节 企业三
一、企业概况及传感器产品介绍
二、企业核心竞争力分析
三、企业主要利润指标分析
四、2020-2024年主要经营数据指标
五、企业发展战略规划
第四节 企业四
一、企业概况及传感器产品介绍
二、企业核心竞争力分析
三、企业主要利润指标分析
四、2020-2024年主要经营数据指标
五、企业发展战略规划
第五节 企业五
一、企业概况及传感器产品介绍
二、企业核心竞争力分析
三、企业主要利润指标分析
四、2020-2024年主要经营数据指标
五、企业发展战略规划
第十三章 普●华●有●策对2025-2031年传感器行业投资前景展望
第一节 传感器行业2025-2031年投资机会分析
一、传感器行业典型项目分析
二、可以投资的传感器模式
三、2025-2031年传感器投资机会
第二节 2025-2031年传感器行业发展预测分析
一、产业集中度趋势分析
二、2025-2031年行业发展趋势
三、2025-2031年传感器行业技术开发方向
四、总体行业2025-2031年整体规划及预测
第三节 2025-2031年规划将为传感器行业找到新的增长点
第十四章 普●华●有●策对 2025-2031年传感器行业发展趋势及投资风险分析
第一节 2020-2024年传感器存在的问题
第二节 2025-2031年发展预测分析
一、2025-2031年传感器发展方向分析
二、2025-2031年传感器行业发展规模预测
三、2025-2031年传感器行业发展趋势预测
四、2025-2031年传感器行业发展重点
第三节 2025-2031年行业进入壁垒分析
一、技术壁垒分析
二、资金壁垒分析
三、政策壁垒分析
四、其他壁垒分析
第四节 2025-2031年传感器行业投资风险分析
一、竞争风险分析
二、原材料风险分析
三、人才风险分析
四、技术风险分析
五、其他风险分析
拔打普华有策全国统一客户服务热线:01089218002,24小时值班热线杜经理:13911702652(微信同号),张老师:18610339331
点击“在线订购”进行报告订购,我们的客服人员将在24小时内与您取得联系
发送邮件到puhua_policy@126.com;或13911702652@139.com,我们的客服人员会在24小时内与您取得联系
您可直接下载“订购协议”,或电话、微信致电我公司工作人员,由我公司工作人员以邮件或微信给您“订购协议”;扫描件或快递原件盖章版
户名:北京普华有策信息咨询有限公司
开户银行:中国农业银行股份有限公司北京复兴路支行
账号:1121 0301 0400 11817
任何客户订购普华有策产品,公司都将出具全额的正规增值税发票。发票我们将以快递形式及时送达。