公司客服:010-89218002
杜经理:13911702652(微信同号)
张老师:18610339331
电力电子元器件行业正朝高频、高功率、模块化、智能化方向发展
1、电子元器件行业发展概况
所有电子产品的功能实现皆依赖于电子元器件所提供的基本功能支撑。电子元器件行业作为电子信息产业的根基,在航空航天、通信、能源、医疗、家电、交通等多个领域均有广泛应用,对国民经济及社会生活的各个方面均产生影响,是现代电子工业的基石。
按产品类型划分,电子元器件可以分为电容器、磁性材料及器件、光电线缆、磁性元器件、接插件、印制电路板和其他电子元器件产品。如下图所示:
电子元器件行业分类

资料来源:普华有策
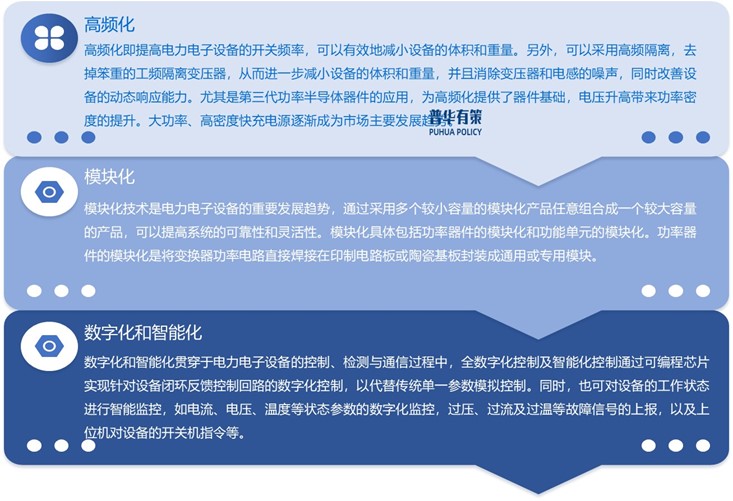
2、电力电子元器件行业发展趋势
电力电子技术和产品是电力能源领域的关键器件和核心支撑,电力能源领域是目前绿色减碳技术中应用最为广泛、发展最为迅速的领域之一,承载着率先实现碳中和与零排放的任务和期望。电力电子元器件行业高频、高功率、模块化、智能化方向发展是未来行业主要发展趋势。
电力电子元器件行业发展趋势

资料来源:普华有策
3、行业的周期性、区域性和季节性
(1)周期性
电子元器件行业下游行业广泛,既包括消费电子、通信领域、汽车电子、家用电器等周期性行业,此类行业随宏观经济周期波动而呈现一定的周期性变化;也有如LED照明、医疗电子等相对受宏观经济波动影响较小的非周期性行业。总体来看,本行业的周期性与下游行业的周期性保持较高的正关联度,整体呈现出一定的周期性特征。
(2)区域性
20世纪60年代,随着全球产业分工的细化,电子元器件行业逐步开始从欧美向日本和中国台湾地区转移。随着全球行业分工的逐步细化和国内改革开放、招商引资的进行,电子元器件行业于20世纪80、90年代逐步向中国转移,并在珠江三角洲、长江三角洲区域聚集,区域性特征较明显。
(3)季节性
电子元器件行业受国内假期(如春节)影响,上半年开工率低于下半年,因此上半年整体产能略低。在下游应用领域方面,消费电子行业节假日效应较为明显,具有一定的季节性。但是整体来看,由于电子元器件行业下游应用领域涵盖工业、通信、医疗电子等诸多行业,这些行业大多不具有明显的季节性。因此,电子元器件行业的整体季节性不明显。
4、电子元器件行业整体竞争格局
全球电子元器件行业竞争格局呈现多维度特点。在全球分销领域,头部集中特征显著,艾睿电子等四大分销商占据海外top50分销商超一半营收。地区发展不均衡,亚太是竞争重点区域,北美和欧洲在高端技术研发与生产方面实力强劲。不同产品类型竞争格局有别,无源元件预计到2030年仍占较大份额,有源组件市场增长较快。国内市场方面,行业集中度有待提升,企业在中低端有产能和份额优势,但高端市场依赖进口。国产替代机遇与挑战并存,政策大力支持,本土企业在成本等方面有优势,但在技术研发等方面亟需提升。从企业类型看,国际巨头主导高端市场,国内大型企业加速追赶,中小企业多集中在竞争激烈的中低端市场,产品同质化严重。
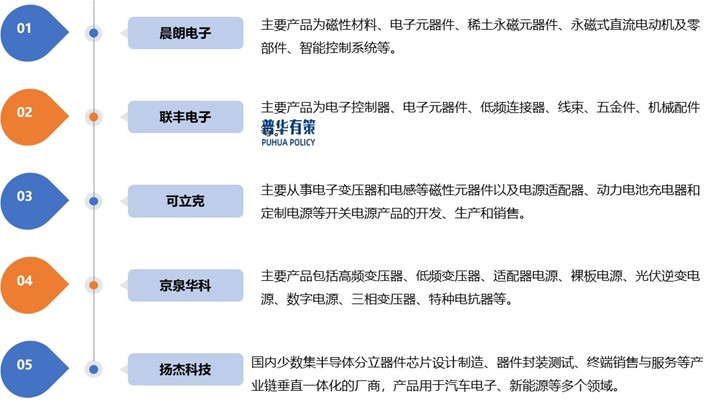
电子元器件行业主要企业有晨朗电子、联丰电子、可立克、京泉华科、扬杰科技等。
电子元器件行业主要企业

资料来源:普华有策
《2025-2031年电力电子元器件行业深度调研及投资前景咨询报告》涵盖行业全球及中国发展概况、供需数据、市场规模,产业政策/规划、相关技术、竞争格局、上游原料情况、下游主要应用市场需求规模及前景、区域结构、市场集中度、重点企业/玩家,企业占有率、行业特征、驱动因素、市场前景预测,投资策略、主要壁垒构成、相关风险等内容。同时北京普华有策信息咨询有限公司还提供市场专项调研项目、产业研究报告、产业链咨询、项目可行性研究报告、专精特新小巨人认证、市场占有率报告、十五五规划、项目后评价报告、BP商业计划书、产业图谱、产业规划、蓝白皮书、国家级制造业单项冠军企业认证、IPO募投可研、IPO工作底稿咨询等服务。(PHPOLICY:GYF)
目录
第一章宏观经济环境分析
第一节 全球宏观经济分析
一、2024年全球宏观经济运行概况
二、2025年全球宏观经济趋势预测
第二节 中国宏观经济环境分析
一、2020-2024年中国宏观经济运行概况
二、2025年中国宏观经济趋势预测
第三节 电力电子元器件行业社会环境分析
第四节 电力电子元器件行业政治法律环境分析
一、行业管理体制分析
二、行业相关发展规划
三、主要产业政策解读
第五节 电力电子元器件行业技术环境分析
一、技术发展水平分析
二、技术革新趋势分析
第二章国际电力电子元器件行业发展分析
第一节 国际电力电子元器件行业发展现状分析
一、国际电力电子元器件行业发展概况
二、主要国家电力电子元器件行业的经济效益分析
三、2025-2031年国际电力电子元器件行业的发展趋势分析
第二节 主要国家及地区电力电子元器件行业发展状况及经验借鉴
一、美国电力电子元器件行业发展分析
1、2020-2024年行业规模情况
2、2025-2031年行业前景展望
二、欧洲电力电子元器件行业发展分析
1、2020-2024年行业规模情况
2、2025-2031年行业前景展望
三、日韩电力电子元器件行业发展分析
1、2020-2024年行业规模情况
2、2025-2031年行业前景展望
四、2020-2024年其他国家及地区电力电子元器件行业发展分析
五、国外电力电子元器件行业发展经验总结
第三章 电力电子元器件所属行业发展分析
第一节 电力电子元器件所属行业发展历程
第二节 电力电子元器件所属行业发展分析
一、 全球电力电子元器件所属行业发展分析
1、全球电力电子元器件所属行业市场规模分析
2、全球电力电子元器件所属行业市场格局分析
3、全球电力电子元器件所属行业市场前景预测
二、 中国电力电子元器件所属行业市场发展分析
1、中国电力电子元器件所属行业市场规模分析
2、中国电力电子元器件所属行业市场格局分析
3、中国电力电子元器件所属行业市场前景预测
4、中国电力电子元器件所属行业市场发展趋势
第三节 电力电子元器件所属行业市场发展分析
一、电力电子元器件所属行业产能分析
二、电力电子元器件所属行业产量分析
三、 产品应用领域广泛,高附加值应用领域消费占比较低
四、 低端市场整体产能过剩,高端市场供应不足
第四节 电力电子元器件所属行业市场规模及预测
第四章中国电力电子元器件产业链结构分析
第一节 中国电力电子元器件产业链结构
一、产业链概况
二、特征
第二节 中国电力电子元器件产业链演进趋势
一、产业链生命周期分析
二、产业链价值流动分析
三、演进路径与趋势
第三节 中国电力电子元器件产业链竞争分析
第五章 2020-2024年电力电子元器件行业产业链分析
第一节 2020-2024年电力电子元器件行业上游运行分析
一、行业上游介绍
二、行业上游发展状况分析
三、行业上游对电力电子元器件行业影响力分析
第二节 2020-2024年电力电子元器件行业下游运行分析
一、行业下游介绍
二、行业下游发展状况分析
1、A领域
(1)行业发展现状
(2)需求规模
(3)需求前景预测
2、B领域
(1)行业发展现状
(2)需求规模
(3)需求前景预测
3、C领域
(1)行业发展现状
(2)需求规模
(3)需求前景预测
4、D领域
(1)行业发展现状
(2)需求规模
(3)需求前景预测
第六章中国电力电子元器件行业区域市场分析
第一节 华北地区电力电子元器件行业分析
一、地区经济发展现状分析
二、2020-2024年市场规模情况分析
三、2025-2031年行业发展前景预测
第二节 东北地区电力电子元器件行业分析
一、地区经济发展现状分析
二、2020-2024年市场规模情况分析
三、2025-2031年行业发展前景预测
第三节 华东地区电力电子元器件行业分析
一、地区经济发展现状分析
二、2020-2024年市场规模情况分析
三、2025-2031年行业发展前景预测
第四节 华南地区电力电子元器件行业分析
一、地区经济发展现状分析
二、2020-2024年市场规模情况分析
三、2025-2031年行业发展前景预测
第五节 华中地区电力电子元器件行业分析
一、地区经济发展现状分析
二、2020-2024年市场规模情况分析
三、2025-2031年行业发展前景预测
第六节 西南地区电力电子元器件行业分析
一、地区经济发展现状分析
二、2020-2024年市场规模情况分析
三、2025-2031年行业发展前景预测
第七节 西北地区电力电子元器件行业分析
一、地区经济发展现状分析
二、2020-2024年市场规模情况分析
三、2025-2031年行业发展前景预测
第七章中国电力电子元器件所属行业成本费用分析
第一节 2020-2024年电力电子元器件行业产品销售成本分析
一、2020-2024年行业销售成本总额分析
二、不同规模企业销售成本比较分析
三、不同所有制企业销售成本比较分析
第二节 2020-2024年电力电子元器件行业销售费用分析
一、2020-2024年行业销售费用总额分析
二、不同规模企业销售费用比较分析
三、不同所有制企业销售费用比较分析
第三节 2020-2024年电力电子元器件行业管理费用分析
一、2020-2024年行业管理费用总额分析
二、不同规模企业管理费用比较分析
三、不同所有制企业管理费用比较分析
第四节 2020-2024年电力电子元器件行业财务费用分析
一、2020-2024年行业财务费用总额分析
二、不同规模企业财务费用比较分析
三、不同所有制企业财务费用比较分析
第八章中国电力电子元器件行业市场经营情况分析
第一节 2020-2024年行业市场规模分析
第二节 2020-2024年行业基本特点分析
第三节 2020-2024年行业销售收入分析
第四节 2020-2024年行业区域结构分析
第九章中国电力电子元器件产品价格分析
第一节 2020-2024年中国电力电子元器件历年价格
第二节 中国电力电子元器件当前市场价格
一、产品当前价格分析
二、产品未来价格预测
第三节 中国电力电子元器件价格影响因素分析
第四节 2025-2031年电力电子元器件行业未来价格走势预测
第十章电力电子元器件行业竞争格局分析
第一节 电力电子元器件行业集中度分析
一、市场集中度分析
二、区域集中度分析
三、电力电子元器件行业主要企业竞争力分析
1、重点企业资产总计对比分析
2、重点企业从业人员对比分析
3、重点企业营业收入对比分析
4、重点企业利润总额对比分析
5、重点企业负债总额对比分析
第二节 电力电子元器件行业竞争格局分析
一、行业竞争分析
二、与国际产品竞争分析
三、行业竞争格局展望
第十一章普华有策对行业重点企业经营状况分析
第一节 A公司
一、企业基本情况
二、企业主要业务概况
三、企业核心竞争力分析
四、企业经营情况分析
五、企业发展战略分析
第二节 B公司
一、企业基本情况
二、企业主要业务概况
三、企业核心竞争力分析
四、企业经营情况分析
五、企业发展战略分析
第三节 C公司
一、企业基本情况
二、企业主要业务概况
三、企业核心竞争力分析
四、企业经营情况分析
五、企业发展战略分析
第四节 D公司
一、企业基本情况
二、企业主要业务概况
三、企业核心竞争力分析
四、企业经营情况分析
五、企业发展战略分析
第五节 E公司
一、企业基本情况
二、企业主要业务概况
三、企业核心竞争力分析
四、企业经营情况分析
五、企业发展战略分析
第十二章电力电子元器件所属行业投资价值评估
第一节 2020-2024年电力电子元器件行业产销分析
第二节 2020-2024年电力电子元器件行业成长性分析
第三节 2020-2024年电力电子元器件行业盈利能力分析
一、主营业务利润率分析
二、总资产收益率分析
第四节 2020-2024年电力电子元器件行业偿债能力分析
一、短期偿债能力分析
二、长期偿债能力分析
第十三章PHPOLICY对2025-2031年中国电力电子元器件行业发展预测分析
第一节 2025-2031年中国电力电子元器件发展环境预测
一、行业宏观预测
二、所处行业发展展望
三、行业发展状况预测分析
四、行业挑战及机遇
第二节 2025-2031年我国电力电子元器件行业产值预测
第三节 2025-2031年我国电力电子元器件行业销售收入预测
第四节 2025-2031年我国电力电子元器件行业总资产预测
第五节2025-2031年我国电力电子元器件行业市场规模预测
第六节 2025-2031年中国电力电子元器件市场形势分析
一、2025-2031年中国电力电子元器件生产形势分析预测
二、影响行业发展因素分析
1、有利因素
2、不利因素
第七节 2025-2031年中国电力电子元器件市场趋势分析
一、行业市场趋势总结
二、行业发展趋势分析
三、行业市场发展空间
四、行业产业政策趋向
五、行业发展技术趋势
第十四章2025-2031年电力电子元器件行业投资机会与风险
第一节电力电子元器件行业投资机会
一、产业链投资机会
二、细分市场投资机会
三、重点区域投资机会
第二节电力电子元器件行业投资风险及防范
一、政策风险及防范
二、技术风险及防范
三、供求风险及防范
四、宏观经济波动风险及防范
五、关联产业风险及防范
六、产品结构风险及防范
七、其他风险及防范
第十五章 普华有策对电力电子元器件行业研究结论及投资建议
拔打普华有策全国统一客户服务热线:01089218002,24小时值班热线杜经理:13911702652(微信同号),张老师:18610339331
点击“在线订购”进行报告订购,我们的客服人员将在24小时内与您取得联系
发送邮件到puhua_policy@126.com;或13911702652@139.com,我们的客服人员会在24小时内与您取得联系
您可直接下载“订购协议”,或电话、微信致电我公司工作人员,由我公司工作人员以邮件或微信给您“订购协议”;扫描件或快递原件盖章版
户名:北京普华有策信息咨询有限公司
开户银行:中国农业银行股份有限公司北京复兴路支行
账号:1121 0301 0400 11817
任何客户订购普华有策产品,公司都将出具全额的正规增值税发票。发票我们将以快递形式及时送达。