2028年到期专利药市场规模3560亿美元推动仿制药临床研究服务增长
1、医药研发服务行业发展概况
(1)全球CRO行业概况
CRO(合同研究组织)行业起源于20世纪70年代的美国,随着药物研发复杂化和制药行业竞争加剧,医药企业为降低成本和风险,逐步将研发外包。全球CRO市场规模持续增长,从2018年的539.1亿美元增长到2023年的821.1亿美元,年复合增长率为8.8%。全球CRO市场将继续扩大,预计2026年达到1,064.5亿美元,2030年超过1,477亿美元。
2022-2030年全球CRO市场规模及预测

资料来源:普华有策
(2)国内CRO行业概况
①我国CRO市场现状
中国CRO行业发展迅速,市场规模从2018年的388亿元增长到2023年的848.3亿元,年复合增长率为16.9%。随着药物研发投入的增加和流程标准化,预计2026年市场规模将达到1,126.5亿元,2030年可达1,854.9亿元。
2022-2030年中国CRO市场规模及预测

资料来源:普华有策
②我国临床CRO市场现状
CRO行业服务涵盖新药和仿制药研发的各个阶段。随着医药研发投入增加和药品注册申请量持续增长,我国仿制药一致性评价和ANDA申请量不断上升。2016年发布的《关于开展仿制药质量和疗效一致性评价的意见》要求未通过一致性评价的仿制药进行审批。2019至2023年,ANDA申请量快速增长,2023年达到3,852件。一致性评价申请在2017至2019年快速增长,并在2019年达到1,038件后趋于稳定。
创新药方面,IND申请自2020年以来持续增长,2023年达2,997件,同比增长33.56%。NDA申请也呈增长趋势,2023年达到470件。
2019-2023年我国ANDA、一致性评价、IND、NDA申请受理量(单位:件)

资料来源:普华有策
在药品注册申请申报量持续增长的背景下,临床CRO市场规模随之扩大。2018年到2023年中国临床CRO市场规模从210.5亿元增长到442.4亿元,年均复合增长率为16.0%,增速明显高于全球临床CRO市场规模同期增速8.8%。同时未来随着新药物技术突破、国家进一步鼓励创新等,创新药物及医疗器械等陆续进入临床阶段,我国临床CRO的需求将会持续上升,预计2026年中国临床CRO市场规模可以达到597.9亿元,并在2030年达到955.6亿元。
2022-2030年中国临床CRO市场规模(亿元)

资料来源:普华有策
(3)临床研究数字化行业概况
《2021年中国临床研究数字化行业研究报告》指出,2015年之前,临床研究数据多以纸质记录。随着2015年国家食药监局发布《关于开展药物临床试验数据自查核查工作的公告》,企业开始重视数据合规性,推动了数字化产品的普及。数字化临床试验产品促进了信息共享、沟通效率提升,并降低风险。随着药品创新的推动,临床试验项目数量增长,数字化需求不断增强,尤其是国内制药企业对数字化系统的需求增加。
数据、文件、安全性报告和流程记录问题是临床试验核查中的主要关注点,EDC、CTMS、eTMF和PVS成为常见的数字化产品。长期以来,国外厂商主导中国市场,但近年来,国内企业凭借高性价比和更适应中国市场的优势,逐渐占据市场份额,打破了海外厂商的垄断。(4)AI+CRO行业概况
《AI+CRO行业研究报告》指出,中国AI+CRO行业起步较晚,总体体量较小,但随着计算机模拟、机器学习、深度学习和生成式人工智能的快速发展,科学家们积极将这些技术融入制药流程,以降低成本和提高效率。CRO作为新药研发的关键环节,成为应用新技术的核心。自2020年以来,AI与CRO的结合得到广泛验证,企业正探索多样化的应用路径,推动该领域成为医药研发创新的重要部分。
2、医药研发服务市场发展趋势分析
药物临床研究是一项复杂的系统性工作,特别是在仿制药开发中,存在一定比例的高难度药物,这影响了我国仿制药开发进度。《国务院办公厅关于开展仿制药质量和疗效一致性评价的意见》指出,国家基本药物目录中的仿制药需通过一致性评价,但通过率仍较低,未来有提升空间。特别是无参比制剂的仿制药,需通过临床试验验证并申报上市,带来了生物等效性研究的新需求。创新药专利到期后将促进仿制药市场发展,预计2023-2028年到期专利药市场规模约为3,560亿美元,推动仿制药临床研究服务需求增加。
(2)CRO企业向专业化、特色化方向发展
随着医药研发服务行业的发展,CRO企业需要具备特定领域的研发能力以保持竞争力。近年来,国外引入了ARO概念,将学术性机构(如科研院校或临床医学中心)与CRO结合,形成ARO-CRO-SMO模式,发挥各自优势,提升研究服务质量。随着行业集中度提升,国内出现了在细分领域具备竞争优势的龙头企业,未来专业化、特色化研发服务将成为核心竞争力。
(3)CRO企业向一站式全流程服务的方向发展
CRO业务对于药物研发产业链环节的覆盖度高低为企业竞争力的重要考量标准。“全面综合型”CRO符合一站式服务趋势,企业倾向于基于自身的业务板块优势开拓上下游业务,形成一站式的模式,即覆盖药物发现、临床前研发、临床研究的各阶段的各服务项目(如靶点选择、药理学研究、临床试验I-IV期等),与中游药企具有高效协同效应。
(4)临床试验数据管理数字化及智能化
传统临床试验中存在纸质记录多、流程不统一、数据流转不畅等问题。近年来,国家发布相关法规,推动临床试验数据管理向信息化发展。借助AI、物联网、大数据等技术,临床研究企业的数据管理逐步数字化,不仅提升了数据准确性和可信度,还减少了人为失误,降低了试验成本。
3、行业竞争格局及主要企业
从全球市场看,CRO行业市场化程度高,行业集中度高,相关企业在CRO行业深耕多年,具有丰富的项目经验和跨国客户资源积累,资金和技术储备充裕。
随着我国人民生活水平的提升和医药需求的持续增长,我国医药市场规模不断增大,医药企业研发投入不断增加,我国CRO行业也处于高速增长阶段。由于我国CRO行业起步较晚,目前市场中尚未存在绝对的行业领跑者,市场竞争格局较为分散。
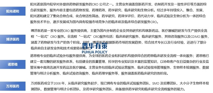
目前我国已经出现了众多优秀的CRO企业,如阳光诺和、博济医药、诺思格、万邦医药等。同时许多国外CRO企业也陆续在我国设立分支机构,这些CRO企业凭借充足的资金和技术优势,以及多年累积的优质客户资源,取得订单并在中国开展临床试验。领域内上市公司包括阳光诺和、博济医药、诺思格、万邦医药等。
行业内主要企业

资料来源
《2025-2031年医药研发服务行业细分市场分析及投资前景预测报告》涵盖行业全球及中国发展概况、供需数据、市场规模,产业政策/规划、相关技术、竞争格局、上游原料情况、下游主要应用市场需求规模及前景、区域结构、市场集中度、重点企业/玩家,企业占有率、行业特征、驱动因素、市场前景预测,投资策略、主要壁垒构成、相关风险等内容。同时北京普华有策信息咨询有限公司还提供市场专项调研项目、产业研究报告、产业链咨询、项目可行性研究报告、专精特新小巨人认证、市场占有率报告、十五五规划、项目后评价报告、BP商业计划书、产业图谱、产业规划、蓝白皮书、国家级制造业单项冠军企业认证、IPO募投可研、IPO工作底稿咨询等服务。(PHPOLICY:MJ)
目录
第一章宏观经济环境分析
第一节全球宏观经济分析
一、2024年全球宏观经济运行概况
二、2025年全球宏观经济趋势预测
第二节中国宏观经济环境分析
一、2020-2025年中国宏观经济运行概况
二、2025年中国宏观经济趋势预测
第三节医药研发服务行业社会环境分析
第四节医药研发服务行业政治法律环境分析
一、行业管理体制分析
二、行业相关发展规划
三、主要产业政策解读
第五节医药研发服务行业技术环境分析
一、技术发展水平分析
二、技术革新趋势分析
第二章国际医药研发服务行业发展分析
第一节国际医药研发服务行业发展现状分析
一、国际医药研发服务行业发展概况
二、主要国家医药研发服务行业的经济效益分析
三、2025-2031年国际医药研发服务行业的发展趋势分析
第二节主要国家及地区医药研发服务行业发展状况及经验借鉴
一、美国医药研发服务行业发展分析
1、2020-2025年行业规模情况
2、2025-2031年行业前景展望
二、欧洲医药研发服务行业发展分析
1、2020-2025年行业规模情况
2、2025-2031年行业前景展望
三、日韩医药研发服务行业发展分析
1、2020-2025年行业规模情况
2、2025-2031年行业前景展望
四、2020-2025年其他国家及地区医药研发服务行业发展分析
五、国外医药研发服务行业发展经验总结
第三章2020-2025年中国医药研发服务市场供需分析
第一节2020-2025年医药研发服务产能分析
一、2020-2025年中国医药研发服务产能及增长率
二、2025-2031年中国医药研发服务产能预测
三、2020-2025年中国医药研发服务产能利用率分析
第二节2020-2025年医药研发服务产量分析
一、2020-2025年中国医药研发服务产量及增长率
二、2025-2031年中国医药研发服务产量预测
第三节2020-2025年医药研发服务市场需求分析
一、2020-2025年中国医药研发服务市场需求量及增长率
二、2025-2031年中国医药研发服务市场需求量预测
第四节2020-2025年中国医药研发服务市场规模分析
第四章中国医药研发服务产业链结构分析
第一节中国医药研发服务产业链结构
一、产业链概况
二、特征
第二节中国医药研发服务产业链演进趋势
一、产业链生命周期分析
二、产业链价值流动分析
三、演进路径与趋势
第三节中国医药研发服务产业链竞争分析
第五章2020-2025年医药研发服务行业产业链分析
第一节2020-2025年医药研发服务行业上游运行分析
一、行业上游介绍
二、行业上游发展状况分析
三、行业上游对医药研发服务行业影响力分析
第二节2020-2025年医药研发服务行业下游运行分析
一、行业下游介绍
二、行业下游需求占比
三、行业下游发展状况分析
1、A用医药研发服务市场分析
(1)行业发展现状
(2)需求规模
(3)需求前景预测
2、B领域用医药研发服务市场分析
(1)行业发展现状
(2)需求规模
(3)需求前景预测
3、C领域用医药研发服务市场分析
(1)行业发展现状
(2)需求规模
(3)需求前景预测
4、D用医药研发服务市场分析
(1)行业发展现状
(2)需求规模
(3)需求前景预测
5、其他领域用医药研发服务市场分析
第六章中国医药研发服务行业区域市场分析
第一节华北地区医药研发服务行业分析
一、2020-2025年行业发展现状分析
二、2020-2025年市场规模情况分析
三、2020-2025年市场需求情况分析
四、2025-2031年行业发展前景预测
第二节东北地区医药研发服务行业分析
一、2020-2025年行业发展现状分析
二、2020-2025年市场规模情况分析
三、2020-2025年市场需求情况分析
四、2025-2031年行业发展前景预测
第三节华东地区医药研发服务行业分析
一、2020-2025年行业发展现状分析
二、2020-2025年市场规模情况分析
三、2020-2025年市场需求情况分析
四、2025-2031年行业发展前景预测
第四节华南地区医药研发服务行业分析
一、2020-2025年行业发展现状分析
二、2020-2025年市场规模情况分析
三、2020-2025年市场需求情况分析
四、2025-2031年行业发展前景预测
第五节华中地区医药研发服务行业分析
一、2020-2025年行业发展现状分析
二、2020-2025年市场规模情况分析
三、2020-2025年市场需求情况分析
四、2025-2031年行业发展前景预测
第六节西南地区医药研发服务行业分析
一、2020-2025年行业发展现状分析
二、2020-2025年市场规模情况分析
三、2020-2025年市场需求情况分析
四、2025-2031年行业发展前景预测
第七节西北地区医药研发服务行业分析
一、2020-2025年行业发展现状分析
二、2020-2025年市场规模情况分析
三、2020-2025年市场需求情况分析
四、2025-2031年行业发展前景预测
第七章中国医药研发服务行业市场经营情况分析
第一节2020-2025年行业产值规模分析
第二节2020-2025年行业基本特点分析
第三节2020-2025年行业销售收入分析(包含销售模式及销售渠道)
第四节2020-2025年行业区域结构分析
第八章中国医药研发服务产品价格分析
第一节2020-2025年中国医药研发服务历年价格
第二节中国医药研发服务当前市场价格
一、产品当前价格分析
二、产品未来价格预测
第三节中国医药研发服务价格影响因素分析
第四节2025-2031年医药研发服务行业未来价格走势预测
第九章医药研发服务行业竞争格局分析
第一节医药研发服务行业集中度分析
一、市场集中度分析
二、区域集中度分析
第二节医药研发服务行业竞争格局分析
一、行业竞争分析
二、与国际产品竞争分析
三、行业竞争格局展望
第三节中国医药研发服务行业竞争格局综述
一、医药研发服务行业竞争概况
二、重点企业市场份额占比分析
1、重点企业资产总计对比分析
2、重点企业从业人员对比分析
3、重点企业营业收入对比分析
4、重点企业利润总额对比分析
5、重点企业负债总额对比分析
第十章普华.有策对行业重点企业经营状况分析
第一节A公司
一、企业基本情况
二、企业主要业务概况及医药研发服务产品介绍
三、企业核心竞争力分析
四、企业经营情况分析
第二节B公司
一、企业基本情况
二、企业主要业务概况及医药研发服务产品介绍
三、企业核心竞争力分析
四、企业经营情况分析
第三节C公司
一、企业基本情况
二、企业主要业务概况及医药研发服务产品介绍
三、企业核心竞争力分析
四、企业经营情况分析
第四节D公司
一、企业基本情况
二、企业主要业务概况及医药研发服务产品介绍
三、企业核心竞争力分析
四、企业经营情况分析
第五节E公司
一、企业基本情况
二、企业主要业务概况及医药研发服务产品介绍
三、企业核心竞争力分析
四、企业经营情况分析
第十一章医药研发服务行业投资价值评估
第一节2020-2025年医药研发服务行业产销分析
第二节2020-2025年医药研发服务行业成长性分析
第三节2020-2025年医药研发服务行业盈利能力分析
一、主营业务利润率分析
二、总资产收益率分析
第四节2020-2025年医药研发服务行业偿债能力分析
一、短期偿债能力分析
二、长期偿债能力分析
第十二章PHPOLICY对2025-2031年中国医药研发服务行业发展预测分析
第一节2025-2031年中国医药研发服务发展环境预测
第二节2025-2031年我国医药研发服务行业产值预测
第三节2025-2031年我国医药研发服务行业销售收入预测
第四节2025-2031年我国医药研发服务行业总资产预测
第五节2025-2031年我国医药研发服务行业市场规模预测
第六节2025-2031年中国医药研发服务市场形势分析
一、2025-2031年中国医药研发服务生产形势分析预测
二、影响行业发展因素分析
1、有利因素
2、不利因素
第七节2025-2031年中国医药研发服务市场趋势分析
第十三章2025-2031年医药研发服务行业投资机会与风险
第一节医药研发服务行业投资机会
一、产业链投资机会
二、细分领域投资机会
三、重点区域投资机会
第二节医药研发服务行业主要壁垒构成
一、技术壁垒
二、资金壁垒
三、人才壁垒
四、其他壁垒
第三节医药研发服务行业投资风险分析
一、政策风险分析
二、技术风险分析
三、供求风险分析
四、宏观经济波动风险分析
五、关联产业风险分析
六、产品结构风险分析
第十四章普华有策对医药研发服务行业研究结论及投资建议

户名:北京普华有策信息咨询有限公司
开户银行:中国农业银行股份有限公司北京复兴路支行
账号:1121 0301 0400 11817
任何客户订购普华有策产品,公司都将出具全额的正规增值税发票,并发送到客户指定微信或邮箱。
