公司客服:010-89218002
杜经理:13911702652(微信同号)
张老师:18610339331
技术进步下电子测量仪器行业发展的多维变革与国产替代趋势
1、电子测量仪器行业概况
电子测量仪器是重要的产业基础,也是信息社会的重要组成部分。电子测量仪器是技术密集、资金密集、知识密集型行业,是现代产业科研、生产、试验、维修的必备条件和重要手段,在现代经济建设和国防建设中具有战略性的支撑地位,电子测量仪器广泛应用于国民经济的各个领域。
受益于中国政策的大力支持,智能制造、5G通信、半导体封测、汽车电子、新能源等下游产业的快速发展,中国的电子测量仪器市场在近几年高速增长,电子测量仪器中国市场约占全球市场的比重约三分之一,是全球竞争中最为重要的市场之一。数据显示,2023年我国电子测量仪器市场规模已从2019年的308.54亿元增长至377.78亿元,2025年预计将进一步达到422.9亿元。
2019-2023年我国电子测量仪器市场规模情况

资料来源:普华有策
我国电子测量仪器从二十世纪五六十年代开始发展,到目前已经经历了三个阶段:第一代是模拟仪器;第二代是数字式仪器,其以数字电路进行信息的数字化处理,并以数字显示,这种仪器比模拟仪器的测量精度高、响应速度快;第三代是智能化仪器,其内部含有单片机中央处理单元(MPU),数字采集和处理都由MPU控制。
经过多年发展,我国现有各类测试仪器企业6,000多家,已经形成门类品种比较齐全,具有一定技术基础和生产规模的产业体系。电子测量仪器行业也已经实现了“从无到有”,并向“从有到强”的迈进。市场结构方面,长期以来,国际知名仪器公司凭借技术和品牌优势占据了我国大部分高端电子测量仪器市场,国内企业生产的绝大部分产品处于中低档技术水平,且各生产厂家在低档产品方面的竞争相对激烈。随着国家对高端装备及精密测量仪器的重视与支持,国内企业在高端测量仪器方面也将不断增加研发投入并逐步打破国外技术垄断。
2、电子测量仪器行业受到国家政策大力支持
电子测量仪器产业是知识经济重要分支与信息社会重要组成部分,在电子信息产业链中作用不可替代,是现代产业多环节的基本条件和重要工具,有着战略性基础地位。其发展以现代测量原理为基础融合诸多先进技术,带动测量方式变革,推动现代制造业进步,促进社会经济全面发展,且随着测量范围扩大、精度提高,还能助力各行业技术革新,推动各领域发展。
为支持测量测试仪器仪表行业的发展,鼓励仪器仪表产业进行自主创新,近年来国家陆续出台多项鼓励政策。《中华人民共和国国民经济和社会发展第十四个五年规划和2035年远景目标纲要》《“十三五”先进制造技术领域科技创新专项规划》《广东省培育精密仪器设备战略性新兴产业集群行动计划(2021-2025年)》等行业发展政策进一步明确了仪器仪表行业发展的鼓励扶持方向。“十四五”规划明确指出要加强高端科研仪器设备研发制造。中华人民共和国第十三届全国人民代表大会常务委员会第三十二次会议修订通过了《中华人民共和国科学技术进步法》,明确鼓励优先采购国产科学仪器,鼓励企业增加研究开发和技术创新的投入。2022年9月,财政部、发改委、人民银行、审计署、银保监会五部门联合发布了《关于加快部分领域设备更新改造贷款财政贴息工作的通知》,2024年3月,国务院印发了《推动大规模设备更新和消费品以旧换新行动方案》,各类政策的发布将有利于增加各行业对科学仪器设备的需求,在供给和需求两端推动行业发展。
3、电子测量仪器行业产业链分析
电子测量仪器行业产业链上游主要为电子元器件、PCB、电子材料、机电产品等基础部件,其质量等影响仪器品质与性能;中游包括通用与专用电子测量仪器制造,企业通过研发或引技推出产品;下游涉及消费电子、科研教育、新能源汽车、工业生产、航空航天、医疗电子等领域,各领域在研发、生产、检测等环节均需电子测量仪器以保障相关工作开展与产品符合要求。
电子测量仪器行业产业链

资料来源:普华有策
4、电子测量仪器行业市场格局
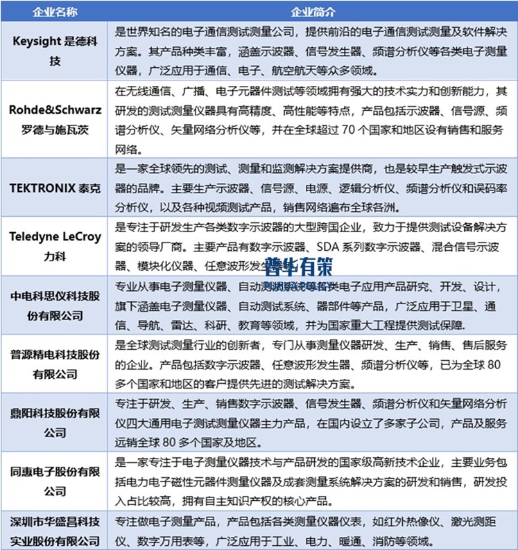
通用电子测试测量仪器属于技术密集型行业,其发展是多学科、多领域共同进步的结晶。美国、欧洲等发达国家和地区在通用电子测试测量仪器领域起步时间早,同时其在信息技术、测量技术等方面发展较快,下游应用领域产业基础良好,对电子测量仪器产品应用场景的理解更深刻,有丰富的产品设计和开发经验,特别是高带宽、高频率产品的设计和开发经验,在通用电子测试测量领域竞争优势明显,培育了是德科技、泰克、力科和罗德与施瓦茨等行业优势企业。行业内第一梯队公司主要为是德科技、泰克、力科、罗德与施瓦茨等欧美企业。
我国通用电子测试测量仪器行业起步相对较晚,在技术上与国外优势企业仍有一定的差距,特别在高带宽、高频率的产品领域,国内企业还需要一定的技术积累,短期内国内企业很难达到或接近国外优势企业的技术水平。以鼎阳科技为代表的国内极少数优势企业通过持续的研发投入和技术积累,已具备中高端产品的研发、生产和销售能力,正在率先缩短与国外优势企业的差距。
行业内主要企业有Keysight是德科技、Rohde&Schwarz罗德与施瓦茨、TEKTRONIX泰克、TeledyneLeCroy力科、中电科思仪科技股份有限公司、普源精电科技股份有限公司、鼎阳科技股份有限公司、同惠电子股份有限公司、深圳市华盛昌科技实业股份有限公司等。
行业内主要企业

资料来源:普华有策
5、电子测量仪器行业未来发展趋势
(1)技术进步推动仪器多维度发展
技术进步推动行业产品以多维度、智能化作为指导原则,采用较通用的模拟前端技术、信号处理技术、射频微波技术和软件平台技术,产品架构适应性强,需求响应迅速,功能配置多样。
随着人们对电子测量的理解不断加深,产品功能逐步丰富,通用电子测量仪器需要能在不同维度满足用户需求,如:数字示波器具备数字示波器功能、逻辑分析、串行解码分析、任意波形发生、波特图分析、电源分析及频谱分析等多种功能,信号发生器具备连续波发生、脉冲发生、基带信号调制、通信制式播放及功率计等多种功能,频谱分析仪具备频谱分析、矢量信号分析、电磁预兼容测试、矢量网络分析及电缆与天线测试等功能。
(2)功能模块化,系统平台化
随着客户需求的不断提升,单一测量很难满足用户的基本测量要求,越来越多的企业要求将多个测量功能分模块封装,再根据需求进行模块化调用。模块化结构通过共享的元器件、高速总线和用户自定义的开放式软件,将整个系统打造成多功能平台。在同一个硬件平台上,通过不同的软件功能,可以实现诸如示波器、频谱/信号分析仪、任意波形发生器、矢量网络分析仪等不同功能,提高客户使用效率,增强技术复用性,满足多功能自动化的测量要求。
(3)测量功能软件化
基于较通用的硬件架构,以数字信号处理技术在FPGA和软件中实现大量的测量和分析功能,实现测量功能软件化,如数字荧光技术、智能触发技术、数字中频和变频技术、正交信号处理技术、逐点扫描技术、高斯白噪声产生等各种产品功能。随着处理器处理能力的提升以及算法的优化,未来的产品功能将越来越多依靠软件实现。实现过程中,大量的算法需要研究和突破。
(4)测量仪器软硬件集成化、互联化
电子测量仪器会被系统集成商集成到不同的软件系统上,并开发出行业针对性的应用系统,使其更加专业化,例如多通道高速采集系统、5G综合测试仪、汽车集成测试系统、电池测试系统、EMI测试系统等。同时运用标准互联协议对多品牌、不同功能的测量仪器进行系统化集成及数据交换,实现仪器采集数据的云端分析。
(5)国产替代加速
2020年5月15日,美国商务部修改其长期使用的外国生产的直接产品规则和实体清单,限制中国企业采购半导体产品、技术和相关软件。原材料与核心器件缺失严重制约中国测量仪器产品向更高端方向发展。同时随着双边关税的加征,间接加重了国内企业设备购买的负担,国产替代迫在眉睫。受中美贸易摩擦影响,中国国内测量仪器企业利润空间受到压缩,开始陆续启动自研项目,尽管当前与国际顶级测量仪器巨头相比仍有一定差距,但配合政策、顺应国际形势变化,国产替代进程正不断加速。
《2025-2031年电子测量仪器行业细分市场调研及投资可行性分析报告》涵盖行业全球及中国发展概况、供需数据、市场规模,产业政策/规划、相关技术、竞争格局、上游原料情况、下游主要应用市场需求规模及前景、区域结构、市场集中度、重点企业/玩家,企业占有率、行业特征、驱动因素、市场前景预测,投资策略、主要壁垒构成、相关风险等内容。同时北京普华有策信息咨询有限公司还提供市场专项调研项目、产业研究报告、产业链咨询、项目可行性研究报告、专精特新小巨人认证、市场占有率报告、十五五规划、项目后评价报告、BP商业计划书、产业图谱、产业规划、蓝白皮书、国家级制造业单项冠军企业认证、IPO募投可研、IPO工作底稿咨询等服务。(PHPOLICY:GYF)
报告目录:
第一章 2020-2024年中国电子测量仪器行业发展概述
第一节 中国电子测量仪器行业上下游产业链分析
一、产业链模型原理介绍
二、电子测量仪器行业产业链条分析
第二节、中国电子测量仪器行业产业链环节分析
一、主要上游产业供给情况分析
二、2025-2031年主要上游产业供给预测分析
三、主要上游产业价格分析
四、2025-2031年主要上游产业价格预测分析
五、主要下游产业发展现状分析
六、主要下游产业规模分析
七、主要下游产业价格分析
八、2025-2031年主要下游产业前景预测分析
第二章 全球电子测量仪器行业市场发展现状分析
第一节 全球电子测量仪器行业发展规模分析
第二节全球电子测量仪器行业市场区域分布情况
第三节 北美电子测量仪器行业地区市场分析
一、北美电子测量仪器行业市场现状分析
二、北美电子测量仪器行业市场规模分析
三、2025-2031年北美电子测量仪器行业前景预测分析
第四节 欧洲电子测量仪器行业地区市场分析
一、欧洲电子测量仪器行业市场现状分析
二、欧洲电子测量仪器行业市场规模分析
三、2025-2031年欧洲电子测量仪器行业前景预测分析
第五节 亚洲电子测量仪器行业地区市场分析
一、亚洲电子测量仪器行业市场现状分析
二、亚洲电子测量仪器行业市场规模分析
三、2025-2031年亚洲电子测量仪器行业前景预测分析
第六节 其他地区分析
第七节 2025-2031年全球电子测量仪器行业规模预测
第三章 中国电子测量仪器产业发展环境分析
第一节 中国宏观经济环境分析及预测
第二节 中国电子测量仪器行业政策环境分析
第三节 中国电子测量仪器产业社会环境发展分析
第四节 中国电子测量仪器产业技术环境分析
第四章 2020-2024年中国电子测量仪器行业运行情况
第一节 中国电子测量仪器行业发展因素分析
一、电子测量仪器行业有利因素分析
二、电子测量仪器行业稳定因素分析
三、电子测量仪器行业不利因素分析
第二节 中国电子测量仪器行业市场规模分析
第三节 中国电子测量仪器行业供应情况分析
第四节 中国电子测量仪器行业需求情况分析
第五节 中国电子测量仪器行业供需平衡分析
第六节 中国电子测量仪器行业发展趋势分析
第七节 中国电子测量仪器行业主要进入壁垒分析
第八节 中国电子测量仪器行业细分市场分析
一、A领域
1、2020-2024年行业发展概况
2、2020-2024年需求规模
3、2025-2031年需求前景预测
二、B领域
1、2020-2024年行业发展概况
2、2020-2024年需求规模
3、2025-2031年需求前景预测
三、其他
1、2020-2024年行业发展概况
2、2020-2024年需求规模
3、2025-2031年需求前景预测
第五章 中国电子测量仪器行业运行数据监测
第一节 中国电子测量仪器行业总体规模分析
第二节 中国电子测量仪器行业产销与费用分析
一、行业产成品分析
二、行业销售收入分析
三、行业总资产负债率分析
四、行业利润规模分析
五、行业总产值分析
六、行业销售成本分析
七、行业销售费用分析
八、行业管理费用分析
九、行业财务费用分析
第三节 中国电子测量仪器行业财务指标分析
一、行业盈利能力分析
二、行业偿债能力分析
三、行业营运能力分析
四、行业发展能力分析
第六章 2020-2024年中国电子测量仪器市场格局分析
第一节 中国电子测量仪器行业集中度分析
一、中国电子测量仪器行业市场集中度分析
二、中国电子测量仪器行业区域集中度分析
第三节 中国电子测量仪器行业存在的问题及对策
第四节 中外电子测量仪器行业市场竞争力分析
第五节电子测量仪器行业竞争格局分析
一、电子测量仪器行业竞争概况
二、重点企业市场份额占比分析
1、重点企业资产总计对比分析
2、重点企业从业人员对比分析
3、重点企业营业收入对比分析
4、重点企业利润总额对比分析
5、重点企业负债总额对比分析
第七章 中国电子测量仪器行业价格走势分析
第一节 电子测量仪器行业价格影响因素分析
第二节 2020-2024年中国电子测量仪器行业价格现状分析
第三节 2025-2031年中国电子测量仪器行业价格走势预测
第八章 2020-2024年中国电子测量仪器行业区域市场现状分析
第一节 中国电子测量仪器行业区域市场规模分布
第二节 中国华东地区电子测量仪器市场分析
一、华东地区概述
二、华东地区电子测量仪器市场需求情况及规模分析
三、2025-2031年华东地区电子测量仪器市场前景预测
第三节 华南地区市场分析
一、华南地区概述
二、华南地区电子测量仪器市场需求情况及规模分析
三、2025-2031年华南地区电子测量仪器市场前景预测
第四节 华北地区市场分析
一、华北地区概述
二、华北地区电子测量仪器市场规模分析
三、2025-2031年内华北地区电子测量仪器市场前景预测
第五节 华中地区市场分析
一、华中地区概述
二、华中地区电子测量仪器市场规模分析
三、2025-2031年华中地区电子测量仪器市场前景预测
第六节 东北地区市场分析
一、东北地区概述
二、东北地区电子测量仪器市场规模分析
三、2025-2031年东北地区电子测量仪器市场前景预测
第七节 西北地区市场分析
一、西北地区概述
二、西北地区电子测量仪器市场规模分析
三、2025-2031年西北地区电子测量仪器市场前景预测
第八节 西南地区市场分析
一、西南地区概述
二、西南地区电子测量仪器市场规模分析
三、2025-2031年西南地区电子测量仪器市场前景预测
第九章 2020-2024年中国电子测量仪器行业竞争情况
第一节 中国电子测量仪器行业竞争结构分析
一、现有企业间竞争
二、潜在进入者分析
三、替代品威胁分析
四、供应商议价能力
五、客户议价能力
第二节 中国电子测量仪器行业SWOT分析
一、行业优势分析
二、行业劣势分析
三、行业机会分析
四、行业威胁分析
第十章 电子测量仪器行业重点企业分析
第一节 企业
一、企业概况
二、企业主营业务概况及电子测量仪器产品介绍
三、企业主要经济指标情况
四、企业竞争优势分析
第二节 企业
一、企业概况
二、企业主营业务概况及电子测量仪器产品介绍
三、企业主要经济指标情况
四、企业竞争优势分析
第三节 企业
一、企业概况
二、企业主营业务概况及电子测量仪器产品介绍
三、企业主要经济指标情况
四、企业竞争优势分析
第四节 企业
一、企业概况
二、企业主营业务概况及电子测量仪器产品介绍
三、企业主要经济指标情况
四、企业竞争优势分析
第五节 企业
一、企业概况
二、企业主营业务概况及电子测量仪器产品介绍
三、企业主要经济指标情况
四、企业竞争优势分析
第十一章 2025-2031年中国电子测量仪器行业发展前景预测
第一节中国电子测量仪器行业市场发展预测
一、中国电子测量仪器行业市场规模预测
二、中国电子测量仪器行业市场规模增速预测
三、中国电子测量仪器行业产值规模预测
四、中国电子测量仪器行业产值规模增速预测
五、中国电子测量仪器行业供需情况预测
六、中国电子测量仪器行业销售收入预测
七、中国电子测量仪器行业投资增速预测
第二节中国电子测量仪器行业盈利走势预测
一、中国电子测量仪器行业毛利润增速预测
二、中国电子测量仪器行业利润总额增速预测
第一节 中国电子测量仪器行业重点投资方向分析
第二节 中国电子测量仪器行业重点投资区域分析
第三节 中国电子测量仪器行业投资注意事项
第四节 中国电子测量仪器行业投资可行性分析
第十三章 2025-2031年电子测量仪器行业投资机会与风险分析
第一节 投资环境的分析与对策
第二节 投资挑战及机遇分析
第三节 行业投资风险分析
一、政策风险
二、经营风险
三、技术风险
四、竞争风险
五、其他风险
拔打普华有策全国统一客户服务热线:01089218002,24小时值班热线杜经理:13911702652(微信同号),张老师:18610339331
点击“在线订购”进行报告订购,我们的客服人员将在24小时内与您取得联系
发送邮件到puhua_policy@126.com;或13911702652@139.com,我们的客服人员会在24小时内与您取得联系
您可直接下载“订购协议”,或电话、微信致电我公司工作人员,由我公司工作人员以邮件或微信给您“订购协议”;扫描件或快递原件盖章版
户名:北京普华有策信息咨询有限公司
开户银行:中国农业银行股份有限公司北京复兴路支行
账号:1121 0301 0400 11817
任何客户订购普华有策产品,公司都将出具全额的正规增值税发票。发票我们将以快递形式及时送达。