公司客服:010-89218002
杜经理:13911702652(微信同号)
张老师:18610339331
下游应用领域已成为拉动磁性元器件市场增长的重要动力
1、磁性元器件行业概况
磁性元器件可大致分为变压器和电感器两大类。变压器是指利用电磁感应原理实现电能变换或把电能从一个电路传递到另一个电路的静止电磁装置,其通过一次绕组和二次绕组之间的匝数差来改变电压比或电流比,以实现电能或信号的传输和分配。变压器主要作用有降低交流电压、提升交流电压、信号耦合、变换阻抗及隔离等。根据变压器用途不同,变压器可大致分为电源变压器、高频高压变压器、仪用变压器、平板变压器、特种变压器等。
电感是利用电磁感应原理,将电能转化为磁能而存储起来,当交流电通过电感时,电流产生的磁场将其他的绕线切割,从而产生反向电压并阻碍电流变化,反之当电流减少时,则向电流增加的方向产生电动势,阻碍电流减小的趋势。电感的这种特性使得电路中电流通过更加平滑,减弱开关瞬间电流的急剧变化,起到筛选信号、过滤噪声、稳定电流及抑制电磁波干扰等功能,可与电容、电阻等元件组合,对电路形成一定保护作用。电感分类方式较多,按照安装形式可以分为插装式电感、片式电感等,按照工作频率可以分为低频电感、中频电感和高频电感等;按用途可分为功率电感、滤波电感和扼流圈等。
磁性元器件是实现电能和磁能相互转换基础元器件,系电子元器件行业领域的重要分支,下游应用广泛,主要应用于电源和电器电子设备,并最终应用于通信、能源、工业、医疗、汽车、消费电子等下游行业,是保障电器电子设备安全稳定工作的重要基础元器件。
2、未来发展趋势
(1)下游应用领域市场需求的不断增长,推动了磁性元器件市场的发展
磁性元器件作为电源与电器电子设备的重要基础元器件,用以保障电器电子设备的安全稳定工作,服务器、新能源汽车及充电桩、通信设备、光伏储能等新兴领域的快速发展,推动了高性能磁性元器件的市场需求。各应用领域需要的电子变压器数量如下:
各应用领域需要的电子变压器数量

资料来源:普华有策
磁性元器件是服务器电源、新能源汽车车载电源及充电桩充电模块、光伏发电逆变器等的核心零部件。其市场空间与服务器、新能源汽车、光伏发电等市场紧密相关。伴随新一代信息技术发展,计算场景转变等推动服务器需求增加;新能源领域应用环境复杂、要求高,其发展趋势对磁性元器件指标提出更高要求,也提供市场空间;新能源汽车市场发展良好且带动充电桩市场规模增长,推动磁性元器件需求。在光伏发电领域,受益于政策支持,光伏装机量向好,全球及国内光伏逆变器市场规模持续增长,磁性元器件市场规模也随之扩大。
(2)下游应用领域技术的迭代升级,对磁性元器件的性能提出了更高的要求
5G等新一代通信技术以及AI技术的不断普及,对服务器所需处理的数据量以及处理能力提出了更高的挑战,一方面,高频运算电路中需要运用较多的磁性元器件匹配阻抗与电路或系统的特性阻抗,以实现电路电子设备的稳定运行,另一方面,需要降低磁性元器件的损耗,以应对数据中心的功耗较大的情况。为应对新能源汽车续航里程提升和快速充电的要求,大功率、高压充电桩已经属于刚性需求,随着充电桩充电功率的提高,与磁性元器件提出了更高的技术与可靠性要求,推动了磁性元器件企业的技术迭代升级。此外,随着快充在移动终端的不断普及,大功率变压器与电感的需求不断增加,高频化、小型化的磁性元器件要求对企业的技术水平与研发能力提出了进一步的要求。
3、磁性元器件行业竞争格局
磁性元器件行业仍以境外企业为主,境外知名企业凭借较长时间的技术积累、生产经验、品牌知名度等因素拥有较高的市场占有率,主要境外知名厂商包括村田(Murata)、TDK、台达、普思电子、帛汉股份等。我国磁性元器件起步较晚,发展之初依靠较低的人力成本进行代工生产,伴随国内市场的不断扩大,电子电器行业的技术不断革新,国内企业利用长期的技术研发与经验积累,出现了一批拥有自主品牌、较强研发能力、较好品牌知名度的国内磁性元器件企业,主要包括顺络电子、可立克、京泉华、伊戈尔、铭普光磁、美信科技、亚信科技等。
伴随国内市场成为全球电子电器设备的主要市场,以及国内企业在通信、数据中心、光伏发电、新能源汽车等磁性元器件新兴应用领域逐步呈现主导地位,国内磁性元器件企业的市场份额与市场地位逐步提升,特别是新兴领域对磁性元器件的性能、质量、可靠性的要求有了进一步的提高,对于生产厂商的设计能力、工艺能力、自动化规模化生产能力、品质管控能力、快速响应能力的要求提升至新高度,将推动国内市场的良性竞争,头部企业的市场地位以及市场占有率有望得到进一步上升。
4、政策的影响
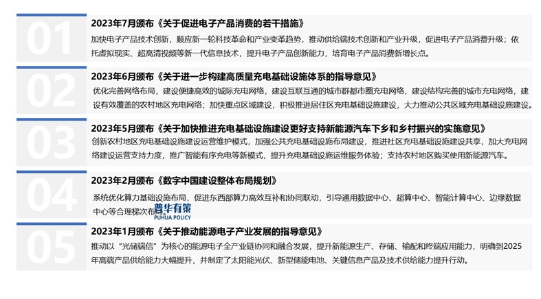
磁性元器件作为重要基础元器件之一,应用范围广泛,且与下游应用领域需求发展紧密相关,磁性元器件行业正逐步拓展在服务器、汽车电子、充电桩、光伏等新兴应用领域的应用场景与客户群体,上述新兴应用领域受到行业政策的正面影响,其市场需求、市场规模、客户群体正呈现良好的发展趋势,行业发展有效带动包括磁性元器件在内的原材料采购需求,积极的行业政策有效刺激着行业内企业产品的发展。
主要法律法规和政策

资料来源:普华有策
《2024-2030年磁性元器件行业产业链细分产品调研及前景研究预测报告》,涵盖行业全球及中国发展概况、供需数据、市场规模,产业政策/规划、相关技术、竞争格局、上游原料情况、下游主要应用市场需求规模及前景、区域结构、市场集中度、重点企业/玩家,企业占有率、行业特征、驱动因素、市场前景预测,投资策略、主要壁垒构成、相关风险等内容。同时北京普华有策信息咨询有限公司还提供市场专项调研项目、产业研究报告、产业链咨询、项目可行性研究报告、专精特新小巨人认证、市场占有率报告、十五五规划、项目后评价报告、BP商业计划书、产业图谱、产业规划、蓝白皮书、国家级制造业单项冠军企业认证、IPO募投可研、IPO工作底稿咨询等服务。(PHPOLICY:GYF)
报告目录:
第一章 2018-2023年中国磁性元器件行业产业链调研情况
第一节 中国磁性元器件行业上下游产业链分析
一、产业链模型原理介绍
二、磁性元器件行业产业链结构图分析
第二节 中国磁性元器件行业上游产业发展及前景预测
一、上游主要产品介绍
二、上游主要产业供给情况分析
三、2024-2030年上游主要产业供给预测分析
四、上游主要产业价格分析
五、2024-2030年主要上游产业价格预测分析
一、下游应用领域结构图
二、下游细分市场应用领域分析
1、通信行业用磁性元器件市场分析
(1)行业发展现状
(2)需求规模
(3)需求前景预测
2、新能源行业用磁性元器件市场分析
(1)行业发展现状
(2)需求规模
(3)需求前景预测
3、工业控制行业用磁性元器件市场分析
(1)行业发展现状
(2)需求规模
(3)需求前景预测
4、医疗行业用磁性元器件市场分析
(1)行业发展现状
(2)需求规模
(3)需求前景预测
5、其他领域用磁性元器件市场分析
(1)行业发展现状
(2)需求规模
(3)需求前景预测
第二章 全球磁性元器件行业市场发展现状分析
第一节 全球磁性元器件行业发展规模及现状分析
第三节 亚洲磁性元器件行业地区市场分析
一、亚洲磁性元器件行业市场现状分析
二、亚洲磁性元器件行业市场规模分析
三、2024-2030年亚洲磁性元器件行业前景预测分析
第四节 北美磁性元器件行业地区市场分析
一、北美磁性元器件行业市场现状分析
二、北美磁性元器件行业市场规模分析
三、2024-2030年北美磁性元器件行业前景预测分析
第五节 欧洲磁性元器件行业地区市场分析
一、欧洲磁性元器件行业市场现状分析
二、欧洲磁性元器件行业市场规模分析
三、2024-2030年欧洲磁性元器件行业前景预测分析
第六节 其他地区分析
第七节 2024-2030年全球磁性元器件行业规模及趋势预测
第三章 中国磁性元器件产业发展环境分析
第一节 中国宏观经济环境分析及预测
一、国内经济发展分析
二、经济走势预测
第二节 中国磁性元器件行业政策环境分析
一、行业监管体制分析
二、主要法律法规、政策及发展规划情况
三、国家政策对本行业发展影响分析
第三节 中国磁性元器件产业社会环境发展分析
一、所属行业发展现状分析
二、磁性元器件产业社会环境发展分析
三、社会环境对行业的影响
第四节 中国磁性元器件产业技术环境分析
一、行业技术现状及特点分析
二、行业技术发展趋势预测
第四章 2018-2023年中国磁性元器件行业运行情况
第一节 中国磁性元器件行业发展因素分析
一、磁性元器件行业有利因素分析
二、磁性元器件行业不利因素分析
第二节 中国磁性元器件行业市场规模分析
第三节 中国磁性元器件行业供应情况分析
第四节 中国磁性元器件行业需求情况分析
第五节 中国磁性元器件行业供需平衡分析
第六节 中国磁性元器件行业发展趋势分析
第七节 中国磁性元器件行业主要进入壁垒分析
第八节 中国磁性元器件行业细分市场发展现状及前景
第五章 中国磁性元器件行业运行数据监测
第一节 中国磁性元器件行业总体规模分析
第二节 中国磁性元器件行业产销与费用分析
一、行业产成品分析
二、行业销售收入分析
三、行业总资产负债率分析
四、行业利润规模分析
五、行业总产值分析
六、行业销售成本分析
七、行业销售费用分析
八、行业管理费用分析
九、行业财务费用分析
第三节 中国磁性元器件行业财务指标分析
一、行业盈利能力分析
二、行业偿债能力分析
三、行业营运能力分析
四、行业发展能力分析
第六章 2018-2023年中国磁性元器件市场格局分析
第一节 中国磁性元器件行业集中度分析
一、中国磁性元器件行业市场集中度分析
二、中国磁性元器件行业区域集中度分析
第三节 中国磁性元器件行业存在的问题及对策
第四节 中外磁性元器件行业市场竞争力分析
第五节磁性元器件行业竞争格局分析
第七章 中国磁性元器件行业价格走势分析
第一节 磁性元器件行业价格影响因素分析
第二节 2018-2023年中国磁性元器件行业价格现状分析
第三节 2024-2030年中国磁性元器件行业价格走势预测
第八章 2018-2023年中国磁性元器件行业区域市场现状分析
第一节 中国磁性元器件行业区域市场规模分布
第二节 中国华东地磁性元器件市场分析
一、华东地区概述
二、华东地区磁性元器件市场供需情况及规模分析
三、2024-2030年华东地区磁性元器件市场前景预测
第三节 华中地区市场分析
一、华中地区概述
二、华中地区磁性元器件市场供需情况及规模分析
三、2024-2030年华中地区磁性元器件市场前景预测
第四节 华南地区市场分析
一、华南地区概述
二、华南地区磁性元器件市场供需情况及规模分析
三、2024-2030年华南地区磁性元器件市场前景预测
第五节 华北地区市场分析
一、华北地区概述
二、华北地区磁性元器件市场供需情况及规模分析
三、2024-2030年华北地区磁性元器件市场前景预测
第六节 东北地区市场分析
一、东北地区概述
二、东北地区磁性元器件市场供需情况及规模分析
三、2024-2030年东北地区磁性元器件市场前景预测
第七节 西北地区市场分析
一、西北地区概述
二、西北地区磁性元器件市场供需情况及规模分析
三、2024-2030年西北地区磁性元器件市场前景预测
第八节 西南地区市场分析
一、西南地区概述
二、西南地区磁性元器件市场供需情况及规模分析
三、2024-2030年西南地区磁性元器件市场前景预测
第九章 2018-2023年中国磁性元器件行业竞争情况
第一节 中国磁性元器件行业竞争结构分析
一、现有企业间竞争
二、潜在进入者分析
三、替代品威胁分析
四、供应商议价能力
五、客户议价能力
第二节 中国磁性元器件行业SWOT分析
一、行业优势分析
二、行业劣势分析
三、行业机会分析
四、行业威胁分析
第十章 2018-2023年磁性元器件行业重点企业分析
第一节 企业A
一、企业概况
二、企业主营产品
三、企业主要经济指标情况
四、企业竞争优势分析
第二节 企业B
一、企业概况
二、企业主营产品
三、企业主要经济指标情况
四、企业竞争优势分析
第三节 企业C
一、企业概况
二、企业主营产品
三、企业主要经济指标情况
四、企业竞争优势分析
第四节 企业D
一、企业概况
二、企业主营产品
三、企业主要经济指标情况
四、企业竞争优势分析
第五节 企业E
一、企业概况
二、企业主营产品
三、企业主要经济指标情况
四、企业竞争优势分析
第十一章 2024-2030年中国磁性元器件行业发展前景预测
第一节中国磁性元器件行业市场发展预测
一、中国磁性元器件行业市场规模预测
二、中国磁性元器件行业产值规模预测
三、中国磁性元器件行业供需情况预测
四、中国磁性元器件行业销售收入预测
五、中国磁性元器件行业投资增速预测
第二节中国磁性元器件行业盈利走势预测
一、中国磁性元器件行业毛利润预测
二、中国磁性元器件行业利润总额预测
第十二章 2024-2030年中国磁性元器件行业投资建议
第一节、中国磁性元器件行业重点投资方向分析
第二节、中国磁性元器件行业重点投资区域分析
第三节、中国磁性元器件行业投资注意事项
第十三章 2024-2030年磁性元器件行业投资机会与风险分析
第一节 投资环境的分析与对策
第二节 投资挑战及机遇分析
第三节 行业投资风险分析
一、政策风险
二、经营风险
三、技术风险
四、竞争风险
五、其他风险
拔打普华有策全国统一客户服务热线:01089218002,24小时值班热线杜经理:13911702652(微信同号),张老师:18610339331
点击“在线订购”进行报告订购,我们的客服人员将在24小时内与您取得联系
发送邮件到puhua_policy@126.com;或13911702652@139.com,我们的客服人员会在24小时内与您取得联系
您可直接下载“订购协议”,或电话、微信致电我公司工作人员,由我公司工作人员以邮件或微信给您“订购协议”;扫描件或快递原件盖章版
户名:北京普华有策信息咨询有限公司
开户银行:中国农业银行股份有限公司北京复兴路支行
账号:1121 0301 0400 11817
任何客户订购普华有策产品,公司都将出具全额的正规增值税发票。发票我们将以快递形式及时送达。