公司客服:010-89218002
杜经理:13911702652(微信同号)
张老师:18610339331
国家政策促进钠电材料烧结窑炉行业绿色发展
1、钠电材料烧结窑炉行业概况
钠电材料烧结窑炉是指烧制材料为钠电材料的一类工业窑炉。钠电材料烧结窑炉按照所烧制材料不同,可分为层状氧化物材料辊道炉、聚阴离子体系材料辊道炉、钠电负极材料气氛辊道炉。钠电材料烧结窑炉按照工作方式可分为间歇式窑炉和连续性窑炉。间歇式窑炉间断地进行生产,每次装料、烧成、冷却和出窑都需要一定的时间,并且在这段时间内不能进行其他操作。而连续性窑炉则能够连续不断地进行生产,物料在窑内连续流动,生产过程相对连续且稳定。由于工作的方式不同,各工业窑炉的工艺难度均不同。间歇式窑炉的温度控制相对容易实现,因为每次装料量较少,热量传递较为迅速。而连续性窑炉则需要更加复杂的温度控制系统,以确保物料在窑内均匀受热。
2、钠电材料烧结窑炉行业发展趋势
(1)炉型适配性提升
随着钠电材料技术研究的不断发展,钠电材料烧结窑炉技术为满足钠电池生产过程中的高温烧结、气氛控制等需求仍需提升。目前钠离子电池正极材料仍处于技术未成熟阶段,虽主流钠电正极材料发展方向主要围绕层状氧化物、聚阴离子化合物、普鲁士蓝化合物,但由于稳定性因素,当前钠离子电池正极材料在研有100多种。未来钠电材料烧结窑炉仍需提升更加广泛的适配性以迎接钠电行业高速发展期。
(2)排放绿色化
随着全球对环保意识的提高,钠电材料烧结窑炉的节能环保性能成为重要的发展趋势。在双碳大背景下,新型储能正朝着高能量密度、长寿命、高安全、低成本等方向发展,其生产过程也须不断降低污染。当前中国钠电工业窑炉企业通过优化窑炉结构、采用高效节能技术、减少废气排放等措施,可以实现窑炉的绿色生产,降低生产成本,同时也有利于企业的可持续发展。《排污许可证申请与核发技术规范工业炉窑》、《“十四五”可再生能源发展规划》等政策发布将进一步刺激行业绿色化发展。
(3)温场气场控制精确化
烧结作为钠电材料在生产环境中使材料产生反应的重要工序,烧结炉的温度和气氛的精确控制对钠电正极材料品质有决定性影响。由于辊道炉结构组成,加热元件左右贯穿,炉内温差比较大,因此辊道炉对于烧结过程温度分布极度考验企业技术水平。当前钠电材料烧结炉制造企业通常以加设侧面辅助加热及炉底部进气结构改进为提升温场气场控制精确化方案。未来随科技进步及工业窑炉技术不断创新,温场气场控制精确化解决方案将逐渐增多。
3、政策对钠电材料烧结窑炉行业发展的影响
国家政策法规对钠电材料烧结窑炉行业的影响主要体现在环保、能效、安全生产和技术创新等方面。这些政策法规的实施,不仅推动了钠电材料烧结窑炉行业的绿色发展和技术进步,也为行业内企业提供了良好的发展环境。
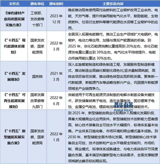
钠电材料烧结窑炉行业主要法律法规及政策

资料来源:普华有策
4、钠电材料烧结窑炉行业存在多方面的行业壁垒,主要包括以下几点:
(1)技术壁垒
钠电材料烧结窑炉在温度控制技术方面,对温度精度、均匀性和稳定性要求极高,不同材料需特定温度曲线,精确控制温度是确保材料性能和质量的关键;气氛控制技术上,部分材料烧结需特定气氛环境,精确控制气氛成分、流量、压力等参数至关重要;窑炉结构设计技术方面,合理设计能保证热量均匀传递、物料顺畅输送及窑炉高效运行,其加热元件布置、炉膛结构、进出料装置等设计需考虑钠电材料特性和烧结工艺要求以达最佳烧结效果。
(2)人才壁垒
钠电材料烧结窑炉行业需专业技术人才,涉及多学科领域,企业要有材料专家、窑炉设计师等组成的专业团队以进行产品研发等工作;同时也需要研发经验人才,能随市场需求和材料技术发展改进创新窑炉产品,这类人才培养时间长、实践经验积累难,对新企业形成人才壁垒。
(3)资金壁垒
企业为满足市场高性能、高质量要求,需大量资金投入研发,包括购置先进设备仪器及进行实验测试;生产也需先进设备和加工工艺以及大量资金建设厂房、购置设备和建立管理体系;同时新企业产品客户验证周期长,需承担多项成本,且客户订单量和付款周期不确定,对企业资金周转能力要求高。
《2024-2030年钠电材料烧结窑炉行业深度调研及投资前景咨询报告》涵盖行业全球及中国发展概况、供需数据、市场规模,产业政策/规划、相关技术、竞争格局、上游原料情况、下游主要应用市场需求规模及前景、区域结构、市场集中度、重点企业/玩家,企业占有率、行业特征、驱动因素、市场前景预测,投资策略、主要壁垒构成、相关风险等内容。同时北京普华有策信息咨询有限公司还提供市场专项调研项目、产业研究报告、产业链咨询、项目可行性研究报告、专精特新小巨人认证、市场占有率报告、十五五规划、项目后评价报告、BP商业计划书、产业图谱、产业规划、蓝白皮书、国家级制造业单项冠军企业认证、IPO募投可研、IPO工作底稿咨询等服务。(PHPOLICY:GYF)
目录
第一章宏观经济环境分析
第一节 全球宏观经济分析
一、2023年全球宏观经济运行概况
二、2024年全球宏观经济趋势预测
第二节 中国宏观经济环境分析
一、2019-2023年中国宏观经济运行概况
二、2024年中国宏观经济趋势预测
第三节 钠电材料烧结窑炉行业社会环境分析
第四节 钠电材料烧结窑炉行业政治法律环境分析
一、行业管理体制分析
二、行业相关发展规划
三、主要产业政策解读
第五节 钠电材料烧结窑炉行业技术环境分析
一、技术发展水平分析
二、技术革新趋势分析
第二章国际钠电材料烧结窑炉行业发展分析
第一节 国际钠电材料烧结窑炉行业发展现状分析
一、国际钠电材料烧结窑炉行业发展概况
二、主要国家钠电材料烧结窑炉行业的经济效益分析
三、2024-2030年国际钠电材料烧结窑炉行业的发展趋势分析
第二节 主要国家及地区钠电材料烧结窑炉行业发展状况及经验借鉴
一、美国钠电材料烧结窑炉行业发展分析
1、2019-2023年行业规模情况
2、2024-2030年行业前景展望
二、欧洲钠电材料烧结窑炉行业发展分析
1、2019-2023年行业规模情况
2、2024-2030年行业前景展望
三、日韩钠电材料烧结窑炉行业发展分析
1、2019-2023年行业规模情况
2、2024-2030年行业前景展望
四、2019-2023年其他国家及地区钠电材料烧结窑炉行业发展分析
五、国外钠电材料烧结窑炉行业发展经验总结
第三章 钠电材料烧结窑炉所属行业发展分析
第一节 钠电材料烧结窑炉所属行业发展历程
第二节 钠电材料烧结窑炉所属行业发展分析
一、 全球钠电材料烧结窑炉所属行业发展分析
1、全球钠电材料烧结窑炉所属行业市场规模分析
2、全球钠电材料烧结窑炉所属行业市场格局分析
3、全球钠电材料烧结窑炉所属行业市场前景预测
二、 中国钠电材料烧结窑炉所属行业市场发展分析
1、中国钠电材料烧结窑炉所属行业市场规模分析
2、中国钠电材料烧结窑炉所属行业市场格局分析
3、中国钠电材料烧结窑炉所属行业市场前景预测
4、中国钠电材料烧结窑炉所属行业市场发展趋势
第三节 钠电材料烧结窑炉所属行业市场发展分析
一、钠电材料烧结窑炉所属行业产能分析
二、钠电材料烧结窑炉所属行业产量分析
三、 产品应用领域广泛,高附加值应用领域消费占比较低
四、 低端市场整体产能过剩,高端市场供应不足
第四节 钠电材料烧结窑炉所属行业市场规模及预测
第四章中国钠电材料烧结窑炉产业链结构分析
第一节 中国钠电材料烧结窑炉产业链结构
一、产业链概况
二、特征
第二节 中国钠电材料烧结窑炉产业链演进趋势
一、产业链生命周期分析
二、产业链价值流动分析
三、演进路径与趋势
第三节 中国钠电材料烧结窑炉产业链竞争分析
第五章 2019-2023年钠电材料烧结窑炉行业产业链分析
第一节 2019-2023年钠电材料烧结窑炉行业上游运行分析
一、行业上游介绍
二、行业上游发展状况分析
三、行业上游对钠电材料烧结窑炉行业影响力分析
第二节 2019-2023年钠电材料烧结窑炉行业下游运行分析
一、行业下游介绍
二、行业下游发展状况分析
1、A领域
(1)行业发展现状
(2)需求规模
(3)需求前景预测
2、B领域
(1)行业发展现状
(2)需求规模
(3)需求前景预测
3、C领域
(1)行业发展现状
(2)需求规模
(3)需求前景预测
4、D领域
(1)行业发展现状
(2)需求规模
(3)需求前景预测
5、E领域
(1)行业发展现状
(2)需求规模
(3)需求前景预测
第六章中国钠电材料烧结窑炉行业区域市场分析
第一节 华北地区钠电材料烧结窑炉行业分析
一、地区经济发展现状分析
二、2019-2023年市场规模情况分析
三、2024-2030年行业发展前景预测
第二节 东北地区钠电材料烧结窑炉行业分析
一、地区经济发展现状分析
二、2019-2023年市场规模情况分析
三、2024-2030年行业发展前景预测
第三节 华东地区钠电材料烧结窑炉行业分析
一、地区经济发展现状分析
二、2019-2023年市场规模情况分析
三、2024-2030年行业发展前景预测
第四节 华南地区钠电材料烧结窑炉行业分析
一、地区经济发展现状分析
二、2019-2023年市场规模情况分析
三、2024-2030年行业发展前景预测
第五节 华中地区钠电材料烧结窑炉行业分析
一、地区经济发展现状分析
二、2019-2023年市场规模情况分析
三、2024-2030年行业发展前景预测
第六节 西南地区钠电材料烧结窑炉行业分析
一、地区经济发展现状分析
二、2019-2023年市场规模情况分析
三、2024-2030年行业发展前景预测
第七节 西北地区钠电材料烧结窑炉行业分析
一、地区经济发展现状分析
二、2019-2023年市场规模情况分析
三、2024-2030年行业发展前景预测
第七章中国钠电材料烧结窑炉所属行业成本费用分析
第一节 2019-2023年钠电材料烧结窑炉行业产品销售成本分析
一、2019-2023年行业销售成本总额分析
二、不同规模企业销售成本比较分析
三、不同所有制企业销售成本比较分析
第二节 2019-2023年钠电材料烧结窑炉行业销售费用分析
一、2019-2023年行业销售费用总额分析
二、不同规模企业销售费用比较分析
三、不同所有制企业销售费用比较分析
第三节 2019-2023年钠电材料烧结窑炉行业管理费用分析
一、2019-2023年行业管理费用总额分析
二、不同规模企业管理费用比较分析
三、不同所有制企业管理费用比较分析
第四节 2019-2023年钠电材料烧结窑炉行业财务费用分析
一、2019-2023年行业财务费用总额分析
二、不同规模企业财务费用比较分析
三、不同所有制企业财务费用比较分析
第八章中国钠电材料烧结窑炉行业市场经营情况分析
第一节 2019-2023年行业市场规模分析
第二节 2019-2023年行业基本特点分析
第三节 2019-2023年行业销售收入分析
第四节 2019-2023年行业区域结构分析
第九章中国钠电材料烧结窑炉产品价格分析
第一节 2019-2023年中国钠电材料烧结窑炉历年价格
第二节 中国钠电材料烧结窑炉当前市场价格
一、产品当前价格分析
二、产品未来价格预测
第三节 中国钠电材料烧结窑炉价格影响因素分析
第四节 2024-2030年钠电材料烧结窑炉行业未来价格走势预测
第十章钠电材料烧结窑炉行业竞争格局分析
第一节 钠电材料烧结窑炉行业集中度分析
一、市场集中度分析
二、区域集中度分析
三、钠电材料烧结窑炉行业主要企业竞争力分析
1、重点企业资产总计对比分析
2、重点企业从业人员对比分析
3、重点企业营业收入对比分析
4、重点企业利润总额对比分析
5、重点企业负债总额对比分析
第二节 钠电材料烧结窑炉行业竞争格局分析
一、行业竞争分析
二、与国际产品竞争分析
三、行业竞争格局展望
第十一章普华有策对行业重点企业经营状况分析
第一节 A公司
一、企业基本情况
二、企业主要业务概况
三、企业核心竞争力分析
四、企业经营情况分析
五、企业发展战略分析
第二节 B公司
一、企业基本情况
二、企业主要业务概况
三、企业核心竞争力分析
四、企业经营情况分析
五、企业发展战略分析
第三节 C公司
一、企业基本情况
二、企业主要业务概况
三、企业核心竞争力分析
四、企业经营情况分析
五、企业发展战略分析
第四节 D公司
一、企业基本情况
二、企业主要业务概况
三、企业核心竞争力分析
四、企业经营情况分析
五、企业发展战略分析
第五节 E公司
一、企业基本情况
二、企业主要业务概况
三、企业核心竞争力分析
四、企业经营情况分析
五、企业发展战略分析
第十二章钠电材料烧结窑炉所属行业投资价值评估
第一节 2019-2023年钠电材料烧结窑炉行业产销分析
第二节 2019-2023年钠电材料烧结窑炉行业成长性分析
第三节 2019-2023年钠电材料烧结窑炉行业盈利能力分析
一、主营业务利润率分析
二、总资产收益率分析
第四节 2019-2023年钠电材料烧结窑炉行业偿债能力分析
一、短期偿债能力分析
二、长期偿债能力分析
第十三章PHPOLICY对2024-2030年中国钠电材料烧结窑炉行业发展预测分析
第一节 2024-2030年中国钠电材料烧结窑炉发展环境预测
一、行业宏观预测
二、所处行业发展展望
三、行业发展状况预测分析
四、行业挑战及机遇
第二节 2024-2030年我国钠电材料烧结窑炉行业产值预测
第三节 2024-2030年我国钠电材料烧结窑炉行业销售收入预测
第四节 2024-2030年我国钠电材料烧结窑炉行业总资产预测
第五节2024-2030年我国钠电材料烧结窑炉行业市场规模预测
第六节 2024-2030年中国钠电材料烧结窑炉市场形势分析
一、2024-2030年中国钠电材料烧结窑炉生产形势分析预测
二、影响行业发展因素分析
1、有利因素
2、不利因素
第七节 2024-2030年中国钠电材料烧结窑炉市场趋势分析
一、行业市场趋势总结
二、行业发展趋势分析
三、行业市场发展空间
四、行业产业政策趋向
五、行业发展技术趋势
第十四章2024-2030年钠电材料烧结窑炉行业投资机会与风险
第一节钠电材料烧结窑炉行业投资机会
一、产业链投资机会
二、细分市场投资机会
三、重点区域投资机会
第二节钠电材料烧结窑炉行业投资风险及防范
一、政策风险及防范
二、技术风险及防范
三、供求风险及防范
四、宏观经济波动风险及防范
五、关联产业风险及防范
六、产品结构风险及防范
七、其他风险及防范
第十五章 普华有策对钠电材料烧结窑炉行业研究结论及投资建议
拔打普华有策全国统一客户服务热线:01089218002,24小时值班热线杜经理:13911702652(微信同号),张老师:18610339331
点击“在线订购”进行报告订购,我们的客服人员将在24小时内与您取得联系
发送邮件到puhua_policy@126.com;或13911702652@139.com,我们的客服人员会在24小时内与您取得联系
您可直接下载“订购协议”,或电话、微信致电我公司工作人员,由我公司工作人员以邮件或微信给您“订购协议”;扫描件或快递原件盖章版
户名:北京普华有策信息咨询有限公司
开户银行:中国农业银行股份有限公司北京复兴路支行
账号:1121 0301 0400 11817
任何客户订购普华有策产品,公司都将出具全额的正规增值税发票。发票我们将以快递形式及时送达。