公司客服:010-89218002
杜经理:13911702652(微信同号)
张老师:18610339331
锂电正极材料烧结窑炉行业发展概况及趋势分析
1、锂电正极材料烧结窑炉行业概况
锂电正极材料烧结窑炉是指烧制材料为锂电正极材料的一类工业窑炉。目前中国锂电正极材料烧结窑炉主要使用的是辊道炉,其余也包括推板炉、回转炉等,但市场占比极小。锂电正极材料用辊道炉是指所烧制材料为锂电正极材料的、将材料放置在辊棒上并通过辊棒转动来推进烧结工序的工业窑炉。锂电正极材料辊道炉按照所烧制的锂电正极材料的不同,可以分为磷酸铁锂材料用辊道炉、三元材料用辊道炉、其他材料用辊道炉。
2、锂电正极材料烧结窑炉行业市场规模分析
基于下游锂电正负极材料市场需求的增长,中国锂电材料烧结窑炉行业市场规模总体呈上涨趋势。2019年中国企业在全球锂电材料烧结窑炉行业的市场规模为7.3亿元,2023年上涨至38.1亿元,年复合增长率为51.1%。预计到2028年,市场规模将上涨至104.7亿元。
从细分市场来看,中国市场是中国锂电材料烧结窑炉生产企业的主要市场,但海外市场将成为中国锂电材料烧结窑炉生产企业未来重要的发展方向,市场规模增速更高。2019年至2023年,受终端新能源汽车及储能市场高景气度的推动,中国锂电池市场高速发展,带动锂电材料出货量不断上涨,下游市场对于锂电材料烧结窑炉保持高需求状态,市场规模高速增长。锂电材料烧结窑炉中国市场的市场规模由7.3亿元上涨至35.9亿元,年复合增长率为48.8%。高速增长带来一定程度的产能饱和,2023年,锂电正极材料烧结窑炉中国市场需求降低,市场规模增长放缓。
随着饱和产能逐渐消化以及新一轮的窑炉技术升级迭代,预计2024年后中国市场窑炉订单增多,需求回暖。从海外市场来看,中国作为全球锂电材料出货量最高的国家,锂电材料烧结窑炉行业技术成熟、产业链上下游发展完善,锂电材料烧结窑炉生产企业具有天然的出海优势。2022至2023年,中国市场需求饱和,中国锂电材料烧结窑炉生产企业开始进行出海尝试。除向中国出海的锂电企业供货外,海外本土企业也成为中国锂电材料烧结窑炉生产企业重要的下游客户,为中国锂电烧结窑炉生产企业提供持续的市场增长力。
2019-2023年中国锂电烧结窑炉企业的市场规模

资料来源:普华有策
3、中国锂电正极材料烧结窑炉行业具有以下几点发展趋势:
(1)企业服务链条延长
中国锂电正极材料烧结窑炉行业产品同质化较为严重,为提高客户粘性,越来越多的企业延长服务链条,提供售前、售后及增值服务从而提高利润率。例如,企业提供售前咨询服务,帮助客户了解产品性能、技术参数、价格等方面的信息,并根据客户的需求推荐合适的产品和解决方案。在售后服务方面,企业提供设备安装调试、技术培训、维修保养等服务,确保设备的正常运行和客户的满意度。
(2)布局海外市场
随着全球新能源汽车市场的快速增长,海外国家对锂电正极材料的需求也在持续增加,推动了锂电正极材料烧结窑炉在海外国家的市场需求。特别是在欧美等发达国家,大力推广新能源汽车,对高性能、高质量的正极材料需求旺盛,拥有大量产业发展机会,国际化将成为中国锂电正极材料烧结窑炉产业未来的发展趋势。
(3)产品技术迭代升级
目前中国锂电正极材料烧结窑炉主要为辊道炉,辊道炉产能高、烧制速度快,但存在受热不均匀,温度不易控制等缺点,行业内需要进行窑炉或烧结工艺的迭代升级以提供更加可靠、稳定的产品质量。目前回转窑、流化床炉等均为行业内积极进行技术突破的窑炉类型,未来技术迭代升级速度将加快。
4、锂电正极材料烧结窑炉行业总体竞争格局
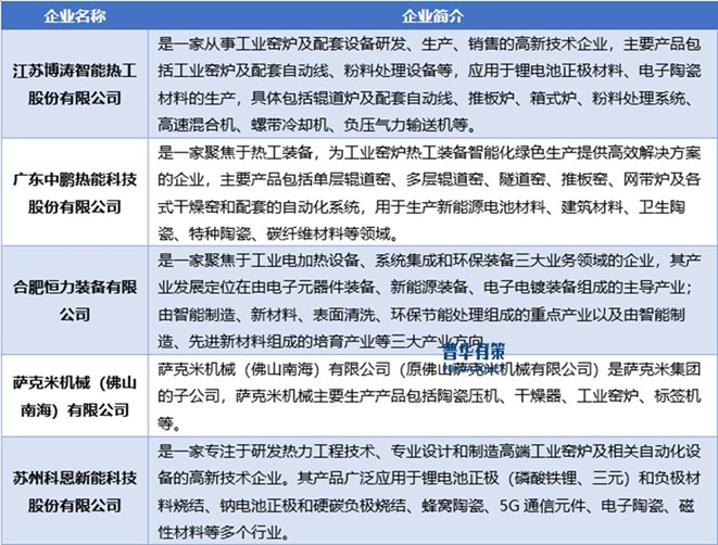
2023年,中国锂电正极材料烧结窑炉行业以本土企业为主,本土企业市场占有率达到80%,外资及中外合资企业占比仅20%。本土企业以苏州科恩新能科技股份有限公司为代表,本土企业以锂电材料烧结窑炉为主要产品,深耕锂电细分赛道,因此在该细分行业具有优势。外资企业主要为佛山高砂(中外合资)、萨克米机械、NGK,这些企业较早布局工业窑炉行业,除锂电正极材料外,还进行其他多种类型设备的生产。当前中国锂电正极材料烧结窑炉行业仍处于发展阶段,市场内参与企业数量相对较少,虽已形成一些具有优势的头部企业,但整体市场规模仍有较大发展空间,市场尚未达到完全竞争状态,同样仍有较大的市场竞争空间,未来市场竞争将进一步加剧。
锂电正极材料烧结窑炉行业内的主要企业

资料来源:普华有策
《2024-2030年锂电正极材料烧结窑炉行业市场调研及发展趋势预测报告》涵盖行业全球及中国发展概况、供需数据、市场规模,产业政策/规划、相关技术/专利、竞争格局、上游原料情况、下游主要应用市场需求规模及前景、区域结构、市场集中度、重点企业/玩家,企业占有率、行业特征、驱动因素、市场前景预测,投资策略、主要壁垒构成、相关风险等内容。同时北京普华有策信息咨询有限公司还提供市场专项调研项目、产业研究报告、产业链咨询、项目可行性研究报告、专精特新小巨人认证、市场占有率报告、十五五规划、项目后评价报告、BP商业计划书、产业图谱、产业规划、蓝白皮书、国家级制造业单项冠军企业认证、IPO募投可研、IPO工作底稿咨询等服务。(PHPOLICY:GYF)
目录
第一章 锂电正极材料烧结窑炉行业相关概述
第一节 锂电正极材料烧结窑炉行业定义及分类
一、行业定义
二、行业特性及在国民经济中的地位及影响
第二节 锂电正极材料烧结窑炉行业特点及模式
一、锂电正极材料烧结窑炉行业发展特征
二、锂电正极材料烧结窑炉行业经营模式
第三节 锂电正极材料烧结窑炉行业产业链分析
一、产业链结构
二、锂电正极材料烧结窑炉行业主要上游2019-2023年供给规模分析
三、锂电正极材料烧结窑炉行业主要上游2019-2023年价格分析
四、锂电正极材料烧结窑炉行业主要上游2024-2030年发展趋势分析
五、锂电正极材料烧结窑炉行业主要下游2019-2023年发展概况分析
六、锂电正极材料烧结窑炉行业主要下游2024-2030年发展趋势分析
第二章 锂电正极材料烧结窑炉行业全球发展分析
第一节 全球锂电正极材料烧结窑炉市场总体情况分析
一、全球锂电正极材料烧结窑炉行业的发展特点
二、全球锂电正极材料烧结窑炉市场结构
三、全球锂电正极材料烧结窑炉行业市场规模分析
四、全球锂电正极材料烧结窑炉行业竞争格局
五、全球锂电正极材料烧结窑炉市场区域分布
六、全球锂电正极材料烧结窑炉行业市场规模预测
第二节 全球主要国家(地区)市场分析
一、欧洲
1、欧洲锂电正极材料烧结窑炉行业市场规模
2、欧洲锂电正极材料烧结窑炉市场结构
3、2024-2030年欧洲锂电正极材料烧结窑炉行业发展前景预测
二、北美
1、北美锂电正极材料烧结窑炉行业市场规模
2、北美锂电正极材料烧结窑炉市场结构
3、2024-2030年北美锂电正极材料烧结窑炉行业发展前景预测
三、日韩
1、日韩锂电正极材料烧结窑炉行业市场规模
2、日韩锂电正极材料烧结窑炉市场结构
3、2024-2030年日韩锂电正极材料烧结窑炉行业发展前景预测
四、其他
第三章 《国民经济行业分类与代码》中锂电正极材料烧结窑炉所属行业2024-2030年规划概述
第一节 2019-2023年所属行业发展回顾
一、2019-2023年所属行业运行情况
二、2019-2023年所属行业发展特点
三、2019-2023年所属行业发展成就
第二节 锂电正极材料烧结窑炉行业所属行业2024-2030年规划解读
一、2024-2030年规划的总体战略布局
二、2024-2030年规划对经济发展的影响
三、2024-2030年规划的主要目标
第四章 2024-2030年行业发展环境分析
第一节 2024-2030年世界经济发展趋势
第二节 2024-2030年我国经济面临的形势
第三节 2024-2030年我国对外经济贸易预测
第四节2024-2030年行业技术环境分析
一、行业相关技术
二、行业专利情况
1、中国锂电正极材料烧结窑炉专利申请
2、中国锂电正极材料烧结窑炉专利公开
3、中国锂电正极材料烧结窑炉热门申请人
4、中国锂电正极材料烧结窑炉热门技术
第五节2024-2030年行业社会环境分析
第五章 普华有策对锂电正极材料烧结窑炉行业总体发展状况
第一节 锂电正极材料烧结窑炉行业特性分析
第二节 锂电正极材料烧结窑炉产业特征与行业重要性
第三节 2019-2023年锂电正极材料烧结窑炉行业发展分析
一、2019-2023年锂电正极材料烧结窑炉行业发展态势分析
二、2019-2023年锂电正极材料烧结窑炉行业发展特点分析
三、2024-2030年区域产业布局与产业转移
第四节 2019-2023年锂电正极材料烧结窑炉行业规模情况分析
一、行业单位规模情况分析
二、行业人员规模状况分析
三、行业资产规模状况分析
四、行业市场规模状况分析
第五节 2019-2023年锂电正极材料烧结窑炉行业财务能力分析与2024-2030年预测
一、行业盈利能力分析与预测
二、行业偿债能力分析与预测
三、行业营运能力分析与预测
四、行业发展能力分析与预测
第六章 POLICY对2024-2030年我国锂电正极材料烧结窑炉市场供需形势分析
第一节 我国锂电正极材料烧结窑炉市场供需分析
一、2019-2023年我国锂电正极材料烧结窑炉行业供给情况
二、2019-2023年我国锂电正极材料烧结窑炉行业需求情况
1、锂电正极材料烧结窑炉行业需求市场
2、锂电正极材料烧结窑炉行业客户结构
3、锂电正极材料烧结窑炉行业区域需求结构
三、2019-2023年我国锂电正极材料烧结窑炉行业供需平衡分析
第二节 锂电正极材料烧结窑炉产品市场应用及需求预测
一、锂电正极材料烧结窑炉产品应用市场总体需求分析
1、锂电正极材料烧结窑炉产品应用市场需求特征
2、锂电正极材料烧结窑炉产品应用市场需求总规模
二、2024-2030年锂电正极材料烧结窑炉行业领域需求量预测
1、2024-2030年锂电正极材料烧结窑炉行业领域需求产品功能预测
2、2024-2030年锂电正极材料烧结窑炉行业领域需求产品市场格局预测
第七章 我国锂电正极材料烧结窑炉行业运行分析
第一节 我国锂电正极材料烧结窑炉行业发展状况分析
一、我国锂电正极材料烧结窑炉行业发展阶段
二、我国锂电正极材料烧结窑炉行业发展总体概况
第二节 2019-2023年锂电正极材料烧结窑炉行业发展现状
一、2019-2023年我国锂电正极材料烧结窑炉行业市场规模(增速)
二、2019-2023年我国锂电正极材料烧结窑炉行业发展分析
三、2019-2023年中国锂电正极材料烧结窑炉企业发展分析
第三节 2019-2023年锂电正极材料烧结窑炉市场情况分析
一、2019-2023年中国锂电正极材料烧结窑炉市场总体概况
二、2019-2023年中国锂电正极材料烧结窑炉市场发展分析
第四节 我国锂电正极材料烧结窑炉市场价格走势分析
一、锂电正极材料烧结窑炉市场定价机制组成
二、锂电正极材料烧结窑炉市场价格影响因素
三、2019-2023年锂电正极材料烧结窑炉价格走势分析
四、2024-2030年锂电正极材料烧结窑炉价格走势预测
第八章 POLICY对中国锂电正极材料烧结窑炉市场规模分析
第一节 2019-2023年中国锂电正极材料烧结窑炉市场规模分析
第二节 2019-2023年我国锂电正极材料烧结窑炉区域结构分析
第三节 2019-2023年中国锂电正极材料烧结窑炉区域市场规模
一、2019-2023年东北地区市场规模分析
二、2019-2023年华北地区市场规模分析
三、2019-2023年华东地区市场规模分析
四、2019-2023年华中地区市场规模分析
五、2019-2023年华南地区市场规模分析
六、2019-2023年西部地区市场规模分析
第四节 2024-2030年中国锂电正极材料烧结窑炉区域市场前景预测
一、2024-2030年东北地区市场前景预测
二、2024-2030年华北地区市场前景预测
三、2024-2030年华东地区市场前景预测
四、2024-2030年华中地区市场前景预测
五、2024-2030年华南地区市场前景预测
六、2024-2030年西部地区市场前景预测
第九章 普●华●有●策对2024-2030年锂电正极材料烧结窑炉行业产业结构调整分析
第一节 锂电正极材料烧结窑炉产业结构分析
一、市场细分充分程度分析
二、下游应用领域需求结构占比
三、领先应用领域的结构分析(所有制结构)
第二节 产业价值链条的结构分析及产业链条的整体竞争优势分析
一、产业价值链条的构成
二、产业链条的竞争优势与劣势分析
第十章 锂电正极材料烧结窑炉行业竞争力优势分析
第一节 锂电正极材料烧结窑炉行业竞争力优势分析
一、行业整体竞争力评价
二、行业竞争力评价结果分析
三、竞争优势评价及构建建议
第二节 中国锂电正极材料烧结窑炉行业竞争力剖析
第三节 锂电正极材料烧结窑炉行业SWOT分析
一、锂电正极材料烧结窑炉行业优势分析
二、锂电正极材料烧结窑炉行业劣势分析
三、锂电正极材料烧结窑炉行业机会分析
四、锂电正极材料烧结窑炉行业威胁分析
第十一章 2024-2030年锂电正极材料烧结窑炉行业市场竞争策略分析
第一节 行业总体市场竞争状况分析
一、锂电正极材料烧结窑炉行业竞争结构分析
1、现有企业间竞争
2、潜在进入者分析
3、替代品威胁分析
4、供应商议价能力
5、客户议价能力
6、竞争结构特点总结
二、锂电正极材料烧结窑炉行业企业间竞争格局分析
1、不同规模企业竞争格局
2、不同所有制企业竞争格局
3、不同区域企业竞争格局
三、锂电正极材料烧结窑炉行业集中度分析
1、市场集中度分析
2、企业集中度分析
3、区域集中度分析
第二节 中国锂电正极材料烧结窑炉行业竞争格局综述
一、锂电正极材料烧结窑炉行业竞争概况
二、重点企业市场份额占比分析
三、锂电正极材料烧结窑炉行业主要企业竞争力分析
1、重点企业资产总计对比分析
2、重点企业从业人员对比分析
3、重点企业营业收入对比分析
4、重点企业利润总额对比分析
5、重点企业负债总额对比分析
第三节 2019-2023年锂电正极材料烧结窑炉行业竞争格局分析
一、国内主要锂电正极材料烧结窑炉企业动向
二、国内锂电正极材料烧结窑炉企业拟在建项目分析
三、我国锂电正极材料烧结窑炉市场集中度分析
第四节 锂电正极材料烧结窑炉企业竞争策略分析
一、提高锂电正极材料烧结窑炉企业竞争力的策略
二、影响锂电正极材料烧结窑炉企业核心竞争力的因素及提升途径
第十二章 普华有策对行业重点企业发展形势分析
第一节 企业一
一、企业概况及锂电正极材料烧结窑炉产品介绍
二、企业核心竞争力分析
三、企业主要利润指标分析
四、2019-2023年主要经营数据指标
五、企业发展战略规划
第二节 企业二
一、企业概况及锂电正极材料烧结窑炉产品介绍
二、企业核心竞争力分析
三、企业主要利润指标分析
四、2019-2023年主要经营数据指标
五、企业发展战略规划
第三节 企业三
一、企业概况及锂电正极材料烧结窑炉产品介绍
二、企业核心竞争力分析
三、企业主要利润指标分析
四、2019-2023年主要经营数据指标
五、企业发展战略规划
第四节 企业四
一、企业概况及锂电正极材料烧结窑炉产品介绍
二、企业核心竞争力分析
三、企业主要利润指标分析
四、2019-2023年主要经营数据指标
五、企业发展战略规划
第五节 企业五
一、企业概况及锂电正极材料烧结窑炉产品介绍
二、企业核心竞争力分析
三、企业主要利润指标分析
四、2019-2023年主要经营数据指标
五、企业发展战略规划
第十三章 普●华●有●策对2024-2030年锂电正极材料烧结窑炉行业投资前景展望
第一节 锂电正极材料烧结窑炉行业2024-2030年投资机会分析
一、锂电正极材料烧结窑炉行业典型项目分析
二、可以投资的锂电正极材料烧结窑炉模式
三、2024-2030年锂电正极材料烧结窑炉投资机会
第二节 2024-2030年锂电正极材料烧结窑炉行业发展预测分析
一、产业集中度趋势分析
二、2024-2030年行业发展趋势
三、2024-2030年锂电正极材料烧结窑炉行业技术开发方向
四、总体行业2024-2030年整体规划及预测
第三节 2024-2030年规划将为锂电正极材料烧结窑炉行业找到新的增长点
第十四章 普●华●有●策对 2024-2030年锂电正极材料烧结窑炉行业发展趋势及投资风险分析
第一节 2019-2023年锂电正极材料烧结窑炉存在的问题
第二节 2024-2030年发展预测分析
一、2024-2030年锂电正极材料烧结窑炉发展方向分析
二、2024-2030年锂电正极材料烧结窑炉行业发展规模预测
三、2024-2030年锂电正极材料烧结窑炉行业发展趋势预测
四、2024-2030年锂电正极材料烧结窑炉行业发展重点
第三节 2024-2030年行业进入壁垒分析
一、技术壁垒分析
二、资金壁垒分析
三、政策壁垒分析
四、其他壁垒分析
第四节 2024-2030年锂电正极材料烧结窑炉行业投资风险分析
一、竞争风险分析
二、原材料风险分析
三、人才风险分析
四、技术风险分析
五、其他风险分析
拔打普华有策全国统一客户服务热线:01089218002,24小时值班热线杜经理:13911702652(微信同号),张老师:18610339331
点击“在线订购”进行报告订购,我们的客服人员将在24小时内与您取得联系
发送邮件到puhua_policy@126.com;或13911702652@139.com,我们的客服人员会在24小时内与您取得联系
您可直接下载“订购协议”,或电话、微信致电我公司工作人员,由我公司工作人员以邮件或微信给您“订购协议”;扫描件或快递原件盖章版
户名:北京普华有策信息咨询有限公司
开户银行:中国农业银行股份有限公司北京复兴路支行
账号:1121 0301 0400 11817
任何客户订购普华有策产品,公司都将出具全额的正规增值税发票。发票我们将以快递形式及时送达。