公司客服:010-89218002
杜经理:13911702652(微信同号)
张老师:18610339331
橡胶履带行业发展趋势、竞争格局以及壁垒分析
1、橡胶履带行业概述
橡胶履带是一种橡胶与金属或纤维骨架材料复合而成的环形橡胶带,主要用于履带式机械或车辆的行走部分。
橡胶履带主要由金属传动承载件、强力层牵引件和橡胶弹性体三大部分组成。金属传动承载件主要为芯金,起动力传递导向与横向支撑作用;强力层牵引件主要为钢丝帘线,是橡胶履带纵向抗拉体,承受牵引力并保持履带节距的稳定性;橡胶弹性体将其他部件紧密结合成一个整体,包括花纹侧胶、轮侧胶、中间胶、钢丝胶等多种不同胶料,提供行走能力及整体的缓冲、减震和降噪功能。
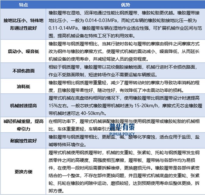
橡胶履带在特殊工况环境下部分替代了钢质履带和传统橡胶轮胎,使橡胶履带机械成为履带式机械的发展方向和趋势之一。橡胶履带相比钢质履带和传统橡胶轮胎,具有其独特的优异性能:
橡胶履带的优异性能

资料来源:普华有策
目前,橡胶履带已广泛应用于农业机械、工程机械、运输机械、雪地机械和军用装备等诸多机械领域,能够扩大机械、车辆的作业范围,改善机械的行驶性能,对实现市政基础建设机械化,以及农田、沙漠、沼泽地等松软地面机械作业和运输具有重要意义。
2、橡胶履带行业发展概况
(1)全球橡胶履带行业发展概况
20世纪60年代,日本橡胶企业普利司通率先开发了橡胶履带并应用于水稻收割机械上,最初是为了解决农用联合收割机金属履带作业时易被稻草、麦秆和泥土堵塞,且路面移动时会对沥青和混凝土路面造成破坏,橡胶轮胎易在水田中打滑等问题。由于橡胶履带比重轻,使履带式收割机的接地比压减小,便于在稻田中工作,从而使水稻机械化收割得以推广。
橡胶履带具有通过性能好、接地比压小、抗振动、噪声低、不损坏路面等优点,极大地扩展了履带式与轮式机械车辆的应用范围,克服了各种不利地形条件和环境对机械设备的制约,因此面世后迅速得到开发和推广,逐步发展应用到多种农业机械、工程机械、雪地机械等领域。
目前,北美、欧洲、中国及日本是橡胶履带产品应用较为广泛的国家和地区,在全球市场占比合计超过85%。2023年全球橡胶履带市场销售额达到了19.25亿美元,预计2029年全球橡胶履带市场规模将达到32.24亿美元。
(2)中国橡胶履带行业发展概况
我国橡胶履带行业发展始于20世纪80年代末期,先后在杭州、镇江、沈阳、开封及上海等地,成功开发了农业机械、工程机械和输送车辆用橡胶履带,并形成了批量生产能力。经过多年的创新发展,国内橡胶履带的性能已达到国际先进水平,国际影响力逐步提高,出口市场需求旺盛,使我国成为橡胶履带生产销售大国。
在市场应用方面,由于橡胶履带相比金属履带在稻田、泥地等特殊工作环境下存在的显著优势,以及国家政策对农业机械化的大力推广支持,农机履带在我国得到了广泛应用,以联合收割机为主的履带式农业机械成为国内橡胶履带的主要应用市场;而受履带替换成本较高、路面保护及噪声控制意识不足等因素影响,工程履带在国内市场的应用相对较少,目前仍以传统轮胎或金属履带为主。
3、橡胶履带行业发展趋势
(1)产品向高性能、应用领域多样化发展
橡胶履带作为履带式机械的重要行走部件,其特殊性能影响着下游机械在更多工况环境下的推广应用。行业内优势企业通过加大研发投入,持续对橡胶配方、履带结构研发优化,产品性能也不断优化提升,使橡胶履带由通用型配件向专业化应用的方向发展,从最初的农业机械、工程机械,逐渐扩展到军用车辆、雪地车辆、全地形车辆、森林防火车辆、盐田作业机械等更多领域,橡胶履带产品种类更加多样化,以满足下游不同应用领域的功能性需求,未来新型履带式车辆及其应用领域的发展也将使橡胶履带的市场空间不断拓展。
(2)生产向自动化、智能化转型升级
我国橡胶履带行业起步较晚,正处于由劳动密集型向技术密集型转变的阶段,部分先发企业通过自身经验、技术和资金积累,不断进行技术工艺改造升级,研发及应用先进的自动化生产设备,持续提升生产过程的自动化、智能化水平,提高生产效率和产品质量的稳定性,降低人工成本,保证快速批量化生产的能力,实现规模效应。
(3)生产企业向绿色环保方向发展
安全环保、节能减排是现代工业发展的主题,随着国家“双碳”目标的提出,生产企业需通过发展绿色制造技术,加大环保投入,大力促进橡胶履带产业向低碳、环保、节能方向发展。目前,部分企业已通过采用废旧橡胶循环利用、精密模具及硫化成型设备等方式节能降耗,通过应用新型混炼、密炼等技术工艺,减轻生产环节污染。未来,环保标准的进一步提高和执行力度不断加强将成为橡胶履带行业加速整合的催化剂。
4、橡胶履带行业下游发展情况
凭借在车辆机械领域应用上的独特优势,在特殊工况环境下橡胶履带已经部分替代了钢质履带和传统橡胶轮胎,推广应用到多种农业机械和工程机械。同时,橡胶履带的性能不断研发升级,逐渐拓展到雪地机械、军用机械等多种履带式机械或车辆,以及山地、园林等复杂的工况环境,扩大了机械、车辆的作业范围,改善机械的行驶性能,对实现市政基础建设机械化,以及农田、沙漠、沼泽地等松软地面机械作业和运输具有重要意义。
目前,国内市场的橡胶履带产品应用以农业机械为主,国外市场的橡胶履带产品应用以工程机械为主,军用机械、雪地机械、特殊机械等其他领域应用占比相对较小。
5、橡胶履带行业竞争情况
在橡胶履带领域,以普利司通、德国马牌、米其林为代表的国际轮胎厂商具有先发优势,技术工艺成熟、资金及研发实力雄厚,轮胎及橡胶履带全系列产品齐全,品牌优势明显,产品附加值较高,在国际市场保持着较高的市场占有率。
我国橡胶履带生产企业起步较晚,以金利隆橡胶履带、元创股份、中策永固为代表的国内头部企业凭借产品质量、性价比及供货能力等优势逐步占据国内市场,但与国外知名企业相比,在整体规模、品牌知名度等方面仍有较大差距。随着国内头部企业产品设计能力、技术研发实力、生产工艺水平的不断提升,其在国际市场中的认可度越来越高,外销收入规模不断增长,未来市场占有率将会进一步提升。
橡胶履带行业内主要企业

资料来源:普华有策
6、橡胶履带行业的主要壁垒
(1)技术壁垒
在生产中需要橡胶配方、结构设计、生产工艺等各方面一致配合,胶料性能效果、各组件规格尺寸、模具加工精度、硫化成型技术等均会对成品性能、质量造成重要影响,因此对产品设计、生产工艺等技术水平要求较高,需要长期的技术研发和生产实践积累形成,具有较高的技术壁垒;此外,橡胶履带配套的机械型号众多且应用场景各异,定制化程度较高、规格型号多样,因此需要不断地进行产品创新、工艺改进以提高产品适配性及组织生产能力,满足下游客户的多样化需求,保持市场竞争力,形成了较高的技术壁垒。
(2)客户资源壁垒
橡胶履带作为消耗品和机械车辆行走机构的关键零部件,使用频率较高、替换周期较短,下游客户为保障机械的正常生产作业,对供应商的产品质量、技术水平、售后服务和供货能力等多方面考察较为严格,通常选定合格供应商后将会建立长期稳定的合作关系,有利于其降低供货商开发与维护成本,保证产品质量的稳定性和供货稳定性。因此,行业新进入者往往缺乏优质稳定的客户资源,难以替代先发优势企业。
(3)人才壁垒
橡胶履带的研发、设计、生产涉及到橡胶、材料学、化学、力学、机械、自动化控制等多个学科专业知识,配方研发、产品设计、设备改造等研发活动均需要专业性人才,不仅需要具备一定的基础理论知识,更需要长期的实践与积累。国内橡胶履带行业起步较晚,缺乏专业的技术人员,对于潜在的市场进入者有一定的人才壁垒。
(4)资金壁垒
橡胶履带行业属于资金密集型行业。在生产方面,生产线需要包括厂房、设备、模具在内的较大规模固定资产投入,以保证稳定的生产交付能力;在研发方面,企业需要持续投入人力、物力、资金进行产品研发、设备改进、工艺优化等,充分满足客户对产品高性能、高质量、多样化的定制需求。因此,本行业具有较高的资金壁垒。
《2024-2030年橡胶履带行业市场调研及发展趋势预测报告》涵盖行业全球及中国发展概况、供需数据、市场规模,产业政策/规划、相关技术/专利、竞争格局、上游原料情况、下游主要应用市场需求规模及前景、区域结构、市场集中度、重点企业/玩家,企业占有率、行业特征、驱动因素、市场前景预测,投资策略、主要壁垒构成、相关风险等内容。同时北京普华有策信息咨询有限公司还提供市场专项调研项目、产业研究报告、产业链咨询、项目可行性研究报告、专精特新小巨人认证、市场占有率报告、十五五规划、项目后评价报告、BP商业计划书、产业图谱、产业规划、蓝白皮书、国家级制造业单项冠军企业认证、IPO募投可研、IPO工作底稿咨询等服务。(PHPOLICY:GYF)
目录
第一章 橡胶履带行业相关概述
第一节 橡胶履带行业定义及分类
一、行业定义
二、行业特性及在国民经济中的地位及影响
第二节 橡胶履带行业特点及模式
一、橡胶履带行业发展特征
二、橡胶履带行业经营模式
第三节 橡胶履带行业产业链分析
一、产业链结构
二、橡胶履带行业主要上游2019-2023年供给规模分析
三、橡胶履带行业主要上游2019-2023年价格分析
四、橡胶履带行业主要上游2024-2030年发展趋势分析
五、橡胶履带行业主要下游2019-2023年发展概况分析
六、橡胶履带行业主要下游2024-2030年发展趋势分析
第二章 橡胶履带行业全球发展分析
第一节 全球橡胶履带市场总体情况分析
一、全球橡胶履带行业的发展特点
二、全球橡胶履带市场结构
三、全球橡胶履带行业市场规模分析
四、全球橡胶履带行业竞争格局
五、全球橡胶履带市场区域分布
六、全球橡胶履带行业市场规模预测
第二节 全球主要国家(地区)市场分析
一、欧洲
1、欧洲橡胶履带行业市场规模
2、欧洲橡胶履带市场结构
3、2024-2030年欧洲橡胶履带行业发展前景预测
二、北美
1、北美橡胶履带行业市场规模
2、北美橡胶履带市场结构
3、2024-2030年北美橡胶履带行业发展前景预测
三、日韩
1、日韩橡胶履带行业市场规模
2、日韩橡胶履带市场结构
3、2024-2030年日韩橡胶履带行业发展前景预测
四、其他
第三章 《国民经济行业分类与代码》中橡胶履带所属行业2024-2030年规划概述
第一节 2019-2023年所属行业发展回顾
一、2019-2023年所属行业运行情况
二、2019-2023年所属行业发展特点
三、2019-2023年所属行业发展成就
第二节 橡胶履带行业所属行业2024-2030年规划解读
一、2024-2030年规划的总体战略布局
二、2024-2030年规划对经济发展的影响
三、2024-2030年规划的主要目标
第四章 2024-2030年行业发展环境分析
第一节 2024-2030年世界经济发展趋势
第二节 2024-2030年我国经济面临的形势
第三节 2024-2030年我国对外经济贸易预测
第四节2024-2030年行业技术环境分析
一、行业相关技术
二、行业专利情况
1、中国橡胶履带专利申请
2、中国橡胶履带专利公开
3、中国橡胶履带热门申请人
4、中国橡胶履带热门技术
第五节2024-2030年行业社会环境分析
第五章 普华有策对橡胶履带行业总体发展状况
第一节 橡胶履带行业特性分析
第二节 橡胶履带产业特征与行业重要性
第三节 2019-2023年橡胶履带行业发展分析
一、2019-2023年橡胶履带行业发展态势分析
二、2019-2023年橡胶履带行业发展特点分析
三、2024-2030年区域产业布局与产业转移
第四节 2019-2023年橡胶履带行业规模情况分析
一、行业单位规模情况分析
二、行业人员规模状况分析
三、行业资产规模状况分析
四、行业市场规模状况分析
第五节 2019-2023年橡胶履带行业财务能力分析与2024-2030年预测
一、行业盈利能力分析与预测
二、行业偿债能力分析与预测
三、行业营运能力分析与预测
四、行业发展能力分析与预测
第六章 POLICY对2024-2030年我国橡胶履带市场供需形势分析
第一节 我国橡胶履带市场供需分析
一、2019-2023年我国橡胶履带行业供给情况
二、2019-2023年我国橡胶履带行业需求情况
1、橡胶履带行业需求市场
2、橡胶履带行业客户结构
3、橡胶履带行业区域需求结构
三、2019-2023年我国橡胶履带行业供需平衡分析
第二节 橡胶履带产品市场应用及需求预测
一、橡胶履带产品应用市场总体需求分析
1、橡胶履带产品应用市场需求特征
2、橡胶履带产品应用市场需求总规模
二、2024-2030年橡胶履带行业领域需求量预测
1、2024-2030年橡胶履带行业领域需求产品功能预测
2、2024-2030年橡胶履带行业领域需求产品市场格局预测
第七章 我国橡胶履带行业运行分析
第一节 我国橡胶履带行业发展状况分析
一、我国橡胶履带行业发展阶段
二、我国橡胶履带行业发展总体概况
第二节 2019-2023年橡胶履带行业发展现状
一、2019-2023年我国橡胶履带行业市场规模(增速)
二、2019-2023年我国橡胶履带行业发展分析
三、2019-2023年中国橡胶履带企业发展分析
第三节 2019-2023年橡胶履带市场情况分析
一、2019-2023年中国橡胶履带市场总体概况
二、2019-2023年中国橡胶履带市场发展分析
第四节 我国橡胶履带市场价格走势分析
一、橡胶履带市场定价机制组成
二、橡胶履带市场价格影响因素
三、2019-2023年橡胶履带价格走势分析
四、2024-2030年橡胶履带价格走势预测
第八章 POLICY对中国橡胶履带市场规模分析
第一节 2019-2023年中国橡胶履带市场规模分析
第二节 2019-2023年我国橡胶履带区域结构分析
第三节 2019-2023年中国橡胶履带区域市场规模
一、2019-2023年东北地区市场规模分析
二、2019-2023年华北地区市场规模分析
三、2019-2023年华东地区市场规模分析
四、2019-2023年华中地区市场规模分析
五、2019-2023年华南地区市场规模分析
六、2019-2023年西部地区市场规模分析
第四节 2024-2030年中国橡胶履带区域市场前景预测
一、2024-2030年东北地区市场前景预测
二、2024-2030年华北地区市场前景预测
三、2024-2030年华东地区市场前景预测
四、2024-2030年华中地区市场前景预测
五、2024-2030年华南地区市场前景预测
六、2024-2030年西部地区市场前景预测
第九章 普●华●有●策对2024-2030年橡胶履带行业产业结构调整分析
第一节 橡胶履带产业结构分析
一、市场细分充分程度分析
二、下游应用领域需求结构占比
三、领先应用领域的结构分析(所有制结构)
第二节 产业价值链条的结构分析及产业链条的整体竞争优势分析
一、产业价值链条的构成
二、产业链条的竞争优势与劣势分析
第十章 橡胶履带行业竞争力优势分析
第一节 橡胶履带行业竞争力优势分析
一、行业整体竞争力评价
二、行业竞争力评价结果分析
三、竞争优势评价及构建建议
第二节 中国橡胶履带行业竞争力剖析
第三节 橡胶履带行业SWOT分析
一、橡胶履带行业优势分析
二、橡胶履带行业劣势分析
三、橡胶履带行业机会分析
四、橡胶履带行业威胁分析
第十一章 2024-2030年橡胶履带行业市场竞争策略分析
第一节 行业总体市场竞争状况分析
一、橡胶履带行业竞争结构分析
1、现有企业间竞争
2、潜在进入者分析
3、替代品威胁分析
4、供应商议价能力
5、客户议价能力
6、竞争结构特点总结
二、橡胶履带行业企业间竞争格局分析
1、不同规模企业竞争格局
2、不同所有制企业竞争格局
3、不同区域企业竞争格局
三、橡胶履带行业集中度分析
1、市场集中度分析
2、企业集中度分析
3、区域集中度分析
第二节 中国橡胶履带行业竞争格局综述
一、橡胶履带行业竞争概况
二、重点企业市场份额占比分析
三、橡胶履带行业主要企业竞争力分析
1、重点企业资产总计对比分析
2、重点企业从业人员对比分析
3、重点企业营业收入对比分析
4、重点企业利润总额对比分析
5、重点企业负债总额对比分析
第三节 2019-2023年橡胶履带行业竞争格局分析
一、国内主要橡胶履带企业动向
二、国内橡胶履带企业拟在建项目分析
三、我国橡胶履带市场集中度分析
第四节 橡胶履带企业竞争策略分析
一、提高橡胶履带企业竞争力的策略
二、影响橡胶履带企业核心竞争力的因素及提升途径
第十二章 普华有策对行业重点企业发展形势分析
第一节 企业一
一、企业概况及橡胶履带产品介绍
二、企业核心竞争力分析
三、企业主要利润指标分析
四、2019-2023年主要经营数据指标
五、企业发展战略规划
第二节 企业二
一、企业概况及橡胶履带产品介绍
二、企业核心竞争力分析
三、企业主要利润指标分析
四、2019-2023年主要经营数据指标
五、企业发展战略规划
第三节 企业三
一、企业概况及橡胶履带产品介绍
二、企业核心竞争力分析
三、企业主要利润指标分析
四、2019-2023年主要经营数据指标
五、企业发展战略规划
第四节 企业四
一、企业概况及橡胶履带产品介绍
二、企业核心竞争力分析
三、企业主要利润指标分析
四、2019-2023年主要经营数据指标
五、企业发展战略规划
第五节 企业五
一、企业概况及橡胶履带产品介绍
二、企业核心竞争力分析
三、企业主要利润指标分析
四、2019-2023年主要经营数据指标
五、企业发展战略规划
第十三章 普●华●有●策对2024-2030年橡胶履带行业投资前景展望
第一节 橡胶履带行业2024-2030年投资机会分析
一、橡胶履带行业典型项目分析
二、可以投资的橡胶履带模式
三、2024-2030年橡胶履带投资机会
第二节 2024-2030年橡胶履带行业发展预测分析
一、产业集中度趋势分析
二、2024-2030年行业发展趋势
三、2024-2030年橡胶履带行业技术开发方向
四、总体行业2024-2030年整体规划及预测
第三节 2024-2030年规划将为橡胶履带行业找到新的增长点
第十四章 普●华●有●策对 2024-2030年橡胶履带行业发展趋势及投资风险分析
第一节 2019-2023年橡胶履带存在的问题
第二节 2024-2030年发展预测分析
一、2024-2030年橡胶履带发展方向分析
二、2024-2030年橡胶履带行业发展规模预测
三、2024-2030年橡胶履带行业发展趋势预测
四、2024-2030年橡胶履带行业发展重点
第三节 2024-2030年行业进入壁垒分析
一、技术壁垒分析
二、资金壁垒分析
三、政策壁垒分析
四、其他壁垒分析
第四节 2024-2030年橡胶履带行业投资风险分析
一、竞争风险分析
二、原材料风险分析
三、人才风险分析
四、技术风险分析
五、其他风险分析
拔打普华有策全国统一客户服务热线:01089218002,24小时值班热线杜经理:13911702652(微信同号),张老师:18610339331
点击“在线订购”进行报告订购,我们的客服人员将在24小时内与您取得联系
发送邮件到puhua_policy@126.com;或13911702652@139.com,我们的客服人员会在24小时内与您取得联系
您可直接下载“订购协议”,或电话、微信致电我公司工作人员,由我公司工作人员以邮件或微信给您“订购协议”;扫描件或快递原件盖章版
户名:北京普华有策信息咨询有限公司
开户银行:中国农业银行股份有限公司北京复兴路支行
账号:1121 0301 0400 11817
任何客户订购普华有策产品,公司都将出具全额的正规增值税发票。发票我们将以快递形式及时送达。